Java11--ZGC--权衡--ZGC--GC术语--着色指针--多重映射--读屏障标记--重定位

457 阅读6分钟

Java11-ZGC

Java 11包含一个全新的垃圾收集器--ZGC,它由Oracle开发,承诺在数TB的堆上具有非常低的暂停时间。 在本文中,我们将介绍开发新GC的动机,技术概述以及由ZGC开启的一些可能性。

那么为什么需要新GC呢?毕竟Java 10已经有四种发布多年的垃圾收集器,并且几乎都是无限可调的。 换个角度看,G1是2006年时引入Hotspot VM的。当时最大的AWS实例有1 vCPU和1.7GB内存,而今天AWS很乐意租给你一个x1e.32xlarge实例,该类型实例有128个vCPU和3,904GB内存。 ZGC的设计目标是:

  • 支持TB级内存容量,暂停时间低(<10ms)
  • 对整个程序吞吐量的影响小于15%
  • 将来还可以扩展实现机制,以支持不少令人兴奋的功能,例如多层堆(即热对象置于DRAM和冷对象置于NVMe闪存),或压缩堆

GC术语

为了理解ZGC如何匹配现有收集器,以及如何实现新GC,我们需要先了解一些术语。最基本的垃圾收集涉及识别不再使用的内存并使其可重用。现代收集器在几个阶段进行这一过程,对于这些阶段我们往往有如下描述:

  • 并行- 在JVM运行时,同时存在应用程序线程和垃圾收集器线程。 并行阶段是由多个gc线程执行,即gc工作在它们之间分配。 不涉及GC线程是否需要暂停应用程序线程。
  • 串行- 串行阶段仅在单个gc线程上执行。与之前一样,它也没有说明GC线程是否需要暂停应用程序线程。
  • STW - STW阶段,应用程序线程被暂停,以便gc执行其工作。 当应用程序因为GC暂停时,这通常是由于Stop The World阶段。
  • 并发 -如果一个阶段是并发的,那么GC线程可以和应用程序线程同时进行。 并发阶段很复杂,因为它们需要在阶段完成之前处理可能使工作无效(译者注:因为是并发进行的,GC线程在完成一阶段的同时,应用线程也在工作产生操作内存,所以需要额外处理)的应用程序线程。
  • 增量 -如果一个阶段是增量的,那么它可以运行一段时间之后由于某些条件提前终止,例如需要执行更高优先级的gc阶段,同时仍然完成生产性工作。 增量阶段与需要完全完成的阶段形成鲜明对比。

权衡

值得指出的是,所有这些属性都需要权衡利弊。 例如,并行阶段将利用多个gc线程来执行工作,但这样做会导致线程协调的开销。 同样,并发阶段不会暂停应用程序线程,但可能涉及更多的开销和复杂性,才能同时处理使其工作无效的应用程序线程

ZGC

现在我们了解了不同gc阶段的属性,让我们继续探讨ZGC的工作原理。 为了实现其目标,ZGC给Hotspot Garbage Collectors增加了两种新技术:着色指针和读屏障

着色指针

着色指针是一种将信息存储在指针(或使用Java术语引用)中的技术。因为在64位平台上(ZGC仅支持64位平台),指针可以处理更多的内存,因此可以使用一些位来存储状态。 ZGC将限制最大支持4Tb堆(42-bits),那么会剩下22位可用,

它目前使用了4位: finalizable, remap, mark0和mark1。
着色指针的一个问题是,当您需要取消着色时,它需要额外的工作(因为需要屏蔽信息位)。 像SPARC这样的平台有内置硬件支持指针屏蔽所以不是问题,

而对于x86平台来说,ZGC团队使用了简洁的多重映射技巧。

多重映射

要了解多重映射的工作原理,我们需要简要解释虚拟内存和物理内存之间的区别。

物理内存是系统可用的实际内存,通常是安装的DRAM芯片的容量。 虚拟内存是抽象的,这意味着应用程序对(通常是隔离的)物理内存有自己的视图。

操作系统负责维护虚拟内存和物理内存范围之间的映射,它通过使用页表和处理器的内存管理单元(MMU)和转换查找缓冲器(TLB)来实现这一点,后者转换应用程序请求的地址。
多重映射涉及将不同范围的虚拟内存映射到同一物理内存。

由于设计中只有一个remap,mark0和mark1在任何时间点都可以为1,

因此可以使用三个映射来完成此操作。 ZGC源代码中有一个很好的图表可以说明这一点。

读屏障

读屏障是每当应用程序线程从堆加载引用时运行的代码片段(即访问对象上的非原生字段non-primitive field):

void printName( Person person )  { String  name = person.name;  // 这里触发读屏障// 因为需要从heap读取引用// System.out.println(name);  // 这里没有直接触发读屏障 }

在上面的代码中,String name = person.name 访问了堆上的person引用,

然后将引用加载到本地的name变量。此时触发读屏障。

Systemt.out那行不会直接触发读屏障,因为没有来自堆的引用加载(name是局部变量,因此没有从堆加载引用)。 但是System和out,或者println内部可能会触发其他读屏障。

这与其他GC使用的写屏障形成对比,例如G1。读屏障的工作是检查引用的状态,并在将引用(或者甚至是不同的引用)返回给应用程序之前执行一些工作。

在ZGC中,它通过测试加载的引用来执行此任务,以查看是否设置了某些位。

如果通过了测试,则不执行任何其他工作,如果失败,则在将引用返回给应用程序之前执行某些特定于阶段的任务。

标记

GC循环的第一部分是标记。标记包括查找和标记运行中的应用程序可以访问的所有堆对象,换句话说,查找不是垃圾的对象。


ZGC的标记分为三个阶段。 第一阶段是STW,其中GC roots被标记为活对象。 GC roots类似于局部变量,通过它可以访问堆上其他对象。

如果一个对象不能通过遍历从roots开始的对象图来访问,那么应用程序也就无法访问它,则该对象被认为是垃圾。从roots访问的对象集合称为Live集。GC roots标记步骤非常短,因为roots的总数通常比较小。该阶段完成后,应用程序恢复执行

ZGC开始下一阶段,该阶段同时遍历对象图并标记所有可访问的对象。 在此阶段期间,读屏障针使用掩码测试所有已加载的引用,该掩码确定它们是否已标记或尚未标记,如果尚未标记引用,则将其添加到队列以进行标记。
在遍历完成之后,有一个最终的,时间很短的的Stop The World阶段,这个阶段处理一些边缘情况(我们现在将它忽略),该阶段完成之后标记阶段就完成了。

重定位

GC循环的下一个主要部分是重定位。重定位涉及移动活动对象以释放部分堆内存。

为什么要移动对象而不是填补空隙? 有些GC实际是这样做的,但是它导致了一个不幸的后果,即分配内存变得更加昂贵,因为当需要分配内存时,内存分配器需要找到可以放置对象的空闲空间。

相比之下,如果可以释放大块内存,那么分配内存就很简单,只需要将指针递增新对象所需的内存大小即可。
ZGC将堆分成许多页面,在此阶段开始时,它同时选择一组需要重定位活动对象的页面。

选择重定位集后,会出现一个Stop The World暂停,其中ZGC重定位该集合中root对象,并将他们的引用映射到新位置。

与之前的Stop The World步骤一样,此处涉及的暂停时间仅取决于root的数量以及重定位集的大小与对象的总活动集的比率,这通常相当小。所以不像很多收集器那样,暂停时间随堆增加而增加。

移动root后,下一阶段是并发重定位。 在此阶段,GC线程遍历重定位集并重新定位其包含的页中所有对象。

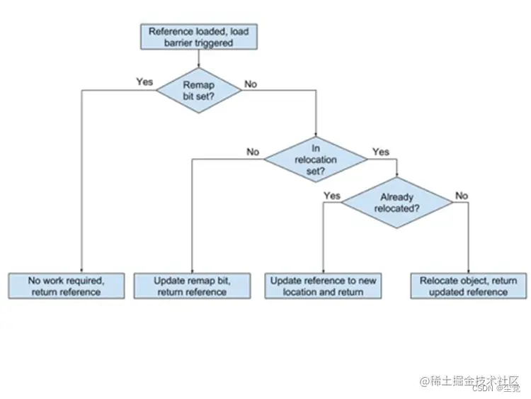
如果应用程序线程试图在GC重新定位对象之前加载它们,那么应用程序线程也可以重定位该对象,这可以通过读屏障(在从堆加载引用时触发)实现,如流程图如下所示:

这可确保应用程序看到的所有引用都已更新,并且应用程序不可能同时对重定位的对象进行操作。
GC线程最终将对重定位集中的所有对象重定位,然而可能仍有引用指向这些对象的旧位置。

GC可以遍历对象图并重新映射这些引用到新位置,但是这一步代价很高昂。 因此这一步与下一个标记阶段合并在一起。在下一个GC周期的标记阶段遍历对象对象图的时候,如果发现未重映射的引用,则将其重新映射,然后标记为活动状态。

概括

试图单独理解复杂垃圾收集器(如ZGC)的性能特征是很困难的,但从前面的部分可以清楚地看出,我们所碰到的几乎所有暂停都只依赖于GC roots集合大小,而不是实时堆大小。标记阶段中处理标记终止的最后一次暂停是唯一的例外,但是它是增量的,如果超过gc时间预算,那么GC将恢复到并发标记,直到再次尝试。

性能

那ZGC到底表现如何?
Stefan Karlsson和Per Liden在今年早些时候的Jfokus演讲中给出了一些数字。 ZGC的SPECjbb 2015吞吐量与Parallel GC(优化吞吐量)大致相当,但平均暂停时间为1ms,最长为4ms。 与之相比G1和Parallel有很多次超过200ms的GC停顿。
然而,垃圾收集器是复杂的软件,从基准测试结果可能无法推测出真实世界的性能。我们期待自己测试ZGC,以了解它的性能如何因工作负载而异


本章笔记是观看韩顺平的JAVA的视频和在网上找的资料 以及自己的理解总结出来的笔记希望可以帮助大家,感谢大家的耐心观看 如有错误请即使联系我 我会及时修正