Vue生命周期

30 阅读3分钟

Vue生命周期

image-20230418204207952

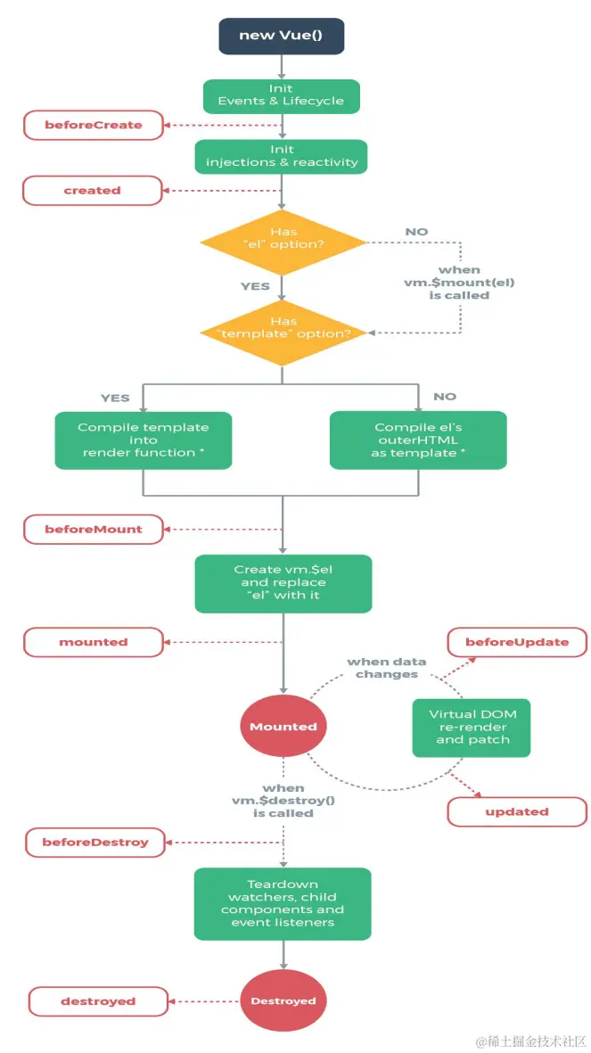
  1. new Vue() new 了一个 Vue 的实例对象,此时就会进入组件的创建过程。
  2. Init Events & Lifecycle 初始化组件的事件和生命周期函数
  3. beforeCreate 组件创建之后遇到的第一个生命周期函数,这个阶段 data 和 methods 以及 dom 结构都未被初始化,也就是获取不到 data 的值,不能调用 methods 中的函数
  4. Init injections & reactivity 这个阶段中, 正在初始化 data 和 methods 中的方法
  5. created - 这个阶段组件的 data 和 methods 中的方法已初始化结束,可以访问,但是 dom 结构未初始化,页面未渲染
  6. 在内存中编译模板结构
  7. beforeMount 当模板在内存中编译完成,此时内存中的模板结构还未渲染至页面上,看不到真实的数据
  8. Create vm.$el and replace ‘el’ with it 这一步,再把内存中渲染好的模板结构替换至真实的 dom 结构也就是页面上
  9. mounted 此时,页面渲染好,用户看到的是真实的页面数据, 生命周期创建阶段完毕,进入到了运 行中的阶段

在本文中我们探讨vue对象里面的2个参数及其对应的dom界面和dom数据可以被使用的时间

  • data
  • methods
  • 用户界面dom
  • dom数据

也就是上面4个东西在8大生命周期函数阶段是否可以被使用

在Vue对象中有8大生命周期函数

  • beforeCreate
  • created
  • beforeMount
  • mounted
  • beforeUpdate
  • updated
  • beforeDestroy
  • destroyed

本文中重要探讨前6个,最后两个实际中也不常用,以下是案例代码及其运行的页面

<!DOCTYPE html>
<html lang="en">
<head>
    <meta charset="UTF-8">
    <title>Title</title>
</head>

<body>
<div id="app">
    <span id="num">{{num}}</span>
    <button @click="num++">赞!</button>
    <h2>{{name}},有{{num}}次点赞</h2>
</div>
<script src="vue.js"></script>
<script>
    let vm = new Vue({
        el: "#app",
        data: {//数据池
            name: "Tom",
            num: 0
        },
        methods: {
            show() {
                return this.name;
            },
            add() {
                this.num++;
            }
        },
        beforeCreate() {		//生命周期函数-创建vue实例前
            console.log("=============beforeCreate==========");
            console.log("数据模型/数据池的数据是否加载/使用?[no]", this.name, " ", this.num);
            //console.log("自定义方法是否加载/使用?[no]", this.show());
            console.log("用户页面dom是否加载/使用?[yes]", document.getElementById("num"));
            console.log("用户页面dom是否被渲染?[no]", document.getElementById("num").innerText);
        },
        created() {				//生命周期函数-创建vue实例
            console.log("=============created==========");
            console.log("数据模型/数据池的数据是否加载/使用?[yes]", this.name, " ", this.num);
            console.log("自定义方法是否加载/使用?[yes]", this.show());
            console.log("用户页面dom是否加载/使用?[yes]", document.getElementById("num"));
            console.log("用户页面dom是否被渲染?[no]", document.getElementById("num").innerText);
            //可以发出Ajax
            //接收返回的数据
            //再次去更新data数据池的数据
            //编译内存模板结构
            //.....

        },
        beforeMount() {			//生命周期函数-挂载前
            console.log("=============beforeMount==========");
            console.log("数据模型/数据池的数据是否加载/使用?[yes]", this.name, " ", this.num);
            console.log("自定义方法是否加载/使用?[yes]", this.show());
            console.log("用户页面dom是否加载/使用?[yes]", document.getElementById("num"));
            console.log("用户页面dom是否被渲染?[no]", document.getElementById("num").innerText);

        },
        mounted() {				//生命周期函数-挂载后
            console.log("=============mounted==========");
            console.log("数据模型/数据池的数据是否加载/使用?[yes]", this.name, " ", this.num);
            console.log("自定义方法是否加载/使用?[yes]", this.show());
            console.log("用户页面dom是否加载/使用?[yes]", document.getElementById("num"));
            console.log("用户页面dom是否被渲染?[yes]", document.getElementById("num").innerText);

        },
        beforeUpdate() {		//生命周期函数-数据池数据更新前
            console.log("=============beforeUpdate==========");
            console.log("数据模型/数据池的数据是否加载/使用?[yes]", this.name, " ", this.num);
            console.log("自定义方法是否加载/使用?[yes]", this.show());
            console.log("用户页面dom是否加载/使用?[yes]", document.getElementById("num"));
            console.log("用户页面dom数据是否被更新?[no]", document.getElementById("num").innerText);
            //验证数据==>修正
            // if(this.num < 10 ) {
            //     this.num = 8;
            // }
        },
        updated() {				//生命周期函数-数据池数据更新后
            console.log("=============updated==========");
            console.log("数据模型/数据池的数据是否加载/使用?[yes]", this.name, " ", this.num);
            console.log("自定义方法是否加载/使用?[yes]", this.show());
            console.log("用户页面dom是否加载/使用?[yes]", document.getElementById("num"));
            console.log("用户页面dom数据是否被更新?[yes]", document.getElementById("num").innerText);
        }

    })
</script>
</body>
</html>

这是没有点赞时的抓包

image-20230418211019898

点赞后的抓包

image-20230418211022530

总结:

  • beforeCreate 时,
    • data是否可以使用? no 自定义方法是否可以使用? no 用户页面dom是否可以使用? yes 用户页面dom的data是否被渲染? no
  • created
    • data是否可以使用? yes 自定义方法是否可以使用? yes 用户页面dom是否可以使用? yes 用户页面dom的data是否被渲染? no //因为还没有渲染data,是倒数第二次更改数据的机会
  • beforeMount
    • data是否可以使用? yes 自定义方法是否可以使用? yes 用户页面dom是否可以使用? yes 用户页面dom的data是否被渲染? no //倒数第一次更改数据机会
  • mounted
    • data是否可以使用? yes 自定义方法是否可以使用? yes 用户页面dom是否可以使用? yes 用户页面dom的data是否被渲染? yes
  • beforeUpdate
    • data是否可以使用? yes 自定义方法是否可以使用? yes 用户页面dom是否可以使用? yes 用户页面dom数据是否被更新? no
  • updated
    • data是否可以使用? yes 自定义方法是否可以使用? yes 用户页面dom是否可以使用? yes 用户页面dom数据是否被更新? yes

那么我们知道了生命周期有什么用呢?

beforecreate : 可以在这加个loading事件,在加载实例时触发

created : 初始化完成时的事件写在这里,如在这结束loading事件,Ajax异步请求也适宜在这里调用

mounted : 挂载元素,获取到DOM节点

updated : 如果对数据统一处理,在这里写上相应函数

beforeDestroy : 可以做一个确认停止事件的确认框