Redis中的哈希结构(Dict)

291 阅读7分钟

前言

哈希结构是一个在计算机中非常常见的结构。哈希结构可以让我们在O(1)时间复杂度查找元素并且对其操作,并且增删改查性能并不会随着数据量的增多而改变。反而数据量的增大,会出现两个关键问题,一个是哈希冲突,另一个是rehash。而在Redis中,使用拉链法来解决哈希冲突,使用渐进式rehash来降低rehash的性能开销。

Redis中的Dict结构

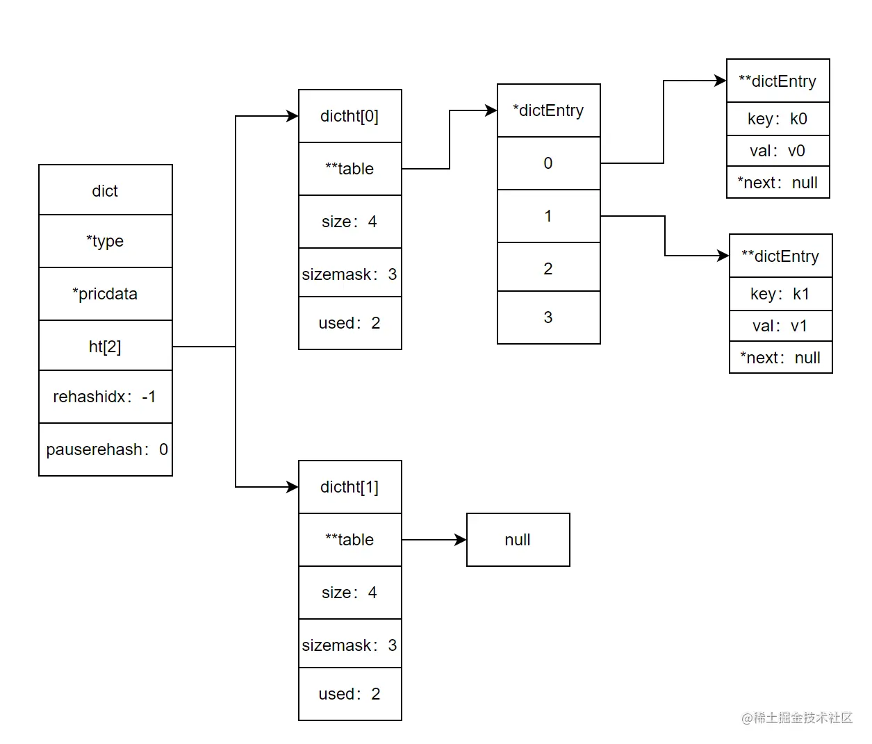
在Redis 6.2.4中,dict.h是这样定义的。

typedef struct dictEntry {
    void *key;
    //只能为其中任意的一个
    union {
        void *val;
        uint64_t u64;
        int64_t s64;
        double d;
    } v;
    struct dictEntry *next;
} dictEntry;
/* This is our hash table structure. Every dictionary has two of this as we
 * implement incremental rehashing, for the old to the new table. */
typedef struct dictht {
    dictEntry **table;
    unsigned long size;
    unsigned long sizemask;
    unsigned long used;
} dictht;

typedef struct dict {
    dictType *type;
    void *privdata;
    dictht ht[2];
    long rehashidx; //-1未进行rehash 
    int16_t pauserehash; /* If >0 rehashing is paused (<0 indicates coding error) */
} dict;

它们的关系是这样的

图片.png

什么是哈希冲突

我们把存储数据的地方看成一个个桶(Bucket),当数据量超出桶容量或者Hash函数给出的桶号相同的时候,便会出现哈希冲突。 解决办法就是,采用链表的方式,将同一个Bucket位置上的元素连接起来。这样也会有一个弊端,链表太长,开销又大了起来。所以必定不会无休止的链下去,一定要做rehash。

图片.png

Redis的渐进式rehash

Hash 表在执行 rehash 时,由于 Hash 表空间扩大,原本映射到某一位置的键可能会被映射到一个新的位置上,因此,很多键就需要从原来的位置拷贝到新的位置。而在键拷贝时,由于 Redis 主线程无法执行其他请求,所以键拷贝会阻塞主线程,这样就会产生 rehash 开销。而为了降低 rehash 开销,Redis 就提出了渐进式 rehash 的方法。观察dict结构,它存储了两个相同的dictht, 在正常情况下,所有的数据都存储在ht[0]中。在进行rehash时,会先将数据迁移到ht[1]中,等到所有数据都迁移完成时,将ht[1] 赋值给ht[0],并且释放掉ht[0]空间。

图片.png

rehash的触发条件

Redis 用来判断是否触发 rehash 的函数是**_dictExpandIfNeeded**。所以接下来我们就先看看,_dictExpandIfNeeded 函数中进行扩容的触发条件;

//如果Hash表为空,将Hash表扩为初始大小
if (d->ht[0].size == 0) 
   return dictExpand(d, DICT_HT_INITIAL_SIZE);
 
//如果Hash表承载的元素个数超过其当前大小,并且可以进行扩容,或者Hash表承载的元素个数已是当前大小的5倍
if (d->ht[0].used >= d->ht[0].size &&(dict_can_resize ||
              d->ht[0].used/d->ht[0].size > dict_force_resize_ratio))
{
    return dictExpand(d, d->ht[0].used*2);
}
  • 哈希表的 LoadFactor >= 1,并且服务器没有执行 BGSAVE(RDB快照) 或者 BGREWRITEAOF(AOF重写) 等后台进程;
  • 哈希表的 LoadFactor > 5 ,表明当前的负载太严重了,需要立即进行扩容; (LoadFactor = used / size)

我们再来看下 Redis 会在哪些函数中,调用 _dictExpandIfNeeded 进行判断。 通过在dict.c文件中查看 _dictExpandIfNeeded 的被调用关系,我们可以发现,_dictExpandIfNeeded 是被 _dictKeyIndex 函数调用的,而 _dictKeyIndex 函数又会被 dictAddRaw 函数调用,然后 dictAddRaw 会被以下三个函数调用。

  • dictAdd:用来往 Hash 表中添加一个键值对。
  • dictReplace:用来往 Hash 表中添加一个键值对,或者键值对存在时,修改键值对。
  • dictAddorFind:直接调用 dictAddRaw。

因此,当我们往 Redis 中写入新的键值对或是修改键值对时,Redis 都会判断下是否需要进行 rehash。

图片.png

扩容扩多大?

在 Redis 中,rehash 对 Hash 表空间的扩容是通过调用 dictExpand 函数来完成的。dictExpand 函数的参数有两个,一个是要扩容的 Hash 表,另一个是要扩到的容量,下面的代码就展示了 dictExpand 函数的原型定义:

int dictExpand(dict *d, unsigned long size);

那么,对于一个 Hash 表来说,我们就可以根据前面提到的 _dictExpandIfNeeded 函数,来判断是否要对其进行扩容。而一旦判断要扩容,Redis 在执行 rehash 操作时,对 Hash 表扩容的思路也很简单,就是如果当前表的已用空间大小为 size,那么就将表扩容到 size2 的大小。

如下所示,当 _dictExpandIfNeeded 函数在判断了需要进行 rehash 后,就调用 dictExpand 进行扩容。这里你可以看到,rehash 的扩容大小是当前 ht[0]已使用大小的 2 倍。

dictExpand(d, d->ht[0].used*2);

而在 dictExpand 函数中,具体执行是由 _dictNextPower 函数完成的,以下代码显示的 Hash 表扩容的操作,就是从 Hash 表的初始大小(DICT_HT_INITIAL_SIZE),不停地乘以 2,直到达到目标大小。

static unsigned long _dictNextPower(unsigned long size)
{
    //哈希表的初始大小
    unsigned long i = DICT_HT_INITIAL_SIZE;
    //如果要扩容的大小已经超过最大值,则返回最大值加1
    if (size >= LONG_MAX) return LONG_MAX + 1LU;
    //死循环直到找到不大于的最小值
    while(1) {
        //如果扩容大小大于等于最大值,就返回截至当前扩到的大小
        if (i >= size)
            return i;
        //每一步扩容都在现有大小基础上乘以2
        i *= 2;
    }
}

为什么叫渐进式

渐进式 rehash 的意思就是 Redis 并不会一次性把当前 Hash 表中的所有键,都拷贝到新位置,而是会分批拷贝,每次的键拷贝只拷贝 Hash 表中一个 bucket 中的哈希项。这样一来,每次键拷贝的时长有限,对主线程的影响也就有限了。

具体过程

图片.png

关键函数dictRehash部分代码

//入参:dict , 需要迁移的元素个数
int dictRehash(dict *d, int n) {
    int empty_visits = n*10; /* Max number of empty buckets to visit. */
    if (!dictIsRehashing(d)) return 0;
	//迁移元素,直到迁移完毕或者迁移完n个
    while(n-- && d->ht[0].used != 0) {
        //....这段代码在下面分析
    }
    /* Check if we already rehashed the whole table... */
    //判断迁移是否完成
    if (d->ht[0].used == 0) {
    	//释放ht[0]
        zfree(d->ht[0].table);
        //将ht[0] 指向 ht[1]
        d->ht[0] = d->ht[1];
        //让ht[1]重新指向null
        _dictReset(&d->ht[1]);
        //表示rehash暂停
        d->rehashidx = -1;
        //返回迁移完成
        return 0;
    }
	//还需要继续迁移
    /* More to rehash... */
    return 1;
}

那么,每次迁移几个元素呢?

这就要提到rehashidx了。 rehashidx 变量表示的是当前 rehash 在对哪个 bucket 做数据迁移。比如,当 rehashidx 等于 0 时,表示对 ht[0]中的第一个 bucket 进行数据迁移;当 rehashidx 等于 1 时,表示对 ht[0]中的第二个 bucket 进行数据迁移,以此类推。

而 dictRehash 函数的主循环,首先会判断 rehashidx 指向的 bucket 是否为空,如果为空,那就将 rehashidx 的值加 1,检查下一个 bucket。

所以,渐进式 rehash 在执行时设置了一个变量 empty_visits,用来表示已经检查过的空 bucket,当检查了一定数量的空 bucket 后,这一轮的 rehash 就停止执行,转而继续处理外来请求,避免了对 Redis 性能的影响。下面的代码显示了这部分逻辑。

while(n-- && d->ht[0].used != 0) {
    //如果当前要迁移的bucket中没有元素
    while(d->ht[0].table[d->rehashidx] == NULL) {
        //
        d->rehashidx++;
        if (--empty_visits == 0) return 1;
    }
    ...
}

而如果 rehashidx 指向的 bucket 有数据可以迁移,那么 Redis 就会把这个 bucket 中的哈希项依次取出来,并根据 ht[1]的表空间大小,重新计算哈希项在 ht[1]中的 bucket 位置,然后把这个哈希项赋值到 ht[1]对应 bucket 中。

这样,每做完一个哈希项的迁移,ht[0]和 ht[1]用来表示承载哈希项多少的变量 used,就会分别减一和加一。当然,如果当前 rehashidx 指向的 bucket 中数据都迁移完了,rehashidx 就会递增加 1,指向下一个 bucket。下面的代码显示了这一迁移过程。

 while(n-- && d->ht[0].used != 0) {
   dictEntry *de, *nextde;

    /* Note that rehashidx can't overflow as we are sure there are more
     * elements because ht[0].used != 0 */
    assert(d->ht[0].size > (unsigned long)d->rehashidx);
    while(d->ht[0].table[d->rehashidx] == NULL) {
        d->rehashidx++; 
        if (--empty_visits == 0) return 1;
    }
    de = d->ht[0].table[d->rehashidx];
    /* Move all the keys in this bucket from the old to the new hash HT */
    while(de) {
        uint64_t h;
        nextde = de->next;
        /* Get the index in the new hash table */
        h = dictHashKey(d, de->key) & d->ht[1].sizemask;
        de->next = d->ht[1].table[h];
        d->ht[1].table[h] = de;
        d->ht[0].used--;
        d->ht[1].used++;
        de = nextde;
    }
    d->ht[0].table[d->rehashidx] = NULL;
    d->rehashidx++;
}

还有一个问题,n的大小是多少?从下面这个函数可以看到,是1。每次仅仅迁移一个元素,之后变去执行主要操作。

static void _dictRehashStep(dict *d) {
    if (d->pauserehash == 0) dictRehash(d,1);
}

看看有哪些函数调用了_dictRehashStep,Ctrl+F找一下。它们发现分别是:dictAddRaw,dictGenericDelete,dictFind,dictGetRandomKey,dictGetSomeKeys。 其中,dictAddRaw 和 dictGenericDelete 函数,分别对应了往 Redis 中增加和删除键值对,而后三个函数则对应了在 Redis 中进行查询操作。调用关系如下图。

图片.png

总结

  • 什么是渐进式rehash?为什么要设计两个ht?
    Redis核心命令执行是单线程的,所以一次性迁移全部数据开销很大并且会阻塞服务。在需要rehash的时候,不会立即将全部数据进行迁移,而是通过辅助表来慢慢进行迁移,每次迁移1个元素,进行正常服务的时候,在ht[1]中进行添加操作,其他操作在ht[0]和ht[1]中一起进行。
  • rehashidx有什么用?
    为-1的时候表示没有rehash,为0的时候表示要迁移ht[0]中0号元素到ht[1]中,后续依次类推
  • rehash触发条件?
    扩容或者收缩

dict的伸缩:

  • 当LoadFactor大于5或者LoadFactor大于1并且没有子进程任务时,Dict扩容
  • 当LoadFactor小于0.1时,Dict收缩
  • 扩容大小为第一个大于等于used + 1的2^n
  • 收缩大小为第一个大于等于used 的2^n
  • dict采用渐进式rehash,每次访问Dict时执行一次rehash