Java线程状态

175 阅读1分钟

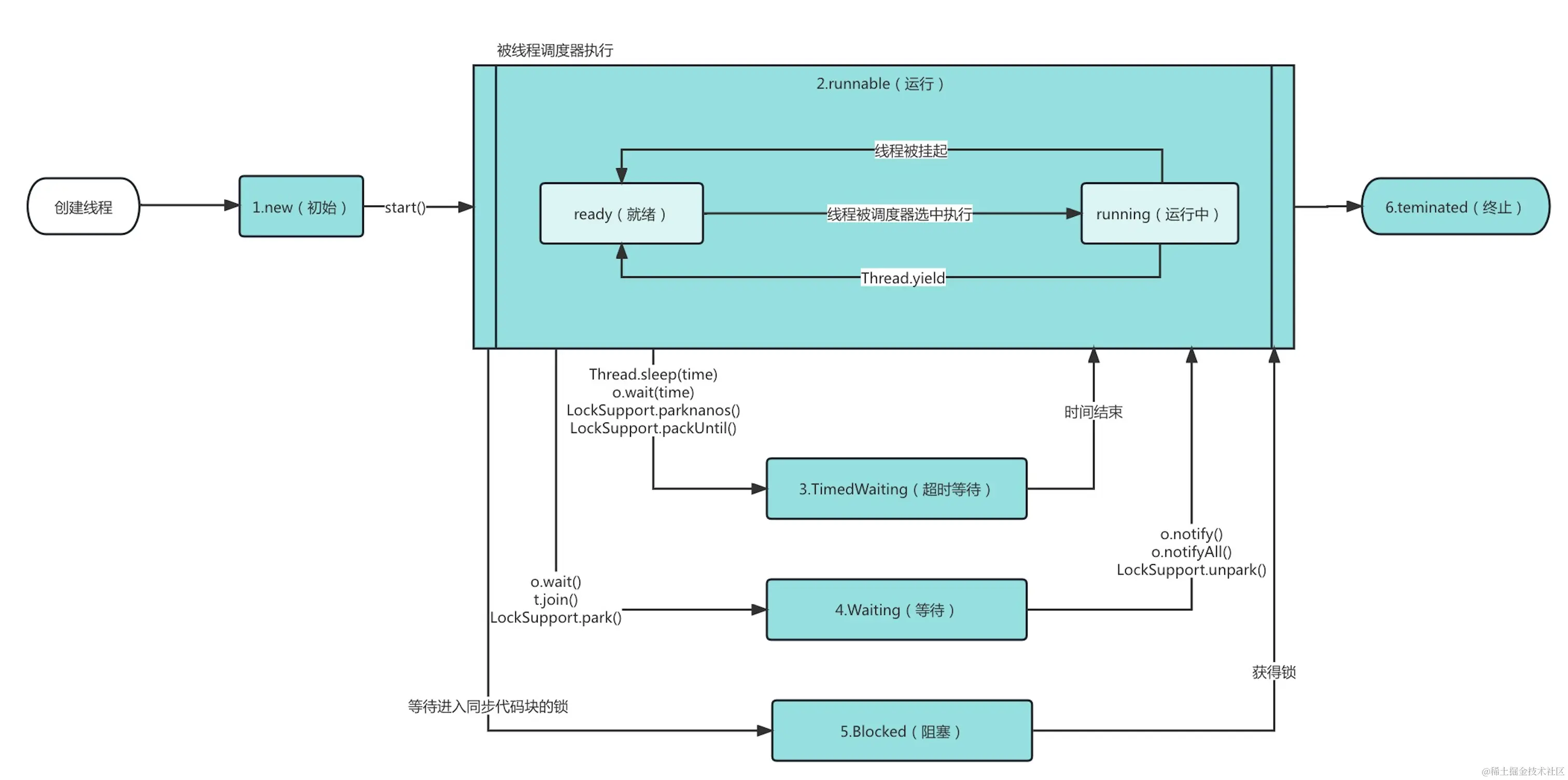
Java线程的6种状态:

  1. 初始(new)
  2. 运行(Runnable)
  3. 超时等待(TimedWaiting)
  4. 等待(Waiting)
  5. 阻塞(Blocked)
  6. 结上(Terminated)

下面用一张图来辅助理解Java线程状态迁移:

线程状态迁移图.png