2011年全国电赛题-开关电源模块并联供电系统,两路XL4015芯片做DCDC模块输出8V,采用主从均流法,可实现多种比例精确分配电流,效率在80%以上。
题目
设计并制作一个由两个额定输出功率均为 16W 的 8V DC/DC 模块构成的并联供电系统
简介
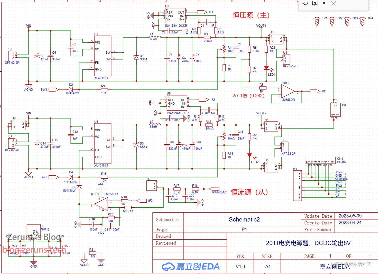
本作品采用主从均流法,由恒流源(从)、恒压源(主)、单片机控制板和辅助电源等模块组成。在恒流源和恒压源模块上使用XL4015作为DCDC电源芯片,依靠它来实现buck降压,同时采用合宙AIR32F103CCT6单片机作为控制核心,INA199电流采样芯片进行50倍放大采集电流信号。对采集的两路信号叠加在同相加法器上,同相加法器的输出由固定电阻和数字电位器来分压后输出给电压跟随器再经过LM358比较器反馈到XL4015芯片的FB脚来控制从模块电流(恒流源)实现分配电流。
注意:首次使用需要先断开并联输出的跳线帽,并将恒压源(主)输出电压调到8V,恒流源(从)输出电压调到比恒压源高0.3到0.5V。
校内电赛选拔赛作品,请各位大佬指点一下。
立创开源链接:url.zeruns.tech/GrMC6
实物图
资料下载
程序源码:url.zeruns.tech/nSNjc 提取码:swoz
各芯片数据手册:url.zeruns.tech/TBn42 提取码:j542
测试数据
1)供电系统直流输出电压及效率测试
测试方法:调节负载电阻至I0为4A左右,记录U0、UIN、I0、IIN。
| Uin(V) | Iin(A) | U0(V) | I0(A) | 效率 |
|---|---|---|---|---|
| 24.05 | 1.57 | 7.76 | 3.97 | 81.6% |
结论:输出电压7.76V 系统效率81.6%
2)I0=1A, I0=1.5A模块输出电流相对误差测试
测试方法:调节负载电阻至I0为1A或1.5A左右,记录U0、UIN、I1、I2、I0、IIN。
I0=1A时测试结果:
| Uin(V) | Iin(A) | U0(V) | I1(A) | I2(A) | I0(A) | 误差1 | 误差2 |
|---|---|---|---|---|---|---|---|
| 24.08 | 0.454 | 7.999 | 0.501 | 0.526 | 1.032 | 2.9% | 1.9% |
I0=1.5A时测试结果:
| UIN(V) | IIN(A) | U0(V) | I1(A) | I2(A) | I0(A) | 误差1 | 误差2 |
|---|---|---|---|---|---|---|---|
| 24.06 | 0.635 | 7.969 | 0.498 | 1.052 | 1.523 | 1.9% | 3.6% |
结论:相对误差不超过3.6%,优于要求的误差<5%指标。
3)1.5A<IO<3.5A模块输出电流相对误差测试
测试方法:选定电流为1.5A,选定比例1:1,1:2,2:1,2:3,3:2分别测试,调节负载电阻至I0为1.5A左右,并记录U0、UIN、I1、I2、I0、IIN。
| 比例 | UIN(V) | IIN(A) | U0(V) | I1(A) | I2(A) | I0(A) | 误差1 | 误差2 |
|---|---|---|---|---|---|---|---|---|
| 1:1 | 24.06 | 0.628 | 7.952 | 0.778 | 0.744 | 1.522 | 2% | 2% |
| 1:2 | 24.06 | 0.63 | 7.972 | 0.500 | 1.025 | 1.522 | 1.4% | 1.1% |
| 2:1 | 24.05 | 0.627 | 7.931 | 1.015 | 0.509 | 1.524 | 0.01% | 0.2% |
| 2:3 | 24.07 | 0.629 | 7.963 | 0.604 | 0.920 | 1.522 | 0.7% | 0.7% |
| 3:2 | 24.06 | 0.626 | 7.923 | 0.926 | 0.595 | 1.524 | 1.25% | 2% |
结论:选定电流为1.5A时,相对误差不超过2%,满足题目指标。
4)I0=4A模块输出电流相对误差测试
测试方法:调节负载电阻I0为4A左右,并记录U0、UIN、I1、I2、I0、IIN。
| UIN(V) | IIN(A) | U0(V) | I1(A) | I2(A) | I0(A) | 误差1 | 误差2 |
|---|---|---|---|---|---|---|---|
| 24.04 | 1.568 | 7.73 | 1.96 | 1.945 | 3.968 | 1.2% | 1.9% |
结论:选定电流为4A时,相对误差不超过2%,满足题目指标。
元件购买地址
- 0805电阻样品本:s.click.taobao.com/oWjIgGu
- 0805电容样品本:s.click.taobao.com/r9ea1Hu
- XL4015芯片:s.click.taobao.com/HBT3XGu
- 电解电容:s.click.taobao.com/r6CWQGu
- 可调电阻:s.click.taobao.com/eTaBmGu
原理图
电源板:
控制板:
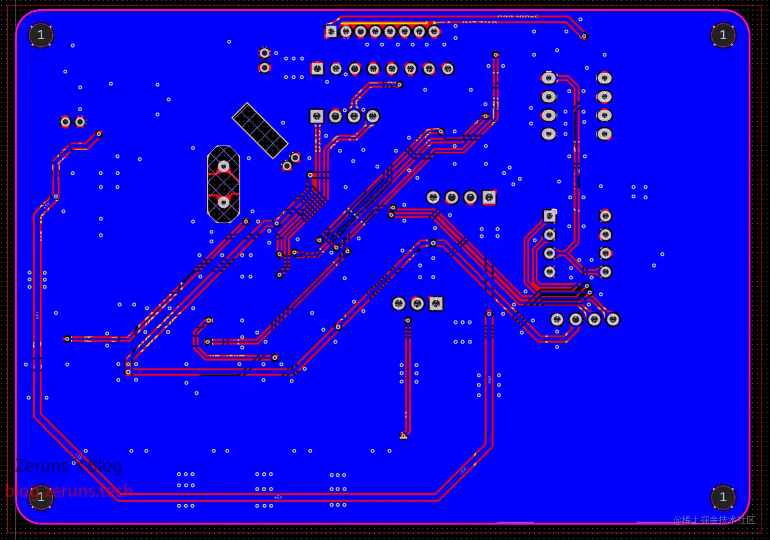
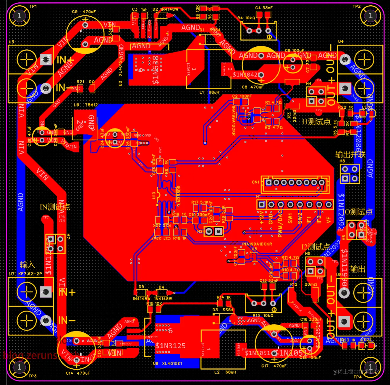
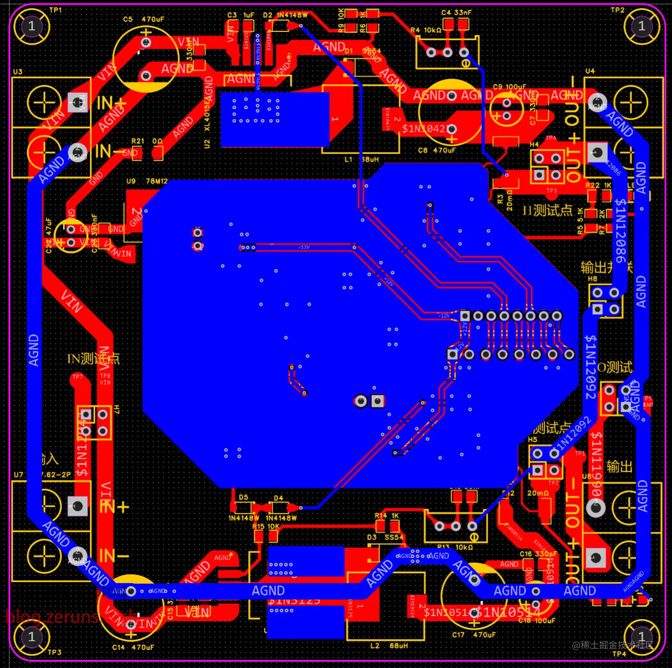
PCB
电源板:
控制板:
其他开源项目推荐
- 画了个 MSP430F149的最小系统板 开源出来了:blog.zeruns.tech/archives/71…
- STM32F030C8T6最小系统板和流水灯(原理图和PCB):blog.zeruns.tech/archives/71…
- SY8205同步降压可调DCDC电源模块(原理图和PCB):blog.zeruns.tech/archives/71…
推荐阅读
- 高性价比和便宜的VPS/云服务器推荐: blog.vpszj.cn/archives/41…
- 怎样搭建个人博客:blog.zeruns.tech/archives/21…
- 我的世界服务器搭建教程:blog.zeruns.tech/tag/mc/
- STM32读取SHT3x系列温湿度传感器:blog.zeruns.tech/archives/70…
- 使用VSCode代替Keil实现STM32和51单片机的开发:blog.zeruns.tech/archives/69…
- 指点云 宿迁 13900K 高防VPS 性能评测:blog.vpszj.cn/archives/16…
- 雨云 宿迁 Gold 6146 高防云服务器性能测评:blog.vpszj.cn/archives/17…