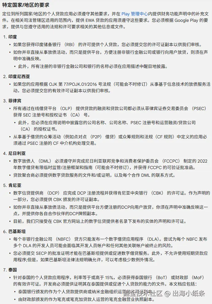
谷歌在针对面向印度、印度尼西亚、菲律宾、尼日利亚、肯尼亚、巴基斯坦和泰国的金融贷款应用的附加要求
政策链接:金融服务 - Play 管理中心帮助
接下来将会以尼日利亚、肯尼亚、巴基斯坦举例,如何填写申明内容。
1. 前提说明
建议在发版的电脑、VPN 进行操作并且已提前登录好开发者账号。
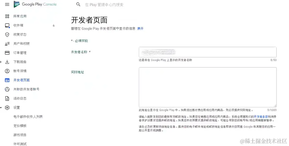
2. 修改开发者名称
很多人没有注意到提前修改开发者名称,就直接去提个人贷款申明,这种情况肯定是会被拒的。
你提交的个人贷款申明文件是跟你的开发者名称(一般会改成公司名称)、App 是相关的,否则提交的资料审核不会通过。
也就是说开发者名称最好是要和公司主体名称完全保持一致。
在此处修改开发者名称即可,一般审核时间在3个小时左右。

3. 菲律宾个人贷款申明
在填写个人贷款申明之前,建议先去菲律宾SEC官网是否有公司的名称
查看地址:
记录在案的网贷平台列表地址:记录的在线借贷平台列表 - 证券交易委员会 (sec.gov.ph)
贷款公司名单地址: 贷款公司名单 - 证券交易委员会 (sec.gov.ph)
被撤销和暂停的贷款公司名单地址: 被撤销和暂停的贷款公司名单 - 证券交易委员会 (sec.gov.ph)
填写地址:support.google.com/googleplay/…

First name:如果你提前登录了开发者账号,它会自动带出
Last name:如果你提前登录了开发者账号,它会自动带出
Contact email:填写开发者邮箱即可
Play Console primary email:填写开发者邮箱即可
Application package name:需要声明的App 包名

- 第一个选项:经菲律宾证券交易委员会正式许可/注册,可运营在线借贷平台;
如果是现金贷类的应用选择第一个选项即可,提供如下文件即可
- 第二个选项:由菲律宾证券交易委员会(PSEC)注册和许可进行基于借贷的众筹(CF)活动,如点对点(P2P)借贷,或由菲律宾证券交易所委员会(PSEC)正式许可/注册为CF中介机构;
3. 尼日利亚个人贷款申明
在填写个人贷款申明之前,建议先去尼日利亚FCCPC官网是否有公司的名称
查看地址:
registration of digital money lenders - Federal Competition & Consumer Protection Commission
填写地址:support.google.com/googleplay/…

First name:如果你提前登录了开发者账号,它会自动带出
Last name:如果你提前登录了开发者账号,它会自动带出
Contact email:填写开发者邮箱即可
Play Console primary email:填写开发者邮箱即可
Application package name:需要声明的App 包名

- 第一个选项:已向尼日利亚联邦竞争和消费者保护委员会(FCCPC)提交了数字货币贷款人(DML)申请,该申请已获得批准。我们理解,我们需要提供文件来证明我们的批准状态,以获得谷歌的批准。
代表已完全获得FCCPC的申请,直接放置申请通过的证明文件即可,这种当然是最好通过的。
- 第二个选项:已向尼日利亚FCCPC提交数字放债人(DML)申请,该申请已获得有条件批准。我们理解,我们需要提供文件来证明我们的有条件批准状态,以获得谷歌的临时批准。
代表已获得有条件批准,提供有条件批准的证明文件即可,这种也还是容易通过。
- 第三个选项:正在使用下面列出的DML。我方确认,以下列出的DML已获得FCCPC的正式批准,并列在尼日利亚FCCPC官方网站上的许可数字放债人目录中。
提供该证明文件即可,这种不容易通过。
- 第四个选项:正在或仅与小额信贷银行(MFB)合作,该银行持有尼日利亚联邦竞争和消费者保护委员会(FCCPC)的数字贷款批准书(完整或有条件),并获得尼日利亚中央银行(CBN)的正式许可。
提供该证明文件即可,这种不容易通过。

最后确认提交即可。


谷歌审核回复
4. 肯尼亚个人贷款申明
在填写个人贷款申明之前,建议先去肯尼亚CBK官网是否有公司的名称
查看地址:
Directory-of-Licensed-Digital-Credit-Providers-March-2024.pdf (centralbank.go.ke)
Licensing of Digital Credit Providers – March 2023 | CBK (centralbank.go.ke)
Directory-of-Digital-Credit-Providers-March-24-2023.pdf (centralbank.go.ke)
也可搜索更多: Search results for "Licensing of Digital Credit Providers" | CBK (centralbank.go.ke)
填写地址:support.google.com/googleplay/…

First name:如果你提前登录了开发者账号,它会自动带出
Last name:如果你提前登录了开发者账号,它会自动带出
Contact email:填写开发者邮箱即可
Play Console primary email:填写开发者邮箱即可
Application package name:需要声明的App 包名

- 第一个选项:是或仅与以下所列数字信贷提供商(DCP)合作。我们确认,以下列出的DCP已获得肯尼亚中央银行(CBK)的正式许可,并列在肯尼亚中央银行官方网站上的许可数字信贷提供商目录中。
代表已获得CBK的正式许可,直接放置证明文件即可,这种最好通过。
- 第二个选项:已向肯尼亚中央银行(CBK)提交了数字信贷提供商申请,该申请目前正在等待审查。我们理解,我们需要提供文件来证明我们的未决状态,以获得谷歌的临时批准。
代表已经向CBK提交了,但是还在审核中,此种情况有一定小几率能够,但前提是能提供足够多的信息(比如:Letter、申请回执单、odpc、营业执照、央行提交的app描述),但是也只能缓冲45天

最后确认提交即可。

5. 巴基斯坦个人贷款申明
在填写个人贷款申明之前,建议先去巴基斯坦SECP官网是否有公司的名称
查看地址: www.secp.gov.pk/document/di…
填写地址:Personal Loan App Declaration for Pakistan - Play Console Help (google.com)

First name:如果你提前登录了开发者账号,它会自动带出
Last name:如果你提前登录了开发者账号,它会自动带出
Contact email:填写开发者邮箱即可
Developer Phone Number:填写注册开发者账号使用的手机号即可
Full Corporate Name:填写公司名称即可
Application or Developer Website:填写app官网即可
Play Console primary email:填写开发者邮箱即可
Application package name:需要声明的App 包名

- 第一个选项:已向巴基斯坦证券交易委员会(SECP)提交了非银行金融公司(NBFC)申请,并获得了数字贷款的批准。。
代表已获得SECP的正式许可,直接放置证明文件即可,这种最好通过。
- 第二个选项:是促进者(即,您不直接从事放债活动,而只是提供一个平台,以促进与下列 NBFC 合作的持牌 NBFC 的放债。我们确认列出的 NBFC 以下已获得 SECP 的数字贷款批准。。
代表与有牌照的公司进行合作,这种不太好通过。

最后确认提交即可。


