2023年互联网Java工程师高级面试八股文汇总(1260道题目附解析)

161 阅读5分钟

今年的行情,让招聘面试变得雪上加霜。已经有不少大厂,如腾讯、字节跳动的招聘名额明显减少,面试门槛却一再拔高,如果不用心准备,很可能就被面试官怼得哑口无言,甚至失去了难得的机会。
现如今,情势依然严峻,未来充满着不定性,想要跳槽涨薪的小伙伴,在面试前更是要做好充足的准备
如果你参加过一些大厂面试,肯定会遇到一些这样的问题:

  • 应届生:你该如何准备简历,面试项目和面试说辞?Spring 底层逻辑是什么?
  • 1-3 年经验的程序员:面试中你该讲哪些值钱的技术?如何用这些值钱的技术最大程度展示自己的技能?分布式组件底层逻辑是什么?
  • 3-5 年经验的程序员:k8s 怎么搭建实践?

是不是看上去很难,是不是和自己准备的“题库”中的问题不一样?不知道从何处下手?
所以,要想在这个金九银十拿下心仪的Offer,咱就一定要做好准备,把那些必考点、套路都给吃透了!
今天为大家整理了Java工程师高级面试题及一些大厂Java开发面试宝典,面试经验技巧等,应届生,实习生,企业工作过的,都可参考学习!

需要这份 《最全阿里巴巴 Java八股文面试核心架构笔记》 的小伙伴 ——【点这,快速入手通道】

一、Java基础(技术干货+面试题)2023版
(含:基础语法,面向对象,类与接口,变量与方法,内部类,重写与重载,I0流,反射等...)

二、JVM(底层原理+面试题)2023版
(含:JVM内存区域,JVM运行时内存,垃圾回收与算法,JAVA四中引用类型,GC垃圾收集器,JVM类加载机制,GC分代收集算法,分区收集算法等...)

三、多线程(底层原理+面试题)2023版
(含:多线程与高并发基础概念、JUC 同步工具、同步容器、线程池、线程顺序执行控制、纤程、JMH、引用类型、Disruptor等...)

四、Mysq|(技术干货+面试题)2023版
(含:数据类型、引擎、索引、事务、锁、视图、存储过程与函数、触发器、常用SQL语句、SQL优化、常见面试题等...)

五、Spring + Spring Boot + Spring Cloud  (底层原理+面试题)2023版
(含:Spring常用注解,IOC原理,APO原理,MVC原理,Spring Boot原理、CAP原理和BASE理论、面试题等...)

六、Dubbo  (底层原理+面试题)2023版
(含:SPI 机制、自适应拓展原理、服务导出、服务引用、集群容错之 Directory、集群容错之 Router、集群容错之 Cluster、集群容错之 LoadBalance、服务调用过程等...)

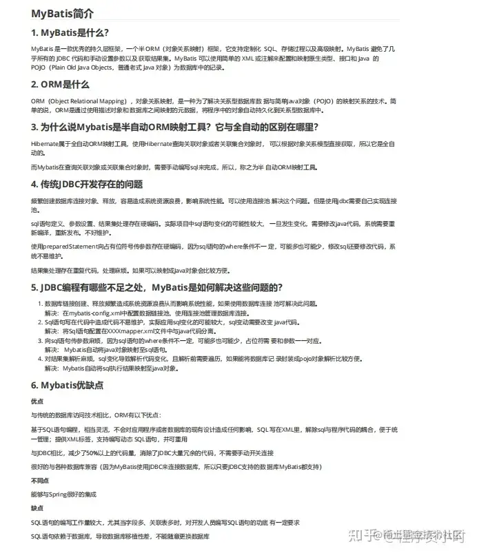
七、Mybatis(底层原理 + 面试题)2023版
(含:实现原理、映射文件、动态 SQL、缓存机制、配置文件加载源码、MAPPERPROXY 创建源码、EXECUTOR 源码等...)

八、Redis(底层原理 + 面试题)2023版
(含:Redis数据类型、持久化、内存相关、分布式问题等...)

九、网络(底层原理 + 面试题)2023版
(含:计算机网络体系结构、网络协议、网络7层架构、TCP/IP原理、HTTP原理、CDN原理、RPC、负载均衡等...)

十、Linux(底层原理 + 面试题)2023版
(含:Linux概述、磁盘、目录、文件、swap分区等...)

十一、RabbitMQ(底层原理 + 面试题)2023版
(含:RabbitMQ基础概念、使用场景、工作模式、消息中间件、经典面试题等...)

十二、Zookeeper(底层原理 + 面试题)2023版
(含:Zookeeper文件系统、Zookeeper概念、Chroot特性、会话管理、典型应用场景、ZAB协议、面试题等...)

十三、Netty  (底层原理 + 面试题)2023版
(含:Netty简介、Netty的特点、Netty高性能设计、Netty原理、Netty经典面试题等...)

十四、大数据(技术干货 + 面试题)2023版
(含:Hadoop、Spark、Storm、YARN、数据复制、数据库并发策略、数据库锁、CLH队列等...)

十五、算法(技术干货+大厂面试题)2023版
(含:红黑树、贪心算法、动态规划、七大查找算法、致性算法、JAVA算法、数据结构、加密算法,大厂面试题等...)

十六、设计模式  (底层原理 + 技术干货)2023版
(含:单例模式,工厂模式,建造者模式,原型模式,适配器模式,装饰器模式,代理模式,中介者模式,命令模式等23种设计模式...)

十七、实战项目(突击大厂必备)2023版
该项目是一款标准且已上线的“网约车”应用。符合我国交通部对网约车监管的技术要求。通过了交通部对网约车线上和线下能力认定。项目原型曾在杭州上线运行。
项目中核心功能包括:账户系统,订单系统,支付系统,地图引擎,派单引擎,消息系统等 网约车核心解决方案。
项目中完全采用微服务架构设计,应用了成熟的接口安全设计方案,采用分布式锁保证了分布式环境中的数据同步,用分布式事务解决了分布式环境中的数据一致性等。
前置技能:Git,Maven,Spring Boot,Spring Cloud,Redis,MySql ,RabbitMQ,ActiveMQ等。
项目架构图:

Ps:由于篇幅限制,笔记无法全部为大家展示出来,就以截图主要内容的形式让大家参考啦,需要完整版的小伙伴可以