Bytebase VS Archery

504 阅读2分钟

产品功能定位

Archery:以 DBA 为中心的数据库管理工具,功能侧重SQL 审核与简单的查询客户端,用户群更偏向 DBA。

Bytebase:以 DevOps 理念打造,面向开发者与 DBA 的一站式数据库变更协作平台,同时强调管控与效率,除了面向 DBA 的管控能力外,提供了较多面向研发团队的提效功能,尤其有强大的 SQL 变更版本管理与变更发布能力,并实现了与上下游研发工具预集成。

file

产品形态

Archery:提供了基于 Web 的图形化界面与 API,并集成了多种开源工具提供相关能力。

Bytebase:提供了基于 Web 的图形化界面,同时提供 API 接口、Terraform provider、命令行等多种模式应对不同研发管理流程。

主要功能对比

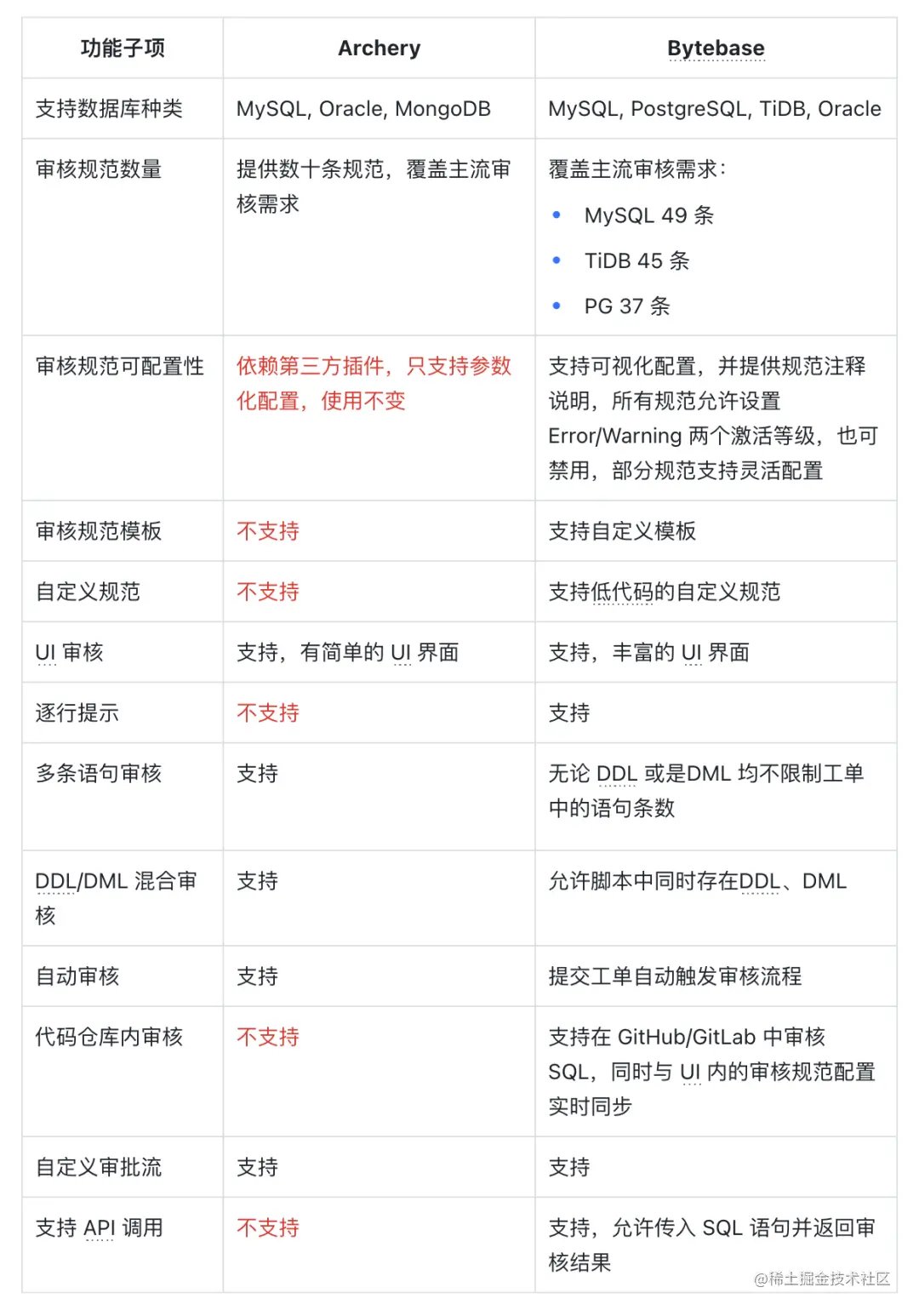
变更审核

file

变更发布

file

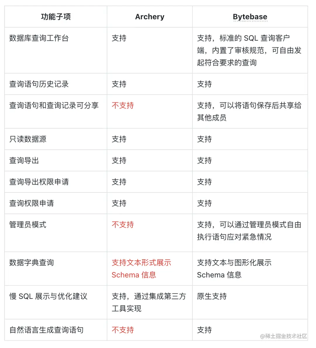
查询与优化

file

实例管理

file

安全与管理

file

体验与支持

file

部分功能详细对比

变更流程展示

Archery

只有最简单的单库单环境变更流。

file

Bytebase

工单驱动的变更发布。

file

多环境的流水发布。

file

变更结果分析

Archery

不提供结果分析,只有工单的执行日志。

file

Bytebase

图形化查看变更历史。

file

清晰的可视化差异对比,同时可以查看变更后的完整表结构。

file

SQL 审核

Archery

只能提示违反的规范,无法提示错误所在行。

file

Bytebase

可以在GitLab/GitHub 提交代码时开发者进行 SQL 预审核。

file

执行前的实时审核。

file

可以提示错误所在行。

file

审核规范配置

Archery

只能通过参数配置文件修改。

file

Bytebase

可视化配置,支持多种数据库,可选择可过滤,同时可保存为模板用于不同环境不同数据库。

file

总结

Bytebase 和 Archery 都提供了数据库版本控制和变更的能力,但两者在产品定位,产品形态,管理功能和使用方法上等方面都有较大的差异,上文对这两个工具进行了多维度比较。

🤗 另附上:


💡 你可以访问官网,免费注册云账号,立即体验 Bytebase。