MySQL:关于ICP特性的简析

498 阅读4分钟

###一、ICP简述

ICP:全称为Index Condition Pushdown,是MySQL 5.6引入的一项优化策略。简单的来说就是将本该在MySQL进行过滤的条件下推到Innodb引擎层去做。但是这种策略和我们平时说的使用到了索引实际上是不同的,我们平时说的用到了索引一般指的是使用到了索引进行定位和访问,但是这里却是一种过滤操作。严格意义上来讲和MySQL层的过滤区别并不大,但是由于这里过滤发生在Innodb层,并且还没有进行回表和加行锁操作(for update),因此优点有如下几点:

  • 减少了回表操作
  • 减少了回表后主键加锁(for update),但是对于查询索引而言加锁没有变化。
  • 减少了返回给MySQL层数据的数据

如果在执行计划中出现了Using index condition则说明进行了下推操作,如果想禁用ICP特性则简单设置一下即可,如下:

set optimizer_switch='index_condition_pushdown=off';

下推过滤的操作是需要下推的条件和进行Innodb层定位的条件同时包含在同一个组合索引才能完成,举个列子比如索引包含(a ,b,c)三列,如果是(where a=** and c like ‘%*%’),那么下推才能完成。

当然还有很多其它的限制这里不列出来了,可以自己参考一下官方手册:

  • 8.2.1.5 Index Condition Pushdown Optimization

###二、WHERE条件解析

为了方便讨论,我们使用下面的列子:

mysql>  show create table bgicp \G
*************************** 1. row ***************************
       Table: bgicp
Create Table: CREATE TABLE `bgicp` (
  `id` int(11) NOT NULL,
  `a1` int(11) DEFAULT NULL,
  `a2` varchar(20) DEFAULT NULL,
  `a3` varchar(20) DEFAULT NULL,
  PRIMARY KEY (`id`),
  KEY `a1` (`a1`,`a2`)
) ENGINE=InnoDB DEFAULT CHARSET=utf8


mysql> select * from bgicp;
+----+------+------+------+
| id | a1   | a2   | a3   |
+----+------+------+------+
|  1 |    1 | g1   | g1   |
|  2 |    2 | g2   | g2   |
|  3 |    2 | g3   | g3   |
|  4 |    4 | g4   | g4   |
|  5 |    5 | g5   | g5   |
|  6 |    6 | g6   | g6   |
|  7 |    6 | g7   | g7   |
|  8 |    6 | g7   | g8   |
|  9 |    9 | g9   | g9   |
| 10 |   10 | g10  | g10  |
+----+------+------+------+

mysql> desc select * from bgicp where a1=6 and a2 like '%7';
+----+-------------+-------+------------+------+---------------+------+---------+-------+------+----------+-----------------------+
| id | select_type | table | partitions | type | possible_keys | key  | key_len | ref   | rows | filtered | Extra                 |
+----+-------------+-------+------------+------+---------------+------+---------+-------+------+----------+-----------------------+
|  1 | SIMPLE      | bgicp | NULL       | ref  | a1            | a1   | 5       | const |    3 |    11.11 | Using index condition |
+----+-------------+-------+------------+------+---------------+------+---------+-------+------+----------+-----------------------+

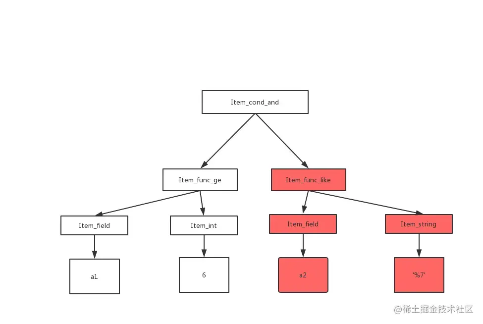
这里的where条件会存储在st_select_lex.m_where_cond 中。下图就是这种关系:

where item.jpg

######以下部分为证明,可以不用关注:

这里实际上我们可以通过gdb进行一下验证,断点可以放到st_select_lex::prepare上,如下:

and符号:

(gdb) p ((Item_cond *)m_where_cond)->functype()
$43 = Item_func::COND_AND_FUNC
(gdb) p ((Item_cond_and *)m_where_cond)->list->elements
$64 = 2 
(这是AND中的元素个数,这里是2,如上图)

=符号:

(gdb) p ((Item_cond_and *)m_where_cond)->list->first->info
$47 = (void *) 0x7ffe7c007690
(gdb) p ((Item_cond*)((void *) 0x7ffe7c007690))->functype()
$48 = Item_func::EQ_FUNC

a = 6 条件:

(gdb) p ((Item_func_eq*)((void *) 0x7ffe7c007690))->args[1]
$49 = (Item *) 0x7ffe7c006888
(gdb) p ((Item_int *)$49)->value
$50 = 6 (这是值6)
(gdb)  p ((Item_func_eq*)((void *) 0x7ffe7c007690))->args[0]
$59 = (Item *) 0x7ffe7c007570
(gdb) p ((Item_field *)$59)->field_name
$60 = 0x7ffe7c0067c0 "a1"
(这是字段a1)

like符号:

(gdb)  p ((Item_cond_and *)m_where_cond)->list->first->next->info
$51 = (void *) 0x7ffe7c006b60
(gdb)  p ((Item_cond*)((void *) 0x7ffe7c006b60))->functype()
$52 = Item_func::LIKE_FUNC

a2 like '%7' 条件:

(gdb) p ((Item_func_like *)((void *) 0x7ffe7c006b60 ))->args[1]
$54 = (Item *) 0x7ffe7c006aa8
(gdb)  p ((Item_string *)$54)->str_value
$55 = {m_ptr = 0x7ffe7c006aa0 "%7", m_length = 2, m_charset = 0x2e3bcc0, m_alloced_length = 0, m_is_alloced = false} 
(这是值 %7)
(gdb) p ((Item_func_like *)((void *) 0x7ffe7c006b60 ))->args[0]
$57 = (Item_field *) 0x7ffe7c007830
(gdb) p ((Item_field *)$56)->field_name
$58 = 0x7ffe7c0069e0 "a2" 
(这是字段a2)

通过这种方法我们也可以查看下推的具体条件是什么,下面我们来看看

###三、ICP条件下推

实际上整个下推完成后如下图,也会是(a2 like '%7')这个条件进行了下推:

icp2.jpg

######以下是下推的证明,可以不用关注:

条件下推的时候会调用ha_innobase::idx_cond_push函数进行下推,我们来看看上面的语句具体下推了什么条件到Innodb层。我们还是通过上面debug方式来进行,断点可以设置在ha_innobase::idx_cond_push上。具体的查看方式如下:

(gdb) p ((Item_cond *)pushed_idx_cond)->functype()
$67 = Item_func::LIKE_FUNC
(这是like 操作)
(gdb) p ((Item_func_like *)((void *) $66 ))->args[1]
$68 = (Item *) 0x7ffe7c006aa8
(gdb) p ((Item_string *)$68)->str_value
$69 = {m_ptr = 0x7ffe7c006aa0 "%7", m_length = 2, m_charset = 0x2e3bcc0, m_alloced_length = 0, m_is_alloced = false}
(这是字符串'%7')
(gdb) p ((Item_func_like *)((void *) $66 ))->args[0]
$70 = (Item *) 0x7ffe7c007830
(gdb) p ((Item_field *)$70)->field_name
$71 = 0x7ffe7c99618f "a2"
(这是字段a2)

###四、ICP条件下推的使用

如上图,一旦(a2 like '%7')条件下推过后,Innodb层就可以使用它了,使用流程大概如下:

  • Innodb扫描一条数据(Innodb层):本例中就是根据条件“a1=6” 获取一行数据。
  • 对索引记录加行锁(Innodb层):比如for update语句是需要加行锁的。
  • 根据下推条件进行数据过滤(Innodb层):本例中就是根据条件“a2 like '%7'” 进行数据的过滤。
  • 进行回表操作,并且对回表后的主键记录加行锁(Innodb层):比如for update 语句是需要回表后对主键加行锁的。
  • 返回数据给MySQL层,并且进行过滤(MySQL层):这里也就是进行其他条件的where过滤了,如果不符合条件还会进行提前解锁这行记录(RR,RC都可以),参考末尾栈帧1。

上面就是ICP使用的过程了,我们可以发现对于这种流程来讲,我们最开始总结的优点都体现出来了,它确实有机会提高查询效率。

###五、范围条件下推

实际上除了上面的情况如果我们执行:

 select * from bgicp  where a1>2 and a1<6;

依然会出现ICP,这个时候下推后需要判断是我们的结束条件<6,这里可以通过上面的方法如下获取下推条件:

(gdb) p ((Item_cond_and *)pushed_idx_cond)->list->first->info
$31 = (void *) 0x7fff90007580
(gdb) p ((Item_cond*)((void *) 0x7fff90007580))->functype()
$32 = Item_func::GT_FUNC (大于)
(gdb) p ((Item_func_eq*)((void *) 0x7fff90007580))->args[1]
$33 = (Item *) 0x7fff900068a0
(gdb) p ((Item_int *)$33)->value
$34 = 2(数字2)
(gdb) p ((Item_cond_and *)pushed_idx_cond)->list->first->next->info
$35 = (void *) 0x7fff90007840
(gdb) p ((Item_cond*)((void *) 0x7fff90007840))->functype()
$36 = Item_func::LT_FUNC(小于)
(gdb) p ((Item_func_eq*)((void *) 0x7fff90007840))->args[1]
$37 = (Item *) 0x7fff90006ac8
(gdb) p ((Item_int *)$37)->value
$38 = 6(数字6

这个过程会通过row_search_mvcc->row_search_idx_cond_check->innobase_index_cond完成,如果我们没有开启ICP或者没有ICP下推的条件那么会直接不做判断,即row_search_idx_cond_check函数会直接返回。而在innobase_index_cond中我们可以发现使用正是我们前面说的下推的条件(pushed_idx_cond)。 对于函数innobase_index_cond而言也比较简单, 范围条件的比较和like条件的比较,就在这个函数中实现和完成比较的。