android framework开发-Input中触摸圆点与触摸轨迹源码分析

140 阅读2分钟

其实我们在debug调试触摸相关时候经常会到开发者选项中开启小圆点,来方便定位我们的触摸手机屏幕的一个情况,下图就是小圆点的,那么我们就来分析这个小圆点到底是怎么展示出来的,随着我们android开发时间变长,只是调用API或者学个新的很快又会框架过时的框架比如以前推MVC,后面又推MVP,。。。。。等,远没有深入底层了解系统有技术沉淀,为啥?因为android操作系统本身代码的更新很慢,不会发生翻天覆地变化,基本Framework开发系统开发工程师在市场也很有需求,而不是普通app开发,架构和流行技术今天,明天到处更新。 在这里插入图片描述

我们看到它其实都感觉小圆点好方便,让我清楚看到自己触摸了屏幕没有,或者又是测试报bug时候有没有误触等,就可以通过这个小圆点非常明显的展示。 我们分析流程都是从设置中的开关开始分析,设置中开关一般会导致对应Setting值的变化,然后SystemServer有对这些setting值进行一个监听判断。

触摸圆点在InputReader阶段进行绘制,以下是具体的一个绘制流程的相关方法调用过程: 在这里插入图片描述

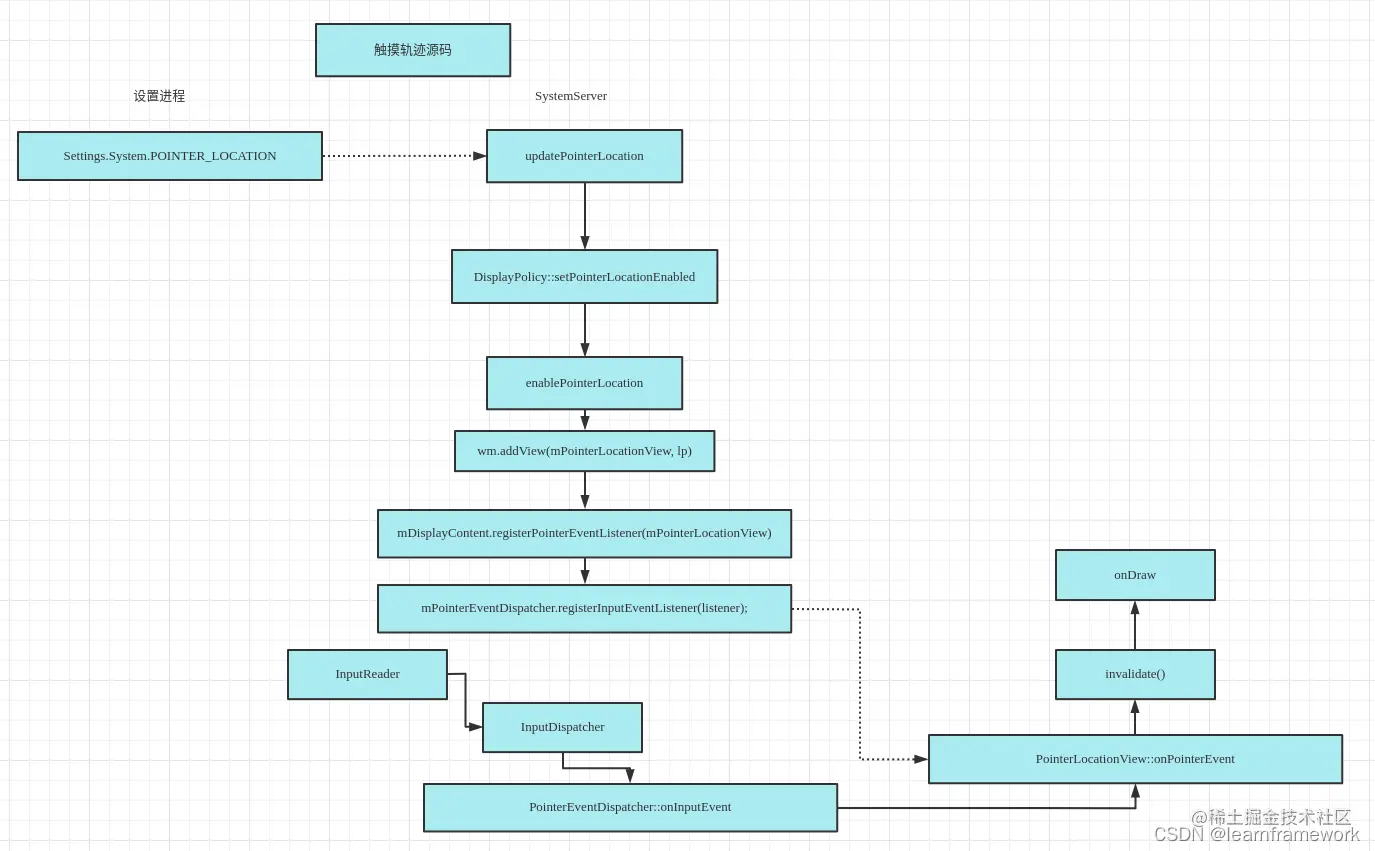
在小圆点分析完成后,我们分析手机上也可以在开发选项中开启触摸轨迹,这里我们也来分析一下触摸轨迹的绘制流程 在这里插入图片描述

轨迹是GlobalMonitor接收后绘制窗口,属于一种应用接收全局事件再绘制行为,具体的代码分析流程图如下:

在这里插入图片描述