首页
沸点
课程
数据标注
HOT
AI Coding
更多
直播
活动
APP
插件
直播
活动
APP
插件
搜索历史
清空
创作者中心
写文章
发沸点
写笔记
写代码
草稿箱
创作灵感
查看更多
登录
注册
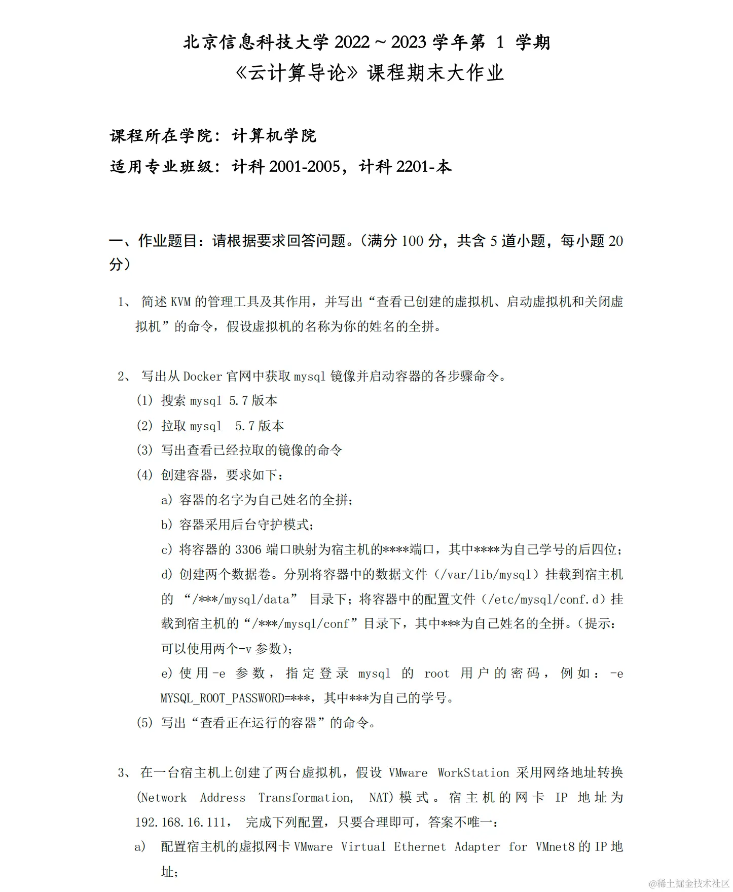
《云计算导论》2022年期末试卷
ThinkStu
2023-05-29
81
阅读1分钟
《云计算导论》2022年期末试卷
ThinkStu
在校大学生
218
文章
226k
阅读
15
粉丝
目录
收起