nginx笔记

379 阅读21分钟

Nginx 是一款轻量级的 Web 服务器、反向代理服务器,它内存占用少、启动速度快、并发能力强,在互联网项目中有广泛应用。

nginx架构图

文章目录


一、简介

  1. Nginx 是什么?

    • Nginx是一款轻量级的 Web 服务器、反向代理服务器,由于它的内存占用少,启动极快,高并发能力强,在互联网项目中广泛应用。
    • 总结:高性能的HTTP反向代理web服务器
  2. Nginx 的不同版本:

    1. 开源版:

      • Nginx
      • OpenResty(lua脚本扩展)
      • Tengine(C语言扩展)
    2. 商业版:Nginx Plus

  3. yum安装

    yum -y install nginx
    
  4. 常用指令

    nginx									# 启动
    nginx -v							# 查看版本号
    nginx -V							# 查看已安装模块
    nginx -t							# 测试(常在修改配置文件后使用)
    nginx -h							# 显示帮助文档
    
    ps -ef | grep nginx 	# 查看启动进程
    
    nginx -s stop					# 强制停止
    nginx -s quit					# 安全停止
    nginx -s reload				# 重新加载配置(主进程不变,工作进程平滑重启)
    

    在这里插入图片描述

  5. 配置文件架构

    . 全局配置
    |-- event
    |-- http
    		|-- server
    				|-- location
    
  6. 常用 include 全局配置引入其他配置文件:

    include /usr/share/nginx/modules/*.conf;
    
  7. 语法规范:所有语句均以分号;结尾。

  8. 工作特点

    ​ 存在主线程与工作进程之分,master进程指挥 worker 进程工作,worker进程数常与服务器核心数一致,可设为 auto 。

    • master进程
    • worker进程
    > ps -ef|grep nginx
    
    root  1627    1  0 03:10 ? 00:00:00 nginx: master process nginx
    nginx 1628 1627  0 03:10 ? 00:00:00 nginx: worker process
    nginx 1629 1627  0 03:10 ? 00:00:00 nginx: worker process
    
    # 全局配置
    worker_processes auto;
    

    在这里插入图片描述

  9. 服务器权限控制

    • nginx在服务上使用新建用户来进行权限控制,主进程除外由 root 创建。
    • 所创建的用户在配置文件第一行,我们也可以采用 ps 来进行查看。
    user nginx;
    
    ps -ef |grep nginx
    root         954       1   nginx: master process /usr/sbin/nginx
    nginx      89135     954   nginx: worker process
    
    • 权限控制所产生的一些 bug :管理员上传到服务器的文件没有赋予 nginx 用户查看与管理的权限,导致无法访问(出错时查看错误日志error.log),授予权限 777 即可。
  10. Host请求头诠释:

    • Host 是 HTTP/1.1 协议中唯一必须携带的请求头,如果缺失就会返回 400 状态码( curl 等操作中默认携带)。
    • 作用:指明请求服务器的域名/IP地址和端口号。
    • 组成:域名+端口号,如 test.com:1998 。
    • 在 HTTP/2 以及 HTTP/3 中,以伪头:authority代替。

在这里插入图片描述

  1. 常见服务器扩容方式:

    • 垂直扩容:硬件设备物理扩容。
    • 水平扩容:使用多台提供相同内容的服务器(集群化)。
    • 分布式扩容:动静分离、服务分离。

    三种扩容方式并没优劣之分,实际使用中依据情况而进行选择、优化。

  2. 动静分离思想:

    • 静态资源放在 nginx 服务器。
    • 动态请求由其他服务器处理(例如 Tomcat )。
  3. 其他注意点

    • 修改静态 html 页面无需重启 nginx 。
    • root为默认的网站目录位置。
    • 存在网站默认访问目录,若不配置 root 路径,自动寻找当前安装位置的 html 目录。
  4. 架构图:nginx + Tomcat 是一套流行的前后端分离架构。

    在这里插入图片描述

  5. keepalived 说明

    ​ keepalived 首先要求使用者申请一个公网 IP 地址,然后将域名绑定到该公网 IP( IP 实际上与机器的 mac 地址相绑定)。该公网 IP 在 keepalived 的加持下可以在多台机上的 mac 上“漂移”,从而实现高可用!


二、常用配置

一些简单的配置

1、listen

监听指定 ip 端口

listen 127.0.0.1:8000;
listen 127.0.0.1;					# 监听指定 ip 所有端口
listen 8000;							# 监听指定端口(常用)
listen *:8000;						# 通配符,同上
server {
	# 监听多个端口
   listen  443 ssl http2;
   listen  [::]:443 ssl http2;
   listen  80;
   listen  81;
   server_name example.com ;
}
2、server_name
  1. 简介

    • 配置域名
    • 适用通配符*(但只能用在开头结尾,不能用于中间)
    • 适用正则表达式(波浪线~开头标识)
  2. 匹配优先级(高到低)

    • 准确匹配
    • 通配符匹配
    • 正则表达式匹配
  3. 范例

    server_name 	www.baidu.com;
    server_name 	*.baidu.com;
    server_name 	www.baidu.*;
    server_name 	~^www\.\w+\.com$;		# 正则表达式: www 开头,com 结尾
    
    server {
    		listen       80;
    		server_name  www.thinkstu.com;
    }
    
3、location
  1. 支持多种匹配模式。

  2. 匹配优先级

    1. 准确匹配:=
    2. 正则前缀匹配:^~
    3. 前缀匹配:/abc
    4. 正则匹配:~~*(区分、不区分大小写)
    5. 通用匹配: /

    (注意:当同级匹配冲突时,首先依据长度优先、其次依据匹配次序优先)

  3. 匹配优先级规则:

    1. 判断精准命中
    2. 判断正则前缀匹配
    3. 判断普通命中。如果有多个命中,取最长的匹配
    4. 判断正则表达式,由上到下开始匹配**(一旦匹配成功1个,立即返回结果并结束,所以正则需要注意放置顺序)**。
    5. 判断通用匹配/
  4. 范例

    location / {}
    location /abc {}
    location =/abc {}
    location ~ /abc {}
    location ^~ /abc {}
    
  5. 匿名location:

    • @符完成错误信息展示
    • 只提供给内部访问,拒绝外部用户访问;可返回字符串JSON说明或跳转至首页。
    # 404状态码转为200,表示错误已处理并返回 @error 内容
    error_page 404 =200 @error;
    
    location @error{
       return 503 "{'msg':'error'}";	# 状态码冲突时,此处失效、error_page优先
       # rewrite ^(/.*)$ http://$host/ permanent;
    }
    
    • =[response]更改响应码。
    • 编写格式:等号前有空格、后无空格。
  6. **小tips:**精确匹配初始域名,加快解析速度

    location = / {
    }
    
4、sendfile
  1. 简介:开启高效的文件传输模式,默认关闭(强烈建议开启!)。

    sendfile on;
    
  2. 为什么能加快文件传输效率?

    • 未使用 sendfile 之前:操作系统 4 次文件拷贝。

    image-20221018080231485

    • 使用 sendfile 之后:2 次文件拷贝。

    image-20221018080327028

5、nodelay/push

必须开启 sendfile 才能使用 nodelay 与 nopush

  1. tcp_nodelay:(默认开启)接收到请求后立即向服务器转发,速度快、资源利用率差。

  2. tcp_nopush:接收到请求后缓冲再向服务器转发,速度慢、资源利用率高。

  3. nopush 与 nodelay 共同使用:

    • Linux V2.5.9 允许,它能够极大提升效率。
    • 在正常情况下使用 nopush 传输数据。
    • 当碰上最后一次传输数据时,使用 nodelay 直接传送(避免缓冲区不满导致空转)。
    > uname -a
    Linux VM-12-16-centos 3.10.0-1160.76.1.el7.x86_64
    
6、add_header
  1. 作用:添加 http 请求头。

  2. 表示形式:键值对,可选用 always 表示无论浏览器是否支持、总是配置。

    add_header key value [always];
    
    add_header cache-control max-age=600;
    
7、set 变量

简介:nginx 中设置,使用变量时携带美元 $ 符号。

location /test {
  set $abc '123';
  return 200 $abc;
}
8、if
  1. 简介:与编程 if 语句大致类似

  2. 语法规则:

    • if 与括号之间加空格
    • if 不能直接判断变量,必须借助“中间参数”
  3. 判断条件:

    • 0 表示 false
    • =!= 比较变量与字符串是否相等。
    -f 和 !-f 用来判断是否存在文件
    -d 和 !-d 用来判断是否存在目录
    -e 和 !-e 用来判断是否存在文件或目录
    -x 和 !-x 用来判断文件是否可执行
    
    location /test {
      default_type text/plain;
      set $abc '';
      if ($abc){	return 403;	}
      return 200;
    }
    
  4. 对图片文件判断 并 设置过期时间(可用于反向代理配置中,优化逻辑)

    if ($uri ~ ^.*\.(png|jpg|jpeg|gif)$){
      expires 3600;
    }
    
  5. 简单范例:

    • 判断请求是否存在参数
    • 判断请求文件是否存在:-f
    • 判断是否包含指定字符:正则表达式
    if ($args){}
    
    if (-f $request_filename){}
    
    if ($http_user_agent ~ Safari)		# 正则
    if ($http_user_agent !~ Safari)		# 取反
    if ($http_user_agent ~* Safari)		# 不区分大小写
    
9、return
  1. 简介:

    • return 中止整个程序,并向浏览器回送重定向响应。
    • 浏览器发送两次请求
    • 默认302临时重定向,可修改为 301 永久重定向。
  2. 简单使用

    location /test {
      return https://thinkstu.com/;
      # return 302 https://thinkstu.com/;
      # return 301 https://thinkstu.com/;
    }
    

10、keepalive

尚需大量实践

  • 两种不同的类型

    • TCP keepalive
    • Http keealive
  • nginx配置 keepalive:

# 时间为 0 表示关闭 keepalive
keepalicve_timeout 0s;
keepalicve_timeout 65s;
# 单个连接中可处理的请求数量
# 表示不与某些浏览器建立长连接
# 最长连接时间(超过强制关闭)
keepalive_request 1000;
keepalive_disable msie6;
keepalive_time 1h;
  • 另外注意send_timeout默认为 60s ,表示超过 60s 则关闭本次链接,所以它的值不能比 keepalive小。
send_timeout: 120s;
  • 反向代理与 keepalive

    • 设置最大支持保持数量。
    • 默认 HTTP 版本号 1.0 ,我们需要 1.1(效率更高)。
    • nginx 默认不支持长连接(为 close ),其会将客户端发送过来的 keepalive 请求覆盖,所以我们要清除它!
keepalive 100;
keepalive_timeout 65s;
keepalive_request 1000;
proxy_http_version 1.1;
proxy_set_header Connnection " ";

三、常用操作

1、Gzip压缩

宝塔面板默认配置

  1. 简介

    • 一种网页压缩技术,经过压缩后页面大小可以变为原来的 30% 甚至更小。
    • 旧版本浏览器可能不支持(使用 gzip_disable 进行排除设置)
    • 压缩配置在许多地方比较统一、可生成 conf 文件后使用 include 引入。
    • 默认只对 text/html 进行压缩,其他自行设置(不建议设置成通配符*,部分文件格式已压缩,二次压缩不仅费时费力、而且可能会适得其反)
  2. 常用配置

    gzip on;												# 开启(默认关闭)
    gzip_min_length  1k;						# 最小压缩限值,建议 1KB
    gzip_comp_level 2;							# 压缩等级1-9,动态设置考虑性能比
    gzip_min_length 1kb;						# 最小压缩启动值
    		
    gzip_buffers     4 16k;					# 默认,无需配置
    gzip_http_version 1.1;					# 默认 1.1,无需配置
    
    gzip_types     text/plain application/javascript application/x-javascript text/javascript text/css application/xml text/html;		# 压缩类型
    
    gzip_vary on;										# header标识:告知浏览器使用 gzip 压缩
    gzip_disable   "MSIE [1-6]\.";	# 排除旧版本浏览器,支持正则表达式
    gzip_proxied   expired no-cache no-store private auth;	# 反向代理时设置
    
    • gzip_proxied:作为反向代理时使用,表示是否对服务端返回的结果进行 gzip 压缩,参数表示浏览器作出相应表示时才启动。

      gzip_proxied   expired no-cache no-store private auth;
      

  3. gzip_static插件

    • 非原装、需手动编译。
    • 功能:解决 gzip 与 sendfile 冲突问题。
    • 原理:将动态压缩改为静态压缩。事先将文件压缩成.gz,请求时返回压缩文件。
2、正则表达式
  1. 正则规则

    • . : 匹配除换行符以外的任意字符
    • ? : 重复0次或1次
    • + : 重复1次或更多次
    • * : 重复0次或更多次
    • \d :匹配数字
    • ^ : 匹配字符串的开始
    • $ : 匹配字符串的介绍
    • {n} : 重复n次
    • {n,} : 重复n次或更多次
    • [c] : 匹配单个字符c
    • [a-z] : 匹配a-z小写字母的任意一个
    • ():小括号之间匹配的内容,在后面依次序使用$1$2等表示。
  2. nginx使用

    • ~:严格正则,区分大小写
    • ~*:宽松正则,不区分大小写
    • ^~:前缀正则,如果匹配到则直接返回。
    • !~:严格正则取反。
    • !~*:宽松正则取反。
3、rewrite重写
  1. 简介:重写 url 使请求重定向,浏览器发送2次请求

  2. 规则:

    • 只能在 server、location 块与 if 语句中使用。
    • 只对域名后边的除去传递参数的字符起作用。
    # 对 https://a.com/1/11010.json?b=10 而言仅 /1/11010.json 可重写。
    
  3. 正则延伸:

    • ^/:匹配全部
    • ^(/.*)$:匹配全部,后用$1承接。
  4. 重写标志位:标识重写方式

    • redirect:302临时重定向
    • permanent:301永久重定向
    • last:行完毕后,重新在所有规则中匹配。
    • break:执行完毕后,再次匹配本条规则。
      示例:
  5. 常用变量:rewrite 使用 nginx 全局参数

    变量说明
    $request_uri变量中存储了当前请求的URI,并且携带请求参数。
    $argsurl请求参数
    $uri获取 uri
    $document_uri功能和 $uri 一样
    $host服务器 server_name 值
    $http_user_agent浏览器代理信息
    $document_root请求对应的root目录,未设置则指向nginx自带html目录
    $content_lengthContent-Length
    $content_typeContent-Type
    $http_cookiecookie
    $limit_rate存储服务器对网络连接速率的限制,默认0不限制。
    $remote_addr客户端 IP 地址
    $remote_port客户端与服务端建立连接的端口号(指客户端的)
    $remote_user存储客户端的用户名,需要有认证模块才能获取
    $scheme访问协议,如http
    $server_addr服务端的地址
    $server_name客户端请求到达的服务器的名称
    $server_port客户端请求到达服务器的端口号
    $server_protocol存储客户端请求协议的版本,如"HTTP/1.1"
    $request_body_file存储发给后端服务器的本地文件资源的名称
    $request_method存储客户端的请求方式,比如"GET","POST"等
    $request_filename存储当前请求的资源文件的路径名
  6. rewrite_log 日志:该指令用来指明是否开启 URL 重写日志输出功能,开启后将以 notice 级别向 error.log 日志中输出信息(配置相应 error 日志文件中的输出级别为 notice ,这将会输出大量日志记录),不建议使用该功能。

    location /test {
     	rewrite ^(/.*)$ https://$host$1 permanent;
      rewrite_log on;	#开启
      error_log /var/log/nginx/error.log notice;
    }
    
4、rewrite范例
  1. 强制HTTPS

    if ($server_port !~ 443){
        rewrite ^(/.*)$ https://$host$1 permanent;	# 永久重定向
    }
    
  2. 目录对换

    /123456/xxxx -> /xxxx?id=123456
    rewrite ^/(\d+)/(.+)/ /$2?id=$1 last;
    
  3. 指定浏览器对换指定路径

    location / {
    	if ( $http_user_agent ~* MSIE ){	#ie浏览器使用此url资源
    		rewrite ^(.*)$ /msie/$1 break;
    	}
    	if ( $http_user_agent ~* chrome ){	#谷歌浏览器使用此url资源
    		rewrite ^(.*)$ /chrome/$1 break;
    	}
    }
    
  4. a.com/b跳转至b.a.com

    rewrite ^/b$ http://b.a.com permanent;
    rewrite ^/b/(.*)$ http://b.a.com/$1 permanent;
    
  5. a.com 跳转到www.a.com

    if ($host = 'a.com' ) { 
    	rewrite ^/(.*)$ http://www.a.com/$1 permanent; 
    }
    
  6. 指定页面返回404

    # /a/数字.htmlb
    rewrite ^/a/([0-9]+)\.html$ /404.html last;
    
5、跨域
  1. 简介:

    • 跨域天生存在,跨域是因为浏览器的同源策略安全限制。
    • nginx 解决跨域问题比较容易。
    • 跨域是指利用 axios 等框架发送 get/post 等请求时会遇到的问题,而非 img 标签中 src 属性访问时会遇到的问题,src 中的只可能是防盗链!
    • 当浏览器要发送跨域对象的时候,会自动携带 origin 属性值,未跨域时不发送 origin 。
  2. 理解参考文献:

  3. CSRF理解:

    • CSRF的作用是保护用户安全,属于一种安全模式,我们每个人都应该积极的使用携带此模式的浏览器。

    • 部分浏览器不携带此功能(或许有人可以简单的开发一款),由此会造成损失!而该损失只会由使用的用户承担,那么试问谁会无聊的去使用这一款浏览器呢?Chrome也可以关闭此功能,不过这也就意味着关闭了一些安全模式(在Chrome中这的确被称为__安全模式)。

    • 首先,当浏览器想要发送一个【跨域请求】时会先发送 一个OPTION 方法的预检请求。

      • 服务器不支持 → 返回CSRF失败。
      • 服务器支持该跨域请求,响应头中带有Access-Control-Allow-Origin http://unmeta.cn;,通过。
    • 然后浏览器检查本地存储,携带适配该请求域名以及文件路径的cookie,开始发送…

    • 进而,服务器处理…,返回响应信息。

    • 浏览器接收到响应…

  4. 利用请求头允许跨域:

    即跨域会自动发送 Origin 请求头,服务器设置 Allow-Origin 链接与请求方式。

    add_header Access-Control-Allow-Origin http://unmeta.cn;
    add_header Access-Control-Allow-Methods GET,POST;
    
6、防盗链

valid_referers 与 $invalid_referer 结合使用

  1. 简介:

    • 防盗链天生不存在,人为后期添加
    • 服务器设置 referer 策略,客户端按照规则请求。
    • Referer 字段实际上告诉了服务器,用户在访问当前资源之前的位置,可以用作一些限制。但是 referer 本身易于改变,普通用户也可以通过一些浏览器扩展修改相应值。
  2. 三种情景发送【referer】

    • 用户点击网页上的链接。
    • 用户发送表单。
    • 网页加载静态资源,比如加载图片、脚本、样式。
    <img src="foo.jpg">
    <script src="foo.js"></script>
    <link href="foo.css" rel="stylesheet">
    
  3. 不发送 referer 的两种原生方法

    • rel:a、area 和 form 三个标签可以使用rel="noreferrer"属性,一旦使用,该元素就不会发送Referer字段,但是 rel 局限只能单个设置。

      <a href="..." rel="noreferrer" target="_blank">点击按钮</a>
      
    • Referrer Policy:更为强大的 w3c 标准,可应用 3 种场景、 8 种模式,常用2种模式(origin、no-referrer,发送与不发送)。

      • HTTP 头信息(服务器负责解析)
      • <meta> 标签(服务器负责解析)
      • html属性(浏览器负责解析)
      Referrer-policy: no-referrer
      
      <meta name="referrer" content="origin">
      
      <img src="..." referrerpolicy="origin">
      
  4. nginx 图片防盗链【配置】

    • none:如果 referer 为空,允许访问。
    • blocked:如果请求头中的 referer 不为空,则允许不带“http://”、“https://”等协议头访问。
    • 具体的域名或 IP 。
    location ~ .*\.(css|js|png|jpg|jpeg)$ {
      	root /usr/share/nginx/html/images;
      	# 只允许空 referer 与 thinkstu.com 进行跳转访问
      	valid_referers none thinkstu.com;
      	# 若为 true,即 “无效的referer” 成立,返回 403 Forbidden 标识
      	if ($invalid_referer){
      	  return 403;
      	}
    }
    
    • 防盗链并重写至默认图片(例如违规提示等)
    if ($invalid_referer){
          rewrite ^/ /2.jpg break;
    }
    
7、适配移动设备

适配移动端/桌面端设备

  • 借助开源脚本:国外 detect mobile browsers

  • 源码详解:

    # 设置变量:mobile_rewrite = 非移动端
    set $mobile_rewrite do_not_perform;
    
    # 如果是移动端的话:mobile_rewrite = 移动端
    if ($http_user_agent ~* "是移动端") {
      set $mobile_rewrite perform;
    }
    
    # 判断是否为移动端,进行相应操作
    if ($mobile_rewrite = perform) {
      rewrite ^(/.*)$ http://mobile.网址.com/$1 redirect break;
      # 或者更改 root 目录
      # root /html/mobile;
    }
    
8、获取 IP 地址
  1. 获取 IP 地址主要分为两种情况:

    • nginx想要获得 IP 地址:查看 access.log 日志。
    • 后端服务器想要获得 IP 地址:nginx 设置全新请求头将 IP 地址传输至后端。
  2. 为什么后端服务器不能像以往一样直接获取用户 IP 地址?

    因为后端服务器接收到的“网际层面IP地址”永远只能是 nginx 服务器的 IP 地址。

  3. nginx设置IP转发头:

    proxy_set_header x_forwarded_for $remote_addr;
    
  4. 如何防止前端伪造 IP 请求头?

    ​ 只要我们在配置中设置了 x_forwarded_for ,就会自动覆盖掉用户写的 x_forwarded_for ,以此来达到目的。

    # 覆盖用户私自声明的 x_forwarded_for
    proxy_set_header x_forwarded_for $remote_addr;
    
  5. 如何避免多级 nginx 链重写 x_forwarded_for 请求头?

    • 第一种方法:第一个 nginx 服务器重写 x_forwarded_for ,后面不重写。
    • 第二种方法:所有nginx服务器均重写不一样的请求头。
9、乱码修复

server 与 location 中均可配置。

server {
		# ...
    charset utf-8;
}
10、简易下载站点
  1. 简介:将服务器上的某目录开放访问,点击下载。

  2. 4个配置:

    • autoindex:为 on 时,访问目录中会生成目录列表,点击下载。

    • autoindex_exact_size:是否精确显示。

      • on:无单位、字节显示(默认)。
      • off:有单位,人性化阅读方式。
    • autoindex_format:可选 html/json/jsonp/xml,默认 html(点击下载)。

    • autoindex_localtime

      • on:推荐。显示文件被加入到服务器时时间。
      • off:默认。显示文件 GMT 时间。
    autoindex on;
    autoindex_exact_size off;
    autoindex_format html;
    autoindex_localtime on;
    
  3. 简易下载站

    # 地址最后带有斜杆,表示访问目录
    location =/test/ {
            autoindex on;
            autoindex_exact_size off;
            autoindex_format html;
            autoindex_localtime on;
    }
    # 正则匹配,声明强制下载
    location ~* ^/test/.*$ {
            add_header Content-Disposition "attachment;";
    }
    

11、禁止访问

返回 403 Forbidden 状态码

即可以使用 deny 实现,也可以使用 allow 实现

  1. 简介:

    • 禁止特定 IP 访问。
    • 禁止访问特定文件
    • 一般推荐新建配置文件blocksip.conf来实现。
  2. 简单配置(allow相同)

    deny all;
    deny 127.0.0.1;
    deny 123.1.1.0/24;   # 123.1.1.1 ~ 123.1.1.254 
    

  3. 叠加 limit_except语法进行配置:

    limit_except GET {
        allow 192.168.1.0/32;
        deny  all;
    }
    
    • location块中使用
    • method 参数可以是 GET、HEAD、POST、PUT、DELETE 等。
    • 允许 GET 也将使 HEAD 被允许。
  4. 范例:

    • 禁止访问指定后缀文件
    • 禁止访问指定目录(正则前缀形式)
    location ~/\.ht {
    	deny all;		# 善用 deny all;
    }
    
    location ~ ^/(cron|templates)/ {
    	deny all;
    }
    
12、root目录

通过更改 root 根目录实现:重定向资源访问路径

location ~* \.(gif|jpg|jpeg|png|css|js|ico)$ {
    root /webroot/res/;
}
13、 压测工具

Apache压测工具: httpd-tools

yum install httpd-tools
ab -n 1000 -c 30 https://baidu.com/
  • -n:压测次数
  • -c:并发量
  • 链接:最后要以/结尾,否则报错。
14、简易登录验证
  1. 简介:小型化认证工具,明文传输、易受攻击。

  2. 使用流程:

    • httpd-tools生成验证文件
    • nginx配置
  3. httpd-tools生成验证文件:

    • yum 安装 httpd-tools ,使用 htpasswd 指令生成账号密码。
    • nginx 配置认证,可以位于 server、location 等。
    • 选择 nginx 用户可以访问的目录,生成账号密码文件
    yum install httpd-tools
    
    # 创建一个新文件记录用户(回车输入密码)
    htpasswd -c /usr/local/nginx/conf/htpasswd username 
    # 追加一个用户
    htpasswd -b /usr/local/nginx/conf/htpasswd username password
    # 删除一个用户
    htpasswd -D /usr/local/nginx/conf/htpasswd username
    # 验证一个用户的账号密码
    htpasswd -v /usr/local/nginx/conf/htpasswd username
    

  4. nginx配置:

    • 设置备注信息,备注信息是否显示与浏览器版本有关;
    • 备注信息可以为空但是必须要设置,否则无法开启验证模式。
    auth_basic "请输入账号密码";
    auth_basic_user_file /usr/share/nginx/users/login_01;
    

15、快速返回

利用 return 语句

  1. 简介:nginx 可以代替实际的服务器,快速返回某些字符串(JSON格式等)。

  2. 实现:server、location中均可使用。

    location / {
    		default_type text/JSON;
    		charset utf-8;
    		return 200 "{'msg':'ok'}";
    }
    
16、错误页面

error_page

针对错误页面的处理,我们拥有2种策略:

  1. 返回404页面
  2. 重定向至其他页面(例如首页)
  3. 返回一些数据信息(例如JSON)
error_page 404 =302 http://a.com;
error_page 404 =200 /index.html;	# 这里虽然标识为200,但是依旧会返回302进行重定向

error_page 404 =200 '{'code':'200','msg':'error'}';
17、宝塔说明
  1. 简介:

    • 宝塔安装的 nginx 资源主要分布在宝塔目录 www 下。
    • 命名方式为:bt-nginx版本号,如bt-nginx122。
  2. 架构:

    • 全局配置:/www/server/nginx/conf/nginx.conf

    • 项目分别配置:/www/server/panel/vhost/nginx/

      • panel:面板
      • vhost:virtual host 虚拟主机

  3. 宝塔 nginx 历史配置文件目录

    /www/backup/file_history/www/server/panel/vhost/nginx/java_emptyForward-0.conf
    
18、隐藏版本号

​ nginx 服务器在返回的响应头中包含版本信息,而某些版本可能存在漏洞,为防止其他人利用版本漏洞进行攻击,我们可以选择不返回版本信息。

server_tokens off;

19、浏览器接收类型
  1. 简介:

    • 其实就是定义服务器的返回数据类型,即浏览器接收到的数据类型。
    • 可以在 http 或 server、location 中配置。
    Content-Type: text/html; charset=utf-8
    
  2. 优先级(从上至下):

    • 响应头设置Content-DispositionContent-Type
    • 设置 nginx 映射文件mime.types
    • 设置nginx 配置属性default_type
  3. 简单实现:

    • 当未能识别文件类型时,默认下载
    • 强制下载(响应头设置)
    • 普通文本类型(响应头设置)
    location / {
    		default_type application/octet-stream;
    }
    
    location / {
    		add_header Content-Disposition "attachment;";
      	# add_header Content-Type 'text/plain; charset=utf-8';;
    }
    
20、模块编译

由于一些环境因素,后续我可能还会回到这

  1. 简介:

    • 必须要掌握的技能。
    • 编译安装新模块的时候,必须要把旧的模块参数带上,否则原配置会被覆盖。
  2. 流程

    • 重新编译 nginx 模块
    • 将新模块(新生成的 objs 目录)覆盖旧模块。
    ./configure --prefix=/usr/local/nginx  --with-http_stub_status_module  --with-http_ssl_module --with-http_realip_module  --with-http_image_filter_module --without-http_rewrite_module
    
    make
    
    cp new__ old__
    

21、Range

断点续传

  1. 简介:nginx 支持 Range 请求头,可实现断点续传,默认开启。

  2. Range请求头格式(单位默认字节):

    Range: bytes=0-10
    
  3. 文件下载业务关闭 Range 的方法:

    • 将返回文件格式更改为 octet-stream
    • 流形式不会显示有终点等信息,所以“下载永无终点”,除非服务器自己暂停传输。
    add_header Content-type application/octet-stream;
    
  4. 反向代理时关闭 Range

    # 覆盖用户 range 请求头,范围超过原文件字节大小即可。
    # accept-ranges其实没用,放在这里只是为了提示用户。
    add_header Accept-Ranges none;
    proxy_set_header range 'bytes=0-10000000000';
    
  5. 转发请求头至Tomcat:正常情况下无需配置,但发现 range 未生效时可配置。

    proxy_set_header Range $http_range;
    

四、缓存

1、web缓存作用于浏览器

2、代理缓存作用于代理服务器

1、web缓存

深入理解浏览器缓存:传送门

  1. 简介:

    • nginx 实现 web 缓存主要依赖浏览器缓存,数据缓存在客户端。
    • 304状态码表示使用缓存。
  2. 2种缓存类型

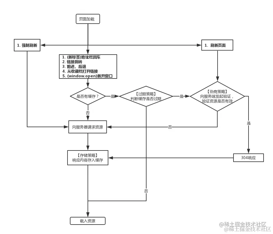
    • 强缓存:直接获取本地缓存,不向服务器发送任何信息(expires与Cache-Control)。
    • 弱缓存:先向服务器发送请求确认缓存是否有效,有效则用、无则请求更新(last-modified与eTag)
  3. 浏览器缓存响应图

    img

    • 强缓存优于弱缓存!存在强缓存则弱缓存不会进行!

    • 注意

      • 初次在浏览器地址栏中直接回车,相当于先访问内存,看内存中有无缓存数据,有则直接使用。
      • 后面再次回车,都相当于刷新当前页面。

      ​ 此外,这里提一个概念,webkit 资源分为主资源派生资源。主资源是地址栏输入的 URL 请求返回的资源,派生资源是主资源中所引用的 JS、CSS、图片等资源。

      ​ 在 Chrome 中,主资源通常会首先发起一个网络请求试探是否过期,派生资源则会先在本地判断资源是否过期。强缓存生效时的区别在于新标签打开为from disk cache,而当前页刷新派生资源是from memory cache

    不同访问方式下的浏览器资源判断

  4. Cache-Control请求头参数

    指令说明
    must-revalidate可缓存但必须再向服务器进行确认
    no-cache缓存前必须确认其有效性
    no-store不缓存任何请求
    no-transform代理不可更改媒体类型
    public浏览器、代理服务器均可缓存
    private浏览器可以缓存、代理服务器不可缓存(默认取值
    proxy-revalidate要求中间缓存服务器对缓存的响应有效性再进行确认
    max-age=[秒]缓存有效期
    s-maxage=[秒]公共缓存服务器响应的最大 Age 值
  5. expires 与 Cache-Control: max-age=1000 区别:

    • expires:http 1.0 协议,兼容老系统。
    • max-age:最新标准。如果设置了此,则会忽略 expires。

    Expires 缺点: 返回的到期时间是服务器端的时间。存在问题:如果客户端的时间与服务器的时间相差很大,那么误差就很大,所以在HTTP 1.1版开始,使用Cache-Control: max-age=秒替代(相对时间)。

  6. 实例:缓存 js/css/image 文件

    location ~.*\.(css|js|png|jpg|jpeg)$ {
            expires 86400s;
    }
    
  7. 注意:

    ​ 分布式系统里多台机器间文件的last-modified必须保持一致,以免负载均衡到不同机器导致比对失败,**分布式系统尽量关闭掉Etag(每台机器生成的Etag都会不一样)。**但是 if-modified只能精确到秒级(如果每秒进行了多次修改则存在隐患),而 Etag 能每次都能判断。

    http {
        etag off;
    }
    
  8. 只有返回的资源带有Last-Modified标识,而浏览器再次请求该资源时才会自动带上If-Modified-Since请求头。另外If-Modified-Since只能作用于 GET、HEAD 请求。

  9. 什么情况下服务器会发送last-modified ?

    • 静态资源自动发送。
    • 动态资源(例如API接口类)不发送
  10. 禁用 last-modified的两种方法:

    1. 覆盖请求头(置空表示不发送):
    add_header Last_modified "";
    
    1. 服务器关闭 if-modified-since 功能:即不对 if-modified-since 进行响应,直接进行 200 数据的返回。
    if_modified_since off;
    
2、代理缓存

注意,应避免给 XHR 类请求设置代理缓存

  1. 示意图:

  2. 原理阐释:

    • nginx将接收到的请求 url 经过 md5 加密生成密文 key
    • 用 key 来充当缓存的键,值即内容。
  3. 缓存目录思想:

    创建 1 个缓存总目录,然后利用参数值令 nginx 自行创建子缓存目录。

  4. 先打开proxy_buffering

    # 默认已开启,但这里要防止被其他配置关闭(否则不生效也不报错)
    proxy_buffering on;
    
  5. 总体配置思想

    • proxy_cache,开启代理缓存(默认为空值、关闭)。

    • proxy_cache_path,配置缓存区大小,缓存路径、有效时间等。

      • levels:缓存目录层级
      • keys_zone:缓存 key 区的名称及大小,1m 大概能存储 8000 个 key 值。
      • inactive:缓存有效时间,如 1d 表示一天后就会删除。
      • max_size:最大总缓存空间
    proxy_cache_path /usr/local/nginx_cache levels=2:1 keys_zone=mycache:10m inactive=1d max_size=1g;
    
    proxy_cache mycache;
    

  6. 额外配置

    • proxy_cache_key:web 缓存的key值,存在如下默认值(3部分加起来就是完整的 url)。
    $scheme$proxy_host$request_uri
    
    • proxy_cache_min_uses:资源被访问多少次之后才开启缓存,默认值 1 。
    • proxy_cache_valid:可以针对不同的状态码设置不同的缓存时间。
    proxy_cache_valid 200 302 10m;
    proxy_cache_valid 404 1m;		# 为 404 页面缓存 1 分钟
    proxy_cache_valid any 1m;
    
    • proxy_cache_methods:设置可以缓存的请求方式,默认 Get/Head 。
    proxy_cache_methods GET|POST|PUT|DELETE;
    
  7. 清除缓存

    • rm -rf 删除:但存在不便,适合一下子情况所有缓存的情况。
    • ngx_cache_purge:第三方插件需安装,库较老、不符合现今情况。
  8. 不缓存与不使用缓存

    • 出发点:不是所有的数据都需要 nginx 服务器都需要缓存,有时候可能会适得其反。

    • 两者含义并不一样:

      • proxy_no_cache:设置在什么情况下不缓存数据
      • proxy_cache_bypass:设置在什么情况下不使用缓存的数据
    • 两者配置形式一样:或运算,只要在配置条件中满足存在任何一个条件即生效。

      • $cookie_xxx:当 Cookie 中包含该 key 时生效。
      • $arg_xxx:当请求参数 arg 中包含该 key 时生效。
    proxy_no_cache $cookie_nocache $arg_nocache $arg_leaf;
    
    proxy_cache_bypass $cookie_nocache $arg_nocache $arg_leaf;
    
  9. 浏览器查看是否击中缓存

    • HIT:击中
    • MISS:未击中。

五、爬虫过滤

1、初级爬虫过滤

2、高级爬虫过滤

1、拦截特定请求

初级爬虫过滤

  1. 简介:

    • 利用正则表达式对 agent 进行辨别和拦截。
    • 如果我使用了 okhttp ,则不能禁止 okhttp ,只能禁别的,因为我还要用!
  2. 简单实现:禁止某些爬虫与空 agent 访问。

    location / {
      root /usr/share/nginx/html;
      index index.html index.htm index.php;
      if ($http_user_agent ~* "python|java|curl|wget|postman|apipost|httpclient|Apifox|^$"){
            return 503;
      }
    }
    
  3. curl模拟各种爬虫

    curl -A '' test.com
    curl -I -A 'okhttp' test.com	# -I 只返回状态码与响应头,不返回 body
    
  4. 禁止搜索引擎爬虫:当我们不想被搜索引擎爬虫干扰时使用,下面参数只列出了部分搜索引擎爬虫。

    if ($http_user_agent ~ "FeedDemon|JikeSpider|Indy Library|Alexa Toolbar|AskTbFXTV|AhrefsBot|CrawlDaddy|CoolpadWebkit|Java|Feedly|UniversalFeedParser|ApacheBench|Microsoft URL Control|Swiftbot|ZmEu|oBot|jaunty|Python-urllib|lightDeckReports Bot|YYSpider|DigExt|YisouSpider|HttpClient|MJ12bot|heritrix|EasouSpider|Ezooms|^$" ) {
         return 503;
    }
    
2、限流限速

高级爬虫过滤

  1. 简介:

    • nginx默认不限流。
    • 限制请求速率:limit_req_zone
    • 限制并发数:limit_conn_zone
    • 限制网速:limit_rate
  2. 原理:(传送门

    • 漏桶算法:永远匀速处理请求,超出则抛弃相应请求并返回503。
    • 令牌桶算法:当桶里储备有物资时,可处理大量突发请求;当物资被消耗殆尽时,匀速处理请求,除非桶里再次缓存。(相当于漏桶算法的强化版)
  3. 限制请求速率 ngx_http_limit_req_module

    limit_req_zone $binary_remote_addr zone=mylimit:10m rate=1r/s;
    
    server {
        location / {
            limit_req zone=mylimit burst=10 nodelay;
        }
    } 
    
    • **注意:**limit_req_zone 只是设置限流参数,如果要生效的话,必须和 limit_req 配合使用。
    • $binary_remote_addr:使用二进制 IP 存储辨别客户端(压缩内存占用量)。
    • zone:myLimit:10m 表示一个大小为10M,名字为 myLimit 的内存区域,1M 能存储16000个 IP 地址的访问信息。
    • rate:rate=1r/s 表示每秒最多处理 1 个请求。实际上 nginx 以毫秒为粒度追踪请求,所以是每 1000 毫秒 1 个请求。
    • burst:在超过设定的访问速率后缓存的请求数(单独设置还是要等待、依次进行)。
    • nodelay:表示不延迟。设置 no_delay 后,第一个到达的请求和队列中的请求会立即进行处理,不会出现等待的请求。通常与 burst 搭配使用提高突发请求响应。
  4. 限制并发数 ngx_http_limit_conn_module

    limit_conn_zone $binary_remote_addr zone=perip:10m;
    limit_conn_zone $server_name zone=perserver:10m;
    limit_req_status 510;		# 失败时默认返回503,可自定义400-599
    
    server {
        location / {
            limit_conn perserver 50;
    				limit_conn perip 5;
        }
    }
    
    • 注意:并非所有的连接都被计数,只有在服务器处理了请求并且已经读取了整个请求头时,连接才被计数。
    • limit_conn perip 10:key 是 $binary_remote_addr,表示限制单个IP同时最多能持有10个连接。
    • limit_conn perserver 100: key 是 $server_name,表示虚拟主机(server) 同时能处理并发连接的总数为100。
  5. 限制网速 ngx_http_core_module

    • limit_rate:限速,默认单位为字节 Byte。
    • 案例:20MB 之前不限速,之后限速为 100KB/s 。
    limit_rate_after 20m;
    limit_rate 100k;
    
  6. 设置访问白名单:白名单不限流。

    limit_req_zone $limit_key zone=mylimit:10m rate=10r/s;
    
    geo $limit {
        default 1;
        10.0.0.0/8 0;
        192.168.0.0/24 0;
        172.20.0.35 0;
    }
    map $limit $limit_key {
        0 "";
        1 $binary_remote_addr;
    }
    
3、爬虫炸弹
  1. 简介

    • 利用 gzip ,将 10GB 文件压缩至 1MB。
    • 当非法客户端请求时返回,使其解析并消耗资源。
  2. 实现过程:

    • Linux dd指令制作压缩前大小为 10GB 的文件,置入 /html 目录。
    • nginx 配置 location 信息。
    dd if=/dev/zero bs=1M count=10240 | gzip > 10G
    
    location / {
    	# 如果是非法请求
      if ($http_user_agent ~* "python|apipost|postman|Apifox|^$"){
          	rewrite ^(/.*)$ /10G last;
      }
    }
    
    location =/10G {
            gzip off;
            add_header Content-Type 'text/plain';
            add_header Cache-Control no-store;
            add_header Content-Encoding gzip;
    }
    

六、代理

1、正向代理

代理用户,本质为请求转发

实现:

  • nginx服务器开启正向代理功能,监听某一端口、并对发送至该端口的所有请求转发。
  • 用户将所有请求都转发至nginx服务器(需配置用户本机的代理规则),由nginx代理用户对其他网站进行访问。
server{
	listen 80;
	location / {
			proxy_pass http://$host$request_uri;
	}
}
2、反向代理

upstream + proxy_pass

  1. 简介:

    • 反向代理常作负载均衡,在某些时候两者的含义是模糊的。
  2. 负载均衡的作用:

    • 提高并发处理性能
    • 实现故障转移
    • 增强可扩展性(灵活)
    • 过滤非法请求
  3. 3种常见负载均衡策略

    • 用户手动选择:牺牲体验。

    • DNS轮询:利用单一域名可同时解析多个 ip 的特点,但是弊端也很明显,灵活性低、可靠性低、分配不均衡。

    • nginx反向代理:解决以上问题。

  4. 【简单配置】

    • upstream(上游):定义一组可使用的服务器。
    • server:此处的 server 即 upstream 下的服务器地址、端口配置。
    # 定义 upstream ,命名为 backend
    upstream backend{
        server 127.0.0.1:8081 weight=1;
        server 127.0.0.1:8082 weight=2;
        server 127.0.0.1:8083 weight=10;
    }
    
    location / {
        proxy_pass http://backend;
        default_type    text/plain;
    }
    
    server{
        listen 8081;
        # listen 8082;
        # listen 8083;
        server_name  localhost;
        default_type    text/plain;
    }
    
  5. 【进阶配置】

    反向代理叙述:所有带有 proxy 开头的指令全部都是反向代理配置。

    • proxy_set_header:在将请求发送给后端服务器之前,更改请求头信息。
    • proxy_connect_timeout:配置Nginx与后端代理服务器尝试建立连接的超时时间。
    • proxy_read_timeout:配置Nginx向后端服务器组发出read请求后,等待相应的超时时间。
    • proxy_send_timeout:配置Nginx向后端服务器组发出write请求后,等待相应的超时时间。
    • proxy_redirect:用于修改后端服务器返回的响应头中的Location和Refresh。

  6. 在作反向代理时,location路径末尾加或不加斜线/d的区别:

    location /test/ {
    	  proxy_pass http://127.0.0.1/;
    	# proxy_pass http://127.0.0.1;
    }
    

    假设想请求 abc.html,真实访问路径如下:

    • 加:http://127.0.0.1/abc.html
    • 不加:http://127.0.0.1/test/abc.html

    总结:如果我不加的话,他就会替我加!(包括location路径中的一切)

  7. 负载均衡状态

    用于标注服务器状况

    状态概述
    down当前的 server 暂不参与负载均衡
    backup预留的备份服务器
    max_fails允许请求失败的次数
    fail_timeout失败之后 server 暂停接受请求的时间
    max_conns限制的最大接收连接数(默认 0 ,即不受限制)
    • backup:原可用的所有服务都不可用时才会生效。

    • max_fails + fail_timeout:两者通常结合使用。

    • 范例:当该服务器在 10s 内出现 3 次失败后,暂时该服务器在下一个时间段 10s 内的使用( fail_timeout 描述的是时间段)。

      • max_fails 默认值为 1 ,fail_timeout默认值为 10 。
      • 在原始情况下,404 不被认为是失败的访问,可自定义配置。
    server 127.0.0.1:8081 max_fails=3 fail_timeout=10s;
    
    proxy_next_upstream error timeout invalid_header http_500 http_503 http_404;
    
  8. 负载均衡策略

    算法名称说明
    轮询默认
    weigth权重,默认 1
    ip_hash依据ip分配
    url_hash依据URL分配
    cookie_hash依据 Cookie 内的某些字段分配,如 session
    least_conn最少连接优先选择
    fair依据响应时间(第三方模块)
    upstream backend{
    		ip_hash;
    		least_conn;
    		hash $request_uri;
    		# 基于 Java 中的 Java Session Id
    		hash $cookie_JSESSIONID
        server 127.0.0.1:8081 weigth=1;
        server 127.0.0.1:8082;
        server 127.0.0.1:8083;
    }
    
3、反向代理实战
  1. 对特定资源实现负载均衡

    upstream imagebackend{
        server 127.0.0.1:8081;
        server 127.0.0.1:8082;
    }
    
    upstream videobackend{
        server 127.0.0.1:8083;
        server 127.0.0.1:8084;
    }
    
    server{
     listen 80;
     server_name localhost;
     # image
     locatio /image/ {
     		proxy_pass http://imagebackend;
     }
     # video
      locatio /video/ {
     		proxy_pass http://videobackend;
     }
    }
    
  2. 对不同域名实现负载均衡

    upstream aaa{
        server 127.0.0.1:8081;
        server 127.0.0.1:8082;
    }
    
    upstream bbb{
        server 127.0.0.1:8083;
        server 127.0.0.1:8084;
    }
    
    server{
     listen 80;
     server_name one.com;
     locatio / {
     		proxy_pass http://aaa;
     }
    }
    
    server{
     listen 80;
     server_name two.com;
     locatio / {
     		proxy_pass http://bbb;
     }
    }
    

七、Lua

lua 是一门简洁、轻量、可扩展的脚本语言,其采用 C 语言编写。

1、入门
  1. 简介:Lua的设计目的是为了嵌入到其他应用程序,从而为其他应用程序提供灵活的扩展和定制功能。

  2. 安装:绝大部分 Linux 系统已默认安装 Lua 。

    yum install -y lua
    
  3. 2种执行模式:

    • 交互式:命令行回车,一问一答,ctrl + C 退出。
    • 脚本式:编写脚本文件,统一执行。
  4. 交互式

    lua
    

  5. 脚本式

    • 带 lua
    # 编辑、执行
    vim lua_01
    lua lua_01
    
    • 不带 lua:文件中加上执行头信息:#! /usr/bin/lua ,后再赋于执行权限、执行。
    vim lua_01
    
    #! /usr/bin/lua
    print("Hello Lua")
    
    chmod 777 lua_01
    ./lua_01
    

  6. 语法细则:分号;加不加都行

  7. 注释

    • 单行注释
    --注释内容
    
    • 多行注释
    --[[
    		注释内容
    --]]
    
    • 取消多行注释:相当于两个单行注释
    ---[[
    		注释失效
    --]]
    
  8. 变量定义:

    • 命名规则与其他语言规则类似,例如 Java。
    • 弱定义、弱类型 -> 无需提前定义直接使用,类型也不用声明。
    • nil表示未赋值(nil /nɪl/:零、空)。
    • 全局变量:默认即全局变量
    • 局部变量:需加关键字 local 声明,否则会被当成全局变量。
    • 注意:Lua内部全局变量的命名规则为 -> 以下划线开头连接大写字母的变量名。所以一般约定我们不这么定义变量,以免和 Lua 冲突。
    > a=10
    > print(a)
    10
    
    > local b=20
    > print(b)
    nil
    
    > local c=30; print(c)
    30
    
  9. 关键字

  10. 部分运算规则:

    10^2  -->  100
    10==10  --> true
    10~=10	--> false
    and
    or
    not --> 逻辑非
    .. 	--> 字符串连接,例:"aa".."bb",输出 aabb
    #		--> 返回字符串长度,例:#"hello",输出 5
    
  11. 8种数据类型

    nil					# 空、无效值
    boolean
    number			# 数值,包含 integer 整数、float 双精度(这与其他语言不同)
    string
    function		# 函数
    table				# 表
    thread			# 线程
    userdata		# 用户数据
    
    • 可以使用type()来检测数据类型
    > print(type(123))
    number
    

    注意

    • 只要将变量名赋值为 nil,那么垃圾回收就会释放该变量所占用的内存。
    • 在boolean中,lua 只会将 falsenil 视为假,其余均为真!
    • 不管是 integer 或者 float ,type()返回的均为 number。

    字符串声明

    • 单行声明:单引号或者双引号。
    • 多行声明:[[ sample ]]
    > a="123"
    
    > b="456"
    
    > c=[[
    >> 7
    >> 8
    >> 9
    >> ]]
    
  12. table数据类型:lua 中最主要和最为强大的数据结构,可以以一种简单的方式表达数组、集合、记录等内容。**注意:**数组下标从 1 开始。

    > a={}
    
    > b={"A","B","C"}
    > print(b[1])
    A
    
    > arr["A"]=10
    > arr["B"]=20
    > arr[1]			-- 当为以上的方式书写时,不能用序号获取
    nil
    > arr["A"]
    10
    
    > arr = {"A",X=10,"B",Y=20}
    > arr[1]
    A
    > arr[2]		-- 注意此时的序号关系
    B
    > arr.X			-- 注意这种书写方式
    10
    
  13. 函数

    • 格式
    function 函数名(参数)
    -- 具体内容
    end
    
    • 范例
    > function add(n,m)
    >> print(n+m)
    >> end
    
    > add(1,2)
    3
    
    > function add(...)
    >> a,b,c=...
    >> return a,b,c
    >> end
    
    > q,w,e=add(1,2,3)
    > print(q,w,e)
    1       2       3
    
  14. if语句end作终结符

    if then
    elseif then
    else
    	-- precedure
    end
    
    • 范例
    > function testif(age)
    >> if age <= 18 then
    >>   return "未成年"
    >> elseif age <= 45 then
    >>   return "中年人"
    >> else 
    >>   return "老年人"
    >> end
    >> end
    
    > print(testif(20))
    中年人
    
  15. while与repeat:end、until 作终结符,不支持 a++ 类语法。

    > function testwhile()
    >> i=10
    >> while i<20 do
    >>   print(i)
    >>   i=i+1
    >> end
    >> end
    
    > function testrepeat()
    >> i=10
    >> repeat
    >>   print(i)
    >>   i=i-1
    >> until i<1
    >> end
    
2、openResty

openResty = nginx + lua

  1. 简介: nginx 直接操作缓存,避免将请求转发至真正后端(少了一层)。

  2. centos安装

    sudo yum-config-manager --add-repo https://openresty.org/yum/cn/centos/OpenResty.repo
    
    sudo yum install openresty
    
  3. 组件图

img