4个实战场景搞定99%职场写作

193 阅读18分钟

“辛苦的一天终于结束了,日报还不放过我。记录重复性劳动说敷衍,写不好约等于没干活。”

“开个会东讲一句西讲一句,会后需要快速同步会议重点和结论,一着急就写成没有逻辑的流水账。”

“要写邮件催一下甲方,写了删删了写,要怎么才能写一封乙里甲气的邮件呢?”

“领导让我下班前给个很哇塞的项目方案,我在发光和发热中选择了发疯,打开浏览器里搜索‘如何一天造火箭。’”

……

不知道大家在职场中有没有写作方面的苦恼?

职场写作是一项通用技能,无论你处于哪个行业,都需要用到写作。无论是发送电子邮件、撰写工作报告还是准备方案都需要良好的写作能力,此时屏幕面前已经有小伙伴皱起了眉头。

别担心!想一想如果你有n个逻辑清晰、写作能力优秀的下属,可以很好地处理这些秃头的写作任务呢?且效率极高、随时响应、任劳任怨、成本还低……

没错,就是AI小助手!

只是下属虽然优秀强大,但是想让他们很好地完成工作,需要我们给出正确的指令,否则就会交出精致且带毒的作业。

对标到AI场景,光是AI强大还不够,我们需要找到恰当的使用方法,让AI发挥最大功效。

在职场写作场景下,我们整理了一个万能的写作指令公式:

任务指令=角色+目标+背景+要求

简单解释下:

角色:你希望这个AI助手负责什么工作?比如一个会议纪要助手。

目标:明确需要AI助手做什么?比如完成一个会议记录的梳理总结。

背景:任务的相关背景信息,信息越多,AI助手完成得越好。

要求:需要AI助手以什么方式完成任务?比如使用中文、XX字以内、包含XXX、格式XXX、风格XXX……

这个公式其实就是让我们在给AI助手布置任务时,把意思尽可能地表达清楚。套用这个指令公式,基本可以满足大部分职场写作需求。

指令明确后,只需要等待AI助手输出就可以了,但是AI输出的内容不一定能够完美符合我们的要求,我们可以继续增加指令,直到实现一个可以交付的1.0版本,而我们只需要花很少的时间进行一些个性化的修改润色就行了。

以上就是使用AI小助手帮忙进行职场写作的流程啦,是不是非常简单!

接下来我们将聚焦在4个职场真实写作场景,利用指令公式进行实践。

每一个案例都会给出详细的操作步骤和指令,如果遇到类似的情况,可以用教程中的方法,甚至直接照搬指令,训练自己的AI助手。

接下来所有演示都会在ChatGPT上完成。建议在实际应用上,每个聊天窗口只做一类事情,比如写汇报的助手、邮件的助手、写方案的助手……这样各位助手会记得各自工作相关的个性化要求。

汇报总结

案例1:把流水账日报变得结构清晰、语言简洁

先看下面的日报:

很明显,这份日报缺乏条理性。

针对日常工作的报告,目的是让读者能够快速了解工作进展和问题,需要把信息进行整理、筛选和归纳,使其结构清晰、语言简洁,易于阅读和理解。

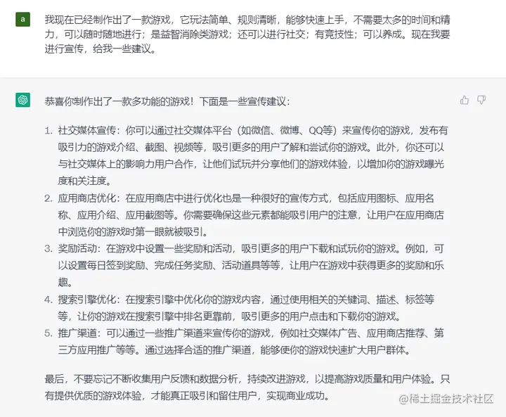
下面我们用指令公式,交给AI助手看看效果吧!请看下面的案例操作:

你看,ChatGPT用它强大的总结提炼功能帮我们生成了一份逻辑清晰的日报,它更能放大我们的工作成果,最后进行一些润色修改就可以提交了。

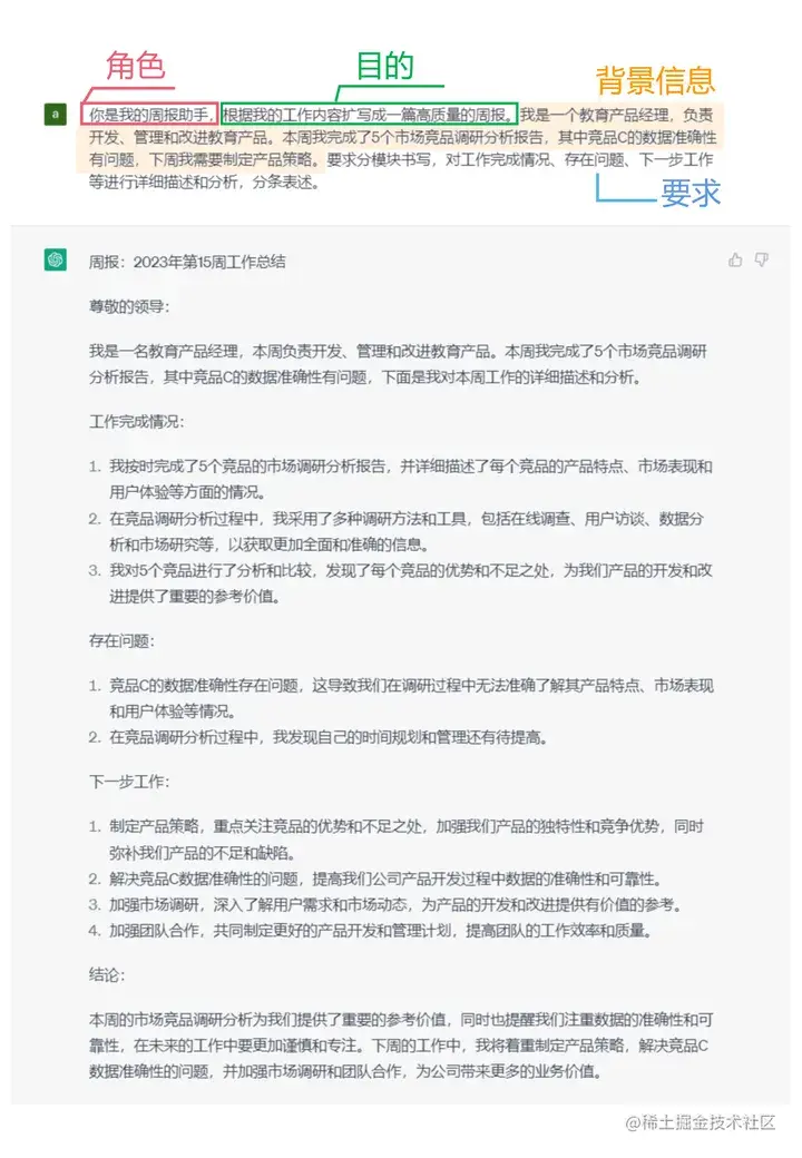
案例2:简单的日程,扩写成一篇高质量的周报

不知道大家有没有遇到过这种情况,某项工作任务量大,努力辛苦了一周,但体现在报告上似乎无法完整地呈现所做的工作量和价值。

比如我这周进行了5个竞品调研并生成了分析报告,到了写周报的时候“完成了5个竞品调研并生成分析报告。”怎么写都感觉少!

这种情况下AI助手可以帮助我们做什么呢?请看下面的案例操作:

可以看到ChatGPT在这个案例中展示出来的发散演绎功能,它能在我们日常工作基础上,对工作进展、完成情况、存在问题、下一步工作等进行详细描述和分析,使其成为一篇高质量、具有实际参考价值的周报。

案例3:较为复杂的结案报告

前两个案例都是针对比较熟悉的日常工作场景,如果是一个缺乏经验的汇报场景呢?

比如,我是一个程序员,领导提拔我作为项目负责人举行了一场AI技术大赛,现在需要作为负责人对此次大赛进行结案汇报。然而,由于缺乏经验,找不到合适的逻辑来表述大赛的重要性和成果。

面对这种情况,我们也没有底稿可以投喂给ChatGPT让它发散演绎,这可怎么办呢?

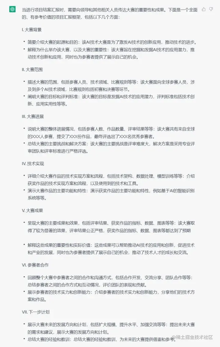
我们没有底稿,它有啊!可以让它帮忙“无中生有”,搭建一个有逻辑的汇报框架。

让我们来看看回答:

可以看到ChatGPT给到的框架中,对项目的目标、计划、实施过程、成果等方面进行了全面的梳理和总结。下一步我们可以基于这个框架填充更具体的信息,对整个项目进行总结和评估,使其成为一份有价值的结案报告。

会议纪要

案例1:生成会议记录模板

ChatGPT可以根据我们提供的背景信息,比如会议主题、参与者列表等自动生成会议纪要的模板。

通过前面的实践,相信大家已经能很轻松地使用指令啦!

我们来看看它给出的答案:

可以看到,模板类的生成也是ChatGPT发散演绎功能的一种优秀体现。

案例2:整理会议纪要

看到标题想必大家已经能快速在心中建立起工作流了。

无非就是把会议纪要文字版内容加上指令投喂给ChatGPT,等待它生成要点和注意事项,这里就不再重复展示ChatGPT总结提炼功能的强大之处了,这部分的体验和探索就留给大家吧!

这里想谈谈投喂过程中遇到长文本怎么办?

开会说好半小时,结果double,triple……那么这种情况下产生的长文本会议记录,根本无法输入到有字符截断限制的ChatGPT中。

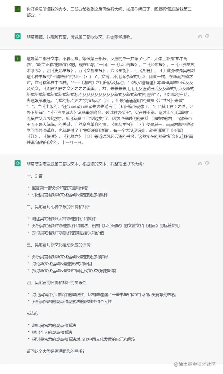
有人想到了把文档分成几个部分,加上限制指令比如 “我要分三部分给你发一篇很长的文章,三个部分的文本全部接收后,整理出一份完整的写作大纲。” ,然后多次重复处理,我们来看看效果:

因为暂时没有可用的真实长文本会议记录,所以随手粘了篇2千多字的鲁迅的文章。

在实际应用中会发现不仅麻烦,重要的是这时候ChatGPT就像只鱼儿游在我的荷塘,七秒一忘。

可以看到对长文本的总结提炼还是一如既往发挥实力,那么行,七秒一忘我也能接受,只要最后能生成一个完整的大纲就行。

总体评价,能用但有点点费劲。

现在我们尝试另一个方案,利用ChatGPT可以调动openAI接口的优势,在Google drive等云端存储中完成对长文本的调用。测试如下:

首先是3.5的表现,可以看到已经处于发疯状态,胡言乱语毫无关系,鲁迅看了都摇头。

再看看4.0的表现吧:

好的打扰了。

总的来说,对于会议有文本记录细节且篇幅不太长的情况,使用ChatGPT自动生成会议纪要,能很好地以节省时间和精力。

但是如果是很长的会议记录,目前来看还是需要人工多花些时间去整理啦,按照议程分成几个稍短的记录也是不错的选择呢~

邮件写作

处理工作邮件大家一定都不陌生,各种正式或者商务性的沟通,全靠邮件往来。

但是写邮件是非常耗脑力的事情,尤其对外的沟通,要考虑的因素非常多。

和汇报总结或者会议纪要相比,简直是“职场噩梦”。

如何破解噩梦呢?

依然可以召唤AI助手帮助我们,只是在这个场景下,我们要格外注意之前给到的通用公式中的“要求”部分,这是因为ChatGPT给出的答案质量很大程度上受到我们给到的信息的影响。

那么针对指令中的“要求”部分,我们再给出一个新的要求公式:

邮件通用要求=简洁表达+专业礼貌+格式规范

无论是哪种类型的职场邮件,都需要注意这几点,再简单解释下就是:

简洁表达:避免不必要的废话,尽可能简洁明了地表达意思。

专业礼貌:使用合适的礼貌用语和敬语,尊重收件人的身份和地位。

格式规范:注意邮件的格式和排版,使用适当的字体、字号和间距。

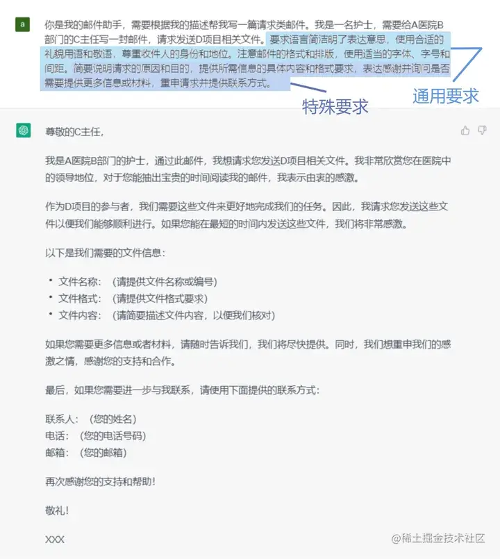
案例1:请求类邮件模板

看到这,有的小伙伴可能已经在脑海中写好指令了,比如:

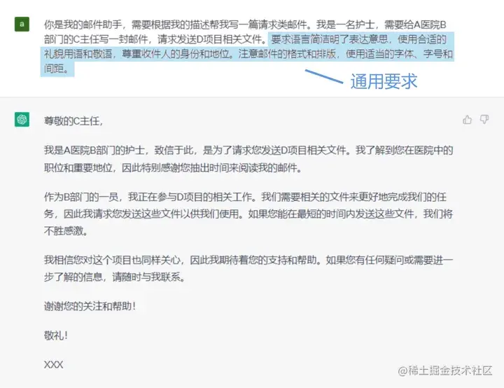
“你是我的邮件助手,需要根据我的描述帮我写一篇请求类邮件。我是一名护士,需要给A医院B部门的C主任写一封邮件,请求发送D项目相关文件。要求语言简洁明了地表达意思;使用合适的礼貌用语和敬语,尊重收件人的身份和地位;注意邮件的格式和排版,使用适当的字体、字号和间距。”

我们看看ChatGPT的回答:

看起来稍作修改就可以用了,如果我把要求聚焦到邮件类别(请求类邮件),再增加一些特定的要求,会得到什么样的答案呢?

这封邮件更全面了!

现在我们完善一下职场邮件写作指令公式吧!

任务指令=角色+目标+背景+要求(邮件通用要求+邮件特定要求)

下面根据职场邮件的目的和内容进行了分类,此处举一反五,就不一一呈现案例啦!

职场邮件分类要求指令清单

1.请求类邮件: 简要说明请求的原因和目的,提供所需信息的具体内容和格式要求,表达感谢并询问是否需要提供更多信息或材料,重申请求并提供联系方式。

2.通知类邮件: 简要说明通知的原因和内容,提供具体信息和细节,强调任何需要注意的事项,表达感谢并提供联系方式。

3.邀请类邮件: 简要介绍活动的原因、目的和内容,提供详细的时间、地点和活动日程,表达邀请者的期望和希望收件人参加,提供回复方式并询问是否需要更多信息。

4.回复类邮件: 简要回顾对方的请求或问题,提供明确的答案或解决方案,给出详细的解释和说明,表达感谢并提供联系方式。

5.感谢类邮件: 简要说明感谢的原因和具体的帮助或支持,表达真诚的感激之情和赞扬,重申感谢并表达对未来合作的期望,提供联系方式以便未来沟通。

6.抱怨、解释或道歉类邮件: 简要说明抱怨、解释或道歉的原因和具体情况,表达真诚的歉意或理解,提供具体的解决方案或补救措施,重申歉意并提供联系方式以便未来沟通。

职场邮件写作这部分主打一个要求叠加,快去试试吧,相信一定能让帮助你生成好用的职场邮件!

另外前面提过在某一个聊天窗口只做一类事情,在邮件场景里这个好处就体现得更加明显啦!我们的一些个性化的习惯,例如称呼、常用语、落款……要求一次,你的邮件助手就能记住啦!

项目方案

最后说到项目方案这个场景,通过前面三个场景的学习,相信大家已经能非常熟练地生成属于自己的模板啦!

模板这一步太简单了,对于需要写落地性方案的大家来说只是锦上添花的东西。

这里我想说说在项目方案的规划和实施过程中的痛点,以及ChatGPT是否能够帮助我们解决这个痛点。

你肯定经历过一个场景——头脑风暴。因为在书写项目方案的场景中,好的想法最重要。

但是最大的痛点就是灵感枯竭,一个人的头脑风暴掉头发,一群人的头脑风暴毁肝脏。

这个问题可能会导致项目的延迟和不足,甚至导致项目失败。

可是灵感也不是说来就来的,要是有个能拥有无限创意的脑袋就好了?

此时无声胜有声,掉头发的伤了肝的都把目光转向了新来的那个逻辑清晰、能力优秀、效率极高、随时响应、任劳任怨、成本还低的同事。

利用ChatGPT来提供基础想法和启发思路行不行?

答案是肯定的,AI可以分析数据、模仿人类思维模式,从而提供一些有启发性的想法。

这些想法可以帮助我们在头脑风暴时更好地思考和创造,从而提高效率和创造力。

此处可以用通用指令公式去生成1个、5个、10个,理论上你想要几个idea,我们任劳任怨的小助手都能给出来。

问题是,我要的是可落地的项目方案,拿出一堆用不了的方案和薅我头发扎我的肝有什么区别?

好,现在我要验证下在ChatGPT提供的多种方案中是否有靠谱的星星之火,可以疯狂燎原启发大家不断输出更好的创意。

ChatGPT方案类输出靠谱吗

这里我想做一个测试,方法如下:

  1. 已知ChatGPT的输出来自于2021年之前的知识储备。

  1. 用2021年以后市场检验过的成功项目案例作为参照,测试ChatGPT给出的方案能不能引导我想到这个成功的案例。这里我选了2022年爆款游戏《羊了个羊》。
  2. 这是一款消除闯关游戏,玩家需要通过点击游戏中的物品,消除这些关卡中的道具陷阱和障碍进行通关。
  3. 该游戏暂时没有正式的安装包及APP,玩家可以在微信及抖音的小程序中搜索到该游戏。
  4. 这款游戏在市场上的成功和影响力非常显著。

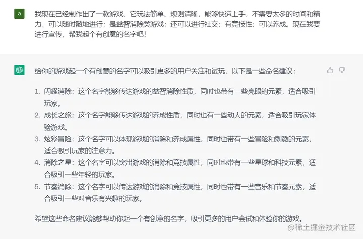
测试方法和参照目标有了,我要产出自己的产品进行对照,现在我从几个做产品的角度向ChatGPT提问,看看能否生成靠谱方案?

  1. 市场调研

这里依旧是万能公式上场: “你是一个项目策划助手,帮助我进行一个游戏产品方案策划。我是一个产品经理,我的工作包括市场调研、竞品分析、产品需求文档撰写、功能设计、项目管理、用户反馈收集、数据分析等,旨在通过了解市场需求和用户需求,推动产品的研发和优化,实现产品的商业成功。在2021年,游戏玩家最喜欢玩什么?给我几个游戏产品市场调研方向。”

看了这个答案我没有一点想法,觉得给的方向太大了,我希望帮我聚焦到某一赛道上:

得到了一堆车轱辘话,5个选了4个,约等于没说。

那我就根据答案提示,让它帮我分析什么影响着2021年的游戏市场,再作出判断:

这时候可以看到得到了我想要的答案。

疫情:《羊了个羊》的成功,一个重要的原因是该游戏满足了当下人们对于娱乐、放松和挑战等元素的需求。

易玩性:这个游戏的玩法简单,规则清晰,适合不同年龄段的玩家。同时,该游戏还提供了丰富的道具和关卡,让玩家有着不同的挑战和乐趣。

社交性强:该游戏还有着良好的社交属性,玩家可以通过微信和抖音分享自己的游戏成果和心得。

但是这部分结论是我站在先知的角度,可以从具有便捷性、易玩性和社交性强等特点想到《羊了个羊》,2021年《羊了个羊》的首席产品策划也许能给据这几个大方向想到这个游戏,但是如果是 2021 年的我,就不一定了,也许是个消毒清洁类的解压游戏。

所以在我什么信息都没有给的情况下,ChatGPT提供的方向又大又全,需要自己根据经验和专业能力做出判断,不同的人面对同样的思考方向得出的结论是不同的。虽然感觉它表现一般,但是我的心里还是有些高兴的,这不恰恰说明目前在创造力上机器还是比不过人类的。

上面这一步是从无到有的方案,下面我在产品设计上检验下我有点子的基础上能不能帮我把点子做得更好。

  1. 产品设计&宣传

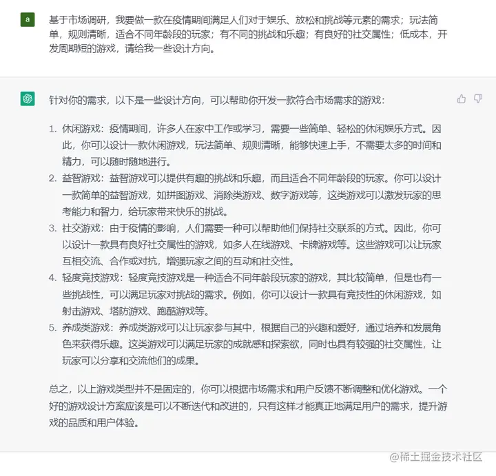
现在假定我是2021年的《羊了个羊》的首席游戏产品策划,就要做一款在疫情期间满足人们对于娱乐、放松和挑战等元素的需求;玩法简单,规则清晰,适合不同年龄段的玩家;有不同的挑战和乐趣;有良好的社交属性;低成本,开发周期短的游戏,看看ChatGPT会给我圈定什么样的设计方向,对比在《羊了个羊》中是否有体现:

根据上面三个答案我们看一下在《羊了个羊》中的体现:

  1. 休闲游戏: 适合在疫情期间放松心情。由于防疫措施让整个社会处于愤怒和疲惫的状态,游戏顺应了这一情绪,并以游戏命名、开场音效和画面等方面符合“无奈”和“焦虑”的玩家心态。这款游戏的亮点是可以帮助玩家消除压力。
  2. 轻度竞技游戏: 具有趣味性、挑战性和竞技性,采用“两关式”玩法,第一关较简单,第二关难度飙升。
  3. 社交媒体宣传: 该游戏具有社交属性,利用微信小程序游戏的优势进行传播。

到这里,不知道大家心里有没有一个初步的答案?对于ChatGPT给出的项目方案是否觉得靠谱?以及能不能通过 ChatGPT 给你的信息,判断你的项目应该做什么?

我个人体验下来觉得让ChatGPT替我们做决策目前是不太行的,不过搭一个框架划定一个工作范围,指出思考方向还是很好用的。具体内容还是需要自己根据经验和专业能力做出判断,不同的人面对同样的思考方向得出的结论是不同的。

以上就是这节教程的全部内容啦,我们直击职场人的写作痛点,归纳了一个万能的调动AI助手写作的指令,并聚焦4个实用职场写作场景,给出不同维度、操作难度依次增加的案例。案例实操中,不光是解决一些实际问题,更重要的是希望在学完本课解锁多种玩法后,能够为职场伙伴独立训练AI助手带来一些启发。大胆尝试,早日实现“一个人就是一支队伍”的梦想。