JS - 常见的引用类型 思维导图

83 阅读2分钟

引用值(或对象)是某个特定引用类型的实例,引用类型就是把数据和功能组织在一起的结构,引用类型虽然有点像类,但是和类不是一个概念

Date

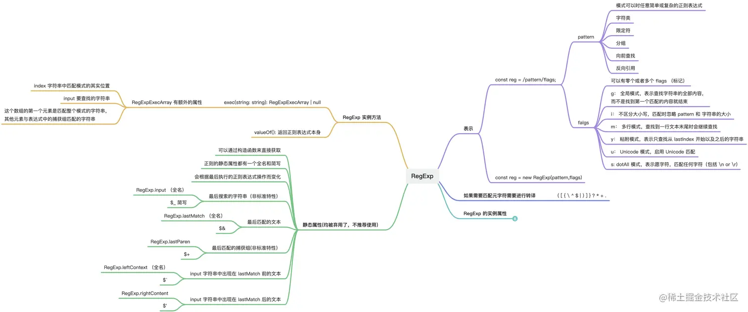
RegExp 正则

// 匹配字符串中的所有 "at";
const p1 = /at/g;
log(p1.test("that")); // true;

// 匹配第一个不区分大小写的 "bat" or "cat"
const p2 = /[bc]at/i;
log(p2.test("BAT")); // true;
log(p2.test("baT")); // true;

// 匹配所有包含 "at" 的三个字符组,忽略大小写
const p3 = /.at/gi;

log(p3.test("nat3")); // true
log(p3.test("at3")); // false

原始值和包装类型

扩展 Unicode 增补平面的问题

/**
 * 字符在 Unicode 增补字符平面时.length, charAt(index)等方法就会出现问题,
 * 因为 16 位只能唯一表示 Math.pow(2,16) = 65536 个字符
 */
const msg = "ab😊de";
log(msg.length); // 6 不是预期的5,因为 😊 占了不是基于 16位码元完成的
log(msg.charAt(1)); // log: "b",预期一样
log(msg.charAt(2)); // log: "�" 预期不一样
log(msg.charAt(3)); // log: "�" 预期不一样
log(msg.charAt(4)); // log "d" 预期一样

log(String.fromCharCode(97, 98, 55357, 56842, 100, 101)); // 该方法正常

str.normalize(NFx) 实现字符串的标准化 解决一些 bug

// 不同的编码对应同一个字符(如下的 几个 编码都对应 "Å",但是他们却互不相等)
const a1 = String.fromCharCode(0x00c5),
  a2 = String.fromCharCode(0x212b),
  a3 = String.fromCharCode(0x0041, 0x030a);
log(a1, a2, a3); // Å Å Å
// 但是他们互不相等,因为编码方式不同
log(a1 == a2 || a1 == a3 || a2 == a3); // false

/**
 * 同一个字符可以有不同的编码方式,但是因为编码不同导致出现相同的字符却不相等
 * 为了解决这个 bug: Unicode 提供了 4 中规范化形式: NFD、NFKD、NFC、NFKC
 * 可以选择同一种规范话形式可以让比较仓做符返回正确的结果
 */
const normalizeNFD = (str) => str.normalize("NFD");
log(
  normalizeNFD(a1) === normalizeNFD(a2) ||
    normalizeNFD(a1) === normalizeNFD(a3) ||
    normalizeNFD(a2) === normalizeNFD(a2)
); // true

Array

数组的创建值 Array.from(iterator) / Array.of(...arguments)

// *************** Array.from(iter, mapFn, this) ****************
/**
 * 首先看 ts 声明 Array.from<T, U>(iterable: Iterable<T> | ArrayLike<T>, mapfn: (v: T, k: number) => U, thisArg?: any): U[];
 * from 接受一个可迭代对象或者是类数组,还接受一个 map 方法,还有一个 this 指向
 */
// 可迭代对象 (字符串也是可迭代对象、因为可以使用 for...of 循环
log(Array.from("abcd")); // log: [ 'a', 'b', 'c', 'd' ]

// map,set 都是迭代对象
const map = new Map();
map.set("key1", 1);
map.set("key2", 2);
map.set("key3", 3);
log(Array.from(map)); // log: [ [ 'key1', 1 ], [ 'key2', 2 ], [ 'key3', 3 ] ]

// 自定义可迭代对象
const iter = {
  *[Symbol.iterator]() {
    yield 1;
    yield 2;
    yield 3;
    yield 4;
  },
};

log(Array.from(iter, (v, k) => `${k}:${v}`)); // log: [ '0:1', '1:2', '2:3', '3:4' ]

// *************** Array.of(...items: any[]) ****************
log(Array.of(1, "2", { 3: 3 }, 4)); // log: [ 1, '2', { '3': 3 }, 4 ] 把一组参数 转化为数组

数组的转化方法

const person1 = {
  toLocaleString() {
    return "person1-toLocaleString";
  },
  toString() {
    return "person1-toString";
  },
};
const person2 = {
  toLocaleString() {
    return "person2-tLS";
  },
  toString() {
    return "person2-tS";
  },
};

const { log } = console
const people = [person1, person2];

log(people.toString()); //  "person1-toString,person2-tS" 
log(people.toLocaleString()); //"person1-toLocaleString,person2-tLS" 


const colors = ["red", "purple", "green"];
log(colors.join(" ### ")); // log: red ### purple ### green
log(colors.join(" - ")); // log: red - purple - green