容易忽视的细节:Log4j 配置导致的零点接口严重超时

287 阅读13分钟

以下文章来源于vivo互联网技术 ,作者Jiang Ye

一、问题发现

我所负责的商城活动系统用于承接公司线上官方商城的营销活动,最近突然收到凌晨0点的服务超时告警。

营销活动类的系统有如下特点

  1. 营销活动一般会0点开始,如红包雨、大额优惠券抢券等。

  2. 日常营销活动的机会刷新,如每日任务,每日签到,每日抽奖机会的刷新等。

营销活动的利益刺激会吸引大量真实用户及黑产前来参与活动,所以流量在0点会迎来一波小高峰,也正因如此线上偶现的服务超时告警起初并未引起我的注意。但是接下来的几天,每天的凌晨0点都会收到服务超时告警,这引起了我的警惕,决定一探究竟。

二、问题排查

首先通过公司的应用监控系统查看了0点前后每分钟各接口的P95响应时间。如下图所示,接口响应时间在0点时刻最高达到了8s。继续查看锁定耗时最高的接口为商品列表接口,下面就针对这个接口展开具体的排查。

图片

2.1 排查思路

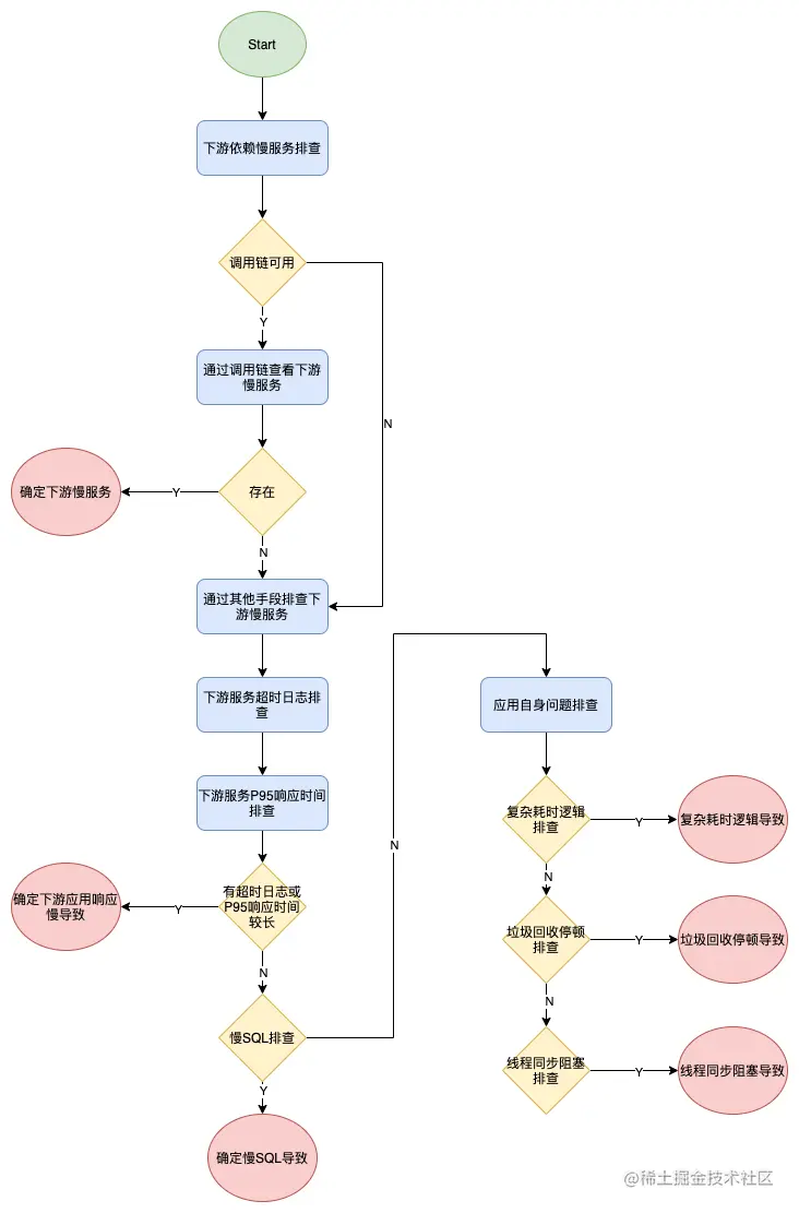
正式排查之前,先和大家分享下我对接口超时问题的排查思路。下图是一个简化的请求流程。

  1. 用户向应用发起请求

  2. 应用服务进行逻辑处理

  3. 应用服务通过RPC调用下游应用以及进行数据库的读写操作

图片

服务超时可能是应用服务自身慢导致,也可能下游依赖响应慢导致。具体排查思路如下:

3.1.1 下游依赖慢服务排查

(1)通过调用链技术定位下游依赖中的慢服务

调用链技术是实现系统可观测性的重要保障,常见的开源方案有ziplin、pinpoint等。完整的调用链可以按时间正序记录每一次下游依赖调用的耗时,如rpc服务调用、sql执行耗时、redis访问耗时等。因此使用调用链技术可以迅速定位到下游依赖的慢服务,如dubbo接口访问超时、慢SQL等。但理想很丰满,现实很骨感。由于调用链路信息的数量过大,想要收集全量的链路信息需要较高的存储成本和计算资源。因此在技术落地时,通常都会采用抽样的策略来收集链路信息。抽样带来的问题是请求链路信息的丢失或不完整。

(2)无调用链时的慢服务排查

如果调用链丢失或不完整,我们就要再结合其它手段进行综合定位了。

下游RPC服务响应超时: 如果是用Dubbo框架,在provider响应超时时会打印timeout相关日志;如果公司提供应用监控,还可以查看下游服务P95响应时间综合判断。

慢SQL: MySQL支持设置慢SQL阈值,超过该阈值会记录下慢SQL;像我们常用的数据库连接池Druid也可以通过配置打印慢SQL日志。如果确认请求链路中存在慢SQL可以进一步分析该SQL的执行计划,如果执行计划也没有问题,再去确认在慢SQL产生时mysql主机的系统负载。

下游依赖包含Redis、ES、Mongo等存储服务时,慢服务的排查思路和慢SQL排查相似,在此不再赘述。

2.1.2 应用自身问题排查

(1)应用逻辑耗时多

应用逻辑耗时多比较常见,比如大量对象的序列化和反序列化,大量的反射应用等。这类问题的排查通常要从分析源码入手,编码时应该尽量避免。

(2)垃圾回收导致的停顿(stop the world)

垃圾回收会导致应用的停顿,特别是发生Old GC或Full GC时,停顿明显。不过也要看应用选配的垃圾回收器和垃圾回收相关的配合,像CMS垃圾回收器通常可以保证较短的时间停顿,而Parallel Scavenge垃圾回收器则是追求更高的吞吐量,停顿时间会相对长一些。

通过JVM启动参数-XX:+PrintGCDetails,我们可以打印详细的GC日志,借此可以观察到GC的类型、频次和耗时。

(3)线程同步阻塞

线程同步,如果当前持有锁的线程长时间持有锁,排队的线程将一直处于blocked状态,造成服务响应超时。可以通过jstack工具打印线程堆栈,查找是否有处于block状态的线程。当然jstack工具只能采集实时的线程堆栈信息,如果想要查看历史堆栈信息一般需要通过Prometheus进行收集处理。

2.2 排查过程

下面按照这个排查思路进行排查。

2.2.1 下游依赖慢服务排查

(1)通过调用链查看下游慢服务

首先到公司的应用监控平台上,筛选出0点前后5min的调用链列表,然后按照链路耗时逆序排列,发现最大接口耗时7399ms。查看调用链详情,发现下游依赖耗时都是ms级别。调用链因为是抽样采集,可能存在链路信息丢失的情况,因此需要其他手段进一步排查下游依赖服务。

图片

(2)通过其他手段排查下游慢服务

接着我查看了0点前后的系统日志,并没有发现dubbo调用超时的情况。然后通过公司的应用监控查看下游应用P95响应时间,如下图,在0点时刻,下游的一些服务响应时长确实会慢一些,最高的达到了1.45s,虽然对上游有一定影响,但不至于影响这么大。

图片

(3)慢SQL排查

接下来是慢SQL的排查,我们系统的连接池使用的是阿里开源的druid,SQL执行超过1s会打印慢SQL日志,查看日志中心也没有发现慢SQL的踪迹。

到现在,可以初步排除因下游依赖慢导致服务超时,我们继续排查应用自身问题。

2.2.2 应用自身问题排查

(1)复杂耗时逻辑排查

首先查看了接口的源码,整体逻辑比较简单,通过dubbo调用下游商品系统获取商品信息,本地再进行商品信息的排序等简单的处理。不存在复杂耗时逻辑问题。

(2)垃圾回收停顿排查

通过公司应用监控查看应用的GC情况,发现0点前后没有发生过full GC,也没有发生过Old GC。垃圾回收停顿的因素也被排除。

图片

(3)线程同步阻塞排查

通过公司应用监控查看是否存在同步阻塞线程,如下图:

图片

看到这里,终于有种天不负有心人的感觉了。从00:00:00开始一直到00:02:00,这两分钟里,出现了较多状态为BLOCKED的线程,超时的接口大概率和这些blocked线程相关。我们只需要进一步分析JVM堆栈信息即可真相大白。

我们随机选取一台比较有代表性的机器查看block堆栈信息,堆栈采集时间是2022-08-02 00:00:20。

// 日志打印操作,被线程catalina-exec-408阻塞"catalina-exec-99" Id=506 BLOCKED on org.apache.log4j.spi.RootLogger@15f368fa owned by "catalina-exec-408" Id=55204    at org.apache.log4j.Category.callAppenders(Category.java:204)    -  blocked on org.apache.log4j.spi.RootLogger@15f368fa    at org.apache.log4j.Category.forcedLog$original$mp4HwCYF(Category.java:391)    at org.apache.log4j.Category.forcedLog$original$mp4HwCYF$accessor$pRDvBPqB(Category.java)    at org.apache.log4j.Category$auxiliary$JhXHxvpc.call(Unknown Source)    at com.vivo.internet.trace.agent.plugin.interceptor.enhance.InstMethodsInter.intercept(InstMethodsInter.java:46)    at org.apache.log4j.Category.forcedLog(Category.java)    at org.apache.log4j.Category.log(Category.java:856)    at org.slf4j.impl.Log4jLoggerAdapter.info(Log4jLoggerAdapter.java:324)    ... // 日志打印操作,被线程catalina-exec-408阻塞"catalina-exec-440" Id=55236 BLOCKED on org.apache.log4j.spi.RootLogger@15f368fa owned by "catalina-exec-408" Id=55204    at org.apache.log4j.Category.callAppenders(Category.java:204)    -  blocked on org.apache.log4j.spi.RootLogger@15f368fa    at org.apache.log4j.Category.forcedLog$original$mp4HwCYF(Category.java:391)    at org.apache.log4j.Category.forcedLog$original$mp4HwCYF$accessor$pRDvBPqB(Category.java)    at org.apache.log4j.Category$auxiliary$JhXHxvpc.call(Unknown Source)    at com.vivo.internet.trace.agent.plugin.interceptor.enhance.InstMethodsInter.intercept(InstMethodsInter.java:46)    at org.apache.log4j.Category.forcedLog(Category.java)    at org.apache.log4j.Category.log(Category.java:856)    at org.slf4j.impl.Log4jLoggerAdapter.warn(Log4jLoggerAdapter.java:444)    ... // 日志打印操作,被线程catalina-exec-408阻塞"catalina-exec-416" Id=55212 BLOCKED on org.apache.log4j.spi.RootLogger@15f368fa owned by "catalina-exec-408" Id=55204    at org.apache.log4j.Category.callAppenders(Category.java:204)    -  blocked on org.apache.log4j.spi.RootLogger@15f368fa    at org.apache.log4j.Category.forcedLog$original$mp4HwCYF(Category.java:391)    at org.apache.log4j.Category.forcedLog$original$mp4HwCYF$accessor$pRDvBPqB(Category.java)    at org.apache.log4j.Category$auxiliary$JhXHxvpc.call(Unknown Source)    at com.vivo.internet.trace.agent.plugin.interceptor.enhance.InstMethodsInter.intercept(InstMethodsInter.java:46)    at org.apache.log4j.Category.forcedLog(Category.java)    at org.apache.log4j.Category.log(Category.java:856)    at org.slf4j.impl.Log4jLoggerAdapter.warn(Log4jLoggerAdapter.java:444)    ...

通过堆栈信息可以分析出2点:

  1. 处于blocked状态的线程都是日志打印

  2. 所有的线程都是被线程名为“catalina-exec-408”阻塞

追踪到这里,慢服务的表层原因就清楚了。被线程catalina-exec-408阻塞的线程,一直处于blocked状态,导致服务响应超时。

三、根因分析

表层原因找到以后,我们一起拨开层层迷雾,寻找真相背后的真相吧!

所有慢服务的线程都是在打印日志的时候被线程catalina-exec-408阻塞。那么线程catalina-exec-408在做什么呢?

图片

可以发现,在00:00:18.858时刻,该线程在打印登录态校验失败的日志,也并无复杂的处理逻辑。难道是该线程打印日志慢,阻塞了其他线程吗?带着这个疑问,我开始深入日志框架的源码寻找答案。

我们的项目使用的日志框架是slf4j + log4j。根据被阻塞的线程栈信息我们定位到这段代码如下:

publicvoid callAppenders(LoggingEvent event) {  int writes = 0;   for(Category c = this; c != null; c=c.parent) {    // Protected against simultaneous call to addAppender, removeAppender,...    // 这是204行,加了sychronized    synchronized(c) {  if(c.aai != null) {    writes += c.aai.appendLoopOnAppenders(event);  }  if(!c.additive) {    break;  }    }  }   if(writes == 0) {    repository.emitNoAppenderWarning(this);  }}

可以看到堆栈信息中的204行是synchronized代码块,对其它线程造成阻塞的这是这块代码。那么synchronized代码块内部逻辑是什么呢?为什么要执行很久呢?下面是synchronized代码块中的核心逻辑:

public  int appendLoopOnAppenders(LoggingEvent event) {    int size = 0;    Appender appender;     if(appenderList != null) {      size = appenderList.size();      for(int i = 0; i < size; i++) {    appender = (Appender) appenderList.elementAt(i);    appender.doAppend(event);      }    }       return size;  }

可以看到,这块逻辑就是将日志写入所有配置的appender中。我们配置的appender有两个,一个是console appender,也就是输出到catalina.out文件。还有一个是按照公司日志中心采集要求,以Json格式输出的appender。这里可以做出推断,线程catalina-exec-408在将日志输出到appender时耗时较多。

我很自然的开始怀疑当时的机器负载,特别是IO负载可能会比较高,通过公司的机器监控,我们查看了下相关指标:

图片

果然,从00:00:00开始,磁盘IO消耗持续彪高,到1分钟20秒第一波高峰才结束,在00:00:20时刻,IO消耗达到峰值99.63%,接近100%。难怪应用输出一条日志都这么难!

到底是谁把IO资源消耗光了,消耗到几乎骨头都不剩?带着疑问,我进一步通过公司的机器监控查看了主机快照:

图片

发现在00:00:20时刻,tomcat用户在执行脚本/bin/sh /scripts/cutlog.sh,脚本在执行命令cp catalina.out catalina.out-2022-08-02-00。IO消耗达到了109475612 bytes/s(约104MB/s) 。

事情就要水落石出了,我们继续掘地三尺。运维同学登陆到机器上,切换到tomcat用户,查看定时任务列表(执行crontab -l),得到结果如下:

00 00 * * * /bin/sh /scripts/cutlog.sh

正是快照中的脚本/bin/sh /scripts/cutlog.sh,每天0点执行。具体的脚本内容如下:

$ cat /scripts/cutlog.sh#!/bin/bash
files=(  xxx) time=$(date +%F-%H) for file in ${files[@]}do  dir=$(dirname ${file})  filename=$(echo "xxx"|awk -F'/' '{print $NF}')  # 归档catalina.out日志并清空catalina.out当前文件内容  cd ${dir} && cp ${filename} ${filename}-${time} && > ${filename}done

我们从脚本中找到了高IO消耗的元凶,就是这个copy命令,目的是将catalina.out日志归档并将catalina.out日志文件清空。

这个正常的运维脚本肯定是比较消耗 IO 资源的,执行的时长受文件大小影响。运维同学也帮忙看了下归档的日志大小:

[root@xxx:logdir]

du -sh *

1.4G catalina.out
2.6G catalina.out-2022-08-02-00

归档的文件大小有2.6 G,按照104MB/s估算,需要耗时25秒。也就是00:00:00到00:00:25期间,业务日志输出都会比较缓慢,造成大量线程block,进而导致接口响应超时。

四、问题解决

定位到了问题的根因,就可以对症下药了。有几个方案可以选择:

4.1 生产环境不打印日志到console

消耗 IO资源的操作就是catalina.out日志的归档,如果不写日志到该文件,是可以解决日志打印IO等待的问题的。但是像本地调试、压测环境还是比较依赖console日志的,所以就需要根据不同环境来设置不同的console appender。目前logback、Log4j2已经支持根据Spring profile来区别配置,我们用的Log4j还不支持。切换日志底层框架的成本也比较高,另外早期的公司中间件与Log4j日志框架强耦合,无法简单切换,所以我们并没有采用这个方案。

4.2 配置日志异步打印

Log4j提供了AsyncAppender用于支持异步日志打印,异步日志可以解决同步日志打印IO等待的问题,不会阻塞业务线程。

异步日志的副作用:

异步日志是在日志打印时,将event加入到buffer队列中,buffer的大小默认是128,支持配置。关于buffer满了后有两种处理策略。

(1)阻塞

当属性blocking设置为true时,使用阻塞策略,默认是true。即buffer满了后,同步等待,此时线程会阻塞,退变成同步日志。

(2)丢弃

如果blocking设置为false,在buffer满了以后,会将该条日志丢弃。

4.3 最终方案

最终我们选择了方案2,即配置日志异步打印。buffer队列大小设置2048,考虑到部分日志丢失在业务上是可以接受的,因此牺牲了小部分可靠性换区更高的程序性能,将blocking设置为false。

4.4 小结

这次的问题排查经历,我收获了几点感悟,和大家分享一下:

1)要对线上告警保持敬畏之心

我们应该敬畏每一个线上告警,重视每一条错误日志。现实情况是大多数时候告警只是因为网络抖动,短暂的突发流量等,是可以自行恢复的,这就像狼来了的故事一样,让我们放松了警惕,导致我们可能会错过真正的问题,给系统带来严重灾难,给业务带来损失。

2)刨根问底

告警只是表象,我们需要搞清楚每个告警的表面原因和根本原因。比如这次的接口超时告警,只有分析出”copy文件耗尽磁盘IO,导致日志打印线程block“这个根本原因后,才能给出优雅合理的解决方案。说起来简单,实操起来可能会遇到很多困难,这要求我们有清晰的问题排查思路,有良好的的系统可观测性建设,有扎实的技术基本功和不找到”真凶“永不放弃的决心。

最后希望我的这次问题排查经历能够让你有所收获,有所启发。我也将本文用到的超时问题排查思路整理成了流程图,供大家参考。你有遇到过哪些线上故障呢?你的排查思路是怎样的呢?欢迎留言交流讨论。

图片

  • End-