MySQL:产生大量小relay log的故障一例

218 阅读8分钟

一、案例来源和现象

这个案例是朋友@peaceful遇到的线上问题,最终线索也是他自己找到的。现象如下:

1、出现了大量很小的relay log如下,堆积量大约2600个:
...
-rw-r----- 1 mysql dba    12827 Oct 11 12:28 mysql-relay-bin.036615
-rw-r----- 1 mysql dba     4908 Oct 11 12:28 mysql-relay-bin.036616
-rw-r----- 1 mysql dba     1188 Oct 11 12:28 mysql-relay-bin.036617
-rw-r----- 1 mysql dba     5823 Oct 11 12:29 mysql-relay-bin.036618
-rw-r----- 1 mysql dba      507 Oct 11 12:29 mysql-relay-bin.036619
-rw-r----- 1 mysql dba     1188 Oct 11 12:29 mysql-relay-bin.036620
-rw-r----- 1 mysql dba     3203 Oct 11 12:29 mysql-relay-bin.036621
-rw-r----- 1 mysql dba    37916 Oct 11 12:30 mysql-relay-bin.036622
-rw-r----- 1 mysql dba      507 Oct 11 12:30 mysql-relay-bin.036623
-rw-r----- 1 mysql dba     1188 Oct 11 12:31 mysql-relay-bin.036624
-rw-r----- 1 mysql dba     4909 Oct 11 12:31 mysql-relay-bin.036625
-rw-r----- 1 mysql dba     1188 Oct 11 12:31 mysql-relay-bin.036626
-rw-r----- 1 mysql dba      507 Oct 11 12:31 mysql-relay-bin.036627
-rw-r----- 1 mysql dba      507 Oct 11 12:32 mysql-relay-bin.036628
-rw-r----- 1 mysql dba     1188 Oct 11 12:32 mysql-relay-bin.036629
-rw-r----- 1 mysql dba      454 Oct 11 12:32 mysql-relay-bin.036630
-rw-r----- 1 mysql dba     6223 Oct 11 12:32 mysql-relay-bin.index

2、主库错误日志有如下错误
2019-10-11T12:31:26.517309+08:00 61303425 [Note] While initializing dump thread for slave with UUID <eade0d03-ad91-11e7-8559-c81f66be1379>, found a zombie dump thread with the same UUID. Master is killing the zombie dump thread(61303421).
2019-10-11T12:31:26.517489+08:00 61303425 [Note] Start binlog_dump to master_thread_id(61303425) slave_server(19304313), pos(, 4)
2019-10-11T12:31:44.203747+08:00 61303449 [Note] While initializing dump thread for slave with UUID <eade0d03-ad91-11e7-8559-c81f66be1379>, found a zombie dump thread with the same UUID. Master is killing the zombie dump thread(61303425).
2019-10-11T12:31:44.203896+08:00 61303449 [Note] Start binlog_dump to master_thread_id(61303449) slave_server(19304313), pos(, 4)

二、slave_net_timeout参数分析

实际上第一眼看这个案例我也觉得很奇怪,因为很少有人会去设置slave_net_timeout参数,同样我们也没有设置过,因此关注较少。但是@peaceful自己找到了可能出现问题的设置就是当前从库slave_net_timeout参数设置为10。我就顺着这个线索往下分析,我们先来看看slave_net_timeout参数的功能。

当前看来从库的slave_net_timeout有如下两个功能:

1、设置IO线程在空闲情况下(没有Event接收的情况下)的连接超时时间。

这个参数5.7.7过后是60秒,以前是3600秒,修改后需要重启主从才会生效。

2、如果change master没有指定MASTER_HEARTBEAT_PERIOD的情况下会设置为slave_net_timeout/2

一般我们配置主从都没有去指定这个心跳周期,因此就是slave_net_timeout/2,它控制的是如果在主库没有Event产生的情况下,多久发送一个心跳Event给从库的IO线程,用于保持连接。但是一旦我们配置了主从(change master)这个值就定下来了,不会随着slave_net_timeout参数的更改而更改,我们可以在slave_master_info表中找到相应的设置如下:

mysql> select Heartbeat from slave_master_info \G
*************************** 1. row ***************************
Heartbeat: 30
1 row in set (0.01 sec)

如果我们要更改这个值只能重新 change master才行。

三、原因总结

如果满足下面三个条件,将会出现案例中的故障:

  • 主从中的MASTER_HEARTBEAT_PERIOD的值大于从库slave_net_timeout
  • 主库当前压力很小持续slave_net_timeout设置时间没有产生新的Event
  • 之前主从有一定的延迟

那么这种情况下在主库心跳Event发送给从库的IO线程之前,IO线程已经断开了。断开后IO线程会进行重连,每次重连将会生成新的relay log,但是这些relay log由于延迟问题不能清理就出现了案例中的情况。

下面是官方文档中关于这部分说明:

If you are logging master connection information to tables, MASTER_HEARTBEAT_PERIOD can be seen
as the value of the Heartbeat column of the mysql.slave_master_info table.
Setting interval to 0 disables heartbeats altogether. The default value for interval is equal to the
value of slave_net_timeout divided by 2.
Setting @@global.slave_net_timeout to a value less than that of the current heartbeat interval
results in a warning being issued. The effect of issuing RESET SLAVE on the heartbeat interval is to
reset it to the default value.

四、案例模拟

有了理论基础就很好了模拟了,但是延迟这一点不太好模拟,因此我模拟的时候关闭了从库的SQL线程来模拟积压的情况。

提前配置好主从,查看当前的心跳周期和slave_net_timeout参数如下:

mysql> show variables like '%slave_net_timeout%';
+-------------------+-------+
| Variable_name     | Value |
+-------------------+-------+
| slave_net_timeout | 60    |
+-------------------+-------+
1 row in set (0.01 sec)

mysql> select Heartbeat from slave_master_info \G
*************************** 1. row ***************************
Heartbeat: 30
1 row in set (0.00 sec)

1、停止从库的SQL线程

stop slave sql_thread;

2、设置slave_net_timeout为10

mysql> set global slave_net_timeout=10;
Query OK, 0 rows affected, 1 warning (0.00 sec)

mysql> show warnings;
+---------+------+-----------------------------------------------------------------------------------------------------------------------------------------------------------------+
| Level   | Code | Message                                                                                                                                                         |
+---------+------+-----------------------------------------------------------------------------------------------------------------------------------------------------------------+
| Warning | 1704 | The requested value for the heartbeat period exceeds the value of `slave_net_timeout' seconds. A sensible value for the period should be less than the timeout. |
+---------+------+-----------------------------------------------------------------------------------------------------------------------------------------------------------------+
1 row in set (0.00 sec)

可以看到这里实际上已经有一个警告了。

3、重启IO线程

这样才会让slave_net_timeout参数生效

mysql> stop slave ;
Query OK, 0 rows affected (0.01 sec)

mysql> start slave io_thread;
Query OK, 0 rows affected (0.01 sec)
4、观察现象

大概每10秒会生成一个relay log文件如下:

-rw-r----- 1 mysql mysql        500 2019-09-27 23:48:32.655001361 +0800 relay.000142
-rw-r----- 1 mysql mysql        500 2019-09-27 23:48:42.943001355 +0800 relay.000143
-rw-r----- 1 mysql mysql        500 2019-09-27 23:48:53.293001363 +0800 relay.000144
-rw-r----- 1 mysql mysql        500 2019-09-27 23:49:03.502000598 +0800 relay.000145
-rw-r----- 1 mysql mysql        500 2019-09-27 23:49:13.799001357 +0800 relay.000146
-rw-r----- 1 mysql mysql        500 2019-09-27 23:49:24.055001354 +0800 relay.000147
-rw-r----- 1 mysql mysql        500 2019-09-27 23:49:34.280001827 +0800 relay.000148
-rw-r----- 1 mysql mysql        500 2019-09-27 23:49:44.496001365 +0800 relay.000149
-rw-r----- 1 mysql mysql        500 2019-09-27 23:49:54.789001353 +0800 relay.000150
-rw-r----- 1 mysql mysql        500 2019-09-27 23:50:05.485001371 +0800 relay.000151
-rw-r----- 1 mysql mysql        500 2019-09-27 23:50:15.910001430 +0800 relay.000152

大概每10秒主库的日志会输出如下日志:

2019-10-08T02:27:24.996827+08:00 217 [Note] While initializing dump thread for slave with UUID <010fde77-2075-11e9-ba07-5254009862c0>, found a zombie dump thread with the same UUID. Master is killing the zombie dump thread(216).
2019-10-08T02:27:24.998297+08:00 217 [Note] Start binlog_dump to master_thread_id(217) slave_server(953340), pos(, 4)
2019-10-08T02:27:35.265961+08:00 218 [Note] While initializing dump thread for slave with UUID <010fde77-2075-11e9-ba07-5254009862c0>, found a zombie dump thread with the same UUID. Master is killing the zombie dump thread(217).
2019-10-08T02:27:35.266653+08:00 218 [Note] Start binlog_dump to master_thread_id(218) slave_server(953340), pos(, 4)
2019-10-08T02:27:45.588074+08:00 219 [Note] While initializing dump thread for slave with UUID <010fde77-2075-11e9-ba07-5254009862c0>, found a zombie dump thread with the same UUID. Master is killing the zombie dump thread(218).
2019-10-08T02:27:45.589814+08:00 219 [Note] Start binlog_dump to master_thread_id(219) slave_server(953340), pos(, 4)
2019-10-08T02:27:55.848558+08:00 220 [Note] While initializing dump thread for slave with UUID <010fde77-2075-11e9-ba07-5254009862c0>, found a zombie dump thread with the same UUID. Master is killing the zombie dump thread(219).
2019-10-08T02:27:55.849442+08:00 220 [Note] Start binlog_dump to master_thread_id(220) slave_server(953340), pos(, 4)

这个日志就和案例中的一模一样了。

解决问题

知道原因后解决也就很简单了我们只需设置slave_net_timeout参数为MASTER_HEARTBEAT_PERIOD的2倍就可以了,设置后重启主从即可。

五、实现方式

这里我们将通过简单的源码调用分析来看看到底slave_net_timeout参数和MASTER_HEARTBEAT_PERIOD对主从的影响。

1、从库使用参数slave_net_timeout

从库IO线程启动时候会通过参数slave_net_timeout设置超时:

->connect_to_master
  -> mysql_options

case MYSQL_OPT_CONNECT_TIMEOUT: //MYSQL_OPT_CONNECT_TIMEOUT
    mysql->options.connect_timeout= *(uint*) arg;
    break;

而在建立和主库的连接时候会使用这个值

connect_to_master
 ->mysql_real_connect
   -> get_vio_connect_timeout

timeout_sec= mysql->options.connect_timeout;

因此我们也看到了slave_net_timeout参数只有在IO线程重启的时候才会生效

2、从库设置MASTER_HEARTBEAT_PERIOD值

在每次使用从库change master时候会设置这个值如下,默认为slave_net_timeout/2:

->change_master
  ->change_receive_options


    mi->heartbeat_period= min<float>(SLAVE_MAX_HEARTBEAT_PERIOD,
                                     (slave_net_timeout/2.0f));

因此我们看到只有change master才会重新设置这个值,重启主从是不会重新设置的。

3、使用MASTER_HEARTBEAT_PERIOD值

每次IO线程启动时候会将这个值传递给主库的DUMP线程,方式应该是通过构建语句‘SET @master_heartbeat_period’来完成的。如下:

->handle_slave_io
 ->get_master_version_and_clock


if (mi->heartbeat_period != 0.0)
  {
    char llbuf[22];
    const char query_format[]= "SET @master_heartbeat_period= %s";
    char query[sizeof(query_format) - 2 + sizeof(llbuf)];

主库启动DUMP线程的时候会通过搜索的方式找到这个值如下

 ->Binlog_sender::init
   ->Binlog_sender::init_heartbeat_period

user_var_entry *entry=
    (user_var_entry*) my_hash_search(&m_thd->user_vars, (uchar*) name.str,
                                     name.length);
  m_heartbeat_period= entry ? entry->val_int(&null_value) : 0;


#####4、DUMP线程使用MASTER_HEARTBEAT_PERIOD发送心跳Event

这里主要是通过一个超时等待来完成,如下:

->Binlog_sender::wait_new_events
  ->Binlog_sender::wait_with_heartbeat
 

set_timespec_nsec(&ts, m_heartbeat_period); //心跳超时
    ret= mysql_bin_log.wait_for_update_bin_log(m_thd, &ts);//等待
    if (ret != ETIMEDOUT && ret != ETIME) //如果是正常收到则收到信号,说明有新的Event到来,否则如果是超时则发送心跳Event
      break; //正常返回0 是超时返回ETIMEDOUT 继续循环

      if (send_heartbeat_event(log_pos)) //发送心跳Event
        return 1;

5、重连会杀掉可能的存在的DUMP线程

根据UUID进行比对如下:

->kill_zombie_dump_threads


Find_zombie_dump_thread find_zombie_dump_thread(slave_uuid);
THD *tmp= Global_THD_manager::get_instance()->
                                find_thd(&find_zombie_dump_thread);
  if (tmp)
  {
    /*
      Here we do not call kill_one_thread() as
      it will be slow because it will iterate through the list
      again. We just to do kill the thread ourselves.
    */
    if (log_warnings > 1)
    {
      if (slave_uuid.length())
      {
        sql_print_information("While initializing dump thread for slave with "
                              "UUID <%s>, found a zombie dump thread with the "
                              "same UUID. Master is killing the zombie dump "
                              "thread(%u).", slave_uuid.c_ptr(),
                              tmp->thread_id());
      }//这里就是本案例中的日志了
.....

这里我们看到了案例中的日志。

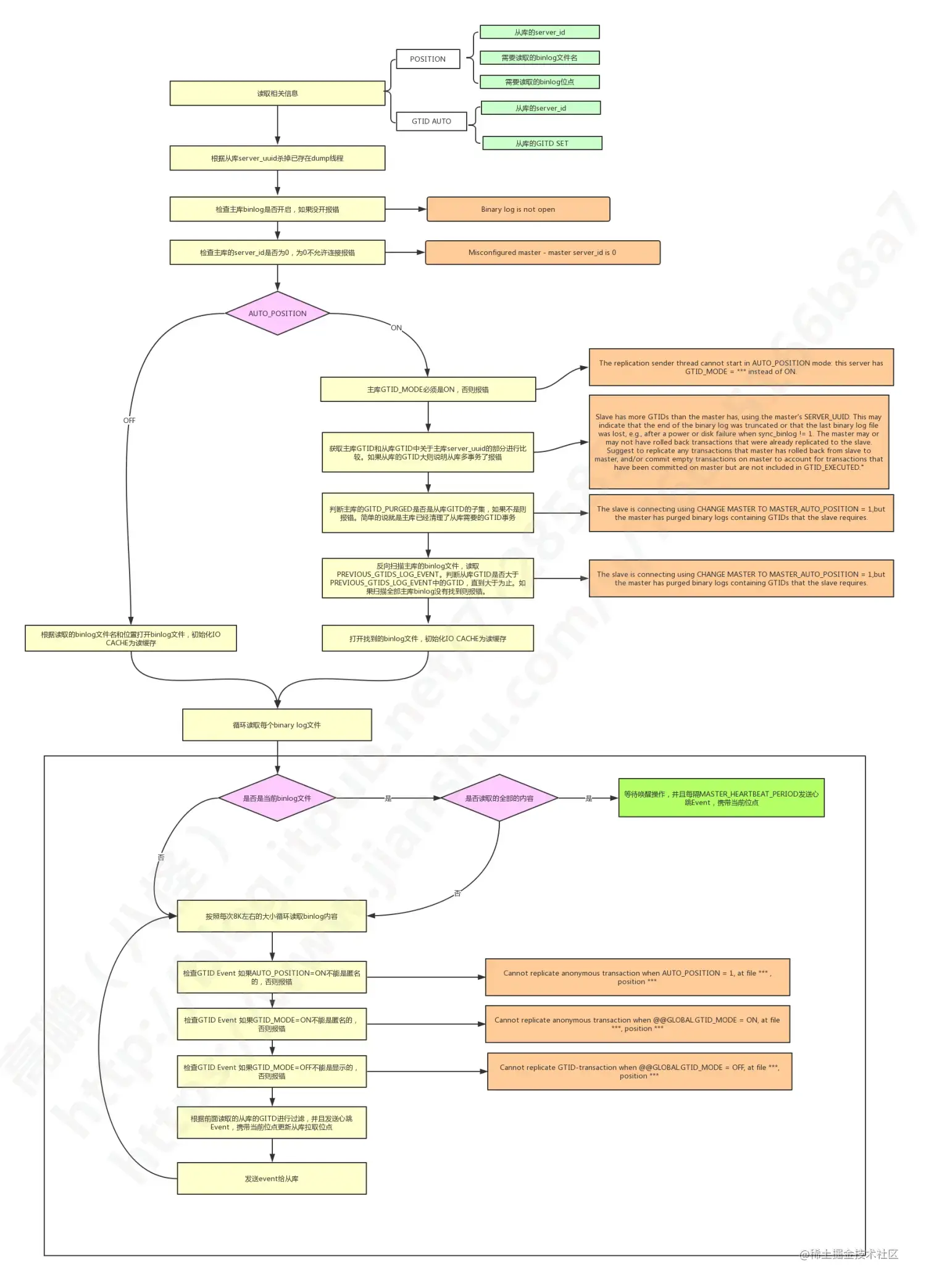
6、关于DUMP线程流程图

最后给出一张来自我《MySQL主从原理32讲》第17节中DUMP线程的流程图如下:

17-1.png

在图中可以看到心跳Event发送的位置。