【参考设计】16芯串联电池包储能系统

270 阅读4分钟

电池包的应用与技术问题

为了获得更大的能量密度,锂离子和磷酸铁锂电池在电池包中的使用越来越多,比如:电信机房的UPS单元,移动式电站,储能系统等。

锂离子和磷酸铁锂电池在提供更高的功率和能量密度的同时也需要更准确和复杂的监测和保护。比如:欠压保护 (CUV)、电芯过压 (COV)、过热 (OT)、 充电过流 (OCC) 和放电过流 (OCD)、 短路放电 (SCD)。这些方面出现轻则会加速电池退化,严重的可能导致热失控和爆炸。

系统需要良好的测量精度来知道电芯电压、电池包电流和电芯温度,以实现准确的保护以及电池包充电状态 (SoC) 和电池运行状况 (SoH) 计算。同时还需要在运输模式和待机模式下,保持更低的待机功耗,以保证长时间存储的情况下,电池不会过放电。

电池包储能系统的设计

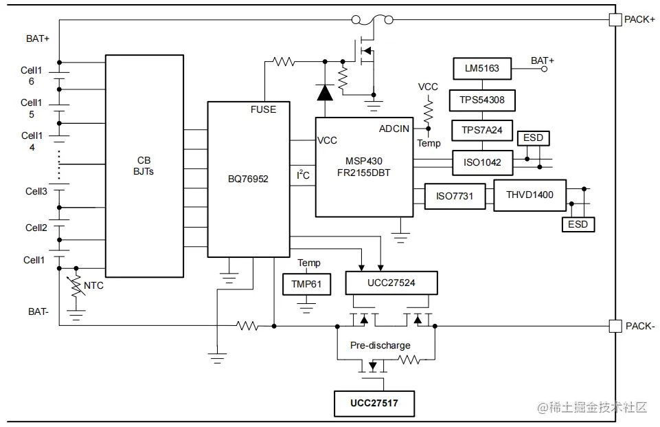
001.png

设计使用 BQ76952 作为电池监控器和保护器,用于监控每个电芯的电压、温度和电池包电流。

MOS管驱动器UCC27524支持5A灌电流和拉电流,能够驱动更多MOSFET 以支持更大的电池容量。五对N沟道MOSFET位于电池负极中,作为控制充电和放电过程的开关。防止出现电芯过压、电芯欠压、过热、充电和放电过流以及短路放电等情况。

设计使用低功耗MCU,MSP430FR2155支持隔离式 RS-485 通信,以传输电池包数据和接收命令,保留隔离式 CAN 收发器来测试辅助电源性能。

设计使用100V输入、0.5A、超低IQ同步降压直流/直流转换器LM5163来降低电池电压,从而为MOSFET 驱动器供电。Fly-Buck转换器TPS54308用于生成非隔离式 3.3V电源为MSU供电,隔离式5V电源为隔离式通信收发器供电。低IQ LDO TPS7A24 可使隔离式输出电压保持稳定。使用具有正温度系数和0603封装 TMP61 的 ±1%、10kΩ 线性热敏电阻通过MCU ADC来监测 MOSFET 温度。

辅助电源架构可实现非常低的功耗,运输模式 (10μA) 和待机模式 (100μA) 。

002.png

系统框图

辅助电源的设计

为了保证在待机模式和运输模式下的低功耗,及正常工作时设备的良好热性能,需要针对辅助电源针对性做低功耗策略设计。

003.png

辅助电源架构

待机模式下降低功耗: 通过EN引脚禁用LM5163,可实现TPS54308、UCC27524、UCC27517 掉电节能。BQ76952通过稳压器输出3.3V电压,为处于低功耗模式的MCU供电。在待机模式下如需要快速放电,LM5163仍可为UCC27524和UCC27517提供12V供电,MOSFET导通以实现快速响应放电。此时仍可通过EN引脚关闭TPS54308,关闭隔离通信功能,降低功耗。

运输模式下降低功耗: 当系统遇到严重的电芯欠压情况且必须进入运输模式时,MCU将配置BQ76952进入关断模式,并通过EN引脚禁用LM5163 输出。系统将进入超低电流消耗模式。设计支持充电器连接唤醒功能,连接充电器后BQ76952会唤醒并启用正常的5V稳压器输出,MCU上电并通过EN引脚启用LM5163,整个系统回到正常模式。

参考设计资料下载

登录华秋商城:www.hqchip.com/?ic_xtjj ,进入电源管理专区,推荐列表第一个:16芯串联电池包储能系统。打开即可下载所有项目资料。

004.png

搜索 “华秋商城” 了解更多电子相关咨询知识,注册最高可领1200元京东卡。