Redis数据结构 | 青训营笔记

106 阅读11分钟

字节青训营后端打卡笔记,主题结构参照文章,以及网络上其它很多的资料所记录下来的笔记。

Redis数据结构一览

img

SDS(Simple Dynamic String)

C语言字符串的缺陷

  1. 获取字符串长度函数strlen()时间复杂度为O(N)
  2. 字符串以\0结尾,意味着字符串里的内容不能包括\0字符
  3. 字符串不会记录自身缓冲区大小,因此对字符串的操作函数不安全,容易造成缓冲区溢出,有可能导致程序运行终止

SDS结构设计

img

  • len,记录了字符串的长度,因此获取字符串长度的时间复杂度为O(1)

  • alloc,分配给字符数组的空间长度。在修改字符串时,可以通过alloc-len来计算出剩余的空间大小,可以用来判断空间是否满足修改需求。如果不满足,就会自动将SDS的空间扩展至执行修改所需的大小,然后才执行实际的修改操作。见下图:

    请添加图片描述

    需要注意的是,s_realloc函数在动态扩容时,如果检测到原来内存空间后面一段连续空间长度未能满足要求,仍旧会申请新的内存空间并把原来的数据复制过去。根据chatGPT,这取决于程序对内存空间的分配,是很不确定的,而且大概率是都要新申请空间并复制数据到新的内存空间

  • flags,用来表示不同类型的SDS。一共5种,sdshdr5、sdshdr8、sdshdr16、sdshdr32 和 sdshdr64,就是2的次方。

  • buf[],字符数据,用来保存实际数据

链表

链表节点结构设计

typedef struct listNode {
    //前置节点
    struct listNode *prev;
    //后置节点
    struct listNode *next;
    //节点的值
    void *value;
} listNode;

可以看到这是一个双向链表

img

链表结构设计

typedef struct list {
    //链表头节点
    listNode *head;
    //链表尾节点
    listNode *tail;
    
    /*//节点值复制函数
    void *(*dup)(void *ptr);
    //节点值释放函数
    void (*free)(void *ptr);
    //节点值比较函数
    int (*match)(void *ptr, void *key);*/
    
    //链表节点数量
    unsigned long len;
} list;

其中,dup、free、match函数是可以自定义实现的功能函数,暂且不管。只需要关注链表的结构就行。

img

链表的优势与缺陷

优点
  • 从某个结点获取其前缀与后缀结点的时间复杂度是o(1)
  • 获取链表的头结点与尾结点的时间复杂度也是O(1)
  • 获取链表长度的时间复杂度也是O(1),因为维护了长度len
  • 每个链表结点使用void*保存指针结点的值,因此可以保存各种不同类型的值
缺点
  • 内存不连续,因此无法快速定位某一个结点
  • 保存值需要一个链表结点结构头的分配,内存开销较大

压缩列表

结构设计

由连续内存块组成的顺序型数据结构,其结构如下:

img

  • zlbytes,记录整个压缩列表占用对内存字节数
  • zltail,记录压缩列表列表尾的偏移量
  • zllen,记录压缩列表包含的结点数量
  • zlend,标记压缩列表的结束点,固定值0xFF(十进制255)

结点包含三部分:

  • prevlen,记录了[前一个结点的长度]
  • encoding,记录了当前结点实际数据的类型以及长度
  • data,记录数据
prevlen

prevlen表示前一个结点的长度,以便能够从后向前遍历列表。它的编码规则如下:

  1. 如果前一个结点长度小于254,那么就占用一个字节表示前一个结点的长度
  2. 如果前一个结点长度大于等于254,那么第一个字节为254,再额外使用4个字节(等价于一个int)表示前一个结点的长度。
encoding

encoing编码代表了当前结点的实际数据的类型以及长度,其编码规则简写如下:

  1. 当前结点的数据是整数,使用1字节空间编码
  2. 当前结点数据是字符串,根据字符串的长度大小,使用1字节/2字节/5字节的空间进行编码

具体编码规则可以网上搜索。只要记住它代表了当前结点的实际数据的类型以及长度就行了。

连锁更新

压缩列表充分利用了内存进行存储,并通过prevlenencoding来记录前一个结点的长度以及当前结点实际数据类型以及长度。

基于以上特点,当压缩列表修改某一数据时,如果发生了数据类型的变化,或者数据长度发生了较大变化,很可能需要往后占用额外的内存空间。于是不仅该结点需要更新,其之后的所有结点都需要更新,这就叫“连锁更新”。

例如:

image-20230425222250738.png 这同时也是压缩列表的缺陷之一。这也意味着压缩列表不适合用于存储较多的数据

哈希表

Redis中的哈希表就是很常规的哈希表。

当产生哈希冲突时,将同一哈希值的数据用一个链表连起来以避免哈希冲突。其他没有什么结构上的特殊之处了。

rehash

值得一提的是,Redis中使用了双哈希表的模式来支持rehash操作,其结构如下:

image-20230425190934470.png

在正常服务请求阶段,插入的数据都会写入到[哈希表1],此时的[哈希表2]并不会被分配空间。

当触发rehash时,有以下三个步骤:

  1. 给[哈希表2]分配空间,一般会比[哈希表1]大2倍
  2. 将[哈希表1]的数据迁移到[哈希表2]中
  3. 迁移完成后,[哈希表1]的空间会被释放,并把[哈希表2]设置为[哈希表1],然后再[哈希表2]处新创建一个空白的哈希表,为下次rehash做准备

这其中产生的问题,在第二步过程中,如果[哈希表1]的数据量非常大,那么在迁移到[哈希表2]的时候,会涉及到大量的数据拷贝,此时可能会对Redis造成阻塞,于是就有了渐进式rehash

渐进式rehash

  • 在rehash期间,每次哈希表元素进行新增、删除、查找或者更新操作时,Redis除了执行对应的操作之外,还会将该索引位置上的所有key-value迁移到[哈希表2]上,直到rehash结束,继续之后的步骤。

这里其实不太严谨,根据chatGPT,准确地说,旧表会被标记为“过期”且不会再接受插入的操作。这也就意味着删除、查找以及更新会同时在两张表中进行,如果是查找,按照优先度会先在表2中查找,没找着再在表1中查找

rehash触发条件

image-20230425194848074.png

通过负载因子来判断是否需要rehash。

触发rehash的条件主要有两个,我现在还不理解,还需要学习Redis更加深入,这里先挖个坑:

  • 当负载因子大于等于 1 ,并且 Redis 没有在执行 bgsave 命令或者 bgrewiteaof 命令,也就是没有执行 RDB 快照或没有进行 AOF 重写的时候,就会进行 rehash 操作。
  • 当负载因子大于等于 5 时,此时说明哈希冲突非常严重了,不管有没有有在执行 RDB 快照或 AOF 重写,都会强制进行 rehash 操作。

整数集合

整数集合是Set对象的底层实现之一。整数集合本质上是一块连续内存空间,它的结构定义如下:

typedef struct intset {
    //编码方式
    uint32_t encoding;
    //集合包含的元素数量
    uint32_t length;
    //保存元素的数组
    int8_t contents[];
} intset;

整数集合的升级

当一个元素加入到整数集合中,如果新元素(例如int32_t)比整数集合现有的所有元素(int16_t)都要长时,整数集合需要先进行升级,按新元素的类型扩展contents数组的空间大小,然后才能将新元素加入到整数集合里。其流程见下图:img

升级的好处

  • 提升灵活性。通过自动升级底层数组来适应元素,可以将任意类型的整数添加进集合中,而不必担心出现内存错误
  • 节约内存。只会在有需要的时候升级,因此能够尽量节约存储空间。例如,当元素全是int16_t时,不会升级数据使用int64_t存储,只有当存在int64_t的数据时,才会对数组进行升级。

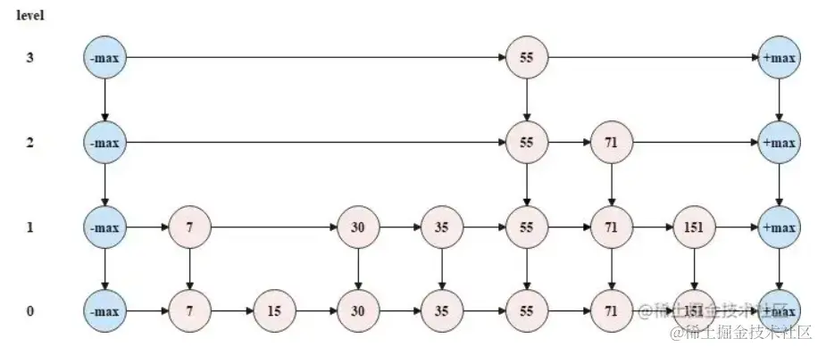
跳表

跳表(SkipList)是一个有序的链表,操作效率可以达到O(logN)。

image-20230425205309394.png

跳表的特点

  • 多层链表结构
  • 每一层都是有序链表,并且按照元素升序(默认)排列
  • 元素出现在哪一层是随机决定的,采用的是随机从0层开始,有p的概率加一层的方法(比如添加在第二层的概率是 p^2*(1-p) ),在原论文中给出的p0.25,意味着期望层数是\frac{1}{1-p}=1.33。chatGPT表示一般p设置为0.5,期望层数为2。
  • 只要元素出现在了第k层,那么k层以下的链表也会出现这个元素。
  • 底层包含所有元素。
  • 头尾结点不存储元素,且头尾结点的层数就是跳表的最大层数,如果元素随机到的层数超过最大层数,则扩展最大层数再添加该元素
  • 跳表中的结点包含两个指针,一个指针指向同层链表的后一个结点,另一个指向下层链表的同元素结点

网络上传播较广的跳表结点结构如下:

typedef struct zskiplistNode {
    //Zset 对象的元素值
    sds ele;
    //元素权重值
    double score;
    //后向指针
    struct zskiplistNode *backward;
  
    //节点的level数组,保存每层上的前向指针和跨度
    struct zskiplistLevel {
        struct zskiplistNode *forward;
        unsigned long span;
    } level[];
} zskiplistNode;

这个结构和跳表最后一个特点有点不一样,它没有指向下层链表的同元素结点,作为替代,用一个数组实现了同元素的不同层,同时用span代替level,表示该元素在该层上往后最远能跨多少个元素

image-20230425213621377.png

在每个结点上,还存在一个后向指针,用于从后往前遍历。

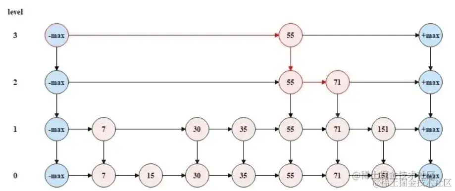
查找过程

image-20230425213919955.png

上图为查找元素71的过程:

  1. 从头结点的最高层开始找
  2. 对于到达的每个结点(包括头结点),如果当前权重小于要查找的权重时,则访问该层上的下一个结点
  3. 如果该层没有下一个结点,则访问该结点上的低一级层
  4. 如果该层下一个结点大于要查找元素权重,则访问该结点上的低一级层

quicklist

image-20230425215119602.png

quicklist其实就是双向链表+压缩链表,但是添加一个元素时,不会像普通链表那样,直接新建一个链表结点,而是会检查插入位置的压缩列表能否容纳该元素,如果能容纳就直接保存到quicklistNode结构里的压缩列表,如果不能容纳,才会新建一个quicklistNode结构。

quicklist会控制 quicklistNode 结构里的压缩列表的大小或者元素个数,来规避潜在的连锁更新的风险,但是这并没有完全解决连锁更新的问题

listpack(替换压缩列表)

压缩链表由于会保存前一个结点的长度,所以会引发连锁更新的隐患。于是发明了listpack来替代压缩列表。

image-20230425220149653.png

  • encoding,定义该元素的编码类型,会对不同长度的整数和字符串进行编码;
  • data,实际存放的数据;
  • len,encoding+data的总长度;

由于不会再记录前一个字段的长度,因此不会产生连锁更新。

关于压缩列表与listpack的问题

我曾有过这样的疑问,压缩列表和listpack如果都在前面插入元素,那后面的结点所在的地址不是都要整体往后挪,也即需要新的内存吗?我问了chatGPT,结果如下:

image-20230425223442794.png

也就是说,如果没超过预先给其分配的内存空间,只需要整体往后挪,相对地址发生变化即可,不需要重新分配内存。