[Android进程间通信-2]ServiceMangager源码分析

165 阅读1分钟

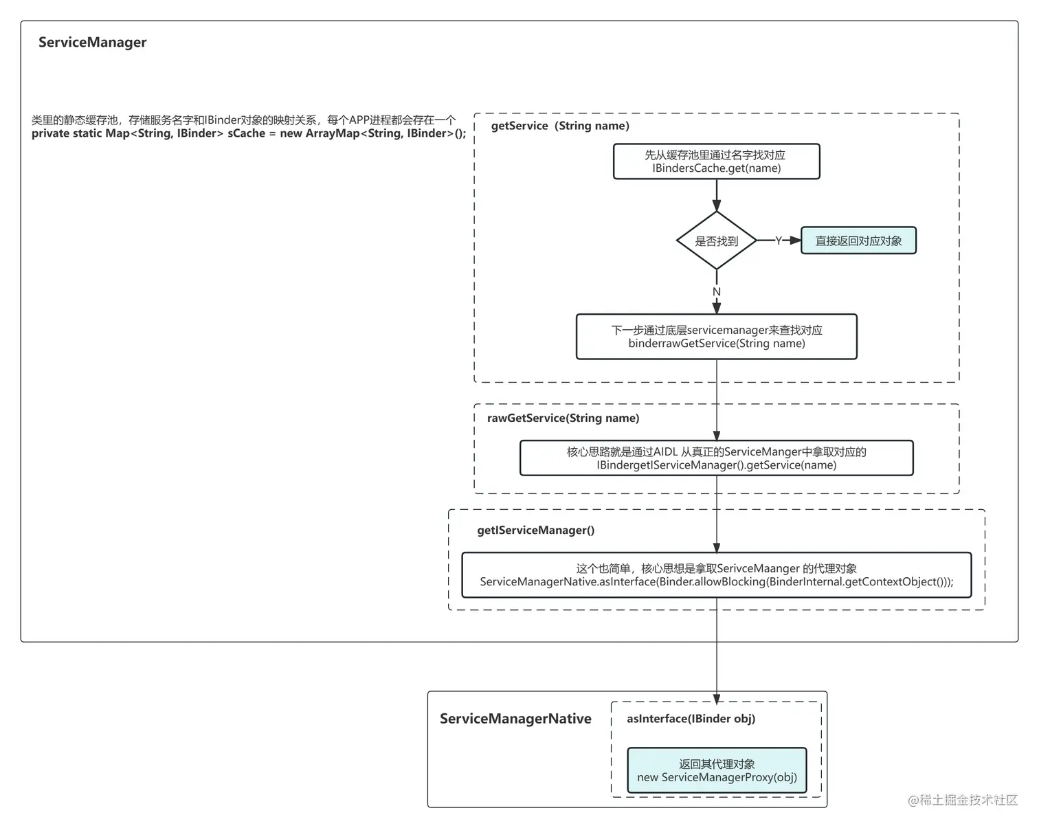
ServiceManager.getSystemService

    ServiceManager中主要存放系统服务的IBinder对象和其名字的映射关系,这样每次当我们通过 context.getSystemService 查找到对应服务代理对象后,使用代理对象中的方法时候,都会再从ServiceManager中找到对应的IBinder,然后生成服务的代理类proxy,从而通过AIDL来执行服务的方法。

ServiceManger原理-1.png

    上图是ServiceManager里的getService方法的源码流程,简单概括就是,ServiceManger中有个缓存池,缓存的是服务IBinder和名称的映射,如果有缓存,则直接返回,没有就生成ServiceManager的代理对象,通过AIDL到真正的ServiceManager(可以理解为底层对象)中去查找。

OK 两个问题:

  1. 这里流程并没看到缓存sCache的更新,那么是什么时候push进去的服务呢?
  2. 在真正的ServiceManager 中,逻辑又是如何呢?

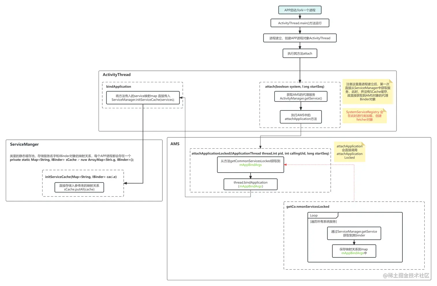
APP层Servicemanager中sCache更新

ServiceManger原理-2.png

    sCache什么时候设置的呢,总结来讲,就是APP进程起来后,ActivityThread执行attach方法时候,遍历所有系统服务,然后将其对应binder对象放到缓存sCache中。

ServiceManager底层原理

ServiceManager原理-3.png

    底层原理这里很简单,IServiceManger的实现是在native层实现的,对应源码是CPP文件,里边会维护系统服务名和binder的映射关系,这个是在系统服务进程启动时候创建的,也就是手机设备开机时候。

    会将系统服务优先注册到映射表中,比如AMS,PMS,WMS等服务。所以我们后续可以直接通过ServiceManager找到其对应的代理类。

OK 后续我们接着研究非系统Service的AIDL通信原理,再之后研究Binder机制。