GPT联网?与插件?是否成神?

978 阅读8分钟

就在这两天,随着 OpenAI 向 Plus 用户全面开放自己的第三方插件。

只要大家是 ChatGPT 的付费用户,在设置里打开 “Beta features” 里的 “Web browsing” 和 “Plugins” 。

接下来,只要在聊天页面选择需要启用的功能,就能在对话中使用了。

不过要注意的是,这个“ Web browsing ”和“ Plugins ”只能二选一,并不能同时使用。

而且 GPT-4 这次的图标也改成了紫色

不过这两个功能都只能单独使用,所以,我们先尝试了一下 ChatGPT 自带的网页搜索功能。

我们都知道, GPT-4 的模型数据集只收集到 21 年 9 月份,所以我问了它一个最近很火的游戏,王国之泪。

这次它终于摆脱了单机模式,直接上网搜索了 “ 王国之泪 ” 的关键词,然后找到了 “ 王国之泪 ” 的维基百科。

在阅读相关内容后,输出了回答,而且还顺便给咱做了一个翻译。

这么来看,联网了的 GPT-4 的大脑,又扩容了。

不过呢,当我想要些更细致的信息时, GPT-4 虽然会尝试去浏览网页,但,都进不去。

于是我转头去试了试 NewBing ,就没发现有类似的问题。

对此,差评君只能理解为 ChatGPT 在爬取国内内容时,爬取手段太过直白,直接被当成机器人给拒绝访问了。

不过, ChatGPT 的网络浏览也不是一无是处,相对于现在的 Newbing ,当我需要一个更加详尽的回答时,比如让它对暴雪收购案进行评价, Newbing 可能是由于限制问题,只给出了短短几句的回答,数据还不新。

反观 GPT-4 不仅获取了正确信息,而且还对新闻的细节进行了总结。

唯一需要吐槽的,就是整个的生成过程速度有点慢。

而在第三方插件方面,这次刚好也有个名叫 KeyMate.AI Search 的工具能辅助搜索。

只不过,这插件反而不如上述 ChatGPT 自带的网页浏览功能好用。

虽然它按照要求给出了链接,但是,点进去,是一个无法访问的视频。。。至于知乎,依旧拒绝访问。。。

最后,它出门左转在 IGN 的官网,帮我找了一些资料。

除了这个实时搜索, ChatGPT 其它插件的能力又如何呢?

首先,就是在学术教育和数学能力上,有了插件的加持, GPT-4 再也不是从前的那个数学小白了。

原因就是这个能做数学题的神器:Wolfram 插件,

相对于原始网站,加载了插件的 GPT-4 ,更像是一个老师。

在答案上, GTP-4 除了能帮你把过程给写出来,在解答过程中,当我要求它去对一些关键步骤进行解释时,这个回答就更详细了。

不过在一些难度更高的题目面前, Wolfram 就有点应付不来了。

比如这道 2022 年全国卷的数学最后一道大题,不管我尝试几次,它都没办法算出来。

但,问题也不止这一点,在我测试其它的一些插件时,比如这个 ScholarAI ,它是一个能帮我查找发表在 Springer Nature 上的期刊的插件。

因为这个插件只能寻找 Springer Nature 上的内容,所以在检索时,经常会搜不到需要的文章,其次,它也无法直接帮我们阅读全文,想要阅读全文,还得点进去下载 PDF 。。。

这种检索方式,和平常的搜索引擎基本没啥区别,还不如去直接用搜索引擎去搜索,然后自己去选择需要的论文呢。

当然了,决定 ChatGPT 的插件功能好不好,最重要的还是能不能解决问题。

大家还记得,上次 OpenAI 在发布插件预告的时候,最让人惊艳的就是对生活出行的一键解决了。

正好,公司最近组织大家去日本大阪团建,这时候谁来做这个攻略就是个互相甩锅的大问题了。

于是,不出意料的,这个问题被大家丢给 GPT 的新插件了。

结果,万万没想到翻车竟然来的如此突然。

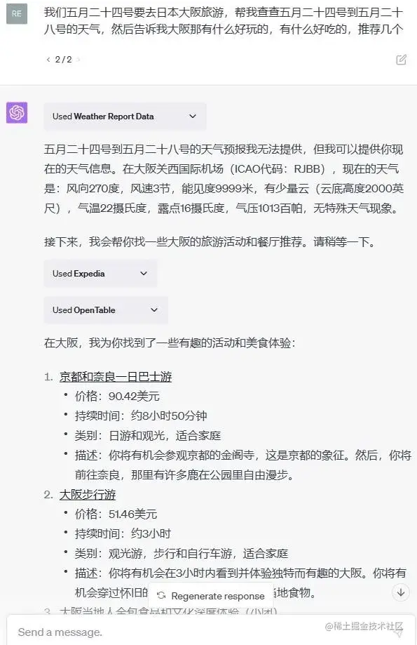
首先我使用了 Weather Report Data ( 天气报道插件,这里有个伏笔), Expedia ( 旅游插件 )还有 OpenTable ( 订餐插件 )这三个插件去帮忙制定这几天的行程。

问了问 GPT , 5 月 24 日后 5 天的天气情况,并要求它给我推荐几个好吃的、好玩。

GPT 竟然傲娇起来了, 5 月 24 号,也就是未来的天气竟然不能实时显示。

直接就让隔壁的好兄弟, New Bing 看了个大笑话。

甚至连, GPT 家族中的没有联网能力的小弟弟 GPT-3 ,都凭借 21 年的数据猜出来。( 虽然明显是猜的 )

多少让我有些哭笑不得了。

不过,后来咱看了看这个 Weather Report Data ,发现它只提供实时的天气信息,也就是没法提供未来的天气预测,而目前还没有其它的天气预报插件。

但这样我就要吐槽了,光看名字,这个叫做 “Weather Report Data” 的插件,怎么看都是一个常用的天气软件吧。

就这取名规则,放在苹果商店里,可是会因为 “ 误导性语言 ” 要被一顿毒打,逐出苹果生态圈的。

所以咱只好再重新切换使用 “Web browsing” 来查询,这才知道未来的天气。

GPT快速上手使用: www.chatgptzh.top 如果这还算情有可原的话,那后面的内容可就不好洗了。

首先,在我没有明确说明从哪出发的情况下,它直接给我推荐了从北京飞往日本的机票。

虽然言语间非常诚恳,甚至还表示要给我推荐大坂的租车服务。

但是有一说一,你把我 5 月 24 号的出发时间擅自改成 6 月 15 号,是不是有点不礼貌了。

其次,这次旅行的重点自然是旅游了。

于是,这个推荐的第二个项目 “ 大阪步行游 ” 成功的引起了我的好奇。

一个大阪步行游,就要了咱们 50 美元,关键这是步行啊。难道里头有什么大家 “ 懂的都懂 ” 的项目。

结果点到链接里一看,原来是悄悄给我安利了旅游跟团业务,这可就有玩 “ 植入广告 ” 的嫌疑了呀。

没想到 GPT 竟然比微软还要早一步引进商业元素,这不纯粹了呀。

当然了,在使用插件处理这种复杂问题的时候, GPT 也不总是出岔子的。

比如,这一回,我要求它根据天气给我推荐一个适合的菜谱。

虽然问题挺不着调的,但它还是给了我一个希腊沙拉的食谱,

然后在计算价格的过程上,最神奇的事情发生了。GPT 给了我们一个链接,我们点击之后,就可以直接进入一个叫 instacart 的购物平台。

里头关于希腊沙拉的食材全都已经加入购物车了,只要选好数量,就可以直接付款下单。

而且,在这 70 多个插件里我还发现了一个非常牛 X 的应用—— Zapier 。

Zapier 本身呢是一款基于 web 的自动化工具,它能够连接到各种应用上,让它们之间可以相互协作。

而现在有了 ChatGPT 的加持,直接在对话框内就能处理工作,甚至 ChatGPT 还能帮忙打打下手。

比如说有个会议需要通知员工,直接在对话框内输入要求就行。

ChatGPT 首先会生成一个 Zap 预览,并且会自动拟好邮件的内容给我们过目。

除此之外,这回一起开放的 GPT 插件中,其实还有许多神奇的小功能。

比如高分电影、书籍推荐;

你甚至还可以和它玩一款名为 Algorithma 的模拟生活的文字游戏。

粗看起来,是有点 AI 版 APP Store 的味道了。

不过,整个测试下来,差评君还是略显失望的,整个插件系统对 ChatGPT 带来的提升有,但也没有太大,并没有之前我们预期的那样,对咱们的生活带来非常明显的改变。

说到底,插件功能,其实是让 ChatGPT 对自身的一些薄弱环节进行加强,比如提升数学能力,提升数据检索能力,增加一些基本的网站操作能力等等。

但是现在测试看来,某些插件开发的不够完善,严重影响了咱们的体验,甚至给大家一种 “ 不如不更新 ” 的错觉。

差评君觉得,主要还是因为,这一回的插件功能其实是由第三方,也就是由一部分获得内测资格的开发者制作的,不免会出现水平参差不齐的问题。

然而话又说回来,在大模型即将成为平台和大基建的未来,应用生态这块儿,绝对是得迈的一道槛。

毕竟,即便强如微软,不也曾吃过生态的亏。

GPT快速上手使用: www.chatgptzh.top

所以,未来 ChatGPT 在生态方面要是没有所突破的话,或者说没在应用品质上做出保证的话。

目前的领先地位,也未必不会被后来者给超越。

不过,话虽如此,但是考虑到目前 GPT 的新功能其实刚刚小范围测试,还有充裕的试错空间。

而且程序吗,哪有不出 BUG 的。

咱们不妨耐心一点, ChatGPT 宇宙可能才刚刚开始。