人人都是产品经理2.0--概念:提出与筛选

227 阅读2分钟

产品概念提出五要素:

image.png

核心用户:产品目标用户中最重要的用户是谁,表达一个抽象的人群

  • 潜在用户
  • 目标用户
  • 种子用户

刚性需求:TA碰到最痛的痛点是什么

  • 真实
  • 刚需
  • 高频

典型场景:这些痛点是怎样出现在日常的生活、工作场景下

在某种场景下、某种时刻,用户能想到,最好能第一个想到你的产品

产品概念:用什么方案解决,用一个词、最多一句话概括你的解决方案

竞争优势:相对已有的方案,有什么突出的优势

  • 人无我有
  • 人有我优
  • 多快好省

竞品分析

相似的产品->能满足同样需求的不同产品(从表层到深层需求)->所有消耗用户时间的产品

竞品分析不单单停留在对产品功能的分析上,还要去寻找这个功能背后要满足的用户需求,能解决同样用户需求的其他解决方案,也是竞品。这种分析,会给产品带来新的思路、新方向。

正对泛互联网而言,互联网/手机上所有的产品都是竞品,竞争的是用户仅有的时间

用户分类方法(MECE 相互独立,完全穷尽)

  1. 产品是多边的,根据不同角色分类
  2. 新人、中间用户、专家
  3. 根据人口统计信息 4.根据业务场景

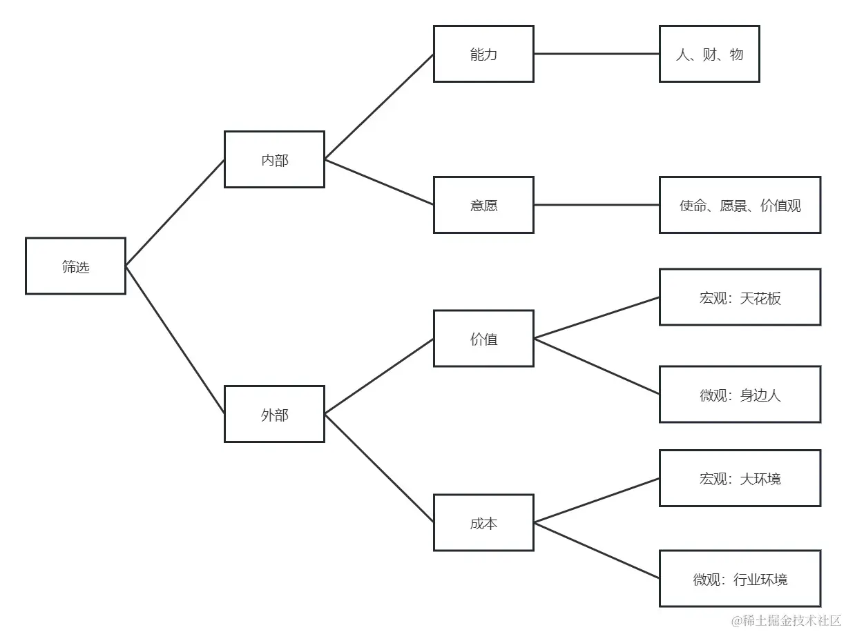
产品概念筛选要素

image.png

宏观天花板

  • 潜在用户x单个用户可挖掘价值=行业天花板

宏观大环境(PESTEL)

  • 政治因素(Political)
  • 经济因素(Economic)
  • 社会因素(Social)
  • 技术因素(Technological)
  • 环境因素(Environmental)
  • 法律因素(Legal)

微观行业环境(波特五力模型)

image.png

整体总结

image.png