Spring循环依赖那些事儿(含Spring详细流程图)

118 阅读12分钟

背景

1、循环依赖异常信息

  • 应用时间时间久
  • 应用多人同时并行开发
  • 应用保证迭代进度

经常出现启动时出现循环依赖异常

Caused by: org.springframework.beans.factory.BeanCreationException: Error creating bean with name 'taskPunchEvent': Injection of resource dependencies failed; nested exception is org.springframework.beans.factory.BeanCurrentlyInCreationException: Error creating bean with name 'playContentService': Bean with name 'playContentService' has been injected into other beans [toVoConvertor] in its raw version as part of a circular reference, but has eventually been wrapped. This means that said other beans do not use the final version of the bean. This is often the result of over-eager type matching - consider using 'getBeanNamesOfType' with the 'allowEagerInit' flag turned off, for example.  at org.springframework.context.annotation.CommonAnnotationBeanPostProcessor.postProcessProperties(CommonAnnotationBeanPostProcessor.java:325)  at org.springframework.beans.factory.support.AbstractAutowireCapableBeanFactory.populateBean(AbstractAutowireCapableBeanFactory.java:1404)  at org.springframework.beans.factory.support.AbstractAutowireCapableBeanFactory.doCreateBean(AbstractAutowireCapableBeanFactory.java:592)  at org.springframework.beans.factory.support.AbstractAutowireCapableBeanFactory.createBean(AbstractAutowireCapableBeanFactory.java:515)  at org.springframework.beans.factory.support.AbstractBeanFactory.lambda$doGetBean$0(AbstractBeanFactory.java:320)  at org.springframework.beans.factory.support.DefaultSingletonBeanRegistry.getSingleton(DefaultSingletonBeanRegistry.java:222)  at org.springframework.beans.factory.support.AbstractBeanFactory.doGetBean(AbstractBeanFactory.java:318)  at org.springframework.beans.factory.support.AbstractBeanFactory.getBean(AbstractBeanFactory.java:199)  at org.springframework.beans.factory.config.DependencyDescriptor.resolveCandidate(DependencyDescriptor.java:277)  at org.springframework.beans.factory.support.DefaultListableBeanFactory.doResolveDependency(DefaultListableBeanFactory.java:1255)  at org.springframework.beans.factory.support.DefaultListableBeanFactory.resolveDependency(DefaultListableBeanFactory.java:1175)  at org.springframework.beans.factory.annotation.AutowiredAnnotationBeanPostProcessor$AutowiredFieldElement.inject(AutowiredAnnotationBeanPostProcessor.java:595)  ... 40 moreCaused by: org.springframework.beans.factory.BeanCurrentlyInCreationException: Error creating bean with name 'playContentService': Bean with name 'playContentService' has been injected into other beans [toVoConvertor] in its raw version as part of a circular reference, but has eventually been wrapped. This means that said other beans do not use the final version of the bean. This is often the result of over-eager type matching - consider using 'getBeanNamesOfType' with the 'allowEagerInit' flag turned off, for example.  at org.springframework.beans.factory.support.AbstractAutowireCapableBeanFactory.doCreateBean(AbstractAutowireCapableBeanFactory.java:622)  at org.springframework.beans.factory.support.AbstractAutowireCapableBeanFactory.createBean(AbstractAutowireCapableBeanFactory.java:515)  at org.springframework.beans.factory.support.AbstractBeanFactory.lambda$doGetBean$0(AbstractBeanFactory.java:320)  at org.springframework.beans.factory.support.DefaultSingletonBeanRegistry.getSingleton(DefaultSingletonBeanRegistry.java:222)  at org.springframework.beans.factory.support.AbstractBeanFactory.doGetBean(AbstractBeanFactory.java:318)  at org.springframework.beans.factory.support.AbstractBeanFactory.getBean(AbstractBeanFactory.java:204)  at org.springframework.beans.factory.support.AbstractAutowireCapableBeanFactory.resolveBeanByName(AbstractAutowireCapableBeanFactory.java:452)  at org.springframework.context.annotation.CommonAnnotationBeanPostProcessor.autowireResource(CommonAnnotationBeanPostProcessor.java:527)  at org.springframework.context.annotation.CommonAnnotationBeanPostProcessor.getResource(CommonAnnotationBeanPostProcessor.java:497)  at org.springframework.context.annotation.CommonAnnotationBeanPostProcessor$ResourceElement.getResourceToInject(CommonAnnotationBeanPostProcessor.java:637)  at org.springframework.beans.factory.annotation.InjectionMetadata$InjectedElement.inject(InjectionMetadata.java:180)  at org.springframework.beans.factory.annotation.InjectionMetadata.inject(InjectionMetadata.java:90)  at org.springframework.context.annotation.CommonAnnotationBeanPostProcessor.postProcessProperties(CommonAnnotationBeanPostProcessor.java:322)  ... 51 more



2、依赖关系

先不关注其他不规范问题,看现象
图片
图片

3、涉及基础知识

  • Spring bean 创建流程
  • Dynamic Proxy 动态代理
  • Spring-AOP 原理

问题

1、什么是循环依赖?

2、为什么会产生循环依赖?

3、循环依赖有哪些场景?

4、Spring如何解决循环依赖的?

5、Spring为什么使用三级缓存?

6、Spring支持AOP循环依赖,为何还存在循环依赖异常?

7、Spring不支持的循环依赖场景及如何解决?

注:Spring启动流程与Bean创建初始化流程如不熟悉,自行补习,篇幅原因此处不做介绍

Spring循环依赖

1、什么是循环依赖

图片

2、核心概念

  • BeanDefinition:spring核心bean的配置信息
  • Spring Bean:spring管理的已经初始化好以后的可使用的实例
    • 首先,通过spring通过扫描各种注解 @Compoent、@Service、@Configuration等等把需要交给spring管理的bean初始化成 BeanDefinition 的列表
    • 然后,根据 BeanDefinition 创建spring bean的实例
  • Java Bean:Java简单通过构造函数创建的对象
    • Spring通过推断构造方法后,通过反射调用构造函数创建的对象

1、什么情况下出现循环依赖

图片并非使用者手动去getBean才会加载并初始化,而是框架启动时进行加载

Spring创建Bean - #DefaultListableBeanFactory#preInstantiateSingletons
@Overridepublic void preInstantiateSingletons() throws BeansException {        //......        List<String> beanNames = new ArrayList<>(this.beanDefinitionNames);
    // Trigger initialization of all non-lazy singleton beans...    for (String beanName : beanNames) {        RootBeanDefinition bd = getMergedLocalBeanDefinition(beanName);        if (!bd.isAbstract() && bd.isSingleton() && !bd.isLazyInit()) {            if (isFactoryBean(beanName)) {                //FactoryBean接口处理                ......            }            else {                //正常Bean的加载入口                getBean(beanName);            }        }    }        //......}

4、循环依赖场景

  • 构造器内的循环依赖
    • 注入的好处很明显,如果容器中不存在或者存在多个实现时,可以从容处理。
    • 强依赖,先有鸡还是先有蛋问题暂无解,此依赖方式Spring不支持,除非自身实现代理加延迟注入,这种方式很难解决,除非实现类似于lazy生成代理方式进行解耦来实现注入,Spring没有支持可能因为此种注入场景都可以用其他方式代替且场景极少。
    • 弱依赖,spring 4.3之后增加 ObjectProvider 来处理
//构造器循环依赖示例
public class StudentA {     private StudentB studentB ; 
    public StudentA(StudentB studentB) {        this.studentB = studentB;    }}
public class StudentB {     private StudentA studentA ;        public StudentB(StudentA studentA) {        this.studentA = studentA;    }}
  • setter方式单例,默认方式
  • setter方式原型,prototype
    对于“prototype”作用域Bean,Spring容器不进行缓存,因此无法提前暴露一个创建中的Bean。
  • field属性循环依赖
    最常用,此场景是通过反射注入,以下为@Autowire 注入代码,@Resource省略
    AutowiredAnnotationBeanPostProcessor#postProcessProperties
@Overridepublic PropertyValues postProcessProperties(PropertyValues pvs, Object bean, String beanName) {    InjectionMetadata metadata = findAutowiringMetadata(beanName, bean.getClass(), pvs);    try {        //属性注入        metadata.inject(bean, beanName, pvs);    }    catch (BeanCreationException ex) {        throw ex;    }    catch (Throwable ex) {        throw new BeanCreationException(beanName, "Injection of autowired dependencies failed", ex);    }    return pvs;}

5、三级缓存解决循环依赖

(1)、一级缓存

DefaultSingletonBeanRegistry

private final Map<String, Object> singletonObjects = new ConcurrentHashMap<>(256);
  • 最基础的单例缓存
  • 限制 bean 在 beanFactory 中只存一份,即实现 singleton scope

(2)、二级缓存

二级缓存(未初始化未填充属性提前暴露的Bean)

private final Map<String, Object> earlySingletonObjects = new HashMap<>(16);
  • 看名字应该就能猜到,缓存earlySingletonBean,与三级缓存配合使用的
  • 需要注意:
    • 在没有AOP场景时是可以的,每次earlySingletonObjects.get()换成去三级缓存取就可以,存在问题
    • 存在AOP场景时
    • 因此,让使用者去做重复性判断是不可控的,很容易出现问题,于是引入了第二级缓存,当调用三级缓存里的对象工厂的getObject方法之后,getEarlyBeanReference 就会把返回值放入二级缓存,删除三级缓存,后续其他依赖该对象的Bean获取的都是同一个earlyBean,保证singleton原则。
    • 每次都调用 getEarlyBeanReference,即使返回对象都一致,也浪费不必要时间
    • 如果使用者在 getEarlyBeanReference 时直接 new XXX(),则对象又不一致,无法保证 singleton,所以需要使用者熟悉这块原理,并且自身维护,并且暴露内部实现细节
    • 每次都调用 getEarlyBeanReference 返回代理对象都不一致,无法保证 singleton
    • 如果没有此缓存,可不可以解决循环依赖问题?

(3)、三级缓存

三级缓存(Bean创建时提供代理机会的Bean工厂缓存)

private final Map<String, ObjectFactory<?>> singletonFactories = new HashMap<>(16);
  • 所以二级缓存和三级缓存是组合,不要拆成两个独立的东西去理解
  • 基于这种设计,没有发生循环依赖的bean就是正常的创建流程
  • 相互引用的bean 会触发链路中最初结点放入三级缓存内容,调用 getEarlyBeanReference 返回相应对象

6、Spring为何不使用一级、二级缓存解决循环依赖

循环依赖产生在Bean创建时

protected Object doCreateBean(final String beanName, final RootBeanDefinition mbd, final Object[] args) {        BeanWrapper instanceWrapper = null;
    if (instanceWrapper == null) {        //创建Bean        instanceWrapper = createBeanInstance(beanName, mbd, args);    }            .....        boolean earlySingletonExposure = (mbd.isSingleton() && this.allowCircularReferences &&                isSingletonCurrentlyInCreation(beanName));    if (earlySingletonExposure) {        if (logger.isTraceEnabled()) {            logger.trace("Eagerly caching bean '" + beanName +                    "' to allow for resolving potential circular references");        }        addSingletonFactory(beanName, () -> getEarlyBeanReference(beanName, mbd, bean));    }
    //填充Bean依赖与Bean的初始化    Object exposedObject = bean;    try {        //填充依赖的bean实例        populateBean(beanName, mbd, instanceWrapper);        //初始化---注意!注意!注意!此方法中可能调用 BeanPostProcessor        //的applyBeanPostProcessorsAfterInitialization时可能会返回代理对象,如果代理途径与创建时代理方式不同则也会产生不同代理对象        //从而产生循环依赖中对象不一致情况        exposedObject = initializeBean(beanName, exposedObject, mbd);    }
    //如果存在循环依赖,则保证最开始创建的Bean需要是循环依赖 getEarlyBeanReference触发生成的bean    //因为getEarlyBeanReference 可能返回的是代理类,因为singleton必须全局唯一    if (earlySingletonExposure) {        Object earlySingletonReference = getSingleton(beanName, false);        //只有真正存在循环依赖时,才会触发 getEarlyBeanReference调用产生EarlyBean        //未存在循环依赖,则getEarlyBeanReference不触发,earlySingletonReference为null,返回exposedObject即可        if (earlySingletonReference != null) {            if (exposedObject == bean) {                exposedObject = earlySingletonReference;            }            else if (!this.allowRawInjectionDespiteWrapping && hasDependentBean(beanName)) {                ......                if (!actualDependentBeans.isEmpty()) {                    throw new BeanCurrentlyInCreationException(beanName,                            "Bean with name '" + beanName + "' has been injected into other beans [" +                            StringUtils.collectionToCommaDelimitedString(actualDependentBeans) +                            "] in its raw version as part of a circular reference, but has eventually been " +                            "wrapped. This means that said other beans do not use the final version of the " +                            "bean. This is often the result of over-eager type matching - consider using " +                            "'getBeanNamesForType' with the 'allowEagerInit' flag turned off, for example.");                }            }        }    }    return exposedObject;}

三级缓存获取Bean

protected Object getSingleton(String beanName, boolean allowEarlyReference) {    //一级缓存(单例池)获取Bean    Object singletonObject = this.singletonObjects.get(beanName);    if (singletonObject == null && isSingletonCurrentlyInCreation(beanName)) {        synchronized (this.singletonObjects) {            //二级缓存获取(提前暴露不完全)Bean            singletonObject = this.earlySingletonObjects.get(beanName);            if (singletonObject == null && allowEarlyReference) {                ObjectFactory<?> singletonFactory = this.singletonFactories.get(beanName);                if (singletonFactory != null) {                    //三级缓存Bean的创建工厂获取bean(可提前被代理)                    singletonObject = singletonFactory.getObject();                    this.earlySingletonObjects.put(beanName, singletonObject);                    this.singletonFactories.remove(beanName);                }            }        }    }    return singletonObject;}

SmartInstantiationAwareBeanPostProcessor重点 -> APC之父

//提供提前创建并返回代理的工厂singletonFactory.getObject()执行的是个回调//addSingletonFactory(beanName, () -> getEarlyBeanReference(beanName, mbd, bean));
protected Object getEarlyBeanReference(String beanName, RootBeanDefinition mbd, Object bean) {    Object exposedObject = bean;    if (!mbd.isSynthetic() && hasInstantiationAwareBeanPostProcessors()) {        for (BeanPostProcessor bp : getBeanPostProcessors()) {            //getEarlyBeanReference是SmartInstantiationAwareBeanPostProcessor接口定义方法,            //此方法很关键(构造函数推断也在此定义)            if (bp instanceof SmartInstantiationAwareBeanPostProcessor) {                SmartInstantiationAwareBeanPostProcessor ibp = (SmartInstantiationAwareBeanPostProcessor) bp;                exposedObject = ibp.getEarlyBeanReference(exposedObject, beanName);            }        }    }    return exposedObject;}

7、Spring支持动态代理循环依赖,为何还会出循环依赖异常?

(1)、相互依赖的Bean只有需要AOP或者动态代理时才有可能出现循环依赖异常

  • 正常情况原始Spring Bean无论怎样相互依赖都没有问题,Spring完全可以处理这种场景
  • 绝大多数存在AOP场景也都是支持的,Spring支持的
  • 只有相互依赖场景下某些Bean需要被动态代理时偶尔会出现循环依赖异常问题,以下解释异常场景:

通俗解释(省略很多细节):A -> B -> C -> A

  1. Spring 启动开始创建 A,doCreateBean()中对A进行属性填充populateBean()时需要发现依赖B对象,此时A还没有进行初始化,把A原始对象包装成SingletonFactory 放入三级缓存。

  2. A依赖B,因此doCreateBean()会创建B,并对B进行属性填空populateBean()时需要发现依赖C对象。

  3. C依赖A,因此doCreateBean()会创建C,并对C进行属性填空populateBean()时需要发现依赖A对象。
    3.1. 此时去一级缓存获取A,因为A前边并没有填充与初始化完成,因此在一级缓存中不存在;
    3.2. 去二级缓存取A,因为A前边并没有填充与初始化完成,因此在二级缓存中不存在;
    3.3. 去三级缓存取A,第一步中把A封装成SingletonFactory放入三级缓存的,因此三级缓存中可以获取到A的对象
    3.3.1. 此时获取的A如果有必要会对A进行动态代理,返回代理对象;
    3.3.2. 否则不需要代理则返回未填充、未初始化的原始对象A;

    3.4. 获取到A对象,注入到C中,接着初始化C,返回C对象;

  4. C对象返回,注入到B中,接着初始化B,返回B对象;

  5. B对象返回,注入到A中,接着初始化A,问题就在这儿:
    5.1. 如接下来初始化A无需被代理
    5.1.1. exposedObject返回是A原始对象,此时与C中被注入A都是原始Bean,完美;

    5.2. 如接下来初始化A需要被代理:
    5.2.1. APC根据缓存检查之前创建A时是否被代理过,如已被代理,直接返回原始对象,与A原始一致,完美;
    5.2.2. 但是,如此时A初始化过程中有独特的其他BeanPostProcessor,对A的代理方式有单独处理,则被代理后的proxy2与原始Bean、被注入到C中的A的Proxy均不再一致,抛出异常;

  6. 总结重点:
    6.1. 最终原因就是提前暴露的已经注入到C中的A(无论是否被代理)与后来经过初始化后被代理的A(proxy2)不再是同一个Bean;
    6.2. 因为Spring管理Bean默认是Singleton的,现在出现了两个bean,默认情况下无法决断,因此就抛出了异常。

图片

(2)、各别注解使用不当

  • @Respository 
    • 处理器 PersistenceExceptionTranslationPostProcessor#postProcessAfterInitialization
    • 被 @Respository注解的类在Spring启动初始化时存在循环依赖链路中,如果此时Spring中开启了AOP,则必抛出循环依赖异常
    • 所以DAO层使用时,最好不要引入外部业务逻辑,业务逻辑可以提取到Manager、Service层等中,保持DAO纯净
    • 案例分析:见第四节
  • @Asyn
    • 处理器 AsyncAnnotationBeanPostProcessor#postProcessAfterInitialization
    • 被 @Asyn注解的类在Spring启动初始化时存在循环依赖链路中,如果此时Spring中开启了AOP,则必抛出循环依赖异常
  • 以上等注解的类使用不当都比较容易出现循环依赖,这两个注解同一个父类,造成循环依赖原理一样 
    AbstractAdvisingBeanPostProcessor#postProcessAfterInitialization

(3)、存在多个AutoProxyCreator(APC),出现多层代理

spring默认保证一个容器中只能有一个Aop的APC,如过手动添加或者自定义会出现多个APC情况

  • InfrastructureAdvisorAutoProxyCreator
  • AspectJAwareAdvisorAutoProxyCreator
  • AnnotationAwareAspectJAutoProxyCreator

三者有就按照优先级覆盖,否则就注册一个,因此始终就只会有一个APCAopConfigUtils

static {    APC_PRIORITY_LIST.add(InfrastructureAdvisorAutoProxyCreator.class);    APC_PRIORITY_LIST.add(AspectJAwareAdvisorAutoProxyCreator.class);    APC_PRIORITY_LIST.add(AnnotationAwareAspectJAutoProxyCreator.class);}
private static BeanDefinition registerOrEscalateApcAsRequired(            Class<?> cls, BeanDefinitionRegistry registry, @Nullable Object source) {
        if (registry.containsBeanDefinition(AUTO_PROXY_CREATOR_BEAN_NAME)) {        BeanDefinition apcDefinition = registry.getBeanDefinition(AUTO_PROXY_CREATOR_BEAN_NAME);        if (!cls.getName().equals(apcDefinition.getBeanClassName())) {            //因为三个APC存在能力父子关系,按照指定注册的APC自动调整优先级,从而保证只存在一个APC            //如未指定APC,则默认为InfrastructureAdvisorAutoProxyCreator            int currentPriority = findPriorityForClass(apcDefinition.getBeanClassName());            int requiredPriority = findPriorityForClass(cls);            if (currentPriority < requiredPriority) {                apcDefinition.setBeanClassName(cls.getName());            }        }        return null;    }
    RootBeanDefinition beanDefinition = new RootBeanDefinition(cls);    beanDefinition.setSource(source);    beanDefinition.getPropertyValues().add("order", Ordered.HIGHEST_PRECEDENCE);    beanDefinition.setRole(BeanDefinition.ROLE_INFRASTRUCTURE);    registry.registerBeanDefinition(AUTO_PROXY_CREATOR_BEAN_NAME, beanDefinition);    return beanDefinition;}

存在多个APC时,如存在循环依赖,此时触发之前放入三级缓存逻辑

addSingletonFactory(beanName, () -> getEarlyBeanReference(beanName, mbd, bean));

从而触发多个APC的 getEarlyBeanReference

protected Object getEarlyBeanReference(String beanName, RootBeanDefinition mbd, Object bean) {    Object exposedObject = bean;    if (!mbd.isSynthetic() && hasInstantiationAwareBeanPostProcessors()) {        //此时如存在多个APC,则依次执行 getEarlyBeanReference 返回多层代理对象        for (SmartInstantiationAwareBeanPostProcessor bp : getBeanPostProcessorCache().smartInstantiationAware) {            exposedObject = bp.getEarlyBeanReference(exposedObject, beanName);        }    }    return exposedObject;}

图片
最终proxy2会被注入到依赖的Bean中,即例如:A-proxy2 注入到 B中存在多个多层代理情况,getEarlyBeanReference 没有问题,但是执行到初始化时

@Overridepublic Object postProcessAfterInitialization(@Nullable Object bean, String beanName) {    if (bean != null) {        //注意这个Bean可是原始对象,每个APC都缓存自身代理过的类,但是存在多个APC时,后续的APC缓存的确是代理类的代理        //即如第二个APC是BeanNameAutoProxyCreator,其缓存的可是 proxy1的class,原始类在此APC是没被代理过的,        //因此此时会对原始类进行二次代理,产生Proxy3        Object cacheKey = getCacheKey(bean.getClass(), beanName);        if (this.earlyProxyReferences.remove(cacheKey) != bean) {            return wrapIfNecessary(bean, beanName, cacheKey);        }    }    return bean;}

//视线返回本次循环依赖最初实例化的结点:A->B->C->A,则此处为A的创建流程//此时A 通过 getEarlyBeanReference生成A ->proxy2注入到C中,//C直接实例创建不会触发getEarlyBeanReference,注入到B中//B直接实例创建不会触发getEarlyBeanReference,注入到A中//A依赖处理完毕,继续初始化 initializeBean流程 -> postProcessAfterInitialization,返回 proxy3if (earlySingletonExposure) {    //此时获取到的代理类是 proxy2,即已经注入到依赖类C中的代理,因此不为null    Object earlySingletonReference = getSingleton(beanName, false);    if (earlySingletonReference != null) {        //多APC时,exposedObject 在之前initializeBean -> postProcessAfterInitialization作用下返回proxy3        //proxy3 != bean 不一致,违反了singletion原则,因此会抛出循环依赖异常        if (exposedObject == bean) {            exposedObject = earlySingletonReference;        }        else if (!this.allowRawInjectionDespiteWrapping && hasDependentBean(beanName)) {            ......            if (!actualDependentBeans.isEmpty()) {                throw new BeanCurrentlyInCreationException(beanName,                                                           "Bean with name '" + beanName + "' has been injected into other beans [" +                                                           StringUtils.collectionToCommaDelimitedString(actualDependentBeans) +                                                           "] in its raw version as part of a circular reference, but has eventually been " +                                                           "wrapped. This means that said other beans do not use the final version of the " +                                                           "bean. This is often the result of over-eager type matching - consider using " +                                                           "'getBeanNamesOfType' with the 'allowEagerInit' flag turned off, for example.");            }        }    }}

8、正常AOP代理为何没问

SmartInstantiationAwareBeanPostProcessor

@Overridepublic Object getEarlyBeanReference(Object bean, String beanName) {    Object cacheKey = getCacheKey(bean.getClass(), beanName);    this.earlyProxyReferences.put(cacheKey, bean);    return wrapIfNecessary(bean, beanName, cacheKey);}

//提前通过singletonFactory.getObject()创建的代理缓存起来以后,这里如果再次判断需要代理,//缓存中存在已被代理则直接返回原始bean,无需再次代理,后续直接获取earlySingletonReference,//因此前后代理出来的对象是一致的@Overridepublic Object postProcessAfterInitialization(@Nullable Object bean, String beanName) {    if (bean != null) {        Object cacheKey = getCacheKey(bean.getClass(), beanName);        if (this.earlyProxyReferences.remove(cacheKey) != bean) {            return wrapIfNecessary(bean, beanName, cacheKey);        }    }    return bean;}

解决方案

1、无需代理场景使用原始对象

  • 原始对象相互注入没有问题,检查不许要生成代理的类

图片

2、@lazy解耦

  • 原理是发现有@lazy注解的依赖为其生成代理类,依赖代理类,从而实现了解耦

  • @Lazy 用来标识类是否需要延迟加载;

  • @Lazy 可以作用在类上、方法上、构造器上、方法参数上、成员变量中;

  • @Lazy 作用于类上时,通常与 @Component 及其衍生注解配合使用;

  • @Lazy 注解作用于方法上时,通常与 @Bean 注解配合使用;

    图片

DefaultListableBeanFactory#resolveDependency

public Object resolveDependency(DependencyDescriptor descriptor, @Nullable String requestingBeanName,                                @Nullable Set<String> autowiredBeanNames, @Nullable TypeConverter typeConverter) throws BeansException {
    descriptor.initParameterNameDiscovery(getParameterNameDiscoverer());    if (Optional.class == descriptor.getDependencyType()) {        return createOptionalDependency(descriptor, requestingBeanName);    }    ......    else {        //处理@lazy        Object result = getAutowireCandidateResolver().getLazyResolutionProxyIfNecessary(            descriptor, requestingBeanName);        if (result == null) {            result = doResolveDependency(descriptor, requestingBeanName, autowiredBeanNames, typeConverter);        }        return result;    }}
ContextAnnotationAutowireCandidateResolver#getLazyResolutionProxyIfNecessarypublic Object getLazyResolutionProxyIfNecessary(DependencyDescriptor descriptor, @Nullable String beanName) {    return (isLazy(descriptor) ? buildLazyResolutionProxy(descriptor, beanName) : null);}
ContextAnnotationAutowireCandidateResolver#isLazy//是否为@lazy,如果为@lazy则创建依赖代理protected boolean isLazy(DependencyDescriptor descriptor) {    for (Annotation ann : descriptor.getAnnotations()) {        Lazy lazy = AnnotationUtils.getAnnotation(ann, Lazy.class);        if (lazy != null && lazy.value()) {            return true;        }    }    .......}

3、抽取公共逻辑

  • 业务层面重构,不再相互依赖而是依赖公共模块,并且各个对外业务与内部接口拆分

案例(可直接运行)

1、@Repository案例分析

import org.junit.Test;import org.springframework.boot.autoconfigure.condition.ConditionalOnClass;import org.springframework.boot.autoconfigure.condition.ConditionalOnMissingBean;import org.springframework.boot.autoconfigure.condition.ConditionalOnProperty;import org.springframework.context.annotation.AnnotationConfigApplicationContext;import org.springframework.context.annotation.Bean;import org.springframework.context.annotation.ComponentScan;import org.springframework.context.annotation.Configuration;import org.springframework.context.annotation.EnableAspectJAutoProxy;import org.springframework.core.env.Environment;import org.springframework.dao.annotation.PersistenceExceptionTranslationPostProcessor;import org.springframework.stereotype.Component;import org.springframework.stereotype.Repository;import javax.annotation.Resource;/** * @author: Superizer */@Componentpublic class MainSpringCircularDependencyTester{    @Test    public void springCircularDependencyTest()    {        AnnotationConfigApplicationContext ac = new AnnotationConfigApplicationContext(SpringCircularDependencyConfig.class);        X x = ac.getBean(X.class);        System.out.println("Spring bean X =" + x.getClass().getName());        x.display();        Y y = ac.getBean(Y.class);        System.out.println("Spring bean Y =" + y.getClass().getName());        y.display();        Z z = ac.getBean(Z.class);        System.out.println("Spring bean Z =" + z.getClass().getName());        z.display();        System.out.println("******************Main********************");    }    @Configuration    @ComponentScan("com.myself.demo.spring.v5.circular.dependency")//  @EnableAspectJAutoProxy    @ConditionalOnClass(PersistenceExceptionTranslationPostProcessor.class)    static class SpringCircularDependencyConfig{        @Bean        @ConditionalOnMissingBean        @ConditionalOnProperty(prefix = "spring.dao.exceptiontranslation", name = "enabled",                matchIfMissing = true)        public static PersistenceExceptionTranslationPostProcessor        persistenceExceptionTranslationPostProcessor(Environment environment) {            PersistenceExceptionTranslationPostProcessor postProcessor = new PersistenceExceptionTranslationPostProcessor();            boolean proxyTargetClass = environment.getProperty(                    "spring.aop.proxy-target-class", Boolean.class, Boolean.TRUE);            postProcessor.setProxyTargetClass(proxyTargetClass);            return postProcessor;        }    }    abstract static class A {        public abstract A injectSources();        public abstract A self();        public void display(){            System.out.println("injectSources:" + injectSources().getClass().getName());            System.out.println("*******************************************************");        }    }    //X、Y、Z 只要循环依赖中第一个类X有注解@Repository,就会出现循环依赖异常    //执行X的singletonFactory.getObject()返回的原对象,但是后边初始化时    //执行到PersistenceExceptionTranslationPostProcessor时单独创建代理逻辑返回的是代理类    //exposedObject = initializeBean(beanName, exposedObject, mbd);    @Repository//  @Component    static class X  extends A{        @Resource        private Y y;        @Override        public Y injectSources()        {            return y;        }        @Override        public X self() {            return this;        }    }    @Component//  @Repository    static class Y extends A{        @Resource        private Z z;        @Override        public Z injectSources() {            return z;        }        @Override        public Y self()        {            return this;        }    }    @Component//  @Repository    static class Z extends A{        @Resource        private X x;        @Override        public X injectSources()        {            return x;        }        @Override        public Z self()        {            return this;        }    }}

2、多AutoProxyCreator场景

import org.aopalliance.intercept.MethodInterceptor;import org.aopalliance.intercept.MethodInvocation;import org.junit.Test;import org.springframework.aop.ClassFilter;import org.springframework.aop.MethodMatcher;import org.springframework.aop.Pointcut;import org.springframework.aop.framework.autoproxy.BeanNameAutoProxyCreator;import org.springframework.aop.support.AbstractExpressionPointcut;import org.springframework.aop.support.DefaultPointcutAdvisor;import org.springframework.context.annotation.AnnotationConfigApplicationContext;import org.springframework.context.annotation.Bean;import org.springframework.context.annotation.ComponentScan;import org.springframework.context.annotation.Configuration;import org.springframework.context.annotation.EnableAspectJAutoProxy;import org.springframework.stereotype.Component;import javax.annotation.Resource;import java.util.Arrays;/** * @author: Superizer * Copyright (C) 2021 * All rights reserved */@Componentpublic class MainSpringCircularDependencyV2Tester{    @Test    public void circularDependencyV2Tester()    {        AnnotationConfigApplicationContext ac = new AnnotationConfigApplicationContext(SpringCircularDependencyConfig.class);        A a = ac.getBean(A.class);        System.out.println("Spring bean A =" + a.getClass().getName());        a.display();        B y = ac.getBean(B.class);        System.out.println("Spring bean B =" + y.getClass().getName());        y.display();        C z = ac.getBean(C.class);        System.out.println("Spring bean C =" + z.getClass().getName());        z.display();        System.out.println("******************Main********************");    }    @Configuration    @ComponentScan("com.myself.demo.spring.v5.circular.dependency.v2")    @EnableAspectJAutoProxy    static class SpringCircularDependencyConfig {        @Bean        public DefaultPointcutAdvisor defaultPointcutAdvisor() {            DefaultPointcutAdvisor advisor = new DefaultPointcutAdvisor();            Pointcut pointcut = new AbstractExpressionPointcut() {                @Override                public ClassFilter getClassFilter() {                    return (tmp) -> {                        String name = tmp.getName();                        if(name.equals(A.class.getName())) {                            return true;                        }                        return false;                    };                }                @Override                public MethodMatcher getMethodMatcher() {                    return MethodMatcher.TRUE;                }            };            advisor.setPointcut(pointcut);            advisor.setAdvice(new SpringAopAroundMethod());            advisor.setOrder(0);            return advisor;        }        @Bean        public BeanNameAutoProxyCreator beanNameAutoProxyCreator() {            BeanNameAutoProxyCreator apc = new BeanNameAutoProxyCreator();            apc.setBeanNames("a");            apc.setOrder(-1);            apc.setProxyTargetClass(true);            return apc;        }    }    abstract static class G {        public abstract G injectSources();        public abstract G self();        public void display(){            System.out.println("injectSources:" + injectSources().getClass().getName());            System.out.println("*******************************************************");        }    }    @Component(value = "a")    static class A  extends G {        @Resource        private B b;        @Override        public B injectSources()        {            return b;        }        @Override        public A self() {            return this;        }    }    @Component    static class B extends G {        @Resource        private C c;        @Override        public C injectSources() {            return c;        }        @Override        public B self()        {            return this;        }    }    @Component    static class C extends G {        @Resource        private A a;        @Override        public A injectSources()        {            return a;        }        @Override        public C self()        {            return this;        }    }    static class SpringAopAroundMethod implements MethodInterceptor {        @Override        public Object invoke(MethodInvocation methodInvocation) throws Throwable {            System.out.println("Aop Before method!");            try {                Object result = methodInvocation.proceed();                System.out.println("Aop after method!");                return result;            } catch (IllegalArgumentException e) {                System.out.println("Aop throw exception!");                throw e;            }        }    }}

总结

出现循环依赖其实反映代码结构设计上的问题,理论上应当将循环依赖进行分层,抽取公共部分,然后由各个功能类再去依赖公共部分。但是在复杂代码中,各个service、manager类互相调用太多,总会一不小心出现一些类之间的循环依赖的问题。可有时候我们又发现在用Spring进行依赖注入时,虽然Bean之间有循环依赖,但是代码本身却大概率能很正常的work,似乎也没有任何bug。很多敏感的同学心里肯定有些犯嘀咕,循环依赖这种触犯因果律的事情怎么能发生呢?没错,这一切其实都并不是那么理所当然。Spring已经为我们背负了太多,但绝不是偷懒的借口,还是应该规范设计,规范代码,尽量做到从根本上避免这种循环依赖的发生。

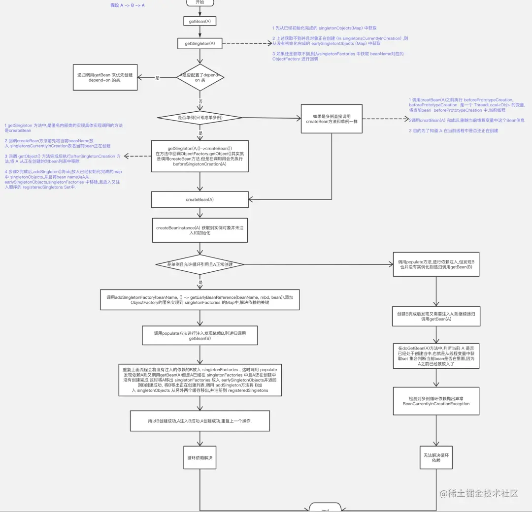
Spring流程图

图片图片