搜索和排序(3) - 希尔排序、归并排序和快速排序

2,433 阅读9分钟

希尔排序

希尔排序也被称为“递减增量排序”,它是在插入排序的基础上做了改进,将列表分成多个子列表,并对每一个子列表进行插入排序希尔排序并不是连续切分,而是使用增量i并选取所有间隔为i的元素组成的子列表进行排序,这个i有时也被称作步长

下面我们来举一个例子,比如当前列表中有9个元素,如果增量为3,那么就存在3个子列表,分别是[54、17、44], [26、77、55], [93、31、20]。如下图所示:

image.png

如果我们将每一个子列表进行插入排序就会得到以下结果:

第一个子列表由54、17、44排序为17、44、54

第二个子列表由26、77、55排序为26、55、77

第三个子列表由93、31、20排序为20、31、93

最终以步长为3的排序结果为17、26、20、44、55、31、54、77、93

image.png

由此,我们也就减少了最终排序的次数,最后一次使用插入排序得到最终结果:

image.png

所以,如何切分列表才是希尔排序的关键。

用Python实现希尔排序

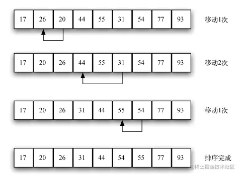
我们首先为n/2n/2个子列表排序,然后为n/4n/4个子列表排序,最终整个列表由基本的插入排序排好序。下图展示了采用这种增量后的第一批子列表:

image.png

代码示例:

def shellSort(alist):
    subListCount = len(alist) / / 2
    while subListCount > 0:
        for startPosition in range(subListCount):
            gapInsertionSort(alist, startPosition, subListCount)
        print(*After increments of size*, subListCount, *The list is*, alist)
        subListCount = subListCount / / 2

def gapInsertionSort(alist, start, gap):
    for i in range(start + gap, len(alist), gap):
        currentValue = alist[i]
        position = i
        while position >= gap and alist[position - gap] > currentValue:
            alist[position] = alist[position - gap]
            position = position - gap
        alist[position] = currentValue

>>> alist = [54, 26, 93, 17, 77, 31, 44, 55, 20]
>>> shellSort(alist)
After increments of size 4 the list is [20, 26, 44, 17, 54, 31, 93, 55, 77]
After increments of size 2 the list is [20, 17, 44, 26, 54, 31, 77, 55, 93] 
After increments of size 1 the list is [17, 20, 26, 31, 44, 54, 55, 77, 93]

希尔排序插入排序比起来最大的优势就是,希尔排序对列表已经做了预处理。所以在最后一步进行插入排序时就不需要进行多次比较和移动了。也就是说,在每一轮遍历时都使列表变得更加有序了,这使得最后一步就变得特别高效。

最后,希尔排序时间复杂度介于O(n)和O(n²)之间。

归并排序

归并算法是通过分治策略来改进一种排序算法。它是一个递归算法,他会每次将一个列表一分为二。

如果一个列表是空或者只有一个元素的话,那么我们认为它是有序的;如果列表不止一个元素,那么就将列表一分为二,并对这两部分都分别递归调用归并排序;当两部分都变为有序后,就进行归并这一基本操作。归并指的是将两个较小的有序列表并为一个有序列表的过程。

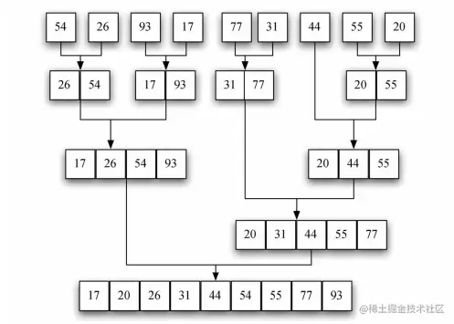
以列表54、26、93、17、77、31、44、55、20为例,下图展示了列表被拆分后的情况:

image.png

下图展示了归并后的有序列表:

image.png

归并排序的过程:

20230519203942280.GIF

用Python实现归并排序

如果列表的长度小于或等于1,就说明它已经是一个有序列表了,所以不需要做任何处理;如果长度大于1,那么就通过切片得到列表的左半部分和右半部分。

def mergeSort(alist):
    print("Splitting ", alist) //此处用于展示每次调用开始前,待排序列表中的内容
    if len(alist) > 1:
        mid = len(alist) / / 2
        leftHalf = alist[:mid]
        rightHalf = alist[mid:]
        mergeSort(leftHalf)
        mergeSort(rightHalf)
        
        // 以下代码负责将两个小的有序列表归并为一个大的有序列表
        i = 0
        j = 0
        k = 0
        while i < len(leftHalf) and j < len(rightHalf):
            if leftHalf[i] < rihtHalf[j]:
                alist[k] = leftHalf[i]
                i = i + 1
            else:
                alist[k] = rightHalf[j]
                j = j + 1
            k = k + 1
        while i < len(leftHalf):
            alist[k] = leftHalf[i]
            i = i + 1
            k = k + 1
        while j < len(rightHalf):
            alist[k] = rightHalf[j]
            j = j + 1
            k = k + 1
    print("Merging ", alist ) // 此处用于展示归并过程
>>> b = [54, 26, 93, 17, 77, 31, 44, 55, 20]
>>> mergeSort(b)
Splitting [54, 26, 93, 17, 77, 31, 44, 55, 20] 
Splitting [54, 26, 93, 17]  // 左半部分
Splitting [54, 26] // 左半部分的左半部分
Splitting [54]
Merging [54] 
Splitting [26] 
Merging [26] 
Merging [26, 54]  // 左半部分的左半部分排序完成
Splitting [93, 17] // 左半部分的右半部分
Splitting [93] 
Merging [93] 
Splitting [17] 
Merging [17] 
Merging [17, 93] // 左半部分的右半部分排序完成
Merging [17, 26, 54, 93] // 左半部分整体排序完成
Splitting [77, 31, 44, 55, 20] // 右半部分
Splitting [77, 31] // 右半部分的左半部分
Splitting [77] 
Merging [77] 
Splitting [31] 
Merging [31] 
Merging [31, 77] // 右半部分的左半部分排序完成
Splitting [44, 55, 20] // 右半部分的右半部分 
// 这里需要注意的是:由于[44, 55, 20]不会均分,所以需要将[44, 55, 20]分为两部分,第一部分是[44],第二部分是[55, 20]
Splitting [44] 
Merging [44]  // 第一部分默认有序
Splitting [55, 20] // 第二部分
Splitting [55] 
Merging [55] 
Splitting [20]
Merging [20] 
Merging [20, 55] // 第二部分排序完成
Merging [20, 44, 55] // 右半部分的右半部分排序完成
Merging [20, 31, 44, 55, 77] // 右半部分排序完成
Merging [17, 20, 26, 31, 44, 54, 55, 77, 93] // 整个数组排序完成
// 这里需要注意的一点是:由于mergeSort函数需要额外的空间来存储经过切片操作得到的两个部分,那么当列表较大时,使用额外的空间可能会使排序出现问题。

我们在二分搜索时已经知道,当列表的长度为n时,能切分log以2为底nn次。

列表中的每一个元素最终都会得到处理并放到有序列表中,所以得到长度为nn的列表就需要nn次操作。

由此可知,我们需要进行lognlogn次拆分,且每一次都需要进行nn次操作,所以一共是nlognnlogn次操作。

最终得到,归并算法时间复杂度O(nlognnlogn)

快速排序

快速排序归并排序一样,也采用分治策略,但是不使用额外的空间。但是列表不会被一分为二,算法的效率会有所下降。

快速排序会首先选出一个基准值。它的作用是帮助切分列表。在最终的有序列表中,基准值的正确所在位置通常被称作分割点,我们会在分割点的左右两侧分别切分出列表,继续快速排序操作。

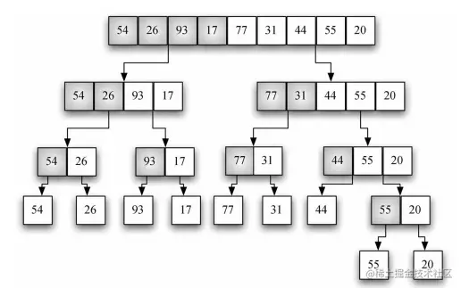
现在我们有一个列表[54、26、93、17、77、31、44、55、20],我们将54作为第一个基准值:

image.png

下一步我们需要找到54的正确所在位置,这个位置也就是我们说的分割点。我们需要进行分区操作。通过分区操作,会找到分割点的位置,并将大于基准值的所有元素放在一边,小的放在另一边。

分区操作首先要找到两个坐标--leftmark和rightmark,他们分别位于列表剩余元素的开头和结尾。分区的目的是根据待排序的元素和基准值比较大小,并把他们放到正确的一边,同时逐渐逼近分割点。

下图展示了为54寻找正确位置的过程:

image.png 首先我们在剩余列表的开头向右找到一个比基准值大的元素作为leftmark,再从结尾向左找到一个比基准值小的值作为rightmark。也就是例子中的93和20,我们互换他们的位置,继续重复上述过程。

当rightmark小于leftmark时,过程终止。这时,rightmark的位置就是分割点。将基准值分割点的元素互换,就找到了基准值的正确位置。

如下图所示,此时,分割点左侧所有的元素都小于基准值,右侧都大于基准值。因此我们可以在分割点处将列表一分为二,并针对左右两部分递归的调用快速排序函数。

image.png

快速排序的过程:

20230519203953569.GIF

用Python实现快速排序

在下面的代码中,快速排序函数quickSort调用了递归函数quickSortHelperquickSortHelper首先处理和归并排序相同的基本情况,也就是如果列表的长度小于或等于1,说明他已经是有序列表,如果大于1,则进行分区操作并递归地排序。这里的分区函数partition实现了前面描述的过程。

def quickSort(alist):
    quickSortHelper(alist, 0, len(alist) - 1)
def quickSortHelper(alist, first, last):
    if first > last:
        splitPoint = partition(alist, first, last)
        quickSortHelper(alist, first, splitPoint - 1)
        quickSortHepler(alist, splitPoint + 1, last)
def partition(alist, first, last):
    pivotValue = alist[first]
    leftmark = first + 1
    rightmark = last
    done = False
    while not done:
        while leftmark <= rightmark and alist[leftmark] <= pivotValue:
            leftmark = leftmark + 1
        while alist[rightmark] >= pivotValue and rightmark >= leftmark:
            rightmark = rightmark - 1
        if rightmark < leftmark:
            done = True
        else:
            temp = alist[leftmark]
            alist[leftmark] = alist[rightmark]
            alist[rightmark] = temp
     temp = alist[first]
     alist[first] = alist[rightmark]
     alist[rightmark] = temp
     return rightmark

对于长度为n的列表,如果分区操作总是发生在列表的中部,那么就会切分lognlogn次,为了找到分割点,nn个元素都要与基准值比较,所以时间复杂度O(nlogn)O(nlogn)

如果分割点不在中部而是偏向列表的某一端,那么含有n个元素的列表可能被分成一个不含元素的列表和一个含有n-1个元素的列表,然后含有n-1的列表可能会被分成不含元素的列表和一个含有n-2元素的列表,以此类推。所以会导致时间复杂度变为O(n2)O(n²),因为还要加上递归的开销。

小结

1.无论列表是否有序,顺序搜索算法时间复杂度都是O(n)O(n)

2.对于有序列表来说,二分搜索算法最坏情况下时间复杂度O(logn)O(logn)

3.基于散列表的搜索算法可以达到常数阶。

4.冒泡排序选择排序插入排序都是O(n2)O(n²)算法。

5.希尔排序通过给子列表排序,改进了插入排序。它的时间复杂度介于O(n)O(n)O(n2)O(n²)之间。

6.归并排序的时间复杂度是O(nlogn)O(nlogn),但是归并过程需要用到额外的储存空间

7.快速排序的时间复杂度是O(nlogn)O(nlogn),但当分割点不靠近列表中部时会降到O(n2)O(n²),它不需要使用额外的存储空间