Java中的集合体系总结

100 阅读1分钟

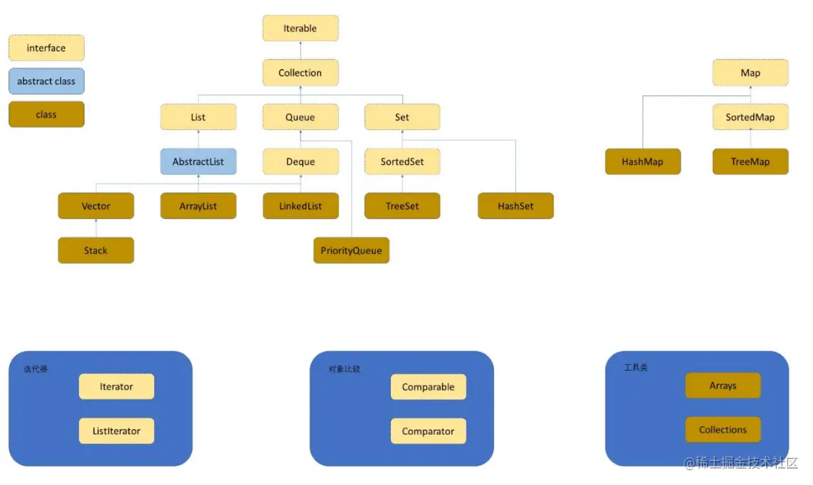
1.Java中的集合体系

image.png


2.List、Set、Map接口的集合的特点

  1. List:元素有序,存放单个值,可以添加空值,元素可以重复
  2. Set:元素无序,存放单个值,可以添加空值,元素不能重复
  3. Map:元素无序,存放键值对,key和value都可以为空

3.集合的选用规则

image.png