结合实例,解读华为云数字工厂信息模型配置器

145 阅读11分钟

本文分享自华为云社区《数字工厂深入浅出系列(二):信息模型配置器的使用方法介绍》,作者: 云起 MAE 。

华为云数字工厂平台,采用业内先进的元数据驱动架构,将应用功能解构为:数据信息、逻辑流程、数据分析、前端视图 4 个核心构建要素,提供相应的元数据配置器和运行引擎:用户根据实际业务需求,使用平台提供的元数据配置器快速图形化地完成相应业务对象的元数据建模,然后元数据模型通过平台的元数据模型运行引擎,动态生成相应的业务应用功能的运行实例。

华为云数字工厂平台将生产制造场景涉及的业务对象抽象封装为 9 类业务模型,一个业务模型( Business Model)实例化为一个应用功能组件:

image.png

其中 “信息模型” 用于对业务功能涉及的业务对象进行数据建模,它是开发任何类型业务功能的数据基础。华为云数字工厂平台,提供图形化的信息模型配置器,能够让不懂技术的业务人员,也能自助式定义数据模型,实现真正的业务驱动数字化应用开发。信息模型可自动生成多种常用类型(列表 / 卡片 / 日历 / 甘特图等)的数据视图,生成的视图支持在 PC Web 端和 H5 移动端使用。

image.png

用户配置完成信息模型后,点击 “发布” 按钮,实现免部署一键发布上线。

本期基于实现一个简化的 “生产执行管理” 场景案例,来详细介绍华为云数字工厂平台的 “信息模型” 配置器的使用方法。

(一)案例场景说明

image.png

“生产执行管理” 案例场景,需要搭建应用功能,实现以下 2 点需求:

  • 对生产执行相关的业务对象进行信息数据建模,实现对相关的业务数据进行管理,相关业务对象主要有以下活动事务:生产订单、工序任务单、生产物料需求单等等;以及配置相关事务单据的业务编码规则,实现自动生成单号流水;
  • 匹配实际的生产执行业务活动流程,实现相关业务对象之间的信息数据的自动流转,比如生产订单根据产品的生产工艺路线自动生成相应的工序任务单,以及根据产品的制造 BOM 清单自动生成相应的物料需求信息等等。

本期介绍如何在华为云数字工厂平台实现该案例场景的第 1 点需求。

(二)正式搭建步骤

1. 相关主数据准备:

在生产执行管理场景,需要提前维护制造资源(产品、物料及物料清单等)主数据、以及制造工艺(标准工序、工艺路线等)主数据。

用户在华为云数字工厂平台的 “数据工作台> 制造资源与过程” 功能路径下,通过操作以下功能完成所需的主数据维护:

  • 物料主数据:

image.png

  • 产品及物料清单(制造 BOM)主数据:

image.png

image.png

  • 标准工序主数据:

image.png

  • 工艺路线主数据:

image.png

2. 对生产执行相关的业务对象进行数据建模:

本期生产执行管理场景案例,涉及的业务对象主要有以下活动事务:生产订单、工序任务单和物料需求单。用户在华为云数字工厂平台的 “协同工作台” 上使用业务活动事务类功能,“协同工作台” 按业务活动事务在建模时所归属的 “业务领域”、以及 “业务场景” 来组织布局业务活动事务的功能使用路径。

用户在华为云数字工厂平台的 “建模工作台”,使用 “事务” 模型构建器,来首先完成对相关业务活动事务对象的数据建模:

  • 生产订单建模

在 “事务” 模型构建器,选择 “生产” 领域页签,然后新建或者使用已有的业务场景 “生产管理”,在业务场景下新建事务模型 “生产订单”,点击信息模型右侧的编辑图标,打开信息模型配置器,配置 “生产订单” 需要的信息字段:

image.png

此处展开介绍 “信息配置器” 的使用方法:

(1)字段元件库说明:

image.png

image.png

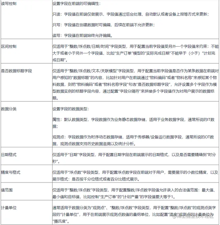
(2)字段属性配置说明:

image.png

image.png

(3)关联模型类型字段配置示例:

以 “生产订单” 模型配置 “产品”、“工艺路线” 字段举例说明关联模型类型的字段的配置方法:

  • “产品” 字段,我们需要在创建生产订单时,从产品主数据中选择所需的加工产品:

第一步选择目标模型:在右侧 “字段属性配置” 窗口,点击关联模型 “配置” 按钮,弹出配置关联模型窗口进行以下配置:

a. 从关联模型所属的模型类型中选择目标模型,比如从 “产品” 类模型中选择目标模型 “产品”;

b. 从目标模型中选择所需关联的主模型(比如产品信息)或者子模型(比如产品下的 BOM)。

image.png

第二步配置在录入 “关联模型” 字段值时,关联模型的 “数据选择” 窗口视图内容以及关联模型字段录入后与其他字段的联动处理:

a. 勾选需要选择产品主数据时,在数据选择窗口所需对用户展示的表格字段;

b. 选择某产品主数据后,默认会把产品主数据的 “数据标题” 字段值带到前端用户界面,这里支持勾选其他需要带到前端用户界面的字段内容,比如需要把产品的 “规格”、“型号” 等字段内容带到前端界面;

c. 选择某产品主数据后,需要把产品的 “计量单位” 字段值默认带给 “生产订单” 的 “产量单位” 字段,在 “目标字段映射” 下方添加一个 “赋值” 类的映射关系,选择 “生产订单” 的 “计量单位” 字段,然后拖动左侧产品的 “计量单位” 字段。

image.png

  • “工艺路线” 字段,我们需要在创建生产订单时,根据用户选择的某个 “产品” 主数据来过滤可选的 “工艺路线” 主数据,并且限制工艺路线的数据状态为 “有效”:

在 “配置关联模型” 窗口的 “目标字段映射” 下方添加一个 “过滤” 类映射关系,拖动左侧工艺路线的 “产品” 字段到 “过滤字段” 输入框,然后选择过滤条件运算符 “等于”,以及选择 “生产订单” 的 “产品” 字段值作为条件值。

image.png

在 “配置关联模型” 窗口的 “目标字段映射” 下方添加一个 “高级过滤条件” 类映射关系,拖动左侧工艺路线的 “状态” 字段到 “过滤字段” 输入框,然后选择过滤条件运算符 “等于”,手工输入 “enabled” 作为条件值。

(4)配置数据标识的编码规则:

“生产订单号” 字段值,通常在创建生产订单时,需要按用户的业务需求自动生成编码流水。使用 “建模工作台” 的 “标识” 模型构建器,配置 “生产订单号” 编码流水号:

新建一个 “数据标识” 模型,“数据模型” 选择 “生产订单”,“数据字段” 选择 “生产订单号”:

image.png

按实际业务需求,配置标识的编码规则:

image.png

标识编码的结构支持以下段值类型组合:固定字符、系统日期、系统变量、模型字段、流水号、随机值和分隔符。

  • 工序任务单建模

在 “事务” 模型构建器,选中 “生产” 领域页签,新建或者使用已有的业务场景 “生产管理”,在业务场景下新建事务模型 “工序任务单”,勾选 “过程工序事务”,然后关联相应的过程工序模型,表示 “工序任务单” 是一个过程工序级的活动事务,在模型创建后自动预置 “过程工序” 关联模型字段:

image.png

点击 “工序任务单” 信息模型右侧的编辑图标,打开信息模型配置器,配置 “工序任务单” 需要的信息字段:

image.png

“工序任务单” 的信息模型字段的配置方法与 “生产订单” 类似,这里不再展开说明。

  • 物料需求单建模

在 “事务” 模型构建器,选择 “仓储” 领域页签,然后新建或者使用已有的业务场景 “库存管理”,在业务场景下新建事务模型 “物料需求单”:

(1)配置 “物料需求单” 的信息模型字段,配置方法与 “生产订单” 类似,这里不再展开说明。

(2)在 “物料需求单” 的 “逻辑模型” 的 “明细” 页签下,新建一个 “需求明细” 子模型,用来承载物料需求明细行:

image.png

其中 “手工编辑” 勾选时,支持在前端用户界面手工创建和编辑事务明细数据,不勾选时,在前端用户界面只允许查看数据(数据通过后台逻辑生成)。

配置 “需求明细” 子模型的字段,配置方法与 “生产订单” 类似,这里不再展开说明。

(3)“关联计算” 配置示例:

假设需要在 “物料需求单” 上自动汇总统计 “需求明细” 行的物料 “需求数量”,则在 “物料需求单” 信息模型中增加一个字段 “需求数量总和”,然后配置其默认值的 “关联计算” 逻辑:

image.png

在配置 “关联计算公式” 窗口,点击子模型 “需求明细” 的 “需求数量”,然后选择 “统计方式”:汇总、计数或者平均值:

image.png

在配置 “关联计算公式” 窗口,支持配置统计的子模型数据需要满足某种条件:

image.png

(三)运行效果验证

1. 生产订单

“生产订单” 模型发布后,最终业务用户在 “协同工作台”,选择 “生产管理” 应用卡片,可以看到和使用相应的功能实例:

image.png

  • 列表视图

image.png

  • 快速创建视图

image.png

  • 编辑视图

image.png

在 “快速创建视图” 和 “编辑视图”,可以验证以下 “关联模型” 字段相关配置的运行效果:

  • “产品”、“工艺路线” 等关联模型类型字段的 “数据选择视图” 窗口展示的数据列表字段;
  • “产品” 字段,在用户选择某个产品主数据后,自动将产品主数据的 “型号”、“规格” 字段值也带到前端页面展示;
  • “工艺路线” 字段的可选数据过滤:根据 “产品” 字段值来过滤 “工艺路线” 字段的 “数据选择视图” 窗口中可选的工艺路线主数据;
  • “产品” 字段选中后,自动将产品主数据的字段值赋值给其他字段,比如产品主数据的计量单位自动赋值带给 “生产订单” 的 “产量单位” 字段。

2. 工序任务单

“工序任务单” 模型发布后,最终用户在 “协同工作台”,选择 “生产管理” 应用卡片,可以看到和使用相应的功能实例。

“工序任务单” 的 “列表视图”、“快速创建视图”、“编辑视图” 的运行效果与 “生产订单” 类似,这里不再展开说明。

3. 物料需求单

“物料需求单” 模型发布后,最终用户在 “协同工作台”,选择 “库存管理” 应用卡片,可以看到和使用相应的功能实例。

“物料需求单” 的 “列表视图”、“快速创建视图” 的运行效果与 “生产订单” 类似,这里不再展开说明。

以下是 “物料需求单” 的 “编辑视图” 运行效果,可以验证物料需求单的 “需求数量汇总” 字段的关联计算结果,以及查看与添加子模型 “需求明细行” 的数据:

image.png

以上是结合一个实际的 “生产执行管理” 场景涉及的相关业务数据对象,比较系统地介绍了使用华为云数字工厂平台 “事务” 模型的信息模型配置器,如何完成相关业务数据建模和使用,下期将系统介绍华为云数字工厂平台的 “逻辑” 模型的使用方法,实现不同的业务对象基于一定的触发条件自动进行数据交互流转或者主动发送消息通知(比如 “生产订单” 与 “工序任务单”、“物料需求单” 的数据自动流转)。

点击关注,第一时间了解华为云新鲜技术~