完整版来了!阿里Dubbo技术负责人准备的源码教程,很有大厂风格

85 阅读5分钟

Dubbo因为良好的设计和扩展性受到许多开发者的欢迎,然而当开发者需要深入了解Dubbo底层的架构设计和实现的时候,往往会有些不知所措。

网上也有很多爱好者撰写的源码分析等文章,虽有所有启发和裨益,但总觉得不够成体系。令人遗憾的是,市面上始终缺乏完整的、体系化的对Dubbo进行深入原理剖析的教程;今天给大家带来一份阿里Dubbo框架技术负责人亲笔的学习教程,这份教程从Dubbo的入门,一直到开发第一款应用程序,再扩展到Dubbo的技术生态,完整且体系的将Dubbo进行一个全面的讲解,下面我们来看看教程的内容:

PS:电子版的笔记已经打包整理好,需要的朋友文末可取

总目录

Chapters 1:Dubbo 高性能 RPC通信框架

  • Dubbo的发展历史
  • Dubbo是什么
  • Dubbo解决什么问题
  • 谁在使用Dubbo
  • Dubbo后续的规划
  • 单体应用
  • 分布式应用
  • Dubbo总体分层
  • Dubbo核心组件
  • Dubbo总体调用过程

Chapters 2:开发第一款Dubbo 应用程序

  • 下载并安装JDK
  • 下裁并安装IDE
  • 下载并配置Maven
  • 下载并配置ZooKeeper
  • 使用IDEA调试Dubbo源码
  • 编写Echo服务器
  • 编写Echo客户端
  • 基于注解编写Echo服务器
  • 基于注解编写Echo客户端
  • 基于API编写Echo服务器
  • 基于API编写Echo客户端
  • 构建并运行

Chapters 3:Dubbo注册中心

  • 工作流程
  • 数据结构
  • ZooKeeper原理概述
  • Redis原理概述
  • ZooKeeper的实现
  • Redis的实现
  • 缓存的加载
  • 缓存的保存与更新
  • 模板模式
  • 工厂模式

Chapters 4:Dubbo扩展点加载机制

  • Java SPI
  • 扩展点加载机制的改进
  • 扩展点的配置规范
  • 扩展点的分类与缓存
  • 扩展点的特性
  • 扩展点注解:@SPI
  • 扩展点自适应注解:©Adaptive
  • 扩展点自动激活注解:©Activate
  • 工作流程
  • getExtension的实现原理
  • getAdaptiveExtension的实现原理
  • getActivateExtension的实现原理
  • Extension Factory 的实现原理
  • 总体结构
  • Javassist动态代码编译
  • JDK动态代码编译

Chapters 5:Dubbo启停原理解析

  • 基于schema设计解析
  • 基于XML配置原理解析
  • 基于注解配置原理解析
  • 配置承载初始化
  • 远程服务的暴露机制
  • 本地服务的暴露机制
  • 单注册中心消费原理
  • 多注册中心消费原理
  • 直连服务消费原理
  • 优雅停机原理解析

Chapters 6:Dubbo远程调用

  • Dubbo调用介绍
  • Dubbo协议详解
  • Dubbo协议编码器
  • Dubbo协议解码器
  • Telnet指令解析原理
  • Telnet实现健康监测
  • 核心Handler和线程模型
  • Dubbo 请求响应 Handler
  • Dubbo 心跳 Handler

Chapters 7:Dubbo集群容错

  • Cluster 层概述
  • 容错机制概述
  • Cluster 接口关系
  • Failover 策略
  • Failfast 策略
  • Failsafe策略
  • Fallback 策略
  • Available 策略
  • Broadcast 策略
  • Forking 策略
  • Directory总体实现
  • RegistryDirectory 的实现
  • 路由的总体结构
  • 条件路由的参数规则
  • 条件路由的实现
  • 文件路由的实现
  • 脚本路由的实现
  • 包装后的负载均衡
  • 负裁均衡的总体结构
  • Random负载均衡
  • RoundRobin负载均衡
  • LeastActive负载均衡
  • —致性Hash负载均衡
  • Merger的实现
  • MergeableClusterlnvoker 机制
  • Mock常见的使用方式
  • Mock的总体结构
  • Mock的实现原理

Chapters 8:Dubbo扩展点

  • 扩展点的背景
  • 扩展点整体架构
  • Proxy层扩展点
  • Registry层扩展点
  • Cluster层扩展点
  • Protocol层扩展点
  • Exchange层扩展点
  • Transport层扩展点
  • Serialize层扩展点

Chapters 9:Dubbo高级特性

  • 服务分组和版本
  • 参数回调
  • 隐式参数
  • 异步调用
  • 泛化调用
  • 上下文信息
  • Telnet操作
  • Mock 调用
  • 结果缓存

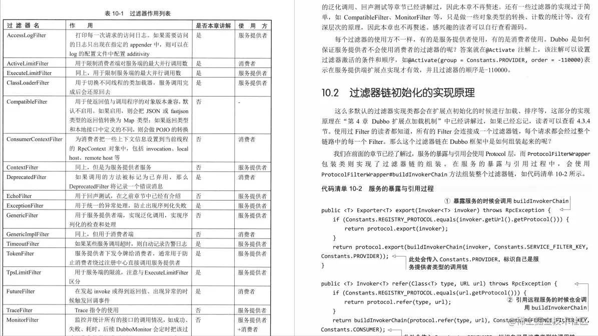
Chapters 10:Dubbo过滤器

  • 过滤器的使用
  • 过滤器的总体结构
  • 过滤器链初始化的实现原理
  • AccessLogFilter的实现原理
  • ExecuteLimitFilter的实现原理
  • ClassLoaderFilter的实现原理
  • ContextFilter的实现原理
  • ExceptionFilter的实现原理
  • TimeoutFilter的实现原理
  • TokenFilter的实现原理
  • TpsLimitFilter 的实现原理
  • ActiveLimitFilter的实现原理
  • ConsumerContextFilter的实现原理
  • DeprecatedFilter的实现原理
  • FutureFilter的实现原理

Chapters 11:Dubbo注册中心扩展实践

  • etcd背景介绍
  • etcd数据结构设计
  • 扩展Transporter 实现
  • 扩展RegistryFactory 实现
  • 新增JEtcdClient 实现
  • 扩展FailbackRegistry 实现
  • 编写单元测试
  • 搭建etcd集群并在Dubbo中运行
  • 单机启动etcd
  • 集群启动etcd

Chapters 12:Dubbo服务治理平台

  • 服务治理平台总体结构
  • 服务治理平台的实现原理

Chapters 13:Dubbo未来展望

  • Dubbo生态
  • 开源现状
  • 后续发展
  • 云原生
  • 面临的挑战
  • Service Mesh 简介
  • Dubbo Mesh

本书在Dubbo的协议设计、编解码原理、线程模型等方面也做了深度剖析,使读者不仅知其然也能知其所以然,有助于理解分布式环境下的服务通信范式,对问题排查也会有很大益处。

———————————感兴趣的朋友——【戳一戳】即可免费领取~

相信不管是初学者还是有多年经验的资深工程师,通过这份教程的学习, 都会有所收获!