【AIGC】ChatGPT联动脑机接口实验,用脑电波回邮件

277 阅读3分钟

国外某公司发现,ChatGPT已经可以用于脑机接口实验了。不过也有眼尖的网友点出:这个过程是不是提前预设好回复邮件的prompt,非常重要。

ChatGPT,已经可以用于脑机接口实验了!

近日,Araya公司的一个团队,利用高密度脑电图(EEG)设备成功地实现了脑机接口操作。

研究者构建了一个脑电图和AI相结合的系统,然后使用非侵入性高密度脑电设备,在语音过程中获取了脑电数据,然后把这些数据用于训练AI模型。

在实验中,他们直接用脑电波和ChatGPT,就能操作Gmail。

在实验中,被试者带上EFG设备后,首先在前5封邮件中,选择了自己要回复的邮件。

小声说「紫罗兰」,获得对应的脑电波。

1

紫罗兰色的这封邮件,随即就被打开了。

选择「回复」,然后就可以回复这封邮件了。

小声说「绿色」,获得对应脑电波。

2

随后,ChatGPT创建了4种回复。

小声说「橙色」,获得对应脑电波。

3

选择发送。

小声说「洋红」,获得对应脑电波。

可以看到,邮件就被成功发送出去了。

img

研究者表示,他们的目标是开发BMI(脑机接口),通过进一步发展这项研究,让残障人群也能参与社会互动和沟通。

该目标是为了开发BMI技术,以帮助残障人士参与社交互动和沟通,并且该技术还可以应用于提高客户服务场景的响应速度。这一成果让一些网友惊叹科幻成真了,但也有一些网友表示并不惊奇,因为非侵入式的脑机接口在好几年前就已经存在了,即使没有使用AI。

1

不过,也有网友指出,实验可能使用了预设的提示进行邮件回复,这一点很重要。此外,有人在评论中分享了一篇神经科学家利用生成式AI直接从大脑解码语言序列的文章。

2

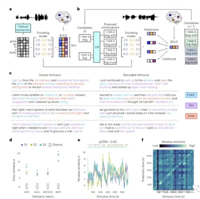
在Nature上刊登的这篇文章中,研究者使用被动BCI(脑机接口)和GPT模型,使用fMRI对患者的思想进行了「解码」,AI理解大脑在看什么和想什么的准确率高达82%。

这项技术可以帮助像霍金一样患有精神疾病、认知障碍或运动神经元疾病的人,并且可以使客户的回复速度提高100倍。尽管如此,这项技术仍可能引发隐私问题,并在某些危险场景中被滥用。 国内网友表示这是救世主的降临,但也有一些公众人物表示,如果这个过程不是通过预先设置好回复邮件的prompt,然后由脑电波触发ChatGPT执行prompt来实现的,那这项研究就非常有意义了。

写在最后

如果大家对相关文章感兴趣,可以关注公众号"架构殿堂",会持续更新AIGC,java基础面试题, netty, spring boot,spring cloud等系列文章,一系列干货随时送达!