Vue - 响应式原理

516 阅读3分钟

三个核心类

Dep

Dep类会在对象转换成可观测对象时创建。用于保存观察者(watcher),通知观察者更新。

class Dep {
  // 指向当前的观察者
  static target?: DepTarget | null
  // 保存的观察者
  subs: Array<DepTarget | null>

  constructor() {
    this.subs = []
  }

  // 添加观察者
  addSub(sub: DepTarget) {
    this.subs.push(sub)
  }

  // 移除观察者
  removeSub(sub: DepTarget) {
    this.subs[this.subs.indexOf(sub)] = null
  }

  // 观察者收集依赖
  depend() {
    Dep.target.addDep(this)
  }

  // 通知观察者更新
  notify() {
    const subs = this.subs.filter(s => s) as DepTarget[]
    for (let i = 0, l = subs.length; i < l; i++) {
      const sub = subs[i]
      sub.update()
    }
  }
}

Watcher

Watcher类分为:

  • renderWatcher(根观察者):vm._watcher
  • 非renderWatcher
    • computedWatcher(计算属性的观察者):vm._computedWatcher
    • vm.prototype.$watch创建的观察者,没有保存在vm对象上,而是返回了一个从依赖的观察者数组中移除该观察者的方法

这里只讨论renderWatcher(根观察者)renderWatcher是在vm.$mount时创建,在beforeMountmounted中间这段时期创建

export default class Watcher implements DepTarget {
  vm?: Component | null // 对应的vue实例
  cb: Function  // 观察者更新的回调
  deps: Array<Dep> // 老的依赖数组
  newDeps: Array<Dep> // 新的依赖数组
  depIds: SimpleSet
  newDepIds: SimpleSet
  before?: Function // 对于renderWatcher来说,before中执行的是beforeUpdate hook
  getter: Function // getter方法,对于renderWatcher来说是vm._update方法
  value: any // 值

  constructor(
    vm: Component | null,
    expOrFn: string | (() => any),
    cb: Function,
    options?: WatcherOptions | null, // 配置项:before、deep、lazy等等,对于renderWatcher来说只有before配置项
    isRenderWatcher?: boolean // 是否是vm的根观察者
  ) {
    if ((this.vm = vm) && isRenderWatcher) {
      vm._watcher = this
    }
    
    this.before = options.before
    this.cb = cb
    this.deps = []
    this.newDeps = []
    this.depIds = new Set()
    this.newDepIds = new Set()
    this.getter = expOrFn as Function

    // 调用get,计算value,并缓存
    this.value = this.get()
  }

  // 重新收集依赖,并计算新的值
  get() {
    // 将Dep的静态属性target指向当前观察者
    pushTarget(this)
    let value
    const vm = this.vm
    // 更新方法(对于renderWatcher来说是vm._update方法)
    value = this.getter.call(vm, vm)
    // 将Dep的静态属性target指向上一个观察者
    popTarget()
    // 清除无关的依赖
    this.cleanupDeps()
    return value
  }

  // 添加依赖
  addDep(dep: Dep) {
    const id = dep.id
    if (!this.newDepIds.has(id)) {
      this.newDepIds.add(id)
      this.newDeps.push(dep)
      if (!this.depIds.has(id)) {

        // 将当前观察者添加到依赖的订阅者数组中
        dep.addSub(this)
      }
    }
  }

  // 清除旧依赖,并将新依赖添加进来
  cleanupDeps() {
    let i = this.deps.length
    while (i--) {
      const dep = this.deps[i]
      if (!this.newDepIds.has(dep.id)) {
        dep.removeSub(this)
      }
    }
    let tmp: any = this.depIds
    this.depIds = this.newDepIds
    this.newDepIds = tmp
    this.newDepIds.clear()
    tmp = this.deps
    this.deps = this.newDeps
    this.newDeps = tmp
    this.newDeps.length = 0
  }

  // 更新
  update() {
    // 将当前观察者添加到队列中
    // 并使用nextTick依次异步调用watcher.before、watcher.run方法
    queueWatcher(this)
  }

  // 执行对应的回调
  run() {
    const value = this.get()
    if (
      value !== this.value || // 缓存的值(computed缓存的原理)
      isObject(value)
    ) {
      const oldValue = this.value
      this.value = value
      // 调用回调方法
      this.cb.call(this.vm, value, oldValue)
    }
  }
}

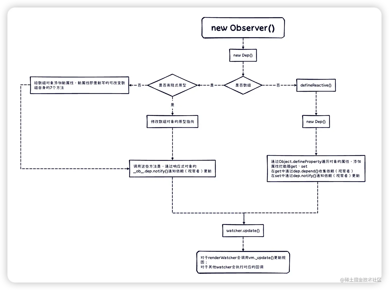
Observer

Observer类有两个作用:

  • 对于数组:通过修改数组的原型(有__proto__属性)作为数组对象的新属性 将重写的方法添加到数组对象上
  • 对于对象:通过Object.defineProperty给目标属性添加拦截器
    • 在get中调用dep.depend添加观察者
    • 在set中调用dep.notify遍历观察者,通知观察者更新
class Observer {
  dep: Dep

  constructor(
    value: any,
    shallow = false
  ) {
    // 创建当前可观测对象对应的依赖实例
    this.dep = new Dep()
    // 在当前对象上添加__ob__,表示该对象已转为了可观测对象
    def(value, '__ob__', this)

    if (isArray(value)) {
      // 观测数组变化
      if (hasProto) {
        // 有原型:修改隐式原型__proto__的指向
        // 将数组实例的__proto__指向新创建的劫持数组原生方法的函数
        (value as any).__proto__ = arrayMethods
      } else {
        // 无原型:注入
        // 根据新创建的劫持数组原生方法的函数,在数组实例上创建新的属性,
        for (let i = 0, l = arrayKeys.length; i < l; i++) {
          const key = arrayKeys[i]
          def(value, key, arrayMethods[key])
        }
      }

      if (!shallow) {
        // 遍历数组的元素,将其转成可观测对象
        this.observeArray(value)
      }
    } else {
      // 观测对象的变化
      const keys = Object.keys(value)
      // 遍历对象的属性
      for (let i = 0; i < keys.length; i++) {
        const key = keys[i]
        // 1. 给目标属性创建对应的依赖实例
        // 2. 通过Object.defineProperty给目标属性添加拦截器
        //  2.1 在get中调用dep.depend添加观察者
        //  2.2 在set中调用dep.notify遍历观察者,通知观察者更新
        defineReactive(value, key, NO_INITIAL_VALUE, undefined, shallow, mock)
      }
    }
  }

  /**
   * Observe a list of Array items.
   */
  // 遍历数组的元素,将其转成可观测对象
  observeArray(value: any[]) {
    for (let i = 0, l = value.length; i < l; i++) {
      // 通过Observer类,将数组元素转成可观测对象
      observe(value[i], false)
    }
  }
}

流程图

image.png