【2023 · CANN训练营第一季】- 应用开发深入讲解 第三节 学习笔记

274 阅读2分钟

一、学习目标

1.了解DVPP的基本原理

2.了解VPC如何使用

3.了解JPEGD如何使用

二、数据预处理概述

1.数据预处理使用场景

受网络结构和训练方式等因素的影响,绝大多数神经网络模型对输入数据都有格式上的限制。在计算机视觉领域,这个限制大多体现在图像的尺寸、色域、归一化参数等。如果源图或视频的尺寸、格式等与网络模型的要求不一致时,我们需要对其处理,使其符合模型的要求。 image.png

2.数据预处理方式

CANN提供了两套专门用于数据预处理的方式:AIPP和DVPP。AIPP、DVPP可以分开独立使用,也可以组合使用。组合使用场景下,一般先使用DVPP对图片/视频进行解码、抠图、缩放等基本处理,但由于DVPP硬件上的约束,DVPP处理后的图片格式、分辨率有可能不满足模型的要求,因此还需要再经过AIPP进一步做色域转换、抠图、填充等处理。 image.png

3.数据预处理与应用开发

image.png

三、DVPP

1.概述

DVPP(Digital Video Pre-Processing)是昇腾AI处理器内置的图像处理单元,通过AscendCL媒体数据处理接口提供强大的媒体处理硬加速能力,主要功能包括缩放、抠图、格式转换、图片编解码、视频编解码等。 image.png

2.高宽对齐

image.png

3.接口

数据类型的接口涉及到的操作有:创建数据,get/set数据中的数值,销毁数据。 image.png DVPP相关接口: image.png image.png image.png image.png image.png

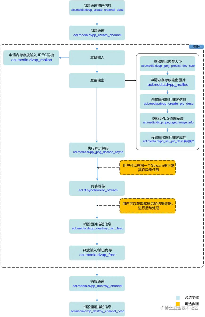
四、JPEGD图片解码

1.概述

image.png

2.调用接口概述

image.png 流程图如下: image.png

3.接口说明

image.png image.png

五、VPC视觉预处理

1.概述

image.png image.png

2. 调用接口概述

image.png 流程图如下: image.png

3.接口说明

(1)缩放

image.png image.png image.png image.png

(2)裁剪

image.png image.png

(3)剪切粘贴

image.png

六、JPEGD+VPC串接

通过JPEGD+VPC串接可以将JPEG编码的图像数据解码为其他像素格式,并在解码过程中直接应用VPC提供的图像处理功能。这种集成方式有助于简化数据预处理流程,并提高处理效率。

串接的关键是将JPEGD解码后的输出直接作为VPC的输入,避免数据复制导致的处理速度低和内存占用大。

流程图: image.png