ChatGPT联动脑机接口,用脑电波回邮件!科幻成真了

448 阅读3分钟

【新智元导读】国外某公司发现,ChatGPT已经可以用于脑机接口实验了。不过也有眼尖的网友点出:这个过程是不是提前预设好回复邮件的prompt,非常重要。

ChatGPT,已经可以用于脑机接口实验了!

近日,Araya公司的一个团队,利用高密度脑电图(EEG)设备成功地实现了脑机接口操作。

图片

研究者构建了一个脑电图和AI相结合的系统,然后使用非侵入性高密度脑电设备,在语音过程中获取了脑电数据,然后把这些数据用于训练AI模型。

在实验中,他们直接用脑电波和ChatGPT,就能操作Gmail。

实验过程

在实验中,被试者带上EFG设备后,首先在前5封邮件中,选择了自己要回复的邮件。

小声说「紫罗兰」,获得对应的脑电波。

图片

紫罗兰色的这封邮件,随即就被打开了。

选择「回复」,然后就可以回复这封邮件了。

小声说「绿色」,获得对应脑电波。

图片

随后,ChatGPT创建了4种回复。

小声说「橙色」,获得对应脑电波。

图片

选择发送。

小声说「洋红」,获得对应脑电波。

可以看到,邮件就被成功发送出去了。

图片

研究者表示,他们的目标是开发BMI(脑机接口),通过进一步发展这项研究,让残障人群也能参与社会互动和沟通。

更多的细节会在随后公布。

图片

实验示意图

网友回复

Araya的CEO和创始人Ryota Kanai在推上宣布这项研究后,网友们激动地纷纷留言,当然也有人打假。

图片

有人表示,没什么可大惊小怪的,好几年前就有这次非侵入式的脑机接口了,连AI都不用。

图片

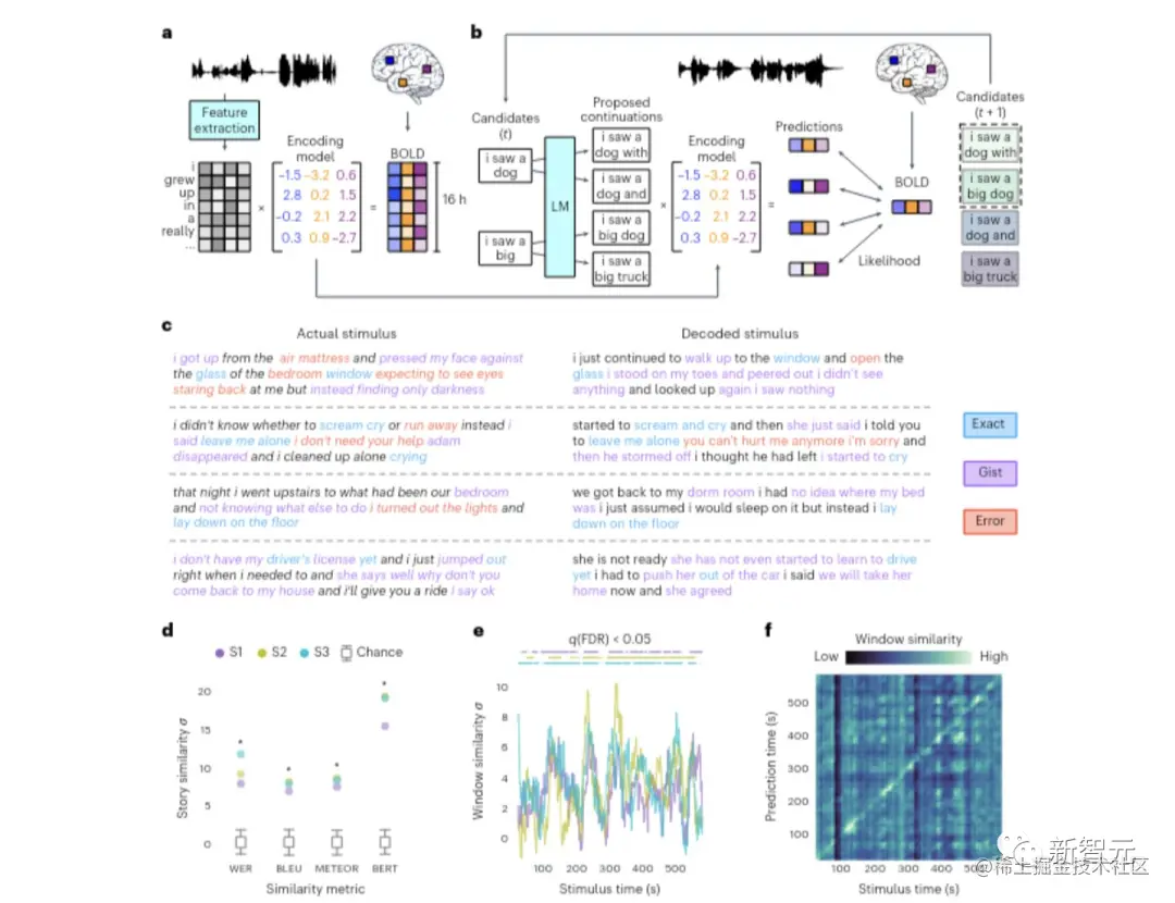
有人在评论中分享了这样一篇文章——神经科学家利用生成式AI直接从大脑解码语言序列。

图片

www.nature.com/articles/s4…

在Nature的这篇文章中,研究者使用被动BCI(脑机接口)和GPT模型,使用fMRI对患者的思想进行了「解码」。

AI理解大脑在看什么、想什么的准确率,达到了82%。

这意味着,像霍金这样患精神疾病、认知障碍、运动神经元疾病的人,可以获得极大帮助。

当然,这项技术也会引发隐私问题,甚至被用到危险的场景中。

如果这项技术真的能商业化,可以想象,客户的回复速度可以提高100倍。

图片

也有网友提出质疑:确定这是纯粹的脑电波吗?

仔细看视频,这个视频并不仅仅是靠脑电波控制的。

在视频的0:33-0:35,明显可以看到被试的嘴巴在动。

图片

「那张图片让我疑惑,是不是可以仅根据嘴部动作来预测语音,无需发出任何可听的声音就能控制设备?」

图片

「我很久以前在IISC使用过脑电图,从我收集到的信息来看,它根本不足以完成这项任务?而且还必须使用噪音处理等来消除微肌肉运动?」

图片

「好东西!据我了解,这个模型正在解码单个触发词,而不是连续的语言。考虑到预测单个单词不应受到使用fMRI的时间性缺点的影响,使用脑电图比功能磁共振成像(fMRI)有优势吗?」

图片

国内网友表示,降临派开始迎接救世主了。

图片

也有大V表示,如果这个过程不是靠预先设置好回复邮件的prompt,然后让脑电波触发ChatGPT执行prompt,那的确就是很有意义的研究了。

图片

参考资料:

www.araya.org/en/publicat…

twitter.com/kanair/stat…