首页
沸点
课程
数据标注
HOT
AI Coding
更多
直播
活动
APP
插件
直播
活动
APP
插件
搜索历史
清空
创作者中心
写文章
发沸点
写笔记
写代码
草稿箱
创作灵感
查看更多
登录
注册
go-zero系列一:万事开头从地起
西双版纳
2023-05-15
77
阅读1分钟
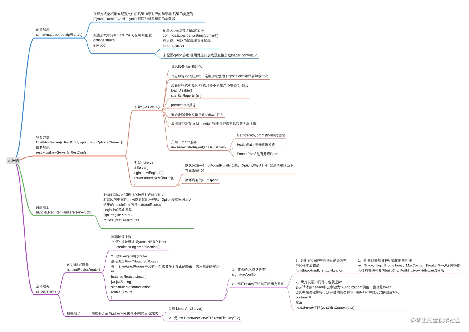
自己总结的一点api层大纲梳理,有后续再持续更新
api
rpc
还没看
西双版纳
golang开发
10
文章
2.8k
阅读
1
粉丝
目录
收起