涨薪40K!来自阿里内部绝学的“微服务架构手册”助你跳槽大厂

74 阅读3分钟

前言

现今金三银四,先不说大厂大部分岗位需要招聘新鲜血液,这其中的竞争压力就已经压得让人喘不过气。许多大厂面临裁员的大龄Java开发岗人员更是多得数不胜数,都在计划着跳槽,或是考虑自己的饭碗如何保住

大家肯定都知道微服务发展趋势直线上升,后面肯定也会有越来越多的人去从事微服务的工作,也会有越来越多的系统依赖微服务。那我们如何在众多的微服务架构设计中脱颖而出,让面试官眼前一亮,成功跳槽大厂呢?

那么今天小编为了回馈新老粉丝对小编的厚爱,帮助大家解决大龄裁员焦虑跳槽就业薪资过低问题,今天给大家带来了一份由阿里资深架构师力荐——高清版《三天成为架构师,微服务架构保姆级手册(全彩版)》 ,看完绝对让你在微服务架构设计的道路上独树一帜

这份手册共分基础篇、实践篇、进阶篇三大篇,以此来针对所需要的人群,其中每一篇都包含许多章节,章节中详细的写出了微服务架构设计的每一个关键点!

话就先说到这,咱们来看文章

正文

基础篇

基础篇篇分为三章内容包含:微服务概述,微服务的采用前提,微服务构建。适合正进行Java微服务架构设计、Spring Cloud微服务架构设计的人群。

基础篇

第一章:微服务概述

微服务概述

微服务概述

第二章:微服务的采用前提

微服务的采用前提

微服务的采用前提

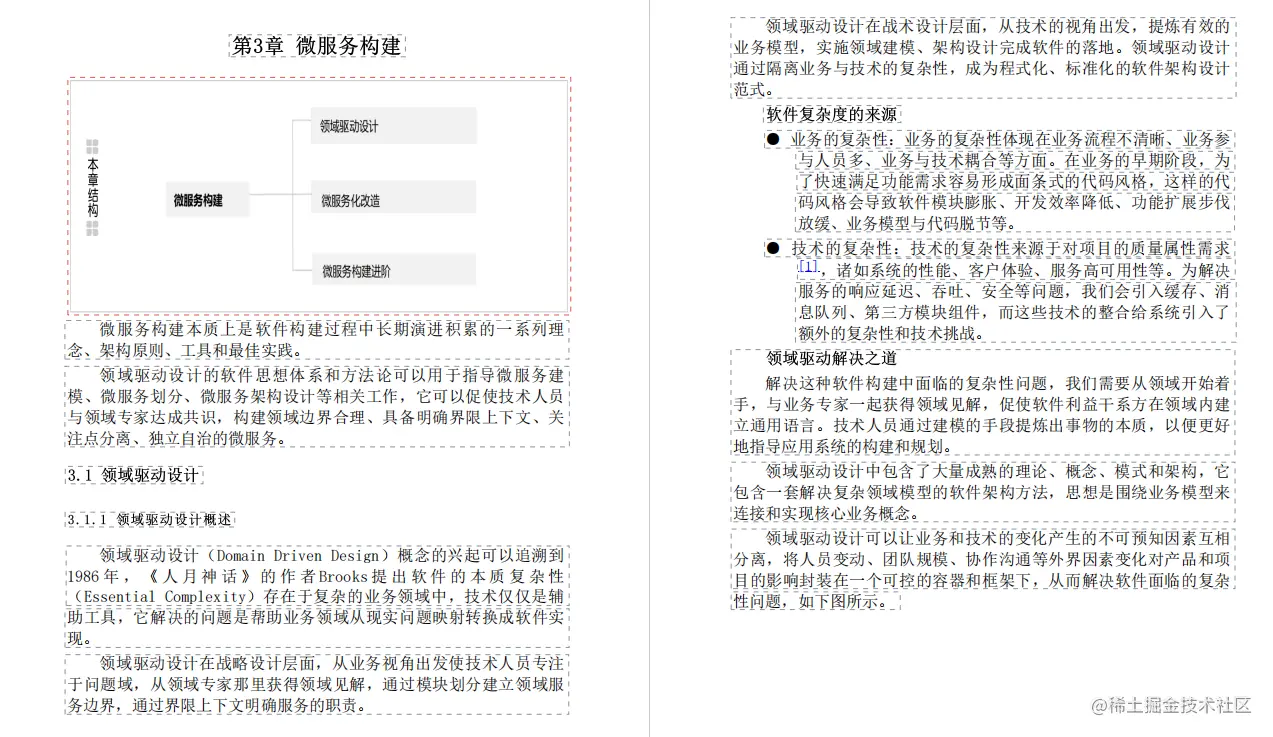
第三章:微服务构建

微服务构建

微服务构建

实践篇:

本篇分为六章内容包含:脚手架、关键技术、系统集成、微服务数据架构、微服务交付、服务监控治理。适合拥有微服务架构经验,且帮助在工作中解决实际的问题的人群。

实践篇

第四章:脚手架

脚手架

脚手架

第五章:关键技术

关键技术

关键技术

第六章:系统集成

系统集成

系统集成

第七章:微服务数据架构

微服务数据架构

微服务数据架构

第八章:微服务交付

微服务交付

微服务交付

第九章:服务监控治理

服务监控治理

服务监控治理

进阶篇

本篇分为三章内容包含:响应式微服务架构、 Kubernetes容器管理、微服务发展趋势。适合面向响应式编程和云原生架构的高手。

进阶篇

第十章:响应式微服务架构

响应式微服务架构

响应式微服务架构

第十一章:Kubernetes容器管理

Kubernetes容器管理

Kubernetes容器管理

第十二章:微服务发展趋势

微服务发展趋势

微服务发展趋势

对这份微服务架构手册感兴趣想要获取的小伙伴们——【戳一戳】即可免费领取啦~

最后

希望小编今日带来的这份资料能够帮助到大家伙!!我们下次再见啦~~