# 特瑞仕 | IC家族再添一员!适用于支持无线电力传输的锂离子电池

72 阅读2分钟

特瑞仕 | IC家族再添一员!适用于支持无线电力传输的锂离子电池

概述

特瑞仕半导体株式会社(日本东京都中央区 董事总经理:芝宫 孝司 以下简称“特瑞仕”)开发了适用于支持无线电力传输锂离子电池的多功能超小型充电IC--XC6810系列。

XC6810 系列是用于锂离子电池的超小型充电IC,适用于小型的可穿戴设备、可听设备和物联网设备。具有充放电控制、无线供电支持等多种功能。
充电电流为1mA25mA,适用于小型锂离子电池,可提供3.8V4.4V的大范围充电电压。该产品搭载了在存放或未使用时抑制电池放电的关机功能,和使用外部按钮的唤醒功能,有效的延长了电池和电池设备的使用寿命。
显示充电状态的CSO端脚除了可使用传统的驱动LED进行充电状态显示之外,还具有使用频率显示充电水平的型号,配合使用微电脑进行充电监控。此外,产品还配备了电池电压监测功能和电池低电压通知功能,可通过微电脑监测电池电压。
输入电压为3.5V~28V,支持无线充电或太阳能等能量收集式的充电方式。对于使用底座等的接触式充电方式,选择可使用CSO端脚调制输入电流的2线式通信方式来获知充电状态的型号,即可通过底座显示充电状态和控制充电。
特瑞仕今后也将根据市场需求迅速开发产品,为实现富裕的社会继续做出贡献。

upfile

图1:XC6810实装电路板

upfile

图2:封装WLP-12-01 (1.57x1.17xh0.33mm)

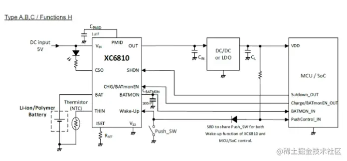
典型电路框图

upfile

特点

upfile

应用

● 助听器

● 无线耳机/头戴式耳机

● 可穿戴设备

● 无线充电设备

● 物联网设备

● 智能卡 选元器件上唯样商城