vue2 与 vue3 的生命周期

181 阅读1分钟

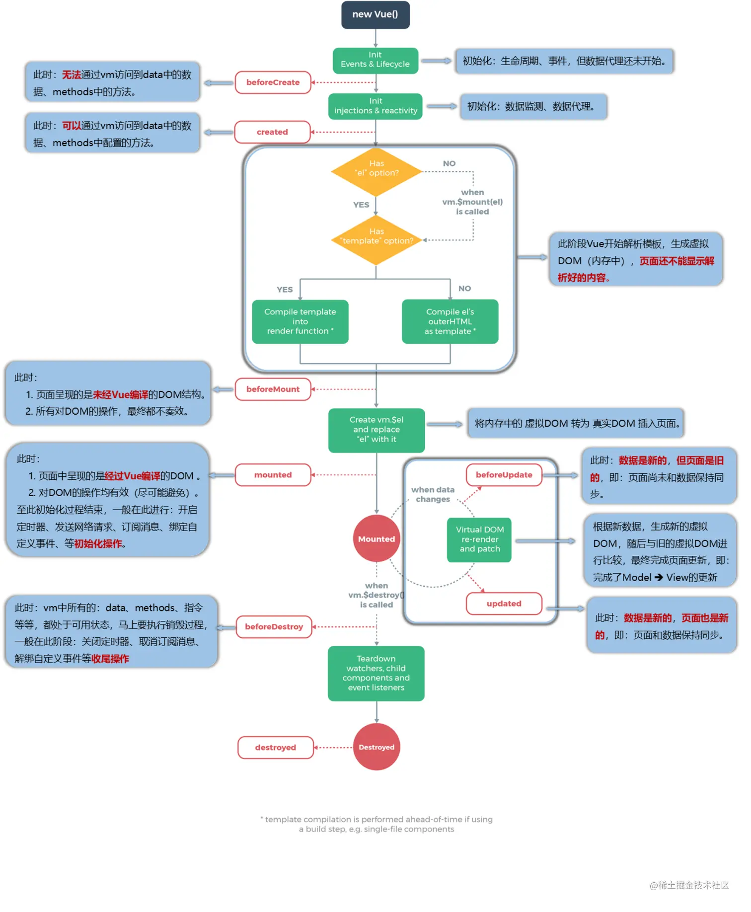
vue2的生命周期

image.png

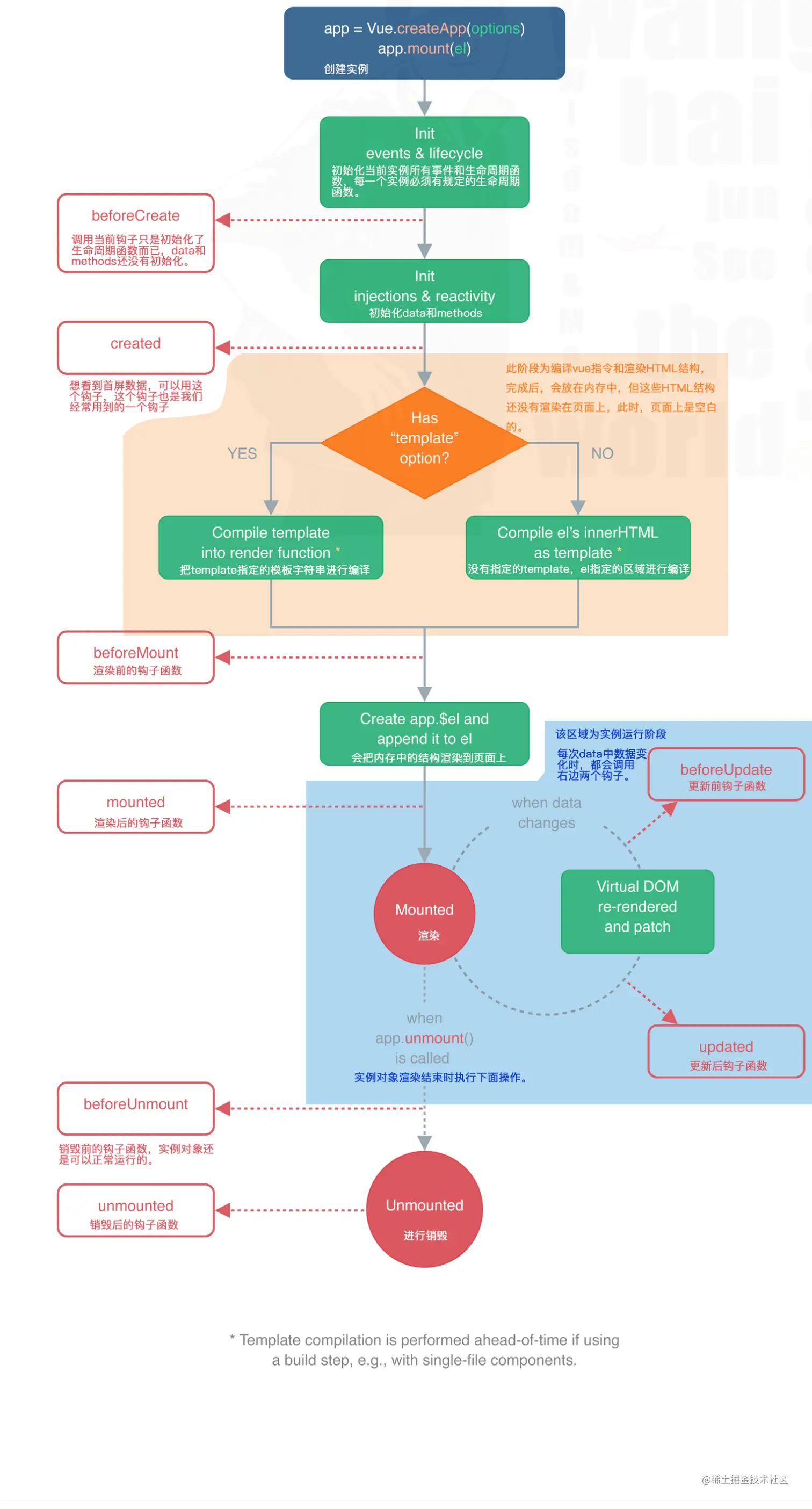
vue3的生命周期

image.png

vue3相较vue2的改变:

  1. destroyed改名为 unmountedbeforeDestroy改名为 beforeUnmount

  2. vue2 先初始化再判断是否挂载,vue3 先挂载后初始化。

  3. Vue3 中 setUp 生命周期函数的使用。

image.png

补充:和外部生命周期函数相比,会优先指向setUp内部的生命周期,再去执行外部的生命周期函数。