React路由和项目实践 | 青训营笔记

90 阅读1分钟

一、知识总结

  • 路由
  • react-router
  • 路由实践

二、路由是什么

路由是桥梁 帮助需求方找到共给方 进行交换

路由(Router)是一种负责寻径的网络设备,它在互连网络中从多条路径中寻找通讯量最少的一条网络路径提供给用户通信。路由用于连接多个逻辑上分开的网络。对用户提供最佳的通信路径

浏览器输入url后发生了什么?

image.png

路由发展过程

静态网页--动态网页--前后端分离--单页应用--SSR/SSO/微前端

  • 单页应用 image.png
  • 前四个阶段变化 image.png

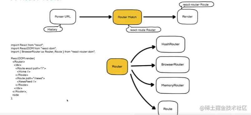
三、react-router

  • Reacter-router-History image.png
  • Reacter-router-match image.png
  • 整体过程 image.png

四、项目实践

遇见问题

image.png

解决问题

image.png

五、课程总结

image.png