客户端容器 | 青训营笔记

62 阅读4分钟

浏览器架构

主要架构模式介绍:

  • 单进程架构:所有模块运行在同一个进程里,包含网络、插件、JavaScript运行环境等
  • 多进程架构:主进程、网络进程、渲染进程、GPU进程、插件进程
  • 面向服务架构:算是多进程架构的升级版。将原来的UI、数据库、文件、设备、网络等,作为一个独立的基础网络服务

浏览器架构对比

优缺点如图:

image.png

  • 为什么会有单进程架构?

单进程架构各方面都不够好,但它的存在是由于早期硬件的限制。

  • 面向服务架构是否会替代多进程架构?

未来面向服务架构可能代替多进程架构

渲染进程

主要包含以下线程:

  • 主线程(Main thread)(下载资源、执行js、计算样式、进行布局、绘制合成)
  • 光栅线程(Raster thread)
  • 合成线程(Compositor thread)
  • 工作线程(Worker thread)

渲染进程-多线程架构

内部是多线程实现,主要负责页面渲染,脚本执行,事件处理,网络请求等

image.png

image.png

渲染进程-多线程工作流程

    1. 网络线程负责加载网页资源
    1. JS引擎解析JS脚本并且执行
    1. JS解析引擎空闲时,渲染线程立即工作
    1. 用户交互、定时器操作等产生回调函数放入任务队列中
    1. 事件线程进行事件循环,将队列里的任 务取出交给JS引擎执行

image.png

Chrome运行原理

输入处理

  • 用户URL框输入内容后,UI 线程会判断输入的时一个URL地址呢还是一个query查询条件;

开始导航

  • 当用户按下回车,UI线程通知网络线程发起一个网络请求,来获取站点内容;

读取响应

  • 网络线程接受到HTTP响应后,先检查响应头的媒体类型(MIME type);
  • 如果响应主体是一个HTML文件,浏览器将内容交给渲染进程处理;
  • 如果拿到的是其他类型文件,比如zip、exe等,则交给下载管理器处理。

寻找渲染进程

  • 网络线程做完所有检查后,会告知主进程数据已经准备完毕,主进程确认后为这个站点寻找一个渲染进程;
  • 主进程通过IPC消息告知渲染进程去处理本次导航;
  • 渲染进程开始接受数据并告知主进程自己已开始处理,导航结束,进入文档加载阶段。

渲染进程-资源加载

  • 收到主进程的消息后,开始加载HTML文档;
  • 除此之外,还需要加载子资源,比如一些图片,CSS样式文件以及JavaScript脚本。

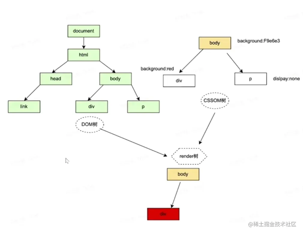
渲染进程-构建渲染树

  • 构建DOM树,将HTML文本转化成浏览器能够理解的结构;
  • 构建CSSOM树,浏览器同样不认识CSS,需要将CSS代码转化为可理解的CSSOM;
  • 构建渲染树,渲染树是DOM树和CSSOM树的结合。

image.png

渲染进程-页面布局

  • 根据渲染树计算每个节点的位置和大小
  • 在浏览器页面区域绘制元素边框
  • 遍历渲染树,将元素以盒模型的形式写入文档流

渲染进程-页面绘制

  • 构建图层:为特定的节点生成专用图层
  • 绘制图层:一个图层分成很多绘制指令,然后将这些指令按顺序组成一个绘制列表,交给合成线程
  • 合成线程接收指令生成图块
  • 栅格线程将图块进行栅格化
  • 展示在屏幕上

可以做的优化如下

首屏优化

  • 压缩、分包、删除无用代码

其中分包利用浏览器并行的特点达到优化。

  • 静态资源分离

将页面中的静态资源(如CSS、JavaScript和图像等)与HTML文档分离,可以使得浏览器可以并行加载这些资源,从而提高页面的加载速度 类似于分包

  • JS脚本非阻塞加载

js加载和渲染是互斥的所以采用非阻塞加载或将其放在包的底部,让渲染进程先执行渲染再解析js

  • 缓存策略
  • SSR
  • 预置loading、骨架屏

渲染优化

  • GPU加速:一般是利用css3
  • 减少回流、重绘
  • 离屏渲染
  • 懒加载: 将需要的资源加载到本地

JS优化

  • 防止内存泄漏

  • 循环尽早break

  • 合理使用闭包

  • 减少DOM访问

  • 防抖、节流

  • Web Worker

跨段容器

为什么需要跨端

  • 开发成本、效率
  • 一致性体验
  • 前端开发生态

跨端方案

  • webview
  • 小程序
  • RN 、Weex
  • Lynx
  • Flutter

具体省略...

通用原理

  • UI组件
  • 渲染引擎
  • 逻辑控制引擎
  • 通信桥梁
  • 底层API抹平表现差异

写在最后

Screenshot_2021-06-21-18-45-31-42.png

想和大家一起看烟花