2023Java面试突击-基础1

111 阅读25分钟

Java基础面试题

一、面向对象和集合专题

1. 面向对象和面向过程的区别

面向过程

面向过程编程是一种基于功能的编程方法,它主要关注如何解决问题,通过将问题分解成一系列的步骤,然后实现每个步骤的具体功能。在面向过程编程中,程序被视为一系列指令的集合,这些指令依次执行以完成特定任务。通常采用函数或子程序进行模块化和组织。面向过程编程强调的是数据和函数的操作过程,而不是数据和函数之间的关系。

面向对象

相比之下,面向对象编程是一种基于对象的编程方法,它主要关注如何描述问题和解决问题,通过将问题描述成对象之间的关系来实现。在面向对象编程中,程序被视为一组对象的集合,这些对象之间通过消息传递来协同工作以完成特定任务。对象通常具有状态和行为,并且能够与其他对象进行交互。面向对象编程强调的是对象之间的关系和互动,而不是单个对象的操作。

区别

面向过程编程中的程序主要由函数和过程构成,函数接受输入参数,然后返回输出结果,而过程则只执行一些特定的操作而不返回值。而面向对象编程中的程序主要由类和对象构成,类是对象的蓝图或模板,而对象则是类的实例,具有自己的属性和方法。

面向对象编程具有封装、继承和多态等特性,能够使程序更加模块化、可扩展和易于维护。而面向过程编程则更加直观和简单,适用于一些简单的程序或独立的功能模块。在实际的软件开发中,往往需要根据具体的问题和需求来选择合适的编程方法和技术。

OOP和AOP

OOP(面向对象编程)是一种软件开发方法,其中的程序结构被组织成对象的集合,这些对象具有状态、行为和相互之间的交互。OOP的主要思想是将问题领域中的实体抽象为类,并通过类之间的继承、封装和多态等机制来实现代码的重用性、可扩展性和可维护性。OOP强调对象的概念和对象之间的关系,通过封装数据和方法,实现了数据的隐藏和代码的模块化。

AOP(面向切面编程)是一种编程范式,旨在将横切关注点(如日志记录、事务管理、性能监控等)从主要业务逻辑中分离出来。在AOP中,关注点被称为切面(Aspect),它可以被模块化并独立地应用于多个不同的对象或模块。AOP通过将这些关注点从主要逻辑中分离出来,提供了一种将关注点与主要逻辑分离的方式,从而增强了代码的可维护性、可扩展性和可重用性。AOP主要通过使用一些横切技术,如代理、动态代码注入和切点等,来实现切面的横向逻辑。

简而言之,OOP是一种组织和抽象代码的编程范式,通过类和对象来构建程序结构。而AOP是一种通过分离关注点并横向应用的编程范式,以提供一种在主要逻辑中增加可重用性和可维护性的方式。这两种编程范式可以相互结合使用,以实现更加灵活和模块化的软件设计。

2. 介绍下Java中的基本数据类型

数据类型大小(位)取值范围默认值包装类
byte8-128 到 1270Byte
short16-32,768 到 32,7670Short
int32-2,147,483,648 到 2,147,483,6470Integer
long64-9,223,372,036,854,775,808 到 9,223,372,036,854,775,8070LLong
float32约 ±3.40282347e+38 到 ±1.40239846e-450.0fFloat
double64约 ±1.7976931348623157e+308 到 ±4.9406564584124654e-3240.0dDouble
char160 到 65,535'\u0000'Character
boolean-truefalsefalseBoolean

需要注意:

  1. int是基本数据类型,Integer是int的封装类,是引用类型。int默认值是0,而Integer默认值是null,所以Integer能区分出0和null的情况。一旦java看到null,就知道这个引用还没有指向某个对象,再任何引用使用前,必须为其指定一个对象,否则会报错。
  2. 基本数据类型在声明时系统会自动给它分配空间,而引用类型声明时只是分配了引用空间,必须通过实例化开辟数据空间之后才可以赋值。数组对象也是一个引用对象,将一个数组赋值给另一个数组时只是复制了一个引用,所以通过某一个数组所做的修改在另一个数组中也看的见。虽然定义了boolean这种数据类型,但是只对它提供了非常有限的支持。在Java虚拟机中没有任何供boolean值专用的字节码指令,Java语言表达式所操作的boolean值,在编译之后都使用Java虚拟机中的int数据类型来代替,而boolean数组将会被编码成Java虚拟机的byte数组,每个元素boolean元素占8位。这样我们可以得出boolean类型占了单独使用是4个字节,在数组中又是1个字节。使用int的原因是,对于当下32位的处理器(CPU)来说,一次处理数是32位(这里不是指的是32/64位系统,而是指CPU硬件层面),具有高效存取的特点。

3. 标识符的命名规则

标识符的含义: 是指在程序中,我们自己定义的内容,譬如,类的名字,方法名称以及变量名称等等,都是标识符。

命名规则:(硬性要求) 标识符可以包含英文字母0-9的数字$以及_ 标识符不能以数字开头,标识符不是关键字

命名规范:(非硬性要求) 类名规范:首字符大写,后面每个单词首字母大写(大驼峰式)。 变量名规范:首字母小写,后面每个单词首字母大写(小驼峰式)。 方法名规范:同变量名。

4. instanceof关键字的作用

instanceof 严格来说是Java中的一个双目运算符,用来测试一个对象是否为一个类的实例,用法

为:

boolean result = obj instanceof Class

其中 obj 为一个对象,Class 表示一个类或者一个接口,当 obj 为 Class 的对象,或者是其直接或间接子类,或者是其接口的实现类,结果result 都返回 true,否则返回false。

注意:编译器会检查 obj 是否能转换成右边的class类型,如果不能转换则直接报错,如果不能确定类型,则通过编译,具体看运行时定。

int i = 0;
System.out.println(i instanceof Integer);//编译不通过 i必须是引用类型,不能是基本类型
System.out.println(i instanceof Object);//编译不通过

Integer integer = new Integer(1);
System.out.println(integer instanceof Integer);//true

//false ,在 JavaSE规范 中对 instanceof 运算符的规定就是:如果 obj 为 null,那么将返回 false。
System.out.println(null instanceof Object);

5.重载和重写的区别

重写(Override)

从字面上看,重写就是 重新写一遍的意思。其实就是在子类中把父类本身有的方法重新写一遍。子类继承了父类原有的方法,但有时子类并不想原封不动的继承父类中的某个方法,所以在方法名,参数列表,返回类型(除过子类中方法的返回值是父类中方法返回值的子类时)都相同的情况下, 对方法体进行修改或重写,这就是重写。但要注意子类函数的访问修饰权限不能少于父类的。

public class Father {
 public static void main(String[] args) {
 // TODO Auto-generated method stub
 Son s = new Son();
 s.sayHello();
 }
 public void sayHello() {
 System.out.println("Hello");
 }
}
class Son extends Father{
 @Override
 public void sayHello() {
 // TODO Auto-generated method stub
 System.out.println("hello by ");
 }
}

重写 总结:

  1. 发生在父类与子类之间
  2. 方法名,参数列表,返回类型(除过子类中方法的返回类型是父类中返回类型的子类)必须相同
  3. 访问修饰符的限制一定要大于被重写方法的访问修饰符(public>protected>default>private)
  4. 重写方法一定不能抛出新的检查异常或者比被重写方法申明更加宽泛的检查型异常

重载(Overload)

在一个类中,同名的方法如果有不同的参数列表(参数类型不同、参数个数不同甚至是参数顺序不同)则视为重载。同时,重载对返回类型没有要求,可以相同也可以不同,但不能通过返回类型是否相同来判断重载。

public class Father {
 public static void main(String[] args) {
 // TODO Auto-generated method stub
 Father s = new Father();
 s.sayHello();
 s.sayHello("wintershii");
 }
 public void sayHello() {
 System.out.println("Hello");
 }
 public void sayHello(String name) {
 System.out.println("Hello" + " " + name);
 }
}

重载 总结:

  1. 重载Overload是一个类中多态性的一种表现
  2. 重载要求同名方法的参数列表不同(参数类型,参数个数甚至是参数顺序)
  3. 重载的时候,返回值类型可以相同也可以不相同。无法以返回型别作为重载函数的区分标准

6.介绍下内部类

目的:提高安全性

在Java中,可以将一个类定义在另一个类里面或者一个方法里面,这样的类称为内部类。广泛意义上的内部类一般来说包括这三种:成员内部类、局部内部类、匿名内部类,如下图所示:

成员内部类示例:

public class OuterClass {
    private int outerData;

    public void outerMethod() {
        InnerClass inner = new InnerClass();
        inner.innerMethod();
    }

    public class InnerClass {
        public void innerMethod() {
            outerData = 10; // 访问外部类的成员变量
            System.out.println("Inner method called");
        }
    }
}

静态内部类示例:

public class OuterClass {
    private static int outerData;

    public static void outerMethod() {
        StaticInnerClass inner = new StaticInnerClass();
        inner.innerMethod();
    }

    public static class StaticInnerClass {
        public void innerMethod() {
            outerData = 10; // 访问外部类的静态成员变量
            System.out.println("Inner method called");
        }
    }
}

局部内部类示例:

public class OuterClass {
    public void outerMethod() {
        int outerData = 10; // 外部方法的局部变量

        class LocalInnerClass {
            public void innerMethod() {
                System.out.println("Inner method called");
                System.out.println("Outer data: " + outerData); // 访问外部方法的局部变量
            }
        }

        LocalInnerClass inner = new LocalInnerClass();
        inner.innerMethod();
    }
}

匿名内部类示例:

public interface MyInterface {
    void interfaceMethod();
}

public class OuterClass {
    public void outerMethod() {
        MyInterface inner = new MyInterface() {
            public void interfaceMethod() {
                System.out.println("Anonymous inner class method called");
            }
        };

        inner.interfaceMethod();
    }
}

7.介绍下Java中的四种引用

强引用

强引用是平常中使用最多的引用,强引用在程序内存不足(OOM)的时候也不会被回收,使用

方式:

String str = new String("str");
System.out.println(str);

软引用

软引用在程序内存不足时,会被回收,使用方式:


SoftReference<String> wrf = new SoftReference<String>(new String("str"));
import java.lang.ref.SoftReference;

public class SoftReferenceExample {
    public static void main(String[] args) {
    // 注意:wrf这个引用也是强引用,它是指向SoftReference这个对象的,
    // 这里的软引用指的是指向new String("Cache Value")的引用,也就是SoftReference类中T
        


        // 在内存不足时,软引用对象可能被回收
        System.out.println("Soft Reference Value after GC: " + softRef.get());
    }
}

可用场景: 创建缓存的时候,创建的对象放进缓存中,当内存不足时,JVM就会回收早先创建的对象。

弱引用

弱引用就是只要JVM垃圾回收器发现了它,就会将之回收,使用方式:

import java.lang.ref.WeakReference;

public class WeakReferenceExample {
    public static void main(String[] args) {
        Object obj = new Object();
        WeakReference<Object> weakRef = new WeakReference<>(obj);

        obj = null; // 去除强引用

        // 在垃圾回收之前,可以通过弱引用访问对象
        System.out.println("Weak Reference Value: " + weakRef.get());

        // 触发垃圾回收
        System.gc();

        // 在垃圾回收后,弱引用对象可能被回收
        System.out.println("Weak Reference Value after GC: " + weakRef.get());
    }
}

可用场景: Java源码中的 java.util.WeakHashMap 中的 key 就是使用弱引用,我的理解就是,一旦我不需要某个引用,JVM会自动帮我处理它,这样我就不需要做其它操作。

虚引用

虚引用的回收机制跟弱引用差不多,但是它被回收之前,会被放入 ReferenceQueue 中。注意哦,其它引用是被JVM回收后才被传入 ReferenceQueue 中的。由于这个机制,所以虚引用大多被用于引用销毁前的处理工作。还有就是,虚引用创建的时候,必须带有 ReferenceQueue ,使用例子:

import java.lang.ref.PhantomReference;
import java.lang.ref.Reference;
import java.lang.ref.ReferenceQueue;

public class PhantomReferenceExample {
    public static void main(String[] args) {
        Object obj = new Object();
        ReferenceQueue<Object> referenceQueue = new ReferenceQueue<>();
        PhantomReference<Object> phantomRef = new PhantomReference<>(obj, referenceQueue);

        obj = null; // 去除强引用

        // 在垃圾回收之前,虚引用对象仍然存在
        System.out.println("Phantom Reference Value: " + phantomRef.get());

        // 触发垃圾回收
        System.gc();

        // 等待垃圾回收完成
        try {
            Thread.sleep(1000);
        } catch (InterruptedException e) {
            e.printStackTrace();
        }

        // 虚引用对象被回收,且可以通过引用队列得知
        Reference<?> reference = referenceQueue.poll();
        System.out.println("Phantom Reference Value after GC: " + reference);
    }
}

可用场景: 对象销毁前的一些操作,比如说资源释放等。 Object.finalize() 虽然也可以做这类动作,但是这个方式即不安全又低效

上诉所说的几类引用,都是指对象本身的引用,而不是指Reference的四个子类的引用(SoftReference等)。

8.HashCode的作用

java的集合有两类,一类是List,还有一类是Set。前者有序可重复,后者无序不重复。当我们在set中插入的时候怎么判断是否已经存在该元素呢,可以通过equals方法。但是如果元素太多,用这样的方法就会比较慢。于是有人发明了哈希算法来提高集合中查找元素的效率。 这种方式将集合分成若干个存储区域,每个对象可以计算出一个哈希码,可以将哈希码分组,每组分别对应某个存储区域,根据一个对象的哈希码就可以确定该对象应该存储的那个区域。hashCode方法可以这样理解:它返回的就是根据对象的内存地址换算出的一个值。这样一来,当集合要添加新的元素时,先调用这个元素的hashCode方法,就一下子能定位到它应该放置的物理位置上。如果这个位置上没有元素,它就可以直接存储在这个位置上,不用再进行任何比较了;如果这个位置上已经有元素了,就调用它的equals方法与新元素进行比较,相同的话就不存了,不相同就散列其它的地址。这样一来实际调用equals方法的次数就大大降低了,几乎只需要一两次。

9.有没有可能两个不相等的对象有相同的hashcode

能.在产生hash冲突时,两个不相等的对象就会有相同的 hashcode 值.当hash冲突产生时,一般

有以下几种方式来处理:

  • 拉链法:每个哈希表节点都有一个next指针,多个哈希表节点可以用next指针构成一个单向链

表,被分配到同一个索引上的多个节点可以用这个单向链表进行存储.

  • 开放定址法:一旦发生了冲突,就去寻找下一个空的散列地址,只要散列表足够大,空的散列地址总

能找到,并将记录存入

  • 再哈希:又叫双哈希法,有多个不同的Hash函数.当发生冲突时,使用第二个,第三个….等哈希函数

计算地址,直到无冲突

10.深拷贝和浅拷贝的区别是什么?

原型模式:设计模式 --> Spring bean的Scope

浅拷贝:被复制对象的所有变量都含有与原来的对象相同的值,而所有的对其他对象的引用仍然指

向原来的对象.换言之,浅拷贝仅仅复制所考虑的对象,而不复制它所引用的对象.

深拷贝:被复制对象的所有变量都含有与原来的对象相同的值.而那些引用其他对象的变量将指向

被复制过的新对象.而不再是原有的那些被引用的对象.换言之.深拷贝把要复制的对象所引用的

对象都复制了一遍.

class Address implements Cloneable {
    private String city;

    public Address(String city) {
        this.city = city;
    }

    public String getCity() {
        return city;
    }

    public void setCity(String city) {
        this.city = city;
    }

    @Override
    public Address clone() throws CloneNotSupportedException {
        return (Address) super.clone();
    }

    @Override
    public String toString() {
        return "Address{city='" + city + "'}";
    }
}

class Person implements Cloneable {
    private String name;
    private Address address;

    public Person(String name, Address address) {
        this.name = name;
        this.address = address;
    }

    public String getName() {
        return name;
    }

    public Address getAddress() {
        return address;
    }

    public void setName(String name) {
        this.name = name;
    }

    public void setAddress(Address address) {
        this.address = address;
    }

    @Override
    public Person clone() throws CloneNotSupportedException {
        Person clonedPerson = (Person) super.clone();
//        clonedPerson.address = this.address.clone(); // 深拷贝引用类型字段
        return clonedPerson;
    }

    @Override
    public String toString() {
        return "Person{name='" + name + "', address=" + address + "}";
    }
}

public class DeepCopyExample {
    public static void main(String[] args) {
        Address address = new Address("CityA");
        Person person1 = new Person("John", address);

        try {
            // 浅拷贝
            Person person2 = person1.clone();

            // 深拷贝
            Person person3 = new Person(person1.getName(), person1.getAddress().clone());

            System.out.println("Original: " + person1);
            System.out.println("Shallow Copy: " + person2);
            System.out.println("Deep Copy: " + person3);

            // 修改原始对象中的字段
            person1.setName("Tom");
            person1.getAddress().setCity("CityB");

            System.out.println("After modifying original object:");
            System.out.println("Original: " + person1);
            System.out.println("Shallow Copy: " + person2);
            System.out.println("Deep Copy: " + person3);
        } catch (CloneNotSupportedException e) {
            e.printStackTrace();
        }
    }
}

11.static都有哪些用法?

所有的人都知道static关键字这两个基本的用法:静态变量和静态方法.也就是被static所修饰的变量/

方法都属于类的静态资源,类实例所共享.

除了静态变量和静态方法之外,static也用于静态块,多用于初始化操作:

public calss PreCache{
 static{
 //执行相关操作
 }
}

此外static也多用于修饰内部类,此时称之为静态内部类.

最后一种用法就是静态导包,即 import static .import static是在JDK 1.5之后引入的新特性,可以用

来指定导入某个类中的静态资源,并且不需要使用类名,可以直接使用资源名,比如:

import static java.lang.Math.*;
public class Test{
 public static void main(String[] args){
 //System.out.println(Math.sin(20));传统做法
 System.out.println(sin(20));
 }
}

12. 介绍下Object中的常用方法

clone 方法

保护方法,实现对象的浅复制,只有实现了 Cloneable 接口才可以调用该方法,否则抛出

CloneNotSupportedException 异常,深拷贝也需要实现 Cloneable,同时其成员变量为引用类型

的也需要实现 Cloneable,然后重写 clone 方法。

finalize 方法

该方法和垃圾收集器有关系,判断一个对象是否可以被回收的最后一步就是判断是否重写了此方

法。

equals 方法

该方法使用频率非常高。一般 equals 和 == 是不一样的,但是在 Object 中两者是一样的。子类一

般都要重写这个方法。

hashCode 方法

该方法用于哈希查找,重写了 equals 方法一般都要重写 hashCode 方法,这个方法在一些具有哈

希功能的 Collection 中用到。

一般必须满足 obj1.equals(obj2)==true 。可以推出 obj1.hashCode()==obj2.hashCode() ,但是

hashCode 相等不一定就满足 equals。不过为了提高效率,应该尽量使上面两个条件接近等价。

  • JDK 1.6、1.7 默认是返回随机数;
  • JDK 1.8 默认是通过和当前线程有关的一个随机数 + 三个确定值,运用 Marsaglia’s xorshift

scheme 随机数算法得到的一个随机数。

wait 方法

配合 synchronized 使用,wait 方法就是使当前线程等待该对象的锁,当前线程必须是该对象的拥有者,也就是具有该对象的锁。wait() 方法一直等待,直到获得锁或者被中断。wait(long timeout)设定一个超时间隔,如果在规定时间内没有获得锁就返回。

调用该方法后当前线程进入睡眠状态,直到以下事件发生。

  1. 其他线程调用了该对象的 notify 方法;
  2. 其他线程调用了该对象的 notifyAll 方法;
  3. 其他线程调用了 interrupt 中断该线程;
  4. 时间间隔到了。

此时该线程就可以被调度了,如果是被中断的话就抛出一个 InterruptedException 异常。

notify 方法

配合 synchronized 使用,该方法唤醒在该对象上等待队列中的某个线程(同步队列中的线程是给抢占 CPU 的线程,等待队列中的线程指的是等待唤醒的线程)。

notifyAll 方法

配合 synchronized 使用,该方法唤醒在该对象上等待队列中的所有线程。

总结

只要把上面几个方法熟悉就可以了,toString 和 getClass 方法可以不用去讨论它们。该题目考察的是对 Object 的熟悉程度,平时用的很多方法并没看其定义但是也在用,比如说:wait() 方法,equals() 方法等。

Class Object is the root of the class hierarchy.Every class has Object as a
superclass. All objects, including arrays, implement the methods of this class.

大致意思:Object 是所有类的根,是所有类的父类,所有对象包括数组都实现了 Object 的方法。

13.Java 创建对象有几种方式?

new 关键字

平时使用的最多的创建对象方式

User user=new User();

反射方式

使用 newInstance(),但是得处理两个异常 InstantiationException、IllegalAccessException:

User user=User.class.newInstance();
Object object=(Object)Class.forName("java.lang.Object").newInstance()

clone方法

Object对象中的clone方法来完成这个操作

反序列化操作

调用 ObjectInputStream 类的 readObject() 方法。我们反序列化一个对象,JVM 会给我们创建一个单独的对象。JVM 创建对象并不会调用任何构造函数。一个对象实现了 Serializable 接口,就可以把对象写入到文中,并通过读取文件来创建对象。

总结

创建对象的方式关键字:new、反射、clone 拷贝、反序列化。

14.有了数组为什么还要再搞一个ArrayList呢?

通常我们在使用的时候,如果在不明确要插入多少数据的情况下,普通数组就很尴尬了,因为你不知道需要初始化数组大小为多少,而 ArrayList 可以使用默认的大小,当元素个数到达一定程度后,会自动扩容。

可以这么来理解:我们常说的数组是定死的数组,ArrayList 却是动态数组。

15. 说说什么是 fail-fast?

fail-fast 机制是 Java 集合(Collection)中的一种错误机制。当多个线程对同一个集合的内容进行操作时,就可能会产生 fail-fast 事件。

例如:当某一个线程 A 通过 iterator 去遍历某集合的过程中,若该集合的内容被其他线程所改变了,那么线程 A 访问集合时,就会抛出 ConcurrentModificationException 异常,产生 fail-fast 事件。这里的操作主要是指 add、remove 和 clear,对集合元素个数进行修改。

解决办法:建议使用“java.util.concurrent 包下的类”去取代“java.util 包下的类”。可以这么理解:在遍历之前,把 modCount 记下来 expectModCount,后面 expectModCount 去和 modCount 进行比较,如果不相等了,证明已并发了,被修改了,于是抛出ConcurrentModificationException 异常。

import java.util.ArrayList;
import java.util.Iterator;

public class FailFastExample {
    public static void main(String[] args) {
        ArrayList<String> list = new ArrayList<>();
        list.add("Apple");
        list.add("Banana");
        list.add("Cherry");

        Iterator<String> iterator = list.iterator();

        while (iterator.hasNext()) {
            String fruit = iterator.next();
            System.out.println(fruit);

            // 在迭代过程中修改集合结构(添加元素)
            list.add("Durian");
        }
    }
}
import java.util.Iterator;
import java.util.concurrent.ConcurrentHashMap;

public class AvoidConcurrentModificationExample {
    public static void main(String[] args) {
        ConcurrentHashMap<String, Integer> map = new ConcurrentHashMap<>();
        map.put("Apple", 1);
        map.put("Banana", 2);
        map.put("Cherry", 3);

        Iterator<String> iterator = map.keySet().iterator();

        while (iterator.hasNext()) {
            String key = iterator.next();
            Integer value = map.get(key);
            System.out.println(key + ": " + value);

            // 在迭代过程中修改集合结构(添加键值对)
            map.put("Durian", 4);
        }

        System.out.println("Map after modification: " + map);
    }
}

在上述示例中,我们使用了 ConcurrentHashMap 类,它是一个并发安全的哈希表实现。通过使用 ConcurrentHashMap,我们可以在迭代过程中安全地修改集合的结构,而不会触发 ConcurrentModificationException 异常。ConcurrentHashMap 内部使用了细粒度的锁和线程安全的算法,以确保在并发访问时的正确性和性能。

在迭代过程中,我们使用迭代器遍历 ConcurrentHashMap 的键集合,并通过 get() 方法获取每个键对应的值。在迭代过程中,我们修改了集合的结构,即向集合中添加了一个新的键值对。由于 ConcurrentHashMap 使用了并发安全的机制,这种修改不会导致 ConcurrentModificationException 异常,并且在迭代期间仍然可以正确地访问和修改集合。

需要注意的是,ConcurrentHashMap 并不能保证迭代过程中获取到的键值对是最新的状态,因为其他线程可能在迭代过程中对集合进行修改。如果需要获得最新的数据视图,可以使用其他方法,如使用 forEach() 方法遍历键值对或使用 keySet() values() 方法返回的集合进行迭代。

总结来说,ConcurrentHashMap 是一种并发安全的集合类,可以在多线程环境下安全地进行访问和修改。通过使用 ConcurrentHashMap,我们可以避免 ConcurrentModificationException 异常,并且在迭代过程中可以安全地对集合进行修改。

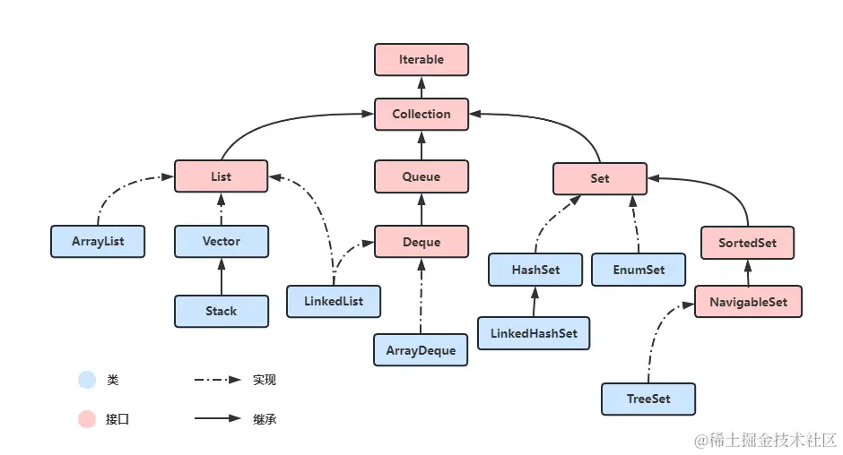
16.介绍下你对Java集合的理解

集合是我们在工作中使用频率非常高的组件了。下面的两张图是集合框架的类图结构。

TreeSet的本质是TreeMap

HashSet的本质是HashMap

17.介绍下你对红黑树的理解

红黑树的特点:

红黑树是一种自平衡的二叉查找树,它在插入和删除操作时能够自动调整树的结构以保持平衡。红黑树的特点使得它在动态插入、删除和查找等操作上具有良好的性能。

  1. 自平衡性:红黑树通过在每个节点上增加一个额外的位(颜色位)来维护自平衡。这个颜色位可以是红色或黑色,而且满足以下规则:
    • 根节点是黑色的。
    • 叶子节点(NIL节点)是黑色的。
    • 如果一个节点是红色的,那么它的子节点都是黑色的。
    • 从任意节点到其每个叶子节点的所有路径都包含相同数目的黑色节点。
  2. 平衡性调整:当插入或删除节点后,红黑树可能会失去平衡性。为了保持平衡,红黑树会通过旋转和重新着色来调整节点的位置和颜色,以满足上述规则。
  3. 查找操作:红黑树的查找操作与二叉查找树类似,通过比较节点的键值来确定查找方向。由于红黑树是自平衡的,它的高度始终保持在较小的范围内,所以查找操作的时间复杂度是 O(log n)。
  4. 插入操作:插入一个节点时,首先按照二叉查找树的规则找到插入位置,并将新节点插入为叶子节点。然后,根据红黑树的规则对节点进行颜色和结构的调整,以保持红黑树的平衡。
  5. 删除操作:删除一个节点时,首先按照二叉查找树的规则找到要删除的节点。然后,根据删除节点的情况进行不同的处理,包括直接删除叶子节点、替换为其子节点等。最后,根据红黑树的规则对节点进行调整,以保持红黑树的平衡。

红黑树的平衡性和性能特点使其在许多领域中被广泛应用,例如在标准库中的数据结构(如 TreeMapTreeSet),以及在各种算法和系统中的高效查找、排序和范围查询等操作。红黑树的设计和实现相对复杂,但它提供了一种高效且可靠的数据结构,能够处理大量动态数据的操作需求。

18. try-finally中的return关键字

return语句的本质:

  1. return语句获取到变量的地址
  2. return将获取的地址返回,也就是return本质是传地址

测试案例代码:

public class Demo02 {
    public static void main(String[] args) {
        Too too=new Too();
        StringBuilder t1=test(too);
        System.out.println("return语句返回的:"+t1+"\t返回值的hashCode:"+t1.hashCode());
        System.out.println("finaly里面修改的:"+too.num+"\tfinaly的hashCode:"+too.num.hashCode());

    }
    public static StringBuilder test(Too too) {
        try {
            too.num=new StringBuilder("try");
            System.out.println("try字符串的hashcode:"+("try").hashCode());
            System.out.println("StringBuilder里的try的hashCode:"+too.num.hashCode());//--语句1
            return too.num; //语句2
        } finally {
            too.num=new StringBuilder("finaly");//语句3
            System.out.println("finaly的hashCode:"+too.num.hashCode());//语句4
        }}}

class Too{
    StringBuilder num=new StringBuilder("你好");
}

输出结果:

try字符串的hashcode:115131
StringBuilder里的try的hashCode:460141958
finaly的hashCode:1163157884
return语句返回的:try	返回值的hashCode:460141958
finaly里面修改的:finaly	finaly的hashCode:1163157884

19.异常处理影响性能吗

异常处理的性能成本非常高,每个 Java 程序员在开发时都应牢记这句话。创建一个异常非常慢,抛出一个异常又会消耗1~5ms,当一个异常在应用的多个层级之间传递时,会拖累整个应用的性能。

仅在异常情况下使用异常;在可恢复的异常情况下使用异常;尽管使用异常有利于 Java 开发,但是在应用中最好不要捕获太多的调用栈,因为在很多情况下都不需要打印调用栈就知道哪里出错了。因此,异常消息应该提供恰到好处的信息。

20.介绍下try-with-resource语法

try-with-resources 是 JDK 7 中一个新的异常处理机制,它能够很容易地关闭在 try-catch 语句块中使用的资源。所谓的资源(resource)是指在程序完成后,必须关闭的对象。try-with-resources 语句确保了每个资源在语句结束时关闭。所有实现了 java.lang.AutoCloseable 接口(其中,它包括实现了 java.io.Closeable 的所有对象),可以使用作为资源。

关闭单个资源

public class Demo03 {
    public static void main(String[] args) {
        try(Resource res = new Resource()) {
            res.doSome();
        } catch(Exception ex) {
            ex.printStackTrace();
        }
    }
}

class Resource implements AutoCloseable {
    void doSome() {
        System.out.println("do something");
    }
    @Override
    public void close() throws Exception {
        System.out.println("resource is closed");
    }
}

查看编译后的代码

关闭多个资源

public class Demo04 {
    public static void main(String[] args) {
        try(ResourceSome some = new ResourceSome();
            ResourceOther other = new ResourceOther()) {
            some.doSome();
            other.doOther();
        } catch(Exception ex) {
            ex.printStackTrace();
        }
    }
}

class ResourceSome implements AutoCloseable {
    void doSome() {
        System.out.println("do something");
    }
    @Override
    public void close() throws Exception {
        System.out.println("some resource is closed");
    }
}

class ResourceOther implements AutoCloseable {
    void doOther() {
        System.out.println("do other things");
    }
    @Override
    public void close() throws Exception {
        System.out.println("other resource is closed");
    }
}

编译后的代码

处理规则

  1. 凡是实现了AutoCloseable接口的类,在try()里声明该类实例的时候,在try结束后,close方法都会被调用
  2. try结束后自动调用的close方法,这个动作会早于finally里调用的方法。
  3. 不管是否出现异常(int i=1/0会抛出异常),try()里的实例都会被调用close方法
  4. 越晚声明的对象,会越早被close掉。

JDK9中的改进

在 JDK 9 已得到改进。如果你已经有一个资源是 final 或等效于 final 变量,您可以在 try-with-resources 语句中直接使用该变量,而无需在 try-with-resources 语句中声明一个新变量。

// A final resource
final Resource resource1 = new Resource("resource1");
// An effectively final resource
Resource resource2 = new Resource("resource2");
try (resource1;
     resource2) {
    // 直接使用 resource1 and resource 2.
}