PHP基础知识3

126 阅读2分钟

1.2 循环

1.2.1 for

for(初始值;条件;增量){
    //循环体
}

注意:循环中千万不能出现死循环

思考:如下代码输出什么

例题一:

<?php
for($i=1;$i<=10;$i+=2){
    echo "{$i}:锄禾日当午<br>";
}
/*
1:锄禾日当午
3:锄禾日当午
5:锄禾日当午
7:锄禾日当午
9:锄禾日当午
*/

例题二:

<?php
for($i=1;$i<=10;){
    
}
//死循环,$i永远等于1,1永远小于10,条件永远为true

例题三

<?php
for($i=1;;$i++){
}
//死循环,只要没有条件都是死循环

例题四

<?php
for(;;){
}
//这是一个经典的死循环

1.2.3 思考题

1、如下代码循环了几次?

for($i=1;$i!=5;$i++){
    
}
//循环了4次

2、在循环N次循环体中,初始值执行了几次?条件执行了几次?增量执行了几次?

初始值执行了1次
条件执行了N+1次
增量执行了N次

3、在循环执行完毕后,$i的值是存在的。

<?php
for($i=1;$i<=3;$i++){
}
echo $i;        //4

1.2.4 while、do-while

语法

while(条件){
}
-------------------------
do{
    
}while(条件)

小结:

1、for、while、do-while可以相互替换

2、如果明确知道循环多少次首先for循环,如要要循环到条件不成立为止选while或do-while

3、先判断再执行选while,先执行再判断选do-while

4、while循环条件不成立就不执行,do-while至少执行一次

1.2.5 例题

1、使用三种循环实现从1加到100

<?php
//1、for循环实现
$sum=0;
for($i=1;$i<=100;$i++){
    $sum+=$i;   //$sum=$sum+$i;
}
echo $sum;
​
//分析
/**
*
$i          $sum
1           1
2           1+2
3           1+2+3   
4           1+2+3+4
...
100         1+2+3+++100
*/
-------------------------------------------------
//2、while循环
$i=1;
$sum=0;     //保存和
while($i<=100){
    //方法一
    /*
    $sum+=$i;
    $i++;
    *///方法二
    $sum+=$i++;
}
echo $sum;
--------------------------------------------------
    
//3、do-while循环
$i=1;
$sum=0;
do{
    $sum+=$i;
    $i++;
}while($i<=100);
echo $sum,'<br>';   //5050//可以有如下更改
$i=1;
$sum=0;
do{
    $sum+=$i++;      //++后置
}while($i<=100);
echo $sum,'<br>';   //5050//可以做如下更改
$i=1;
$sum=0;
do{
    $sum+=$i;
}while(++$i<=100);    //++前置
echo $sum,'<br>';       //5050

小结:

1、for、while、do-while可以相互替换

2、结合++前置和++后置考虑逻辑

1.2.6 多语句表达式

初始值、增量可以由多条语句组成

例题:数字分解

<?php
for($i=1,$j=9;$i<=$j;$i++,$j--){
    echo "10可以分成{$i}{$j}<br>";
}
//运行结果
/*
10可以分成1和9
10可以分成2和8
10可以分成3和7
10可以分成4和6
10可以分成5和5
*/

小结:初始值、增量可以写多个表达式,但是条件一般只写一个,如果条件写多个,只是最后一个条件起作用

1.2.7 双重循环

1、打印阶梯数字

<?php
for($i=1;$i<=9;$i++){   //循环行
    for($j=1;$j<=$i;$j++){  //循环列
        echo $j,'&nbsp;';
    }
    echo '<br>';
}
//运行结果
1 
1 2 
1 2 3 
1 2 3 4 
1 2 3 4 5 
1 2 3 4 5 6 
1 2 3 4 5 6 7 
1 2 3 4 5 6 7 8 
1 2 3 4 5 6 7 8 9 

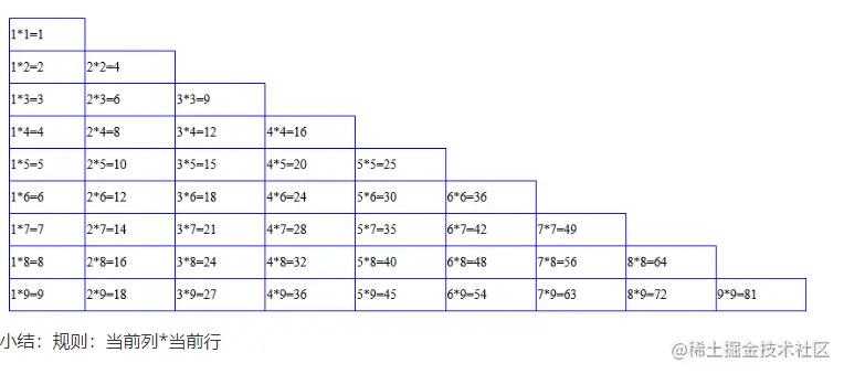
2、打印九九乘法表

<style type="text/css">
    table{
        width:980px;
    }
    table,td{
        border:solid 1px #0000FF;
        border-collapse:collapse;
    }
    td{
        height:40px;    
    }
</style>
​
<table>
<?php
for($i=1;$i<=9;$i++){   //行
    echo '<tr>';
    for($j=1;$j<=$i;$j++){  //列
        echo "<td>{$j}*{$i}=".($j*$i).'</td>';
    }
    echo '</tr>';
}
?>
</table>

运行结果

image.png 小结:规则:当前列*当前行

1.28 foreach

foreach循环是用来遍历数组

语法

//语法一
foreach(数组 as){
}
//语法二
foreach(数组 as 键=>值){
}

例题

<?php
$stu=['tom','berry','ketty'];
foreach($stu as $v){
    echo $v,'<br>';
}
/**
tom
berry
ketty
*/
echo '<hr>';
-----------------------------------------------------------
foreach($stu as $k=>$v){
    echo "{$k}:{$v}<br>";
}
/**
0:tom
1:berry
2:ketty
*/

1.3 跳转语句

1.3.1 语法

break:中断循环

continue:中断当前循环,进入下一个循环

例题:

<?php
for($i=1; $i<=10; $i++) {
    if($i==5)
        break;  //中断循环
    echo "{$i}:锄禾日当午<br>";
}
//结果
1:锄禾日当午
2:锄禾日当午
3:锄禾日当午
4:锄禾日当午
--------------------------------------------------
<?php
for($i=1; $i<=10; $i++) {
    if($i==5)
        continue;  //跳出5,进入6循环
    echo "{$i}:锄禾日当午<br>";
}
1:锄禾日当午
2:锄禾日当午
3:锄禾日当午
4:锄禾日当午    //注意,没有打印第5句
6:锄禾日当午
7:锄禾日当午
8:锄禾日当午
9:锄禾日当午
10:锄禾日当午    

1.3.2 中断多重循环

break和continue默认中断、跳出1重循环,如果调中断、跳出多重循环,在后面加一个数字。

<?php
for($i=1; $i<=10; $i++) {
    for($j=1;$j<=$i;$j++){
        echo $j.'&nbsp;';
        if($j==5){
            break 2;   //中断2重循环
        }
    }   
    echo '<br>';
}
//运行结果
1 
1 2 
1 2 3 
1 2 3 4 
1 2 3 4 5 

练习

<?php
for($i=1; $i<=10; $i++) {
    switch($i){
        case 5:
            break 2;
    }
    echo $i,'<br>';
}
//结果
1
2
3
4

小结:switch的本质是循环了一次的循环

1.4 替代语法

php中除了do-while以外,其他的语法结构都有替代语法

规则:左大括号变冒号,右大括号变endXXX

//if的替代语法
    if():
​
    elseif():
​
    else:
​
    endif;
//switch替代语法
    switch():
​
    endswitch;
//for
    for():
​
    endfor;
//while
    while():
​
    endwhile;
//foreach
    foreach():
​
    endforeach;

例题:在混编的时候用替代语法

<body>
<?php
for($i=1;$i<=10;$i++):
    if($i%2==0):
?>
    <?php echo $i;?>:锄禾日当午<br>
<?php
    endif;
endfor;
?>
</body>
//运行结果
2:锄禾日当午
4:锄禾日当午
6:锄禾日当午
8:锄禾日当午
10:锄禾日当午

小结:可以通过替代语法证明else if之间如果有空格是嵌套if语句。

<?php
$score=80;
if($score>=90):
    echo 'A';
elseif($score>=80):    //elseif之间没有空格,如果有空格是嵌套if语句
    echo 'B';
else:
    echo 'C';
endif;
----------------------------------------
<?php
$score=80;
if($score>=90):
    echo 'A';
else:
    if($score>=80):
        echo 'B';
    
    else:
        echo 'C';
    endif;
endif;

1.5 函数

1、函数就是一段代码块

2、函数可以实现模块化编程

1.5.1 函数定义

function 函数名(参数1,参数2,...){
    //函数体
}

通过函数名()调用函数

<?php
//定义函数
function show() {
    echo '锄禾日当午<br>';
}
//调用
show();     //锄禾日当午
SHOW();     //锄禾日当午  函数名不区分大小写

小结:

1、变量名区分大小写

2、关键字、函数名不区分大小写

1.5.2 可变函数

将函数名存储到变量中

<?php
function show($args) {
    echo $args,'<br>';
}
$str='show';    //将函数名保存到变量中
$str('锄禾日当午');

例题:随机调用函数

<?php
 //中文显示
function showChinese() {
    echo '锄禾日当午<br>';
}
//英文显示
function showEnglish() {
    echo 'chu he re dang wu<br>';
}
//测试
$fun=rand(1,10)%2?'showChinese':'showEnglish';   //可变变量
$fun();

1.5.3 匿名函数

匿名函数就是没有名字的函数

<?php
//匿名函数
$fun=function(){
    echo '锄禾日当午<br>';
};
//匿名函数调用
$fun();

1.5.4 参数传递

函数的参数有形式参数和实际参数

形式参数是定义函数时候的参数,只起形式的作用,没有具体的值

实际参数的调用函数时候的参数,有具体的值

<?php
function fun($num1,$num2) {
    echo $num1+$num2;
}
fun(10,20);     //30

默认情况下,参数的传递是值传递

<?php
$num=10;
function fun($args) {
    $args=100;
}
fun($num);
echo $num;      //10

地址传递

<?php
$num=10;
//地址传递
function fun(&$args) {   //&符表示取地址
    $args=100;
}
fun($num);
echo $num;      //100

小结

1、函数的参数默认是值传递

2、如果要传递地址,在参数前面加&

3、如果是地址传递,不能直接写值

function fun(&$args) {
    $args=100;
}
fun(10);   //Fatal error: Only variables can be passed by reference (只有变量才能传递引用)

1.5.5 参数默认值

1、在定义函数的时候给形参赋值就是参数的默认值

<?php
//参数的默认值
function fun($name,$add='地址不详') {
    echo '姓名:'.$name,'<br>';
    echo '地址:'.$add,'<hr>';
}
//测试
fun('tom','北京');
fun('berry');

image.png

2、默认值必须是值,不能用变量代替

<?php
$str='地址不详'
function fun($name,$add=$str) {   //错误,默认值可以使用变量
    echo '姓名:'.$name,'<br>';
    echo '地址:'.$add,'<hr>';
}

3、默认值可以使用常量

<?php
define('ADD','地址不详');
function fun($name,$add=ADD) {    //默认值可以使用常量
    echo '姓名:'.$name,'<br>';
    echo '地址:'.$add,'<hr>';
}
//测试
fun('berry');

4、有默认值的写在后面,没有默认值的写在前面

<?php
//没有默认值的写在前面,有默认值写在后面
function fun($name,$age='未知',$add='地址不详') {
    echo "姓名:{$name}<br>";
    echo "年龄:{$age}<br>";
    echo "地址:{$add}<br>";
}
fun('tom');
//运行结果
姓名:tom
年龄:未知
地址:地址不详

1.5.6 参数个数不匹配

<?php
function fun($num1,$num2) {
    echo $num1,'<br>';
    echo $num2,'<br>';
}
 //fun(10); //实参少于形参(报错)
fun(10,20,30); //实参多于形参,只取前面对应的值

获取所有传递的参数

<?php
function fun() {
    //echo func_num_args(),'<br>';  //获取参数的个数
    $args=func_get_args();  //获取参数数组
    print_r($args);
}
fun(10);
fun(10,20);
fun(10,20,30); 

1.5.7 参数约束

1、定义变长参数(了解)

<?php
// ...$hobby包含了除了前面两个参数以外的所有参数
function fun($name,$age,...$hobby) {
    echo '姓名:'.$name,'<br>';
    echo '年龄:'.$age,'<br>';
    print_r($hobby);
    echo '<hr>';
}
fun('tom',22);
fun('berry',25,'读书','睡觉');

运行结果

image.png

多学一招:

function fun(...$args) {
    print_r($args);
    echo '<br>';
}
$num=[10,20];
echo '<pre>';
fun(...$num);   //将数组中的参数展开
//运行结果
/*
Array
(
    [0] => 10
    [1] => 20
)
*/

2、参数类型约束

//类型约束
function fun(string $name,int $age) {
    echo "姓名:{$name},'<br>'";
    echo "年龄:{$age}<br>";
}
fun('tom',22);
//约束$name是字符串型,$age是整型

3、返回值约束

function fun(int $num1,int $num2):int {  //必须返回整型
    return $num1+$num2;
}
echo fun(10,20);        //30

可以约束:string、int、float、bool、数组

//约束返回类型是数组
function fun():array {
}
//约束return后面不能有返回值  必须在7.1以后的版本中才支持
function fun():void {    //void是空的意思
    return;
}
fun();

1.6 return

1.6.1 终止脚本执行

<?php
echo '锄禾日当午<br>';
return;         //终止脚本执行
echo '汗滴禾下土<br>';   //不执行

提醒:return只能中断当前页面,如果有包含文件,只能中断包含文件

例题:

6-demo.php

<?php
echo '锄禾日当午<br>';
require './test.php';    //包含文件
echo '汗滴禾下土<br>';

test.php

<?php
echo 'aaa<br>';
return;   //只能中断test.php
echo 'bbb<br>';

运行结果

image.png

如果要完全终止脚本执行,使用exit()、或die()

echo 'aaa<br>';
exit();  //die()
echo 'bbb<br>';

1.6.2、返回页面结果

test.php

<?php
return array('name'=>'tom','sex'=>'男');

6-demo.php

<?php
$stu=require './test.php';
print_r($stu);  //Array ( [name] => tom [sex] => 男 ) 

小结:在项目中引入配置文件就使用这种方法

1.6.3 函数的返回和终止

return在函数中使用作用有二 1、终止函数执行

2、返回值

function fun() {
    echo 'aaa';
    return ;        //终止函数执行
    echo 'bbb';
}
fun();   //aaa
----------------------------------
function fun() {
    return 10;  //返回值
}
echo fun();     //10