docker 制作镜像

92 阅读2分钟

镜像转容器

在这里插入图片描述

制作镜像

在这里插入图片描述

报错到本地

docker save -o new_tomcat tomcat:8.5.78

在这里插入图片描述

加载镜像

docker load -i new_tomcat

在这里插入图片描述

这种方式 挂载的文件不能复制到新镜像,容器里新建的文件是可以复制到新镜像的。

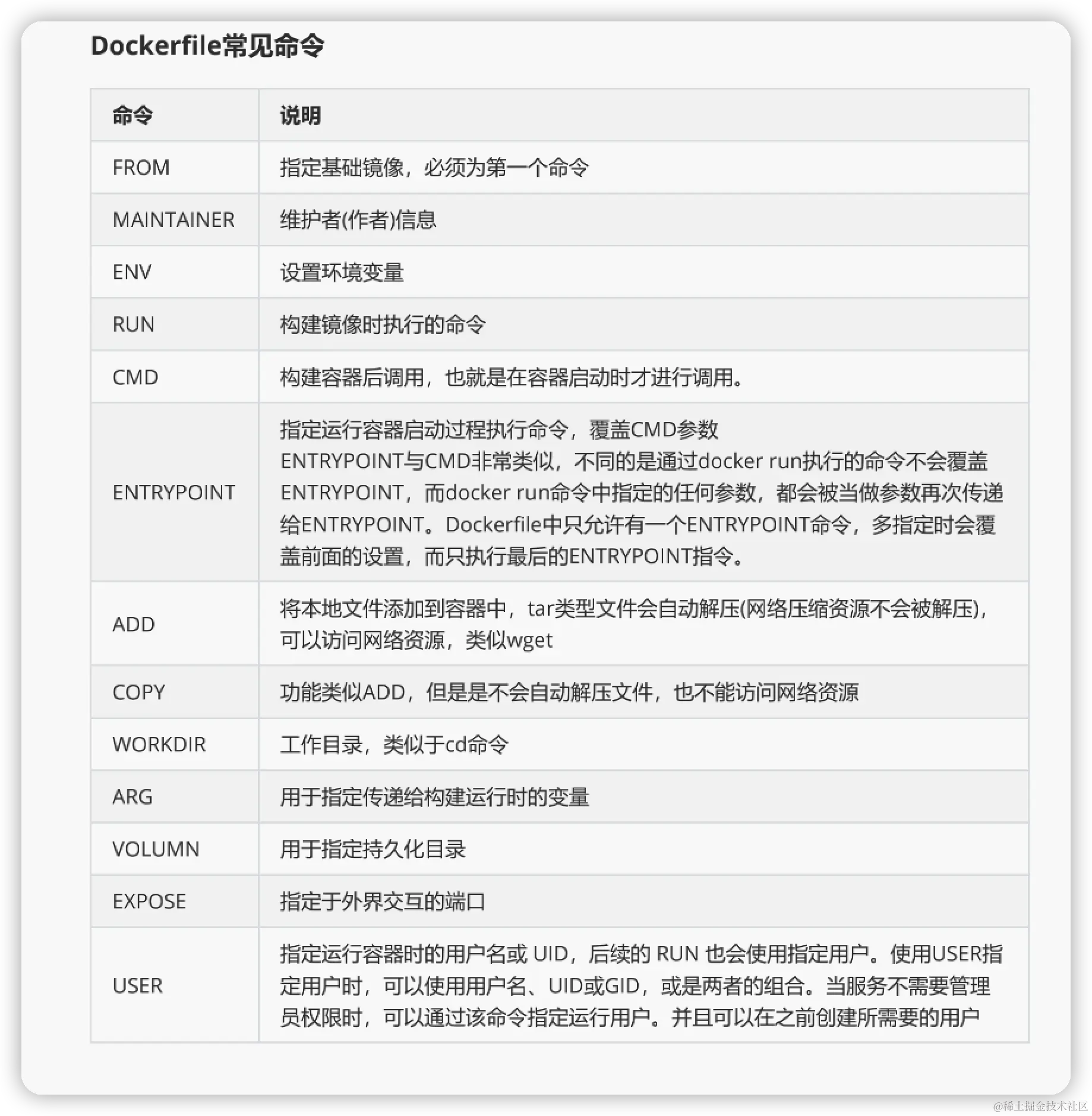
dockerfile

在这里插入图片描述

Dockerfile****的基本结构

Dockerfile是一个包含用于组合映像的命令的文本文档。可以使用在命令行中调用任何命令。 Docker通

过读取Dockerfile中的指令自动生成映像。

docker build命令用于从Dockerfile构建映像。可以在docker build命令中使用 -f 标志指向文件系统中任

何位置的Dockerfile。

Dockerfile由一行行命令语句组成,并且支持以#开头的注释行

Dockerfile分为四部分:基础镜像信息、维护者信息、 镜像操作指令和容器启动时执行指令

Dockerfile****文件说明

Docker以从上到下的顺序运行Dockerfile的指令。为了指定基本映像,第一条指令必须是FROM。一个声

明以 # 字符开头则被视为注释。可以在Docker文件中使用 RUN , CMD , FROM , EXPOSE , ENV 等指

令。

在这里插入图片描述

build命令

docker build 命令用于使用 Dockerfile 创建镜像。

常用参数

build命令参数特别多。这里只给大家介绍几个常用的参数,如果小伙伴们想了解更多内容,请参考
docker官网手册。
–build-arg=[] :设置镜像创建时的变量;
-f :指定要使用的Dockerfile路径;
–rm :设置镜像成功后删除中间容器;
–tag, -t: 镜像的名字及标签,通常 name:tag 或者 name 格式;可以在一次构建中为一个镜像设置
多个标签。

这里我们提供一个demo jar包 和编写好的docekrfile文件

在这里插入图片描述
文件内容基于java8 运行demo.jar包

在这里插入图片描述

add是添加demo.jar到容器里 demo,jar包
cmd是运行此jar包

制作镜像

docker build -f ./springboot.dockerfile -t demo .
在这里插入图片描述
当然也可以自己指定版本

docker build -f ./springboot.dockerfile -t demo:1 .

在这里插入图片描述

查看镜像

在这里插入图片描述
运行镜像

docker run -itd -p 9090:8080 --name=demo_jar demo
在这里插入图片描述

测试镜像

在这里插入图片描述