联合国公布18个全球隐私计算技术应用典型案例!

405 阅读3分钟

[开放隐私计算]

        图片近期,联合国大数据工作组发布了新的隐私指南—— 《The UN Guide on Privacy Enhancing-Technologies (PETs) for Official Statistics》 (联合国官方统计隐私增强技术(PETs)指南)。

该报告的前几章展示了隐私增强技术作为各种方法和途径的先驱,如何在实际应用中站稳脚跟。

同态加密、安全多方计算、差分隐私、联邦学习、零知识证明和可信执行环境是针对使用敏感数据时降低隐私风险的有效隐私技术,报告对这些技术做了全面介绍。

文末可获取免费《指南》全文下载链接~

其中最大的亮点,是18个遍及全球的隐私增强技术典型使用案例,案例涉及政府部门、民营企业和多个合作组织,也涵盖了各种隐私增强技术和各类具体的使用场景,让我们一一来看一下:

1. 波士顿女性劳动力**图片
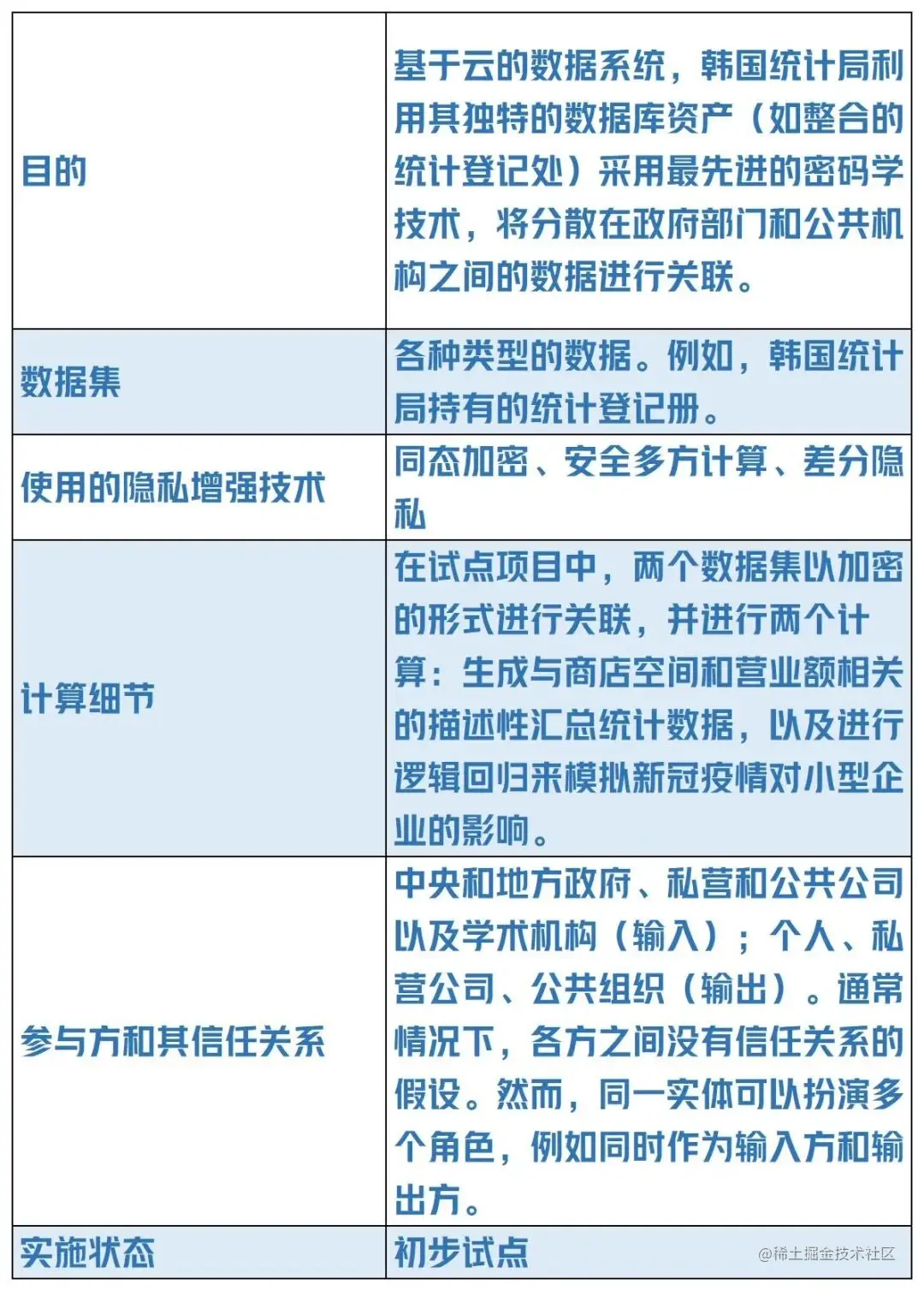
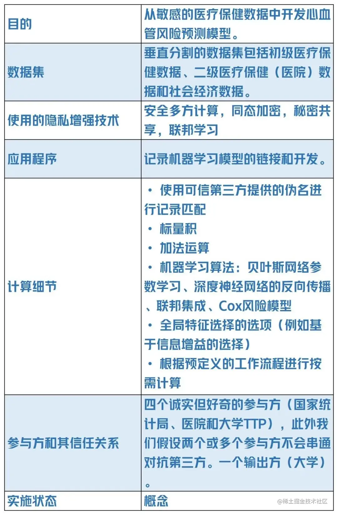
2. 欧洲统计系统:开发可信的智能调查技术**图片3. 欧盟统计局:处理长期移动网络运营商数据图片4. 印度尼西亚旅游部:通过可信执行环境在两个移动网络运营商之间机密共享数据集图片5. 意大****利国家统计研究所和意大利银行:使用保护隐私的记录链接丰富数据分析图片6. 英国国家统计局:在英国国家统计机构试验使用合成数据图片7. 三****星SDS(韩国):保护隐私的数据聚合系统图片8. 加拿大统计局:使用隐私求交测量数据源的覆盖范围图片9. 加拿大统计局:使用分级同态加密训练用于私有文本分类的机器学习模型图片10. 加拿大统计局:试用合成数据图片11. 韩国统****计局:开发隐私保护的统计数据中心平台图片12. 荷****兰统计局:从分布式临床和社会经济数据中开发保护隐私的心血管风险预测模型

图片

13. 荷****兰统计局:使用隐私求交测量电子健康解决方案的有效性图片14. Twitt****er和Openmineed:推进未发布数字资产的第三方审计和研究可重复性

图片

15. 联合****国欧洲经济委员会:试验保护隐私的联邦机器学习方法图片16. 联合**图片17. 美国人口普查局:为2020年美国人口普查部署差分隐私披露避免系统**图片18. 美****国教育部:使用保护隐私的记录链接分析学生财政援助数据图片
本文由开放隐私计算整理,转载请备注来源,《指南》全文免费下载方式:关注“开放隐私计算”公众号,后台回复“20230510”即可获取下载链接~END

热门文章:

隐私计算头条周刊(4.24-5.07)

附下载 | 北京金融科技产业联盟发布《金融业隐私计算互联互通技术研究报告》

蓝牙追踪暴露隐私?苹果和谷歌联手遏制!

AI 大模型淘金时代,淘金的铲子和勺子是什么?

案例分享 | 差分隐私在美国人口普查数据中的应用