Vue基础-侦听器

62 阅读4分钟

安装

npm init vue@latest

创建第一个实例

export default{
  date(){
 return {
 数据区域
 }
 }
}
<template>
    HTML5
    </template>

1.插值表达式

{{x}} x为数据名称 也可以写计算属性 如

...
return {
 a:50
 }
...
//也可使用三元表达式
{{a}},{{a-10}} //可写在模板标签内
// 50    40

如果需要显示在模板显示html可以使用 v-html

...
return {
 rawHtml: '<span style="color: red">This should be red.</span>'
 }
...
<p><span v-html="rawHtml"></span></p>
//文字为红色

双大括号不能在属性中使用 想要响应式地绑定一个属性轻使用

1.1v-bind 简写 :
...
return {
 a:redclass
 }
...
<div :class="a"></div>
//等同 <div :class="redclass"></div>

//如果属性为布尔型
---
    {
    disabled:true
} 
---
<button :disabled="a"></button>
//依据 true / false 值来决定 属性 是否应该禁用按钮
1.2动态绑定多个值
data() {
  return {
    objectOfAttrs: {
      id: 'container',
      class: 'wrapper'
    }
  }
}
<div :="objectOfAttrs"></div>
//等同于 <div id="container" class="wrapper"></div>

2.声明方法(函数)

method(){}

//在data同级下
method(){
    方法名(形参){
     //代码块   
    }
}
2.1v-on 简写 @

指令类似于 JS中的 click 事件 它将监听 DOM 事件 如

methods:{
btnclick(){
console.log('鱿鱼须')
}
}
<button @click="btnclick">按钮</button>
2.2动态绑定
---
return {
      btnArray: "click"
    }
...
 methods: {
    as() {
      console.log(123);
    }
  }
---
    <button @[btnArray]="as()">按钮</button>

3.计算属性 computed

computed:{
    a(a,b){
        return a + b
    }
}
---VS---
methods:{
    a(a,b){
        return a + b
    }
}
/*计算属性与方法不同的地方在于
计算属性值会基于其响应式依赖被缓存
如果不改变计算属性的参数计算属性不会重新计算*/

4.绑定 HTML class

<div :class="{ active: isActive }"></div>
//active类是否显示 取决于isActive的真假值

当然也可以绑定一个对象 声明多个class属性

data() {
  return {
    ass: {
      asone:true,
      astwo:false
    }
  }
}
<div :class="{{ass}}"></div> 
           === 
<div :class="asone"></div>

也可以通过数组的形式绑定多个css class 属性

data() {
  return {
      asone:newone,
      astwo:newtwo
  }
}
<div :class="[asone,astwo]"></div> 
              ===
<div :class="[newone,newtwo]"></div> 
4.1:style

支持绑定 JavaScript 对象值,对应的是 [HTML 元素的 style 属性] 多数情况下 我们喜欢以下写法

data() {
  return {
    styleObject: {
      color: 'red',
      fontSize: '13px'
    }
  }
}
<div :style="styleObject"></div>

5.v-if / v-else

return {
    a:1
}
<div v-if="a"></div> //显示
<div v-eles="a"></div> //隐藏
5.1v-show
<h1 v-show="ok">Hello!</h1>

不同之处在于 v-show 会在 DOM 渲染中保留该元素;

v-show 仅切换了该元素上名为 display 的 CSS 属性。

v-show 不支持在 <template> 元素上使用,也不能和 v-else 搭配使用。

6.v-for的使用

语法:

data() {
  return {
  ass: ["arrondeday", "assor"]
  }
}
<ul v-for="(item,index) in ass"> item为值 index为索引 相当于forEach
    <li>{{item}} + {{index}}</li>
</ul>
//结果
 <li>arrondeday + 0</li>
 <li>assor + 1</li>

6.1v-for 与对象

<ul>
  <li v-for="value in myObject">
    {{ value }}
  </li>
</ul>
data() {
  return {
    myObject: {
      title: 'How to do lists in Vue',
      author: 'Jane Doe',
      publishedAt: '2016-04-10'
    }
  }
}
<ul>
  <li v-for="(value,key,index) in myObject"> //value为值 key可自定义为属性(id,class...),index为索引
    {{ value }} + {{key}} + {{index}}
  </li>
</ul>

v-for 比 v-if 的优先级更高 不要忘记 :key="item.id" !!!

如果需要两个同时使用 可在外包裹一层template标签 并把循环语句放上去

6.1数组方法
  • push()

  • pop()

  • shift()

  • unshift()

  • splice()

  • sort()

  • reverse()

    在计算属性中使用 reverse() 和 sort() 的时候务必小心!这两个方法将变更原始数组,计算函数中不应该这么做

7.事件处理

7.1事件修饰符

在处理事件时调用 event.preventDefault()event.stopPropagation() 是很常见的。尽管我们可以直接在方法内调用,但如果方法能更专注于数据逻辑而不用去处理 DOM 事件的细节会更好。

为解决这一问题,Vue 为 v-on 提供了事件修饰符。修饰符是用 . 表示的指令后缀,包含以下这些:

  • .stop

  • .prevent

  • .self

  • .capture

  • .once

  • .passive

    <!-- 单击事件将停止传递 -->
    <a @click.stop="doThis"></a>
    
    <!-- 提交事件将不再重新加载页面 -->
    <form @submit.prevent="onSubmit"></form>
    
    <!-- 修饰语可以使用链式书写 -->
    <a @click.stop.prevent="doThat"></a>
    
    <!-- 也可以只有修饰符 -->
    <form @submit.prevent></form>
    
    <!-- 仅当 event.target 是元素本身时才会触发事件处理器 -->
    <!-- 例如:事件处理器不来自子元素 -->
    <div @click.self="doThat">...</div>
    --------------------------------------
    <!-- 添加事件监听器时,使用 `capture` 捕获模式 -->
    <!-- 例如:指向内部元素的事件,在被内部元素处理前,先被外部处理 -->
    <div @click.capture="doThis">...</div>
    
    <!-- 点击事件最多被触发一次 -->
    <a @click.once="doThis"></a>
    
    <!-- 滚动事件的默认行为 (scrolling) 将立即发生而非等待 `onScroll` 完成 -->
    <!-- 以防其中包含 `event.preventDefault()` -->
    <div @scroll.passive="onScroll">...</div>
    
7.2按键修饰符

在监听键盘事件时,我们经常需要检查特定的按键。Vue 允许在 v-on@ 监听按键事件时添加按键修饰符。

<!-- 仅在 `key` 为 `Enter` 时调用 `submit` -->
<input @keyup.enter="submit" />

略。。。 更多修饰符 请访问 cn.vuejs.org/guide/essen…

8.表单输入绑定

在前端处理表单时,我们常常需要将表单输入框的内容同步给 JavaScript 中相应的变量。

Vue中可以直接使用

<input v-model="text"> //text为存储数据的变量名
当然也可以在
<textarea>中使用
<textarea v-model="text"></textarea>
    以及复选框
<input type="checkbox" id="checkbox" v-model="checked" />
<label for="checkbox">{{ checked }}</label>
8.1修饰符

.lazy

默认情况下,v-model 会在每次 input 事件后更新数据 (IME 拼字阶段的状态例外)。你可以添加 lazy 修饰符来改为在每次 change 事件后更新数据:

<!-- 在 "change" 事件后同步更新而不是 "input" -->
<input v-model.lazy="msg" />

.number

如果你想让用户输入自动转换为数字,你可以在 v-model 后添加 .number 修饰符来管理输入:

<input v-model.number="age" />

如果该值无法被 parseFloat() 处理,那么将返回原始值。

number 修饰符会在输入框有 type="number" 时自动启用。

.trim

如果你想要默认自动去除用户输入内容中两端的空格,你可以在 v-model 后添加 .trim 修饰符:

<input v-model.trim="msg" />

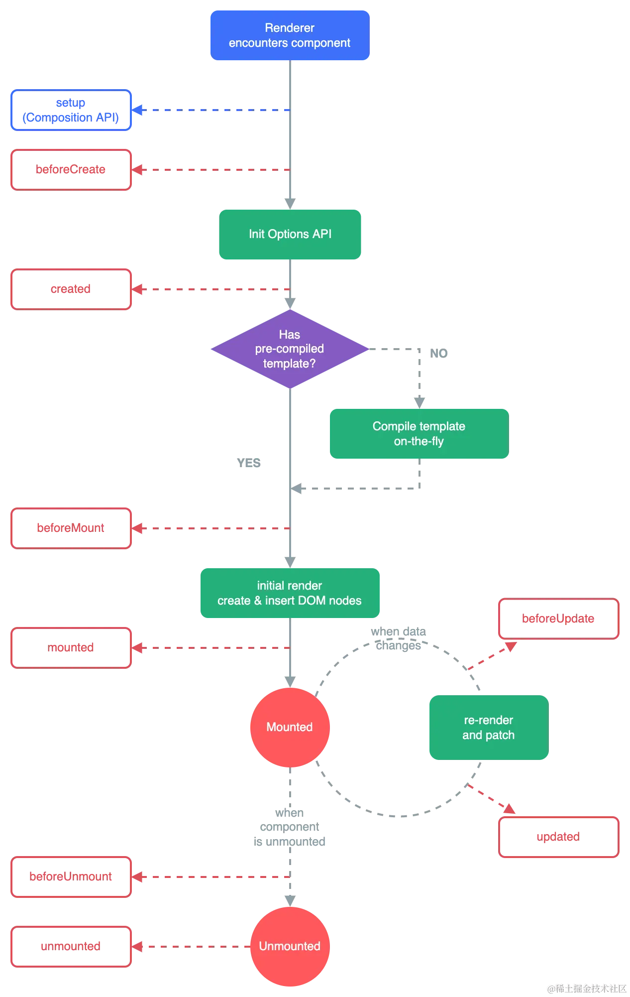
9.生命周期

10.侦听器

watch

语法:

...
data() {
    return {
      question: '',
...
  watch: {
    // 每当 question 改变时,这个函数就会执行
    question(newQuestion, oldQuestion) { //第一个参数为变化后的数值 第二个为之前的数值
    console.log(111)
    }
  },
}

在某些场景中,我们希望在创建侦听器时,立即执行一遍回调。这时我们可以用一个对象来声明侦听器,这个对象有 handler 方法和 immediate: true 选项,这样便能强制回调函数立即执行:

export default {
  // ...
  watch: {
    question: {
      handler(newQuestion) { //如果想在侦听器回调中能访问被 Vue 更新之后的 DOM,你需要指明 flush: 'post' 选项:
        #flush: 'post'#
        console.log(1) // 在组件实例创建时会立即调用
      },
      // 强制立即执行回调
      immediate: true
    }
  }
  // ...
}