最新:各大高校陆续发布夏令营通知!一个保研&免复试的机会,快来围观~

329 阅读4分钟

哈咯,大家好呀,我是小白,每天和你分享最新考研资讯!一定不要忘了【🌟 星标】喔,否则就不能第一时间找到小白啦~图片
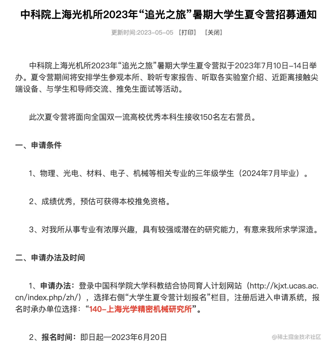
最近各大院校都在密集发布“夏令营”的通知,你关注到了没?比如“中国科学院大学上海光机所”昨天发布夏令营招募通知:
图片
复旦大学总计25个学院都发布了夏令营通知:
图片
小白帮你把31个学院的通知都放在下面了,哪怕不报考复旦大学,也可以借此了解一下相应的要求图片

院系代码院系名称夏令营活动通知链接
013新闻学院www.xwxy.fudan.edu.cn/node2/fdxwx…
014历史学系history.fudan.edu.cn/7c/6b/c7805…
016哲学学院philosophy.fudan.edu.cn/7b/6b/c2083…
019物理学系phys.fudan.edu.cn/7a/38/c7522…
020现代物理研究所imp.fudan.edu.cn/7b/2a/c1004…
022化学系chemistry.fudan.edu.cn/7c/22/c2186…
024计算机科学技术学院cs.fudan.edu.cn/7b/0b/c2425…
027法学院law.fudan.edu.cn/7c/43/c2745…
030材料科学系mse.fudan.edu.cn/7b/69/c2291…
044高分子科学系polymer.fudan.edu.cn/7b/a4/c3139…
046高等教育研究所www.ihe.fudan.edu.cn/7b/39/c2798…
054文物与博物馆系www.chm.fudan.edu.cn/_upload/art…
068经济学院金融专硕 econ.fudan.edu.cn/info/1519/2… econ.fudan.edu.cn/info/1307/2…
069管理学院专硕 www.fdsm.fudan.edu.cn/mf/mf155695… www.fdsm.fudan.edu.cn/graduate/gr…
070生命科学学院life.fudan.edu.cn/7b/ab/c2813…
073社会发展与公共政策学院ssdpp.fudan.edu.cn/7c/63/c2078…
076历史地理研究中心yugong.fudan.edu.cn/views/news_…
083文献信息中心www.library.fudan.edu.cn/zyss/2023/0…
085类脑人工智能科学与技术研究院istbi.fudan.edu.cn/info/1167/4…
086工程与应用技术研究院faet.fudan.edu.cn/7b/e8/c2381…
088代谢与整合生物学研究院imib.fudan.edu.cn/7b/03/c2275…
098大数据学院sds.fudan.edu.cn/7a/51/c1770…
203人类表型组研究院hupi.fudan.edu.cn/content.jsp…
301先进材料实验室lam.fudan.edu.cn/7c/0c/c2601…
302大气与海洋科学系atmsci.fudan.edu.cn/7b/50/c1498…

复旦大学上海医学院

院系代码院系名称夏令营活动通知链接
101基础医学院basicmed.fudan.edu.cn/7b/57/c3092…
102公共卫生学院sph.fudan.edu.cn/a/2203
114放射医学研究所irm.fudan.edu.cn/7a/48/c3907…
151生物医学研究院ibs.fudan.edu.cn/7a/81/c2100…
152脑科学研究院mp.weixin.qq.com/s/nNe_5NtM_…
153脑转化研究院itbr.fudan.edu.cn/info/1095/3…

看到这里肯定有人会问:考研与夏令营有啥关系?考研也要参加吗?先别着急,今天小白和你好好说道说道~
1、什么是“夏令营”
简单点来说,就是学校把全国各高校的一群优质学生召集到一起,首先以学术会议的形式介绍学校各学科及专业(我很棒,多考虑考虑我),再通过举行一些考核(面试&笔试等)筛选出学校想要的优秀生源(你也很棒,咱们在一起?图片)。
夏令营主要的一个作用就是学校提前选拔免试研究生,所以这也就成了许多同学口中的“保研夏令营”。
2、夏令营的好处那有哪些具体好处呢?具体的优惠政策因学校而异,小白归纳了一下大概是4条:
1)有机会直接获得推免资格 2)初试成绩达到学院划定的复试分数线,其他条件相同时,优先录取; 3)初试成绩达到复试线后,直接免去复试; 4)入学后获得专项奖学金;
3、夏令营申请要求了解完夏令营的诸多优惠待遇后,估摸着很多人都已经跃跃欲试了吧~先别着急,参加夏令营也是有门槛滴!
不同学校的夏令营申请要求并不相同,其中主要的考察条件有:前五学期的成绩排名、英语水平、项目获奖情况、本科院校等级等。所以你可以多看看自己心仪学校的官网通知。
4、夏令营常见问题答疑Q:夏令营可以同时参加多个吗?
夏令营完全可以同时参加多个,只要你自己不嫌麻烦+时间不冲突即可。不过小白还是建议已经打算好考研的同学最多不要超过三个。

Q:线下参加夏令营好麻烦啊,值不值得去?

小白觉得是很有价值的,如果是自己心仪的学校,一定要去!一般学校如果是线下举行夏令营,都会包吃包住并且报销来回的路费!而且,夏令营一般持续的时间也不会很长,如果安排得当,对复习进度的影响不会很大,可以当作考研过程中放松一下。

5、其他 注意事项

说到这里,估计不少人已经有了大概的想法。

1)多关注学校官网发布的夏令营信息,注意申请截止时间,以及入选营员的公布通知。
2)发送申请后,多关注自己的邮箱,收到入营通知邮件后及时回复。
3)无论是否申请成功,都不要因为夏令营打乱复习的节奏。参加夏令营对于咱们考研人来说只是锦上添花,不要过度的因为这件事而影响复习的节奏和心情。
4)并不是所有的学校,都会对取得优秀营员的同学在研究生统考的时候都有优惠政策哦,这一点还需要你去具体的了解一下