JavaSE(十六)多线程基础

78 阅读14分钟

1.线程相关的概念

1.程序

就是我们写的代码

2.进程

  1. 进程是指运行中的程序,比如我们使用QQ,就启动了一个进程,操作系统就会为该进程分配内存空间。当我们使用迅雷,又启动了一个进程,操作系统将为迅雷分配新的内存空间。
  2. 进程是程序的一次执行过程,或是正在运行的一个程序。是动态过程:有它自身的产生、存在和消亡的过程

3.线程

  1. 线程由进程创建的,是进程的一个实体

  2. 一个进程可以拥有多个线程,如一个百度网盘是一个进程,同时下载多个文件,执行多个线程

4.其他概念

  1. 单线程:同一个时刻,只允许执行一个线程

  2. 多线程:同一个时刻,可以执行多个线程,比如:一个qq进程,可以同时打开多个聊天窗口,一个迅雷进程,可以同时下载多个文件

  3. 并发:同一个时刻,多个任务交替执行,造成一种“貌似同时”的错觉,简单的说,单核cpu实现的多任务就是并发。就是,

image.png

  1. 并行:同一个时刻,多个任务同时执行,多核cpu可以实行并行

image.png

并发和并行可以同时存在

2.线程的基本使用

两种方式

  1. 继承Thread类,重写run方法
  2. 实现Runnable接口,重写run方法

1.线程应用案例 继承Thread类 创建线程

  1. 请编写程序,开启一个线程,该线程每隔1秒。在控制台输出“喵喵,我是小猫咪”
  2. 对上题改进:当输出80次喵喵,我是小猫咪,结束该线程
  3. 使用JConsole监控线程执行情况,并画出程序示意图!
/**
 * 演示通过继承Thread 类创建线程
 */
public class Thread01 {
    public static void main(String[] args) throws InterruptedException {

        //创建Cat对象,可以当做线程使用
        Cat cat = new Cat();

        //老韩读源码
        /*
            (1)
            public synchronized void start() {
                start0();
            }
            (2)
            //start0() 是本地方法,是JVM调用, 底层是c/c++实现
            //真正实现多线程的效果, 是start0(), 而不是 run
            private native void start0();

         */

        cat.start();//启动线程-> 最终会执行cat的run方法



        //cat.run();//run方法就是一个普通的方法, 没有真正的启动一个线程,就会把run方法执行完毕,才向下执行
        //说明: 当main线程启动一个子线程 Thread-0, 主线程不会阻塞, 会继续执行
        //这时 主线程和子线程是交替执行..
        System.out.println("主线程继续执行" + Thread.currentThread().getName());//名字main
        for(int i = 0; i < 60; i++) {
            System.out.println("主线程 i=" + i);
            //让主线程休眠
            Thread.sleep(1000);
        }

    }
}

//老韩说明
//1. 当一个类继承了 Thread 类, 该类就可以当做线程使用
//2. 我们会重写 run方法,写上自己的业务代码
//3. run Thread 类 实现了 Runnable 接口的run方法
/*
    @Override
    public void run() {
        if (target != null) {
            target.run();
        }
    }
 */



class Cat extends Thread {

    int times = 0;
    @Override
    public void run() {//重写run方法,写上自己的业务逻辑

        while (true) {
            //该线程每隔1秒。在控制台输出 “喵喵, 我是小猫咪”
            System.out.println("喵喵, 我是小猫咪" + (++times) + " 线程名=" + Thread.currentThread().getName());
            //让该线程休眠1秒 ctrl+alt+t
            try {
                Thread.sleep(1000);
            } catch (InterruptedException e) {
                e.printStackTrace();
            }
            if(times == 80) {
                break;//当times 到80, 退出while, 这时线程也就退出..
            }
        }
    }
}

image.png

为什么调start而不是run?

run方法就是一个普通的方法,没有真正的启动一个线程,就会把run方法执行完毕,才向下执行

image.png

2线程应用案例-实现Runnable接口

  1. java是单继承的,在某些情况下一个类可能已经继承了某个父类,这时在用继承Thread类方法来创建线程显然不可能了。
  2. java设计者们提供了另外一个方式创建线程,就是通过实现Runnable:接口来创建线程

请编写程序,该程序可以每隔1秒。在控制台输出“h!”,当输出10次后,自动退出。请使用实现Runnable接口的方式实现

/**
 * 通过实现接口Runnable 来开发线程
 */
public class Thread02 {
    public static void main(String[] args) {
        Dog dog = new Dog();
        //dog.start(); 这里不能调用start
        //创建了Thread对象,把 dog对象(实现Runnable),放入Thread
        Thread thread = new Thread(dog);
        thread.start();

//        Tiger tiger = new Tiger();//实现了 Runnable
//        ThreadProxy threadProxy = new ThreadProxy(tiger);
//        threadProxy.start();
    }
}

class Animal {
}

class Tiger extends Animal implements Runnable {

    @Override
    public void run() {
        System.out.println("老虎嗷嗷叫....");
    }
}

//线程代理类 , 模拟了一个极简的Thread类
class ThreadProxy implements Runnable {//你可以把Proxy类当做 ThreadProxy

    private Runnable target = null;//属性,类型是 Runnable

    @Override
    public void run() {
        if (target != null) {
            target.run();//动态绑定(运行类型Tiger)
        }
    }

    public ThreadProxy(Runnable target) {
        this.target = target;
    }

    public void start() {
        start0();//这个方法时真正实现多线程方法
    }

    public void start0() {
        run();
    }
}


class Dog implements Runnable { //通过实现Runnable接口,开发线程

    int count = 0;

    @Override
    public void run() { //普通方法
        while (true) {
            System.out.println("小狗汪汪叫..hi" + (++count) + Thread.currentThread().getName());

            //休眠1秒
            try {
                Thread.sleep(1000);
            } catch (InterruptedException e) {
                e.printStackTrace();
            }

            if (count == 10) {
                break;
            }
        }
    }
}

3.多线程执行

请编写一个程序,创建两个线程,一个线程每隔1秒输出“hello,wold”,输出10次,退出,一个线程每隔1秒输出"“hi”,输出5次退出

package com.hspedu.threaduse;

/**
 * main线程启动两个子线程
 */
public class Thread03 {
    public static void main(String[] args) {

        T1 t1 = new T1();
        T2 t2 = new T2();
        Thread thread1 = new Thread(t1);
        Thread thread2 = new Thread(t2);
        thread1.start();//启动第1个线程
        thread2.start();//启动第2个线程
        //...

    }
}

class T1 implements Runnable {

    int count = 0;

    @Override
    public void run() {
        while (true) {
            //每隔1秒输出 “hello,world”,输出10次
            System.out.println("hello,world " + (++count));
            try {
                Thread.sleep(1000);
            } catch (InterruptedException e) {
                e.printStackTrace();
            }
            if(count == 60) {
                break;
            }
        }
    }
}

class T2 implements Runnable {

    int count = 0;

    @Override
    public void run() {
        //每隔1秒输出 “hi”,输出5次
        while (true) {
            System.out.println("hi " + (++count));
            try {
                Thread.sleep(1000);
            } catch (InterruptedException e) {
                e.printStackTrace();
            }
            if(count == 50) {
                break;
            }
        }
    }
}

线程如何理解

image.png

3.继承Thread 和实现Runnable的区别

  1. 从java的设计来看,通过继承Thread或者实现Runnable接口来创建线程本质上没有区别,从dk帮助文档我们可以看到Thread类本身就实现了 Runnable接口
  2. 实现Runnable接口方式更加适合多个线程共享一个资源的情况,并且避免了单继承的限制,建议使用Runnable方式

4.多线程售票问题

package com.hspedu.ticket;

/**
 * 使用多线程,模拟三个窗口同时售票100张
 */
public class SellTicket {
    public static void main(String[] args) {

        //测试
//        SellTicket01 sellTicket01 = new SellTicket01();
//        SellTicket01 sellTicket02 = new SellTicket01();
//        SellTicket01 sellTicket03 = new SellTicket01();
//
//        //这里我们会出现超卖..
//        sellTicket01.start();//启动售票线程
//        sellTicket02.start();//启动售票线程
//        sellTicket03.start();//启动售票线程


        System.out.println("===使用实现接口方式来售票=====");
        SellTicket02 sellTicket02 = new SellTicket02();

        new Thread(sellTicket02).start();//第1个线程-窗口
        new Thread(sellTicket02).start();//第2个线程-窗口
        new Thread(sellTicket02).start();//第3个线程-窗口


    }
}


//使用Thread方式

class SellTicket01 extends Thread {

    private static int ticketNum = 100;//让多个线程共享 ticketNum

    @Override
    public void run() {
        while (true) {

            if (ticketNum <= 0) {
                System.out.println("售票结束...");
                break;
            }

            //休眠50毫秒, 模拟
            try {
                Thread.sleep(50);
            } catch (InterruptedException e) {
                e.printStackTrace();
            }

            System.out.println("窗口 " + Thread.currentThread().getName() + " 售出一张票"
                    + " 剩余票数=" + (--ticketNum));

        }
    }
}



//实现接口方式
class SellTicket02 implements Runnable {
    private int ticketNum = 100;//让多个线程共享 ticketNum

    @Override
    public void run() {
        while (true) {

            if (ticketNum <= 0) {
                System.out.println("售票结束...");
                break;
            }

            //休眠50毫秒, 模拟
            try {
                Thread.sleep(50);
            } catch (InterruptedException e) {
                e.printStackTrace();
            }

            System.out.println("窗口 " + Thread.currentThread().getName() + " 售出一张票"
                    + " 剩余票数=" + (--ticketNum));//1 - 0 - -1  - -2

        }
    }
}

5.线程终止

  1. 当线程完成任务后,会自动退出。
  2. 还可以通过使用变量来控制run方法退出的方式停止线程,即通知方式

需求:启动一个线程t,要求在main线程中去停止线程t,请编程实现.

public class ThreadExit_ {
    public static void main(String[] args) throws InterruptedException {
        T t1 = new T();
        t1.start();

        //如果希望main线程去控制t1 线程的终止, 必须可以修改 loop
        //让t1 退出run方法,从而终止 t1线程 -> 通知方式

        //让主线程休眠 10 秒,再通知 t1线程退出
        System.out.println("main线程休眠10s...");
        Thread.sleep(10 * 1000);
        t1.setLoop(false);
    }
}

class T extends Thread {
    private int count = 0;
    //设置一个控制变量
    private boolean loop = true;
    @Override
    public void run() {
        while (loop) {

            try {
                Thread.sleep(50);// 让当前线程休眠50ms
            } catch (InterruptedException e) {
                e.printStackTrace();
            }
            System.out.println("T 运行中...." + (++count));
        }

    }

    public void setLoop(boolean loop) {
        this.loop = loop;
    }
}





6.线程常用方法

  1. setName/设置线程名称,使之与参数name相同
  2. getName/返回该线程的名称
  3. start/使该线程开始执行;Java虚拟机底层调用该线程的start0方法
  4. run/调用线程对象run方法;
  5. setPriority/更改线程的优先级
  6. getPriority/获取线程的优先级
  7. sleep/在指定的毫秒数内让当前正在执行的线程休眠(暂停执行)
  8. interrupt/中断线程

7.注意事项

  1. Astart底层会创建新的线程,调用run,run就是一个简单的方法调用,不会启动新 线程
  2. 线程优先级的范围
  3. interrupt,中断线程,但并没有真正的结束线程。所以一般用于中断正在休眠线程,即中断休眠,让线程继续进行
  4. sleep:线程的静态方法,使当前线程休眠

public class ThreadMethod01 {
    public static void main(String[] args) throws InterruptedException {
        //测试相关的方法
        T t = new T();
        t.setName("老韩");
        t.setPriority(Thread.MIN_PRIORITY);//1
        t.start();//启动子线程


        //主线程打印5 hi ,然后我就中断 子线程的休眠
        for(int i = 0; i < 5; i++) {
            Thread.sleep(1000);
            System.out.println("hi " + i);
        }

        System.out.println(t.getName() + " 线程的优先级 =" + t.getPriority());//1

        t.interrupt();//当执行到这里,就会中断 t线程的休眠.



    }
}

class T extends Thread { //自定义的线程类
    @Override
    public void run() {
        while (true) {
            for (int i = 0; i < 100; i++) {
                //Thread.currentThread().getName() 获取当前线程的名称
                System.out.println(Thread.currentThread().getName() + "  吃包子~~~~" + i);
            }
            try {
                System.out.println(Thread.currentThread().getName() + " 休眠中~~~");
                Thread.sleep(20000);//20秒
            } catch (InterruptedException e) {
                //当该线程执行到一个interrupt 方法时,就会catch 一个 异常, 可以加入自己的业务代码
                //InterruptedException 是捕获到一个中断异常.
                System.out.println(Thread.currentThread().getName() + "被 interrupt了");
            }
        }
    }
}


  1. yield:线程的礼让。让出cpu,让其他线程执行,但礼让的时间不确定,所以也不一定礼让成功
  2. join:线程的插队。插队的线程一旦插队成功,!则肯定先执行完插入的线程所有的任务

案例:创建一个子线程,每隔1s输出hello,输出20 次,主线程每隔1秒,输出hi,输出20次要求:两个线 程同时执行,当主线程输出5次后,就让子线程运行完 毕,主线程再继续

public class ThreadMethod02 {
    public static void main(String[] args) throws InterruptedException {

        T2 t2 = new T2();
        t2.start();

        for(int i = 1; i <= 20; i++) {
            Thread.sleep(1000);
            System.out.println("主线程(小弟) 吃了 " + i  + " 包子");
            if(i == 5) {
                System.out.println("主线程(小弟) 让 子线程(老大) 先吃");
                //join, 线程插队
                //t2.join();// 这里相当于让t2 线程先执行完毕
                Thread.yield();//礼让,不一定成功..
                System.out.println("线程(老大) 吃完了 主线程(小弟) 接着吃..");
            }

        }
    }
}

class T2 extends Thread {
    @Override
    public void run() {
        for (int i = 1; i <= 20; i++) {
            try {
                Thread.sleep(1000);//休眠1秒
            } catch (InterruptedException e) {
                e.printStackTrace();
            }
            System.out.println("子线程(老大) 吃了 " + i +  " 包子");
        }
    }
}


8.课堂练习

  1. 主线程每隔1s,输出hi,一共10次
  2. 当输出到hi5时,启动一个子线程(要求实现Runnable),每隔1s输出hello,等该线程输出10次hello后,退出
  3. 主线程继续输出hi,直到主线程退出.
public class ThreadMethodExercise {
    public static void main(String[] args) throws InterruptedException {
        Thread t3 = new Thread(new T3());//创建子线程
        for (int i = 1; i <= 10; i++) {
            System.out.println("hi " + i);
            if(i == 5) {//说明主线程输出了5次 hi
                t3.start();//启动子线程 输出 hello...
                t3.join();//立即将t3子线程,插入到main线程,让t3先执行
            }
            Thread.sleep(1000);//输出一次 hi, 让main线程也休眠1s
        }
    }
}

class T3 implements Runnable {
    private int count = 0;

    @Override
    public void run() {
        while (true) {
            System.out.println("hello " + (++count));
            try {
                Thread.sleep(1000);
            } catch (InterruptedException e) {
                e.printStackTrace();
            }
            if (count == 10) {
                break;
            }
        }
    }
}



9.用户线程和守护线程

  1. 用户线程:也叫工作线程,当线程的任务执行完或通知方式结束
  2. 守护线程:一般是为工作线程服务的,当所有的用户线程结束,守护线程自动结束
  3. 常见的守护线程:垃圾回收机制

把线程设置为守护线程

public class ThreadMethod03 {
    public static void main(String[] args) throws InterruptedException {
        MyDaemonThread myDaemonThread = new MyDaemonThread();
        //如果我们希望当main线程结束后,子线程自动结束
        //,只需将子线程设为守护线程即可
        myDaemonThread.setDaemon(true);
        myDaemonThread.start();

        for( int i = 1; i <= 10; i++) {//main线程
            System.out.println("宝强在辛苦的工作...");
            Thread.sleep(1000);
        }
    }
}

class MyDaemonThread extends Thread {
    public void run() {
        for (; ; ) {//无限循环
            try {
                Thread.sleep(1000);//休眠1000毫秒
            } catch (InterruptedException e) {
                e.printStackTrace();
            }
            System.out.println("马蓉和宋喆快乐聊天,哈哈哈~~~");
        }
    }
}


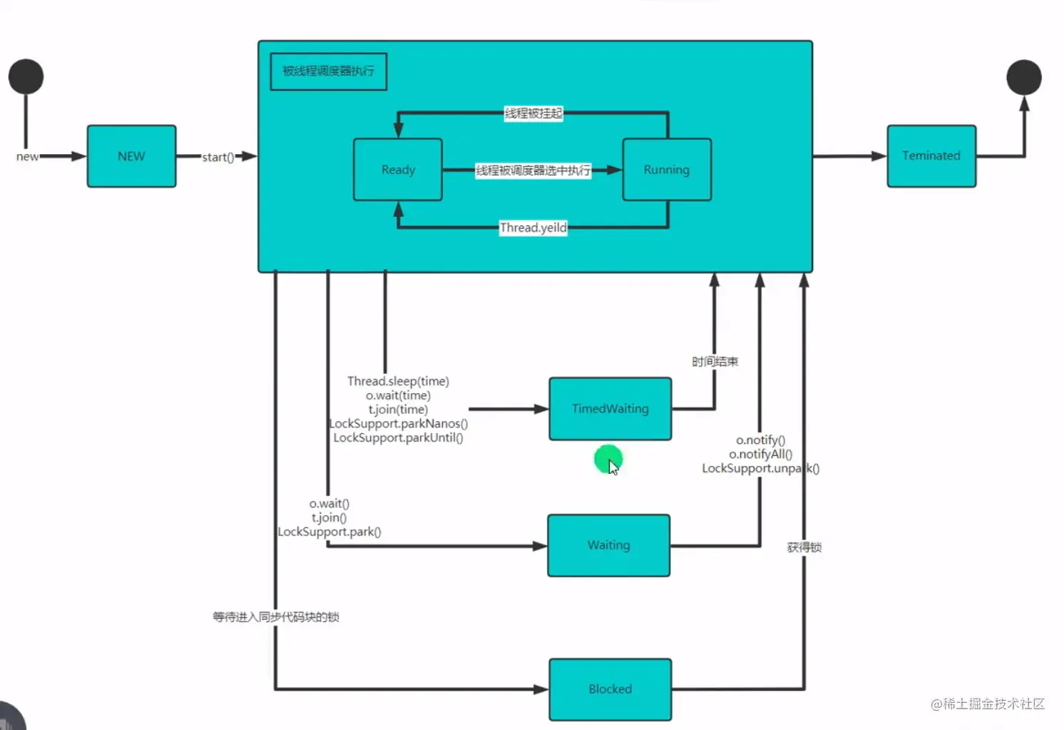
10.线程的生命周期

image.png

1.线程状态转换图

image.png

2.用代码查看线程状态


public class ThreadState_ {
    public static void main(String[] args) throws InterruptedException {
        T t = new T();
        System.out.println(t.getName() + " 状态 " + t.getState());
        t.start();

        while (Thread.State.TERMINATED != t.getState()) {
            System.out.println(t.getName() + " 状态 " + t.getState());
            Thread.sleep(500);
        }

        System.out.println(t.getName() + " 状态 " + t.getState());

    }
}

class T extends Thread {
    @Override
    public void run() {
        while (true) {
            for (int i = 0; i < 10; i++) {
                System.out.println("hi " + i);
                try {
                    Thread.sleep(1000);
                } catch (InterruptedException e) {
                    e.printStackTrace();
                }
            }
            break;
        }
    }
}

11.线程同步机制Synchronized

  1. 在多线程编程,一些敏感数据不允许被多个线程同时访问,此时就使用同步访问技术,保证数据在任何同一时刻,最多有一个线程访问,以保证数据的完整性。
  2. 也可以这里理解:线程同步,即当有一个线程在对内存进行操作时,其他线程都不可以对这个内存地址进行操作,直到该线程完成操作,其他线程才能对该内存地址进行操作.

同步具体方法--Synchronized

  1. 同步代码块

synchronized(对象){ //得到对象的锁,才能操作同步代码 //需要被同步代码; }

  1. synchronized还可以放在方法声明中,表示整个方法-为同步方法 public synchronized void m(String name){ //需要被同步的代码 }

1.3个窗口售票同时售票超售问题

/**
 * 使用多线程,模拟三个窗口同时售票100张
 */
public class SellTicket {
    public static void main(String[] args) {

        //测试
//        SellTicket01 sellTicket01 = new SellTicket01();
//        SellTicket01 sellTicket02 = new SellTicket01();
//        SellTicket01 sellTicket03 = new SellTicket01();
//
//        //这里我们会出现超卖..
//        sellTicket01.start();//启动售票线程
//        sellTicket02.start();//启动售票线程
//        sellTicket03.start();//启动售票线程


//        System.out.println("===使用实现接口方式来售票=====");
//        SellTicket02 sellTicket02 = new SellTicket02();
//
//        new Thread(sellTicket02).start();//第1个线程-窗口
//        new Thread(sellTicket02).start();//第2个线程-窗口
//        new Thread(sellTicket02).start();//第3个线程-窗口

        //测试一把
        SellTicket03 sellTicket03 = new SellTicket03();
        new Thread(sellTicket03).start();//第1个线程-窗口
        new Thread(sellTicket03).start();//第2个线程-窗口
        new Thread(sellTicket03).start();//第3个线程-窗口

    }
}


//实现接口方式, 使用synchronized实现线程同步
class SellTicket03 implements Runnable {
    private int ticketNum = 100;//让多个线程共享 ticketNum
    private boolean loop = true;//控制run方法变量
    Object object = new Object();


    //同步方法(静态的)的锁为当前类本身
    //老韩解读
    //1. public synchronized static void m1() {} 锁是加在 SellTicket03.class
    //2. 如果在静态方法中,实现一个同步代码块.
    /*
        synchronized (SellTicket03.class) {
            System.out.println("m2");
        }
     */
    public synchronized static void m1() {

    }
    public static  void m2() {
        synchronized (SellTicket03.class) {
            System.out.println("m2");
        }
    }

    //老韩说明
    //1. public synchronized void sell() {} 就是一个同步方法
    //2. 这时锁在 this对象
    //3. 也可以在代码块上写 synchronize ,同步代码块, 互斥锁还是在this对象
    public /*synchronized*/ void sell() { //同步方法, 在同一时刻, 只能有一个线程来执行sell方法

        synchronized (/*this*/ object) {
            if (ticketNum <= 0) {
                System.out.println("售票结束...");
                loop = false;
                return;
            }

            //休眠50毫秒, 模拟
            try {
                Thread.sleep(50);
            } catch (InterruptedException e) {
                e.printStackTrace();
            }

            System.out.println("窗口 " + Thread.currentThread().getName() + " 售出一张票"
                    + " 剩余票数=" + (--ticketNum));//1 - 0 - -1  - -2
        }
    }

    @Override
    public void run() {
        while (loop) {

            sell();//sell方法是一共同步方法
        }
    }
}

//使用Thread方式
// new SellTicket01().start()
// new SellTicket01().start();
class SellTicket01 extends Thread {

    private static int ticketNum = 100;//让多个线程共享 ticketNum

//    public void m1() {
//        synchronized (this) {
//            System.out.println("hello");
//        }
//    }

    @Override
    public void run() {


        while (true) {

            if (ticketNum <= 0) {
                System.out.println("售票结束...");
                break;
            }

            //休眠50毫秒, 模拟
            try {
                Thread.sleep(50);
            } catch (InterruptedException e) {
                e.printStackTrace();
            }

            System.out.println("窗口 " + Thread.currentThread().getName() + " 售出一张票"
                    + " 剩余票数=" + (--ticketNum));

        }
    }
}


//实现接口方式
class SellTicket02 implements Runnable {
    private int ticketNum = 100;//让多个线程共享 ticketNum

    @Override
    public void run() {
        while (true) {

            if (ticketNum <= 0) {
                System.out.println("售票结束...");
                break;
            }

            //休眠50毫秒, 模拟
            try {
                Thread.sleep(50);
            } catch (InterruptedException e) {
                e.printStackTrace();
            }

            System.out.println("窗口 " + Thread.currentThread().getName() + " 售出一张票"
                    + " 剩余票数=" + (--ticketNum));//1 - 0 - -1  - -2

        }
    }
}

12.互斥锁

  1. Java语言中,引入了对象互斥锁的概念,来保证共享数据操作的完整性。

  2. 每个对象都对应于一个可称为“互斥锁”的标记,这个标记用来保证在任一时刻,只 能有一个线程访问该对象。

  3. 关键字synchronized来与对象的互斥锁联系。当某个对象用synchronized修饰时, 表明该对象在任一时刻只能由一个线程访问

  4. 同步的局限性:导致程序的执行效率要降低

  5. 同步方法(非静态的)的锁可以是this,也可以是其他对象(要求是同一个对象)

  6. 同步方法(静态的)的锁为当前类本身。

1.注意事项和细节

  1. 同步方法如果没有使用static修饰:默认锁对象为this
  2. 如果方法使用static修饰,默认锁对象:当前类.class
  3. 实现的落地步骤:
  • 需要先分析上锁的代码
  • 选择同步代码块或同步方法
  • 要求多个线程的锁对象为同一个即可!

13.线程死锁

1.基本介绍

多个线程都占用了对方的锁资源,但不肯相让,导致了死锁,在编程是一定要避 免死锁的发生.

2.模拟线程死锁

/**
 * 模拟线程死锁
 */
public class DeadLock_ {
    public static void main(String[] args) {
        //模拟死锁现象
        DeadLockDemo A = new DeadLockDemo(true);
        A.setName("A线程");
        DeadLockDemo B = new DeadLockDemo(false);
        B.setName("B线程");
        A.start();
        B.start();
    }
}


//线程
class DeadLockDemo extends Thread {
    static Object o1 = new Object();// 保证多线程,共享一个对象,这里使用static
    static Object o2 = new Object();
    boolean flag;

    public DeadLockDemo(boolean flag) {//构造器
        this.flag = flag;
    }

    @Override
    public void run() {

        //下面业务逻辑的分析
        //1. 如果flag 为 T, 线程A 就会先得到/持有 o1 对象锁, 然后尝试去获取 o2 对象锁
        //2. 如果线程A 得不到 o2 对象锁,就会Blocked
        //3. 如果flag 为 F, 线程B 就会先得到/持有 o2 对象锁, 然后尝试去获取 o1 对象锁
        //4. 如果线程B 得不到 o1 对象锁,就会Blocked
        if (flag) {
            synchronized (o1) {//对象互斥锁, 下面就是同步代码
                System.out.println(Thread.currentThread().getName() + " 进入1");
                synchronized (o2) { // 这里获得li对象的监视权
                    System.out.println(Thread.currentThread().getName() + " 进入2");
                }
                
            }
        } else {
            synchronized (o2) {
                System.out.println(Thread.currentThread().getName() + " 进入3");
                synchronized (o1) { // 这里获得li对象的监视权
                    System.out.println(Thread.currentThread().getName() + " 进入4");
                }
            }
        }
    }
}




14.释放锁

下面操作会释放锁

  1. 当前线程的同步方法、同步代码块执行结束 案例:上厕所,完事出来
  2. 当前线程在同步代码块、同步方法中遇到break、return。, 案例:没有正常的完事,经理叫他修改bug,不得已出来
  3. 当前线程在同步代码块、同步方法中出现了未处理的rror或Exception,导致异常结束 案例:没有正常的完事,发现忘带纸,不得已出来
  4. 当前线程在同步代码块、同步方法中执行了线程对象的wait()方法,当前线程暂停,并释放锁。

案例:没有正常完事,觉得需要酝酿下,所以出来等会再进去

下面操作不会释放锁

  1. 线程执行同步代码块或同步方法时,程序调用Thread.sleep()、Thread.yield()方法暂停当前线程的执行,不会释放锁

案例:上厕所,太困了,在坑位上眯了一会

  1. 线程执行同步代码块时,其他线程调用了该线程的suspend0方法将该线程挂起,该线程不会释放锁。

  2. 提示:应尽量避免使用suspend()和resume()来控制线程,方法不再推荐使用

15本章作业

1

  1. 在main方法中启动两个线程
  2. 第1个线程循环随机打印100以内的整数
  3. 直到第2个线程从键盘读取了“Q”命令。
import java.util.Scanner;

public class Homework01 {
    public static void main(String[] args) {
        A a = new A();
        B b = new B(a);//一定要注意.
        a.start();
        b.start();
    }
}

//创建A线程类
class A extends Thread {
    private boolean loop = true;

    @Override
    public void run() {
        //输出1-100数字
        while (loop) {
            System.out.println((int)(Math.random() * 100 + 1));
            //休眠
            try {
                Thread.sleep(1000);
            } catch (InterruptedException e) {
                e.printStackTrace();
            }
        }
        System.out.println("a线程退出...");

    }

    public void setLoop(boolean loop) {//可以修改loop变量
        this.loop = loop;
    }
}

//直到第2个线程从键盘读取了“Q”命令
class B extends Thread {
    private A a;
    private Scanner scanner = new Scanner(System.in);

    public B(A a) {//构造器中,直接传入A类对象
        this.a = a;
    }

    @Override
    public void run() {
        while (true) {
            //接收到用户的输入
            System.out.println("请输入你指令(Q)表示退出:");
            char key = scanner.next().toUpperCase().charAt(0);
            if(key == 'Q') {
                //以通知的方式结束a线程
                a.setLoop(false);
                System.out.println("b线程退出.");
                break;
            }
        }
    }
}

2

(1)有2个用户分别从同一个卡上取钱(总额:10000) (2)每次都取1000,当余额不足时,就不能取款了 (3)不能出现超取现象=》线程同步问题.

public class Homework02 {
    public static void main(String[] args) {
        T t = new T();
        Thread thread1 = new Thread(t);
        thread1.setName("t1");
        Thread thread2 = new Thread(t);
        thread2.setName("t2");
        thread1.start();
        thread2.start();
    }
}

//编程取款的线程
//1.因为这里涉及到多个线程共享资源,所以我们使用实现Runnable方式
//2. 每次取出 1000
class T implements  Runnable {
    private int money = 10000;

    @Override
    public void run() {
        while (true) {

            //解读
            //1. 这里使用 synchronized 实现了线程同步
            //2. 当多个线程执行到这里时,就会去争夺 this对象锁
            //3. 哪个线程争夺到(获取)this对象锁,就执行 synchronized 代码块, 执行完后,会释放this对象锁
            //4. 争夺不到this对象锁,就blocked ,准备继续争夺
            //5. this对象锁是非公平锁.

            synchronized (this) {//
                //判断余额是否够
                if (money < 1000) {
                    System.out.println("余额不足");
                    break;
                }

                money -= 1000;
                System.out.println(Thread.currentThread().getName() + " 取出了1000 当前余额=" + money);
            }

            //休眠1s
            try {
                Thread.sleep(1000);
            } catch (InterruptedException e) {
                e.printStackTrace();
            }
        }
    }
}