【愚公系列】2023年05月 .NET CORE工具案例-办公文档神器Toxy的使用

80 阅读3分钟

前言

作为一个开发者对于写代码操作各种办公文件是非常常见的需求,但是操作这些不同办公文件需要安装各种对应的第三方包来处理,下面就来介绍统一的第三方包Toxy,Toxy是一个.NET数据/文本提取框架,类似于Java中的Apache Tika。它支持许多流行的格式,如docx,xlsx,xls,pdf,csv,txt,epub,html等。

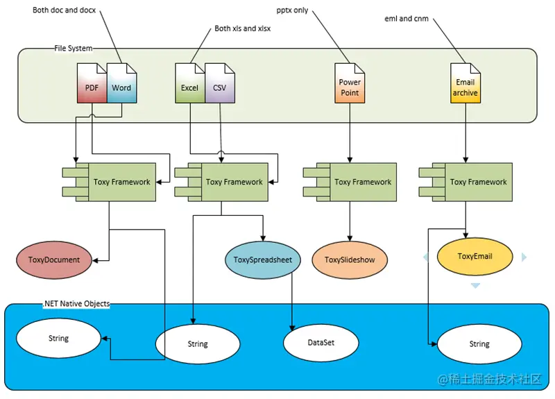
Toxy的架构图如下: 在这里插入图片描述 如上图所示,该项目对各种文件格式进行底层封装,我们只需专注业务的开发,不需要了解底层细节。

Toxy的网址:github.com/nissl-lab/t… 在这里插入图片描述

一、办公文档神器Toxy的使用

Toxy相关对象如下:

  • ToxyDocument - 为文档提取的数据结构
  • ToxySpreadsheet - 为电子表格提取的数据结构
  • ToxyEmail - 为电子邮件提取的数据结构
  • ToxyBusinessCard - 为名片提取的数据结构
  • ToxyDom - 为基于 DOM 的文档提取的数据结构
  • ToxyMetadata - 为其他具有元数据的文件提取的数据结构

1.安装对应的包

Toxy

在这里插入图片描述

2.Word文档操作

2.1 普通文档解析

在这里插入图片描述 1、ITextParser解析文档

//解析docx文档
using ConsoleTest;
using NUnit.Framework;
using Toxy;

ParserContext context = new ParserContext(TestDataSample.GetWordPath("SampleDoc.docx"));
ITextParser parser = ParserFactory.CreateText(context);
string doc = parser.Parse();

Assert.IsNotNull(doc);

string[] lines = doc.Split(new string[] { Environment.NewLine }, StringSplitOptions.RemoveEmptyEntries);
Assert.AreEqual(7, lines.Length);
Assert.AreEqual("I am a test document", lines[0]);
Assert.AreEqual("This is page 1", lines[1]);
Assert.AreEqual("I am Calibri (Body) in font size 11", lines[2]);
Assert.AreEqual("\n", lines[3]);
Assert.AreEqual("This is page two", lines[4]);
Assert.AreEqual("It’s Arial Black in 16 point", lines[5]);
Assert.AreEqual("It’s also in blue", lines[6]);

Console.ReadLine();

在这里插入图片描述 2、IDocumentParser解析文档

//解析docx文档
using ConsoleTest;
using NUnit.Framework;
using Toxy;

ParserContext context = new ParserContext(TestDataSample.GetWordPath("SampleDoc.docx"));
IDocumentParser parser = ParserFactory.CreateDocument(context);
ToxyDocument doc = parser.Parse();
Assert.AreEqual(7, doc.Paragraphs.Count);
Assert.AreEqual("I am a test document", doc.Paragraphs[0].Text);
Assert.AreEqual("This is page 1", doc.Paragraphs[1].Text);
Assert.AreEqual("I am Calibri (Body) in font size 11", doc.Paragraphs[2].Text);
Assert.AreEqual("\n", doc.Paragraphs[3].Text);
Assert.AreEqual("This is page two", doc.Paragraphs[4].Text);
Assert.AreEqual("It’s Arial Black in 16 point", doc.Paragraphs[5].Text);
Assert.AreEqual("It’s also in blue", doc.Paragraphs[6].Text);

Console.ReadLine();

在这里插入图片描述

2.2 表格文档解析

在这里插入图片描述 1、IDocumentParser解析文档

//解析docx文档
using ConsoleTest;
using NUnit.Framework;
using Toxy;

ParserContext context = new ParserContext(TestDataSample.GetWordPath("simple-table.docx"));
IDocumentParser parser = ParserFactory.CreateDocument(context);
ToxyDocument doc = parser.Parse();
Assert.AreEqual(8, doc.Paragraphs.Count);
Assert.AreEqual("This is a Word document that was created using Word 97 – SR2.  It contains a paragraph, a table consisting of 2 rows and 3 columns and a final paragraph.",
    doc.Paragraphs[0].Text);
Assert.AreEqual("This text is below the table.", doc.Paragraphs[1].Text);
Assert.AreEqual("Cell 1,1", doc.Paragraphs[2].Text);
Assert.AreEqual("Cell 1,2", doc.Paragraphs[3].Text);
Assert.AreEqual("Cell 1,3", doc.Paragraphs[4].Text);
Assert.AreEqual("Cell 2,1", doc.Paragraphs[5].Text);
Assert.AreEqual("Cell 2,2", doc.Paragraphs[6].Text);
Assert.AreEqual("Cell 2,3", doc.Paragraphs[7].Text);

Console.ReadLine();

在这里插入图片描述

3.Excel文件操作

后续都已一种方式,不在像word那样了 在这里插入图片描述

//解析xlsx文档
using ConsoleTest;
using NUnit.Framework;
using Toxy;

ParserContext context = new ParserContext(TestDataSample.GetExcelPath("Employee.xls"));
ISpreadsheetParser parser = ParserFactory.CreateSpreadsheet(context);
ToxySpreadsheet ss = parser.Parse();

//获取Excel表格数量与名称
Assert.AreEqual(3, ss.Tables.Count);
Assert.AreEqual("Sheet1", ss.Tables[0].Name);
Assert.AreEqual("Sheet2", ss.Tables[1].Name);
Assert.AreEqual("Sheet3", ss.Tables[2].Name);

//获取总行数
Assert.AreEqual(5, ss.Tables[0].Rows.Count);
Assert.AreEqual(0, ss.Tables[1].Rows.Count);
Assert.AreEqual(0, ss.Tables[2].Rows.Count);

//获取指定行数
ToxyTable table = ss.Tables[0];
Assert.AreEqual(1, table.Rows[0].RowIndex);
Assert.AreEqual(2, table.Rows[1].RowIndex);
Assert.AreEqual(3, table.Rows[2].RowIndex);
Assert.AreEqual(4, table.Rows[3].RowIndex);
Assert.AreEqual(5, table.Rows[4].RowIndex);

//获取总表格数
Assert.AreEqual(1, table.Rows[0].Cells.Count);
Assert.AreEqual(0, table.Rows[1].Cells.Count);
Assert.AreEqual(2, table.Rows[2].Cells.Count);
Assert.AreEqual(2, table.Rows[3].Cells.Count);
Assert.AreEqual(2, table.Rows[4].Cells.Count);

//获取指定表格的值
Assert.AreEqual("Employee Info", table.Rows[0].Cells[0].ToString());
Assert.AreEqual(1, table.Rows[0].Cells[0].CellIndex);

Console.ReadLine();

在这里插入图片描述

4.PDF文档操作

在这里插入图片描述

using NUnit.Framework;
using Toxy.Parsers;
using Toxy;

string path = TestDataSample.GetPdfPath("Sample1.PDF");
var parser = new PDFDocumentParser(new ParserContext(path));
var result = parser.Parse();
//获取段落数
Assert.AreEqual(1474, result.Paragraphs.Count);
//判断第一段落的文本
Assert.AreEqual("LA MARCHE MONDIALE DES FEMMES : UN MOUVEMENT IRRÉVERSIBLE", result.Paragraphs[0].Text);

Console.ReadLine();

在这里插入图片描述

5.图片文件操作

在这里插入图片描述

//解析jpg图片
using ConsoleTest;
using NUnit.Framework;
using Toxy;

string path = Path.GetFullPath(TestDataSample.GetImagePath("sample_sony1.jpg"));
ParserContext context = new ParserContext(path);
IMetadataParser parser = (IMetadataParser)ParserFactory.CreateMetadata(context);
ToxyMetadata x = parser.Parse();
//属性数量
Assert.AreEqual(12, x.Count);
//图片宽模式时间等信息
Assert.AreEqual(2592, x.Get("PhotoHeight").Value);
Assert.AreEqual(95, x.Get("PhotoQuality").Value);
Assert.AreEqual(3872, x.Get("PhotoWidth").Value);
Assert.AreEqual("DSLR-A200", x.Get("Model").Value);
Assert.AreEqual((uint)400, x.Get("ISOSpeedRatings").Value);
Assert.AreEqual(5.6, x.Get("FNumber").Value);
Assert.AreEqual((double)35, x.Get("FocalLength").Value);
Assert.AreEqual((uint)52, x.Get("FocalLengthIn35mmFilm").Value);
Assert.AreEqual(new DateTime(2009, 11, 21, 12, 39, 39), x.Get("DateTime").Value);
Console.ReadLine();

在这里插入图片描述

总结

以上是部分文件格式的解析例子,更多功能,大家可以下载源码学习,针对每一种格式,都有非常详细的单元测试例子,看完例子完全不需要文档。

具体支持的文件如下: 在这里插入图片描述