Python基础 —— 条件语句

197 阅读3分钟

Python系列文章👉 目录 👈

在这里插入图片描述

文章目录


考虑了好久,不知道是先写条件循环,还是先写数据类型,因为如果先写条件循环的话,要涉及到数据类型的内容;先写数据类型的话,又要设计到条件循环的内容…纠结一番后,决定还是先说条件循环,再在数据类型里进行拓展。

Python条件循环大致内容如下图:
在这里插入图片描述

  • 流程图
  • if 结构
  • 缩进
  • if-else 结构
  • if-elif-…-elif-else 结构
  • if-elif-…-elif 结构
  • 习题

 看到这里,可能有人会觉得少了些什么,是不是switch-case语句呢?注意一下,Python里是没有switch语句的,千万不要和 C语言 弄混了哦!


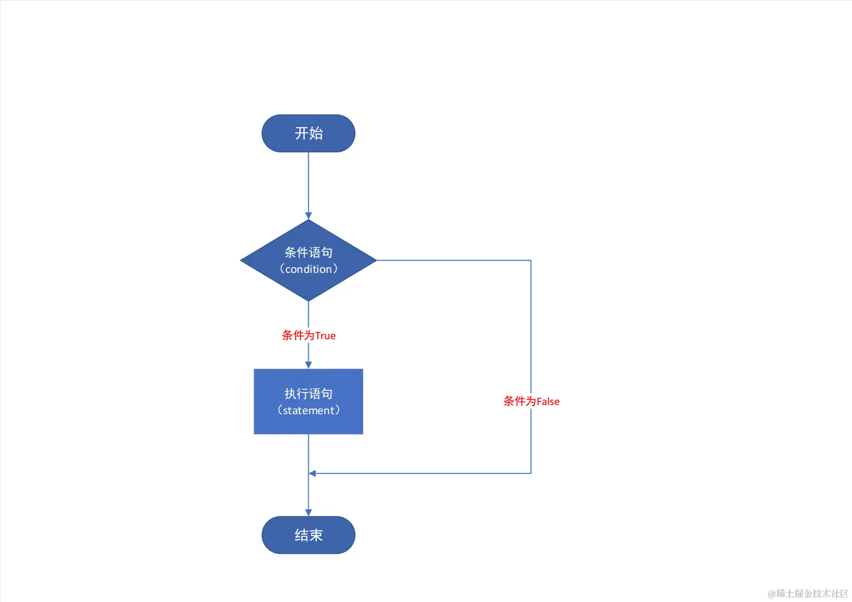
条件语句流程图

在这里插入图片描述


一、if 结构

格式:

if 条件:
    执行的语句

实例:
下面的代码用来判断一个人已经成年,

if age >= 18:
	print("你已成年")

缩进

 Python中并没有C语言那样的 {} ,而是用缩进来实现C语言中类似 {} 的功能,一般按下 键盘上的 Tab键即可完成缩进(或者四个空格)。缩进对于Python来说十分重要,如果使用不当,可能会引发错误。上面学习的 if语句 就使用到了缩进。

二、if-else 结构

格式:

if 条件1:
   执行的语句1
else:
	执行的语句2

实例:
下面的代码用来判断一个人是否成年,

if age >= 18:
	print("你已成年")
else:
	print("你还未成年")

三、if-elif-…-elif-else 结构

这个elif 就相当于 C语言里的 else if,也就是else的前两个字母与if的结合

结构:

if 条件1:
    执行的语句1
elif 条件2:
 	执行的语句2
...

elif 条件N-1:
	执行的语句N-1
else:
	执行的语句N

实例:
下面的代码用来判断一个人所处的年龄段,

if age <=12:
	print("少年")
elif age <=18:
	print("青年")
elif age <=35:
	print("成年")
else age <=60:
	print("中年")
else:
	print("老年")

四、if-elif…- elif结构

Python中并没有强制要求必须有else语句,便有了这个结构,

结构:

if 条件1:
    s执行的语句1
 elif 条件2:
 	执行的语句2
 ...
 elif 条件N:
 	执行的语句N

实例:
下面的代码用来实现某商场的部分价格优惠,

if price < 10:
	print(price)            #小于10元原价输出
elif price < 20:
	print(price*0.9)        #大于等于10元,小于20元九折输出
elif price < 30:
	print(price*0.7)        #大于等于20元,小于30元七折输出

五、习题

接来看一道经典例题,感兴趣的小伙伴可以在编译器里试试哦!

请用本节以及之前内容实现以下功能:

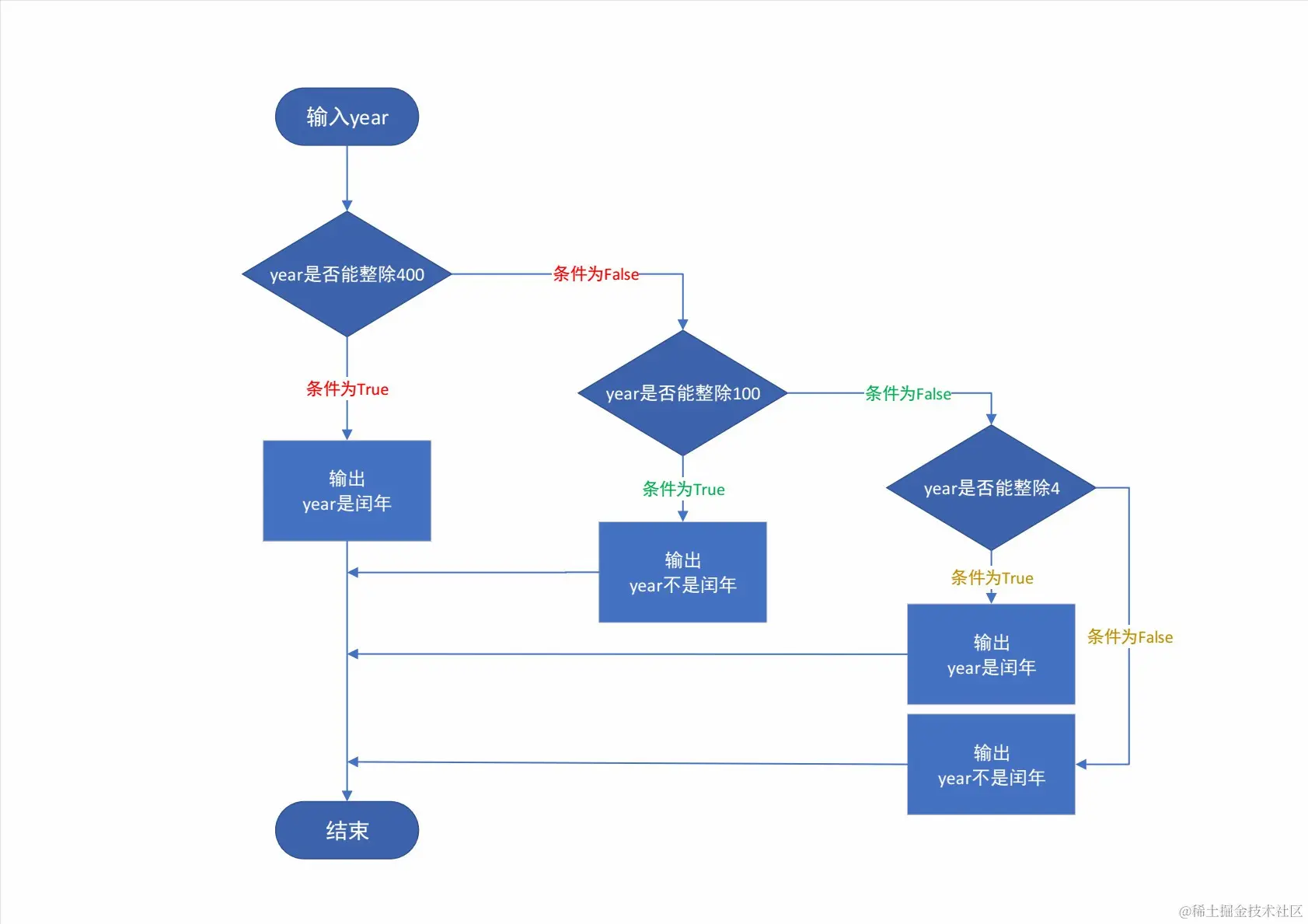
 从键盘输入一个年号,判断它是否是闰年。(判断方法:四年一闰;百年不闰,四百年再闰)

本题答案

#答案是我写的,不知道有没有错误,自己运行是没错哒。
#还有,答案不唯一。

year = int(input())               #int()函数用于将一个字符串或数字转换为整型
if (year % 400) == 0:
    print(year,"是闰年")
elif (year % 100)==0:
    print(year,"不是闰年")
elif (year % 4)==0:
    print(year,"是闰年")
else:
    print(year,"不是闰年")

流程图如下:
在这里插入图片描述
大家不会时可以多画流程图,多思考哦!

不知道小伙伴们写对了没有呢?

Python条件语句就更到这里了,明天会继续更循环语句哦!还有大家有什么意见可以在评论区提出哦!

在这里插入图片描述