KubeEdge在边缘计算领域的安全防护及洞察

725 阅读18分钟

本文分享自华为云社区《KubeEdge在边缘计算领域的安全防护及洞察》,作者:华为云云原生团队。

随着开源软件安全漏洞持续引起世界各地政府和企业的关注,越来越多的组织、开发人员、研究人员和安全专家投入到开源安全工作中,在各方力量的推动下,开源安全目前已初步形成体系化的生态大网,覆盖了国际化的软件工程行业标准、安全评估体系、安全工具链与整体解决方案等,并逐步撬动整个业界开源软件安全行业的生态产业链。在2020年Linux基金会与多家硬件和软件厂商合作创立了开源软件安全基金会OpenSSF(Open Source Security Foundation),这是一个跨行业的合作组织,汇集了行业领军企业与机构,涵盖世界上最重要的软件供应链安全计划、开源开放的工具链、安全指南、培训等,旨在提高开源软件(OSS)的安全性。

作为业界首个云原生边缘计算项目,KubeEdge社区致力于提升KubeEdge在云原生边缘计算场景下的安全性,将安全视为社区发展的重要指导原则。社区充分结合了业界的开源安全经验,于2022年7月完成了对KubeEdge项目的安全威胁模型分析。尽管云原生边缘计算的安全问题备受用户关注,但业界目前缺乏相关的安全威胁模型分析,这使得用户难以有效地加固其边缘系统。因此,KubeEdge社区发布了安全威胁模型及分析白皮书,为用户和厂商提供了重要的安全实践指导。下文将着重介绍Kubeedge在安全防护方面的实践,并介绍OpenSSF在开源软件安全方面的计划与目标。

KubeEdge安全防护

安全防护背景

KubeEdge在边端云协同领域正在加速布局,已在智慧交通、智慧城市、智慧园区、智慧能源、智慧工厂、智慧银行、智慧工地、CDN等行业提供一体化的边端云协同解决方案。随着越来越多的用户将KubeEdge项目用于生产环境中, KubeEdge社区把安全问题放在优先地位,并成立Sig- Security安全团队 ,负责KubeEdge的系统安全设计,并快速响应和处理安全漏洞。为了对KubeEdge项目进行更加全面的安全评估,KubeEdge社区联合ADA LOGICS公司、OSTIF及云原生计算基金会(CNCF)对KubeEdge项目进行安全评估并输出安全评估报告,分析和总结KubeEdge项目的安全威胁模型及相关安全问题。该评估对KubeEdge项目的安全防护有重要的指导意义,感谢ADA LOGICS公司的专家Adam Korczynski和David Korczynski在该项工作中的巨大贡献,同时,感谢OSTIF的Amir Montazery和Derek Zimmer以及CNCF基金会,他们对这次评估提供了很大帮助。

对于安全报告中发现的安全问题,KubeEdge社区已根据社区的漏洞处理策略第一时间完成修复,并针对v1.11、v1.10、v1.9三个版本发布了安全补丁,版本号分别为v1.11.1、v1.10.2和v1.9.4,漏洞公告已发布在github.com/kubeedge/ku…

接下来将通过解读KubeEdge威胁模型,为边缘计算领域提供更多的安全防护经验,并在开源软件供应链安全加固工作上为更多的开源社区提供参考。

威胁模型分析

KubeEdge的安全审计报告指出,该系统可能受到外部攻击、内部操作人员的不当操作和供应链攻击等三种潜在攻击类型的影响。本章节使用STRIDE威胁建模方法,结合安全审计报告对KubeEdge进行了系统的安全分析,包括上述三个方面。目的是帮助开发者和用户了解系统中的潜在安全威胁、明确风险并列举出目前KubeEdge社区已有的消减机制和安全加固建议。

以下人群使用KubeEdge过程中,了解KubeEdge的威胁模型分析和可能的缓解措施将对他们的工作有所帮助:

• KubeEdge的贡献者:一个通用的威胁模型对KubeEdge贡献者很有用,他们可以从整体角度考虑并加固他们的系统。

• 部署KubeEdge的组织:对于在集群中使用KubeEdge的组织来说,了解常见的攻击和可能的弱点是很有用的,这样他们就可以检查和评估自己的配置。

• 安全评估员:负责评估KubeEdge及所属Kubernetes集群的安全性。通过了解该威胁模型,让安全评估员可以对系统的安全风险进行更加全面的评估。

• KubeEdge的用户及其开发人员:需要了解KubeEdge的更新和攻击,以主动避免未来可能发生的安全风险。

外部攻击分析

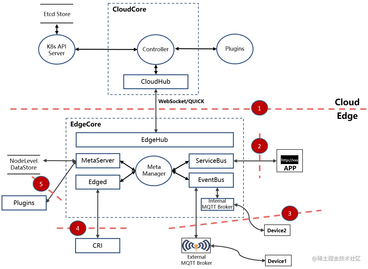
根据STRIDE威胁建模方法对KubeEdge潜在的外部攻击进行分析,对应的数据流图如下。

如数据流图所示,当数据流穿越不同的信任级别(区域)时,就存在信任边界,已在图中用红框标出。下面将详细分析KubeEdge系统架构中的信任边界(引用自KubeEdge第三方安全报告)、社区已有的消减措施并给出安全加固建议。

威胁:云端CloudCore组件与EdgeCore组件之间的连接

描述:该威胁涉及边缘EdgeCore与云端CloudCore之间的连接。在这个数据流中,较低信任级别组件EdgeCore向较高信任级别组件CloudCore发起访问。由于EdgeCore在系统中拥有独立的权限级别,攻击者控制EdgeCore后,不应该能够对其他边缘节点造成负面影响,例如通过攻击和操控CloudCore来攻击其他节点(该漏洞描述引用自安全评估报告)。

影响:攻击者恶意修改CloudCore与EdgeCore组件之间的请求和应答报文,导致通信过程存在仿冒和篡改的威胁风险。

消减措施:

• CloudCore与EdgeCore之间的通信通过数字签名证书加密和服务端/客户端双向认证的方式保障信息交互的机密性和完整性,安全加密协议使用TLS 1.2,且指定加密算法套件白名单,防止客户端使用不在白名单中的不安全算法进行通信造成安全风险;

• 证书默认有效期为一年,过期后失效,防止证书被攻击者利用。用户基于KubeEdge项目已有的证书轮转机制,可以实现证书过期自动更换,保障业务连续性。

针对该威胁,我们建议采取以下安全加固措施(见“安全加固建议列表”中的Recommendation ID 1和2)。

威胁二**:边缘组件ServiceBus在本机范围内提供HTTP服务**

描述:边缘组件ServiceBus监听本地local host端口并在本机范围内提供HTTP服务。该数据流中,较低信任级别的用户应用进程向较高信任级别组件ServiceBus发起访问。如果发起攻击,不应该使攻击者能够将影响范围扩大到云端控制面(该漏洞描述引用自安全评估报告)。

影响:ServiceBus组件收到的数据往往是不受管理面控制的,攻击者能够对ServiceBus组件发起恶意报文攻击,导致通信过程存在仿冒和篡改的威胁风险。ServiceBus组件异常仅影响单个边缘节点服务故障,不会导致整个KubeEdge系统崩溃。

消减措施:

• ServiceBus组件仅监听本地local host端口,已限制服务范围,只允许本机进程访问,通过对本机用户访问权限的限制保障本组件安全;

• 服务端接收客户端连接时记录连接访问的日志,可作为审计日志,可以让管理员及时发现攻击的发生,并及时停止ServiceBus服务,阻止攻击继续进行;

• ServiceBus服务默认关闭,遵守默认安全的原则。在用户使用文档中已明确提示用户如果开启该服务,则存在上述风险。

针对该威胁,我们建议采取以下安全加固措施(见“安全加固建议列表”中的Recommendation ID 3、4和5)。

威胁三**:边缘端Device通过MQTT** Broker连接到EdgeCore

描述:边缘device设备通过MQTT Broker(集成在EventBus组件中)连接到EdgeCore。该数据流中,较低信任级别的用户device设备向较高信任级别组件EdgeCore发起访问(该漏洞描述引用自安全评估报告)。

影响:EdgeCore组件收到的数据往往是不受管理面控制的,攻击者能够对MQTT Broker发起恶意报文攻击,存在仿冒和篡改的威胁风险。如果发起攻击导致EventBus组件异常,异常仅影响单个边缘节点服务故障,不会导致整个KubeEdge系统崩溃。

消减措施:

• MQTT Broker仅监听在本机端口,已限制服务范围,只允许本机进程访问,通过对本机用户访问权限的限制保障本组件安全;同时,EventBus组件可作为客户端,对接外置第三方MQTT Broker,如果用户使用第三方MQTT Broker,详细的消减措施请参考对应第三方MQTT Broker服务提供厂商的安全文档。

• EventBus仅对MQTT Broker中的特定Topic进行处理,用户无法通过该通道对EdgeCore任意访问。

针对该威胁,我们建议采取以下安全加固措施(见“安全加固建议列表”中的Recommendation ID 3、4、5和6)。

威胁四**:Edged管理和监控Pods及其他K8s资源**

描述:Edged管理和监控Pods及其他K8s资源。该数据流中,较低信任级别的应用容器与较高信任级别组件EdgeCore之间进行数据交互。如果主动发起连接时,被恶意服务器攻击,不应该使攻击者能够将影响范围扩大到云端控制面(该漏洞描述引用自安全评估报告)。

影响:如果Edged访问的CRI插件被攻击者恶意伪造,则存在CRI插件仿冒和篡改的威胁风险,导致本地业务异常。

消减措施:

• Edged与CRI插件通信时,只在本地访问受信任路径,由管理员控制访问路径,最小化Unix domain sockets文件描述符的权限,避免被仿冒者恶意替换。

针对该威胁,我们建议采取以下安全加固措施(见“安全加固建议列表”中的Recommendation ID 3和7)。

威胁五**:MetaServer在边缘节点提供HTTP服务**

描述:MetaServer作为边缘“api-server”,对边缘插件提供HTTP服务。该数据流中,较低信任级别的用户应用插件向较高信任级别组件MetaServer发起访问(该漏洞描述引用自安全评估报告)。

影响:MetaServer组件收到的数据往往是不受管理面控制的,攻击者能够对MetaServer组件发起恶意报文攻击,导致通信过程存在仿冒和篡改的威胁风险。MetaServer组件异常仅影响单个边缘节点服务故障,不会导致整个KubeEdge系统崩溃。

消减措施:

• MetaServer组件仅监听本地local host端口,已限制服务范围,只允许本机进程访问,通过对本机用户访问权限的限制保障本组件安全;

• MetaServer服务默认关闭,遵守默认安全的原则。在用户使用文档中已明确提示用户如果开启该服务,则存在上述风险。

针对该威胁,我们建议采取以下安全加固措施(见“安全加固建议列表”中的Recommendation ID 3、4和5)。

内部攻击分析

对于内部管理员或操作人员,可能的风险主要包括管理员或操作人员错误操作将恶意软件部署至集群中、在高风险场景中执行高风险配置等。

消减措施:

• KubeEdge用户手册中已提供各个组件的详细功能描述及配置使用指导文档 ,指导系统管理员或操作人员正确操作,减少人为误操作或误配置导致的安全风险。由于KubeEdge的持续迭代,该文档也将持续更新并完善。

针对该威胁,我们建议采取以下安全加固措施(见“安全加固建议列表”中的Recommendation ID 3、4、8和9)。

供应链攻击分析

攻击可能发生在典型软件供应链的每一个环节,而且在当今环境中,这些类型的攻击越来越公开,破坏性和代价高昂。攻击方向包括源代码完整性、构建完整性和构建产物的可用性。

消减措施:

• 社区联合安全公司对KubeEdge软件供应链流程已进行SLSA等级评估,并引入SLSA软件供应链安全评估框架,包括对源代码、构建流程、依赖库等进行安全评估,防止针对软件供应链的攻击,从源头上保障软件供应链的安全。

值得一提的是,在2023年1月18日发布的v1.13.0版本中,KubeEdge项目已达到SLSA L3等级(包括二进制和容器镜像构件),成为CNCF社区首个达到SLSA L3等级的项目,并加入Sigstore生态系统,实现更高等级的安全标准。

• KubeEdge仓库CI/CD流水线中已开启dependence bot第三方依赖库检查功能,及时发现第三方依赖库的安全漏洞并在KubeEdge版本中同步更新,降低被攻击的风险;

• KubeEdge security team已具备完整漏洞处理机制,包括漏洞发现、漏洞上报、漏洞分析处理、漏洞披露和发布整个流程,可以及时处理和修复安全漏洞。详细漏洞处理及披露策略请见github.com/kubeedge/co…

针对该威胁,我们建议采取以下安全加固措施(见“安全加固建议列表”中的Recommendation ID 10和11)。

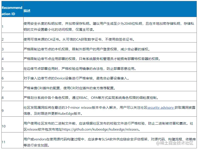
安全加固建议列表

开源安全洞察

本章节通过对OpenSSF社区的战略规划、OpenSSF工作组内容及开放源代码软件安全动员10个TOP计划进行介绍,为相关从业人员、开源生态产业提供参考。

  1. OpenSSF介绍

社区****工作组

为了更好的提升开源软件安全,OpenSSF目前已成立了8个工作组,主要负责开源软件开发最佳实践、软件代码安全、用户、安全工具链、开源项目安全威胁识别、软件供应链完整性、保护关键开源项目、漏洞披露。

相关****项目

1. OpenSSF最佳实践徽章(OpenSSF Best Practices Badge Program)

开源软件开发的最佳实践目的是提供开源开发者安全相关行业标准、框架、安全指导、课程、开源安全评估体系、包括工具支持开发人员日常开发过程的软件安全检测。开源项目可以通过OpenSSF最佳实践徽章项目进行最佳实践评估,该项目是自由/开源软件(FLOSS)项目展示其遵循最佳实践的一种方式。可以通过使用这个网站来解释他们如何遵循每个最佳实践,从而自愿地进行自我认证,认证分为通过、银、金三个级别,不需要任何费用。该项目是基于核心基础设施倡议(CII)项目发展而来。

2. 积分卡(Scorecards)

通过Scorecards积分卡项目可以实现自动化地对开源项目相关安全指标进行评估,以加强项目的安全状况,根据项目的评估结果给出0-10分数,帮助项目maintainer改进项目安全。

3. 安全知识框架(Security Knowledge Framework)

SKF是一个完全开源的Python-Flask / Angular网络应用程序,它使用许多其他的开源项目来训练你和你的团队通过设计来构建安全的应用程序。其涵盖了整个软件开发生命周期如构建、测试、需求、设计、代码开发、度量、培训等环节。

4. 安全开发指南

提供安全开发、安全评估的详细指导步骤,以开发者使用视角将上面的项目全部串接起来,已完整覆盖了OpenChain Security Assurance Specification、SLSA、工具如 GitHub's dependabot、GitLab dependency scanning、Scorecards check等。

5. 教育与培训课程

提供开发人员免费的安全开发课程,完成学习后可以发放证书有效期2年。

6. 软件构建供应链级别(SLSA)

软件构建的供应链级别SLSA由Google贡献给OpenSSF,是软件供应链完整性的安全标准准则,以帮助企业和开源生态确保软件开发生命周期的安全,ScoreCards是SLSA度量的工具组成部分。

7. 令牌分发项目

Great Multi-Factor Authentication (MFA) 分发项目。致力于将硬件 MFA 令牌分发给关键的 100+开源软件项目,目标是防止开源软件开发凭据薄弱或受损的供应链攻击。

8. 包管理最佳实践

提供业界主流的构建框架、包管理器的最佳实践如 maven、gradle、npm、pip、RubyGems,重点介绍其依赖管理、可重复构建、发布、基于包管理的漏洞披露等。

当前文档还不完善,只重点介绍了npm,其它的包管理器待建设中。

9. C/C++编译选项

制定 C/C++场景的编译选项规则,避免潜在的安全风险和被攻击的风险。当前在孵化阶段。

10. 开源社区安全教育SIG

当前在孵化阶段,主要致力于提供行业标准的安全软件开发相关的培训材料,提供网络和应用程序安全方面的最佳实践辅导开发人员安全地创建、编写、部署和维护软件。

OpenSSF安全工具链

安全领域涉及面广,规则规范多,开发人员甚至从事资深安全工作的专家人工识别冗余遗漏。安全工具链用于快速识别安全风险,使开发人员专注于功能特性开发。

覆盖范围:涵盖整个DevSecOps的各环节工具链,并支撑开源软件开发的最佳实践章节,如:

linters(cleanCode), SAST, SCA, DAST, Fuzzers, Hard Coded Secrets Detectors, and SBOM generators。
提供方:部分来自公司捐赠,部分来自OpenSSF基金会自主规划,部分在规划阶段待建设。

  1. 开源软件安全动员计划及目标

2022 年 1 月,美国政府专家、 OSS 基金会、相关企业在白宫举行会议讨论,制定如下三个动员计划的总体目标:

• 保护 OSS 生产:首先是专注于防止安全缺陷、代码和开源包漏洞

• 改进漏洞识别和修复:改进缺陷识别过程、漏洞修复

• 缩短补丁响应时间:缩短漏洞披露和修复时间

在2022年5月第二届开源软件安全峰会上,Linux基金会、OpenSSF及各行业安全专家,就提高开源软件安全性计划达成共识,将集中在以下10个方向进行投资和安全改善,项目投资1.5亿美元,分为两年规划。

备注:动员计划和OpenSSF工作组是相辅相成的,其动员计划的能力会融入到工作组中。

总结

本文通过从外部攻击面、内部攻击面及软件供应链三个维度对KubeEdge项目进行安全威胁建模,实现对KubeEdge项目的系统性安全评估,帮助社区maintainer及时发现和修复安全风险。同时,对业界OpenSSF社区开源安全策略及相关项目进行洞察,通过洞察分析可以看出,越来越多的组织、开发人员、研究人员和安全专家将加大投入资源来加强开源安全,并已逐步形成业界开源安全行业的生态产业链,在开源安全上占据标准高地可以为后续的商业扩展提供有力地位。KubeEdge社区结合业界安全理念,将能够推动社区持续巩固和演进项目的安全。

附录

相关链接

• 社区漏洞处理机制: github.com/kubeedge/ku…

• 安全审计报告: github.com/kubeedge/co…

• 社区security advisory链接: github.com/kubeedge/ku…

• KubeEdge威胁模型及安全防护分析(本文档): github.com/kubeedge/co…

• 社区用户文档链接: kubeedge.io/en/docs

• SLSA软件供应链安全框架: slsa.dev/spec/v0.1/#…

• KubeEdge实现SLSA L3分析: kubeedge.io/en/blog/rea…

• Release版本发布链接: github.com/kubeedge/ku…

• 开源软件安全动员计划:cta-redirect.hubspot.com/cta/redirec…

• OpenSSF最佳时间徽章:https ://bestpractices.coreinfrastructure.org/en

• 最佳实践项目:github.com/ossf/wg-bes…

点击关注,第一时间了解华为云新鲜技术~