编程范式|青训营笔记

79 阅读2分钟

编程范式

1、编程语言

image.png

1.1 C/C++

面向对象编程(Object-oriented programming)的核心在于抽象,提供清晰的对象边界。结合封装、集成、多态特性,降低了代码的耦合度,提升了系统的可维护性。C++ 和 之后的 Java 成为主流。

人们将领域问题又开始映射成实体及关系(程序 = 实体 + 关系),而不再是数据结构和算法(过程)了,这就是面向对象编程,核心特点是封装、继承和多态。

1.2 Lisp

   函数式语言代表:
   ·与机器无关
   ·代码即数据
   ·闭包

1.3 JavaScript

   基于原型和头等函数的多范式语言
   ·过程式
   ·面向对象
   ·函数式
   ·响应式

总结:

image.png

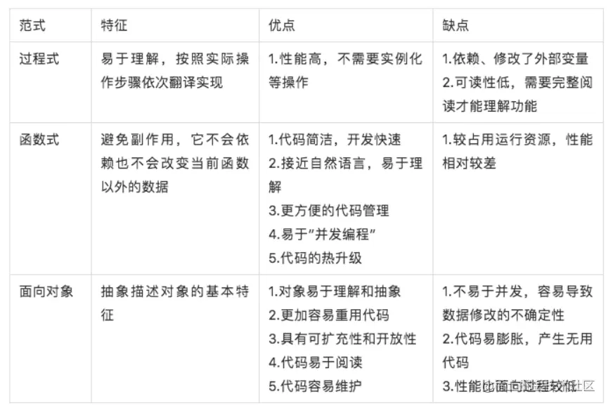
1、编程范式

最常用的范式有三个:过程式编程,面向对象编程(OOP),函数式编程(FP)。

过程式编程的核心在于模块化,在实现过程中使用了状态,依赖了外部变量,导致很容易影响附近的代码,可读性较少,后期的维护成本也较高。

代码问题

-   1.逻辑冗长,局部修改必须阅读整段代码
-   2.对外部变量有依赖
-   3.内部存在共享变量
-   4.函数内部存在临时变量

函数式编程的核心在于“避免副作用”,不改变也不依赖当前函数外的数据。结合不可变数据、函数是第一等公民等特性,使函数带有自描述性,可读性较高。

关键部分实现代码

def get_shannon_info(output):
    """查询shannon类型flash卡信息
    """
    lines = checks_string_split_by_function(output, is_shannon_flash_device)
    info = map(parser_shannon_info, lines)

    # map(lambda x: x.setdefault("type", "shannon"), info)
    for item in info:
        item["type"] = "shannon"

    data = map(modify_the_properties, info)
    return reduce(combining_data, map(convert_data_format, data))

面向对象编程的核心在于抽象,提供清晰的对象边界。结合封装、集成、多态特性,降低了代码的耦合度,提升了系统的可维护性。 关键部分实现代码

class IFlash(six.with_metaclass(abc.ABCMeta)):
    def __init__(self):
        pass

    @abc.abstractmethod
    def collect(self):
        """收集flash卡物理信息
        """
        pass


class FlashShannon(IFlash):
    """宝存的Flash卡
    """

    def __init__(self, txt_path, command, printer):
        super(FlashShannon, self).__init__()
        self.txt_path = txt_path

        self.command = command
        self.printer = printer

    def collect(self):
        result = {}
        for info in self._get_shannon_info():
            life_left = str(info.get("estimated_life_left", "")).replace("%", "")
            temperature = info.get("controller_temperature", "")
            error_msg = self._get_health_message(life_left, temperature)
            sub_info = {
                "available_capacity": info.get("disk_capacity", ""),
                "device_name": info.get("block_device_node", ""),
                "firmware_version": info.get("firmware_version", ""),
                "interface": "PCIe",
                "life_left": life_left,
                "pcie_id": info.get("pci_deviceid", ""),
                "pcie_length": "",
                "pcie_type": "",
                "physical_read": info.get("host_read_data", ""),
                "physical_write": info.get("total_write_data", ""),
                "serial_number": info.get("serial_number", ""),
                "temperature": temperature,
                "type": info["type"],
                "error_msg": error_msg,
                "status": "ok" if error_msg == "healthy" else "error"
            }
            if sub_info["serial_number"]:
                result[sub_info["serial_number"]] = sub_info
            else:
                result[sub_info["device_name"]] = sub_info
        return result


class FlashFio(IFlash):
    """fio的Flash卡
    """

    def __init__(self, txt_path):
        super(FlashFio, self).__init__()
        self.txt_path = txt_path

    def collect(self):
        disk_info = {}
        adapter_info = self._get_adapter_info()
        for info in adapter_info:
            serial_number = info["fio_serial_number"]
            for io in info["iomemory"]:
                data = self._combining_io_memory(io)
                data["serial_number"] = serial_number
                disk_info[serial_number] = data
        return disk_info

不同的范式的出现,目的就是为了应对不同的场景,但最终的目标都是提高生产力。

image.png

个人总结

C++支持多种编程范式,包括函数式、面向过程、面向对对象、泛型编程,所以这几种范式都要掌握。但是在开发普通的应用程序的过程中,了解面向过程、面向对象、函数式编程就能解决大多数问题了,但是如果是开发面向程序员的库,那么就有必要深入了解一下泛型编程了。