【深入浅出 Yarn 架构与实现】6-3 NodeManager 分布式缓存

435 阅读4分钟

不要跳过这部分知识,对了解 NodeManager 本地目录结构,和熟悉 Container 启动流程有帮助。

一、分布式缓存介绍

主要作用就是将用户应用程序执行时,所需的外部文件资源下载缓存到各个节点。 YARN 分布式缓存工作流程如下:

  1. 客户端将应用程序所需的文件资源 (外部字典、JAR 包、二进制文件) 提交到 HDFS 上。
  2. 客户端将应用程序提交到 RM 上。
  3. RM 将与某个 NM 进行通信,启动应用程序 AM,NM 收到命令后,首先从 HDFS 上下载文件 (缓存),然后启动 AM。
  4. AM 与 RM 通信,以请求和获取计算资源。
  5. AM 收到新分配到的计算资源后,与对应的 NM 通信,以启动任务。
  6. 如果应用程序第一次在该节点上启动任务,NM 首先从 HDFS 上下载文件缓存到本地,然后启动任务。
  7. NM 后续收到启动任务请求后,如果文件已在本地缓存,则直接执行任务,否则等待文件缓存完成后再启动。
  8. 各个节点上的缓存文件由对应的 NM 管理和维护。在 Hadoop 中,分布式缓存并不是将文件缓存到集群中各个节点的内存中,而是将文件缓存到各个节点的磁盘上,以便执行任务时直接从磁盘上读取文件。

image.png

二、特性介绍

一)资源可见性和分类

分布式缓存机制是由各个 NM 实现的,主要功能是将应用程序所需的文件资源缓存到本地,以便后续任务的使用。 资源缓存是使用时触发的,也就是第一个用到该资源的任务触发。后续任务无需再进行缓存,直接使用即可。 根据可见性,NM将资源分为三类:

  • Public:节点上所有的用户都可以共享该资源,只要有一个用户的应用程序将着这些资源缓存到本地,其他所有用户的所有应用程序都可以使用;
  • Private:节点上同一用户的所有应用程序共享该资源,只要该用户其中一个应用程序将资源缓存到本地,该用户的所有应用程序都可以使用;
  • Application:节点上同一应用程序的所有Container共享该资源。

YARN是通过比较 resource、type、timestamp 和 pattern四个字段是否相同来判断两个资源请求是否相同的。如果一个已经被缓存到各个节点上的文件被用户修改了,则下次使用时会自动触发一次缓存更新,以重新从HDFS上下载文件。 分布式缓存完成的主要功能是文件下载,涉及大量的磁盘读写,因此整个过程采用了异步并发模型加快文件下载速度,以避免同步模型带来的性能开销。

二)分布式缓存实现

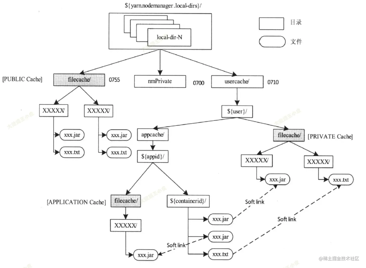
NodeManager 采用轮询的分配策略将这三类资源存放在 yarn.nodemanager.local-dirs 指定的目录列表中,在每个目录中,资源按照以下方式存放:

  • PUBLIC 资源:存放在 ${yarn.nodemanager.local-dirs}/filecache/ 目录下,每个资源将单独存放在以一个随机整数命名的目录中,且目录的访问权限均为 0755。
  • PRIVATE 资源:存放在 ${yarn.nodemanager.local-dirs}/usercache/${user}/filecache/ 目录下,每个资源将单独存放在以一个随机整数命名的目录中,且目录的访问权限均为 0710。
  • APPLICATION 资源:存放在 ${yarn.nodemanager.local-dirs}/usercache/${user}/${appcache}/${appid}/filecache/ 目录下,每个资源将单独存放在以一个随机整数命名的目录中,且目录的访问权限均为 0710。

其中 Container 的工作目录位于 ${yarn.nodemanager.local-dirs}/usercache/${user}/${appcache}/${appid}/${containerid} 目录下,其主要保存 jar 包文件、字典文件对应的软链接。 目录结构如下所示:

./nm-local-dir/
|-- filecache		// PUBLIC资源
|   `-- 10			// 每个资源将单独存放在以一个随机整数命名的目录中
|-- nmPrivate
|   |-- application_xxxx_xxx
|   |   |-- container_xxx_xxx_xxx_xx_xxxx
|   |   |-- container_xxx_xxx_xxx_xx_xxxx	// 私有目录数据(执行脚本、token文件、pid文件)
|   |   |   |-- container_xxx_xxx_xxx_xx_xxxx.pid
|   |   |   |-- container_xxx_xxx_xxx_xx_xxxx.tokens
|   |   |   `-- launch_container.sh
|   |-- application_xxxx_xxx
|   `-- application_xxxx_xxx
`-- usercache
    |-- userXxx
    |   |-- appcache		// APPLICATION资源
    |   `-- filecache		// PRIVATE资源
    |-- userXxx
    |   |-- appcache
    |   `-- filecache

image.png

三、清理策略

1、Container 运行结束清理 2、清理过期缓存 NodeManager 为了避免缓存的文件过多导致磁盘「撑爆」,其会定期清理过期的缓存文件,具体方法如下:

  • 每隔一定时间 yarn.nodemanager.localizer.cache.cleanup.interval-ms(单位是毫秒,默认值是 10×60×1000,即 10 分钟)启动一次清理工作,确保每个缓存目录中文件容量小于 yarn.nodemanager.localizer.cache.target-size-mb(单位是 MB,默认是 10240,即 10GB)
  • 如果超过该值,则采用 LRU(Least Recently Used)算法清除已不再使用的缓存文件,直至文件容量低于设定值。

四、小结

本篇介绍了 NodeManager 分布式缓存,当你需要看 NM 本地目录,需要了解各目录中存储内容时,本篇提供了对应的帮助。同时也对 Container 启动流程做了简要的讲解,对后面了解 Container 生命周期提供了一定的前置知识。