装饰者设计模式知识概括

110 阅读7分钟

@TOC

装饰者设计模式简述

星巴克咖啡订单项目(咖啡馆):

  • 咖啡种类/单品咖啡:Espresso(意大利浓咖啡)、 ShortBlack、 LongBlack(美式咖啡)、 Decaf(无因咖啡)调料: Milk、 Soy(豆浆)、 Chocolate
  • 要求在扩展新的咖啡种类时,具有良好的扩展性、改动方便、维护方便
  • 使用OO的来计算不同种类咖啡的费用:客户可以点单品咖啡,也可以单品咖啡 + 调料组合

方案1:解决星巴克咖啡订单问题分析:

  • Drink 是一个抽象父类,表示饮料
  • des 就是对咖啡的描述,比如咖啡的名字
  • cost() 方法就是计算费用, 在 Drink 类中做成一个抽象方法
  • Decaf 就是单品咖啡, 继承 Drink,并实现 cost() 方法
  • Espress && Milk 就是单品咖啡 + 调料, 这类的组合有很多种
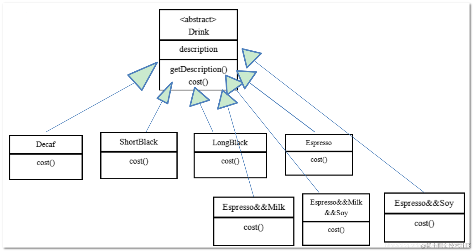
  • 问题:这样设计,会有很多类,当我们增加一个单品咖啡,或者一个新的调料,类的数量就会倍增,就会出现类爆炸在这里插入图片描述

方案2:解决星巴克咖啡订单(稍微好一些):

  • 前面分析到方案 1 中,因为咖啡单品 + 调料组合会造成类的倍增,因此可以做改进,将调料内置到 Drink类,这样就不会造成类数量过多。从而提高项目的维护性(如图)
  • 说明:milk、soy、chocolate 可以设计为Boolean,表示是否要添加相应的调料在这里插入图片描述

方案 2 优缺点分析:

  • 方案 2 可以控制类的数量,不至于造成很多的类
  • 在增加或者删除调味品种类时,代码的维护量很大
  • 考虑到用户可以添加多份调料时,可以将 hasMilk() 返回一个对应 int 整形值
  • 考虑使用装饰者模式

饰者模式定义:

  • 装饰者模式:动态的将新功能附加到对象上。在对象功能扩展方面,它比继承更有弹性,装饰者模式也体现了开闭原则(ocp)
  • 这里提到的动态的将新功能附加到对象和ocp原则,在后面的应用实例上会以代码的形式体现

装饰者模式(Decorator)原理:

  • 装饰者模式就像打包一个快递
  • 主体: 比如陶瓷、衣服 ,即 Component,被装饰者
  • 包装:比如报纸填充、塑料泡沫、纸板、木板,即 Decorator,装饰者
  • Component 主体类:比如类似前面的 Drink
  • ConcreteComponent:具体的主体,比如前面的各个单品咖啡
  • Decorator:装饰者,比如各调料,装饰者里面聚合了一个 Component 的具体实现类
  • 在如图的Component与ConcreteComponent之间,如果实现类 ConcreteComponent 有很多,还可以设计一个缓冲层,将共有的部分提取出来,抽象出一个缓冲层在这里插入图片描述

装饰者模式解决咖啡订单

装饰者模式解决星巴克咖啡订单:

  • Drink 类就是前面说的抽象类,即 Component 主体类
  • 由于单品咖啡种类较多,设计 Coffee 抽象类作为缓冲层,Coffee 抽象层的实现类就是被装饰类,比如ShortBlack、Decaf 等就是单品咖啡
  • Decorator 是一个装饰类,继承了 Drink 类,并且聚合了一个被装饰的对象(Drink obj),Decorator 的cost() 方法进行一个费用的叠加计算,需要递归计算价格
  • 各种调味品,比如 Chocolate、Milk、Soy 等,继承 Decorator 装饰类,聚合(装饰)了一个被装饰者在这里插入图片描述

装饰者模式下的订单: 2 份巧克力 + 一份牛奶的 LongBlack:

  • 解决方案: ①Milk包含了LongBlack ②一份Chocolate包含了(Milk + LongBlack) ③一份Chocolate包含了(Chocolate + Milk + LongBlack) ④这样不管是什么形式的单品咖啡 + 调料组合,通过递归方式可以方便的组合和维护在这里插入图片描述

  • 代码实现:

Drink:即 Component 主体类,其中定了义一个抽象方法 cost(),用于计算订单费用

public abstract class Drink {

	public String des; // 描述
	private float price = 0.0f; // 价格
	
	// 计算费用的抽象方法,由子类来实现
	public abstract float cost();

	public String getDes() {
		return des;
	}

	public void setDes(String des) {
		this.des = des;
	}

	public float getPrice() {
		return price;
	}

	public void setPrice(float price) {
		this.price = price;
	}

}

Coffee:被装饰者的抽象父类,因为具体的单品咖啡品种太多,所以我们将 Coffee 抽象类作为缓冲层

//被装饰者
public abstract class Coffee extends Drink {
	@Override
	public float cost() {
		return super.getPrice();
	}
}

Espresso、LongBlack、ShortBlack、DeCaf:被装饰者的具体实现类

public class Espresso extends Coffee {
	public Espresso() {
		setDes(" 意大利咖啡 ");
		setPrice(6.0f);
	}
}

public class LongBlack extends Coffee {
	public LongBlack() {
		setDes(" longblack ");
		setPrice(5.0f);
	}
}

public class ShortBlack extends Coffee {
	public ShortBlack() {
		setDes(" shortblack ");
		setPrice(4.0f);
	}
}

public class DeCaf extends Coffee {
	public DeCaf() {
		setDes(" 无因咖啡 ");
		setPrice(1.0f);
	}
}

Decorator:装饰者的抽象父类,该类实现了 Drink 接口,同时 Decorator 中聚合了一个 Drink 的具体实现类的对象,cost() 方法用于计算【装饰者(调味品) + 被装饰者(咖啡)】的费用

// 装饰者
public class Decorator extends Drink {
    
	private Drink obj; // 聚合一个单品咖啡(被装饰者)

	public Decorator(Drink obj) {
		this.obj = obj;
	}

	@Override
	public float cost() {
		// super.getPrice:调味品(装饰者)的价格
		// obj.cost():单品咖啡(被装饰者)的价格
		return super.getPrice() + obj.cost();
	}

	@Override
	public String getDes() {
		// des:调味品(装饰者)的描述信息
		// getPrice():调味品(装饰者)的价格
		// obj.getDes():单品咖啡(被装饰者)的信息
		return des + " " + getPrice() + " && " + obj.getDes();
	}

}
```j
Chocolate、Milk、Soy:装饰者的具体实现类
```java
//具体的Decorator, 这里就是调味品
public class Chocolate extends Decorator {
	public Chocolate(Drink obj) {
		super(obj);
		setDes(" 巧克力 ");
		setPrice(3.0f); // 调味品 的价格
	}
}

public class Milk extends Decorator {
	public Milk(Drink obj) {
		super(obj);
		setDes(" 牛奶 ");
		setPrice(2.0f);
	}
}

public class Soy extends Decorator {
	public Soy(Drink obj) {
		super(obj);
		setDes(" 豆浆  ");
		setPrice(1.5f);
	}
}

CoffeeBar:客户端,发出咖啡订单请求

public class CoffeeBar {

	public static void main(String[] args) {
		// 装饰者模式下的订单:2份巧克力+一份牛奶+LongBlack

		// 1. 点一份 LongBlack
		Drink order = new LongBlack();
		System.out.println("LongBlack的费用=" + order.cost());
		System.out.println("LongBlack的描述=" + order.getDes());

		// 2. order 加入一份牛奶
		order = new Milk(order);
		System.out.println("order 加入一份牛奶 费用 =" + order.cost());
		System.out.println("order 加入一份牛奶 描述 = " + order.getDes());

		// 3. order 加入一份巧克力
		order = new Chocolate(order);
		System.out.println("order 加入一份牛奶 加入一份巧克力  费用 =" + order.cost());
		System.out.println("order 加入一份牛奶 加入一份巧克力 描述 = " + order.getDes());

		// 3. order 加入一份巧克力
		order = new Chocolate(order);
		System.out.println("order 加入一份牛奶 加入2份巧克力   费用 =" + order.cost());
		System.out.println("order 加入一份牛奶 加入2份巧克力 描述 = " + order.getDes());
		System.out.println("===========================");

		// 牛奶+无卡咖啡
		Drink order2 = new DeCaf();
		System.out.println("order2 无因咖啡  费用 =" + order2.cost());
		System.out.println("order2 无因咖啡 描述 = " + order2.getDes());

		order2 = new Milk(order2);
		System.out.println("order2 无因咖啡 加入一份牛奶  费用 =" + order2.cost());
		System.out.println("order2 无因咖啡 加入一份牛奶 描述 = " + order2.getDes());

	}

}

程序运行结果

LongBlack的费用=5.0
LongBlack的描述= longblack 
order 加入一份牛奶 费用 =7.0
order 加入一份牛奶 描述 =  牛奶  2.0 &&  longblack 
order 加入一份牛奶 加入一份巧克力  费用 =10.0
order 加入一份牛奶 加入一份巧克力 描述 =  巧克力  3.0 &&  牛奶  2.0 &&  longblack 
order 加入一份牛奶 加入2份巧克力   费用 =13.0

order 加入一份牛奶 加入2份巧克力 描述 =  巧克力  3.0 &&  巧克力  3.0 &&  牛奶  2.0 &&  longblack 
===========================
order2 无因咖啡  费用 =1.0
order2 无因咖啡 描述 =  无因咖啡 
order2 无因咖啡 加入一份牛奶  费用 =3.0
order2 无因咖啡 加入一份牛奶 描述 =  牛奶  2.0 &&  无因咖啡 
  • 使用装饰者模式,程序的扩展性特别强,比如我们想添加一个新的单品咖啡种类:DefCafe,我们只需让此类继承 Coffee抽象父类即可,其他部分的代码无须作任何修改

JDK FileInputStream

装饰者模式在JDK应用的源码分析:

  • Java的IO结构, FilterInputStream就是一个装饰者,具体分析如下
  • InputStream 是(被)装饰者的抽象父类,类似我们前面讲的 Drink
  • FileInputStream 是 InputStream 子类,为具体的被装饰者,类似我们前面的 DeCaf,LongBlack
  • FilterInputStream 是 InputStream 子类,为装饰者的抽象父类,类似我们前面 的 Decorator 装饰者
  • DataInputStream 是 FilterInputStream 子类,为具体的装饰者,类似前面的 Milk,Soy 等
  • FilterInputStream 类中有 protected volatile InputStream in; 代码,即其中含有被装饰者
  • 分析得出在jdk 的io体系中,就是使用装饰者模式:在这里插入图片描述
  • 代码举例:
public class Decorator {

	public static void main(String[] args) throws Exception {
		// TODO Auto-generated method stub

		// 说明
		// 1. InputStream 是抽象类, 类似我们前面讲的 Drink
		// 2. FileInputStream 是 InputStream 子类,类似我们前面的 DeCaf, LongBlack
		// 3. FilterInputStream 是 InputStream 子类:类似我们前面 的 Decorator 修饰者
		// 4. DataInputStream 是 FilterInputStream 子类,具体的修饰者,类似前面的 Milk, Soy 等
		// 5. FilterInputStream 类 有 protected volatile InputStream in; 即含被装饰者
		// 6. 分析得出在jdk 的io体系中,就是使用装饰者模式

		DataInputStream dis = new DataInputStream(new FileInputStream("d:\\abc.txt"));
		System.out.println(dis.read());
		dis.close();
	}

}