dubbo知识概括

187 阅读29分钟

分布式基础理论与RPC

什么是分布式系统?

  • 《分布式系统原理与范型》定义: “分布式系统是若干独立计算机的集合,这些计算机对于用户来说就像单个相关系统”分布式系统(distributed system)是建立在网络之上的软件系统。
  • 随着互联网的发展,网站应用的规模不断扩大,常规的垂直应用架构已无法应对,分布式服务架构以及流动计算架构势在必行,亟需一个治理系统确保架构有条不紊的演进。

发展演变: 在这里插入图片描述

  • 单一应用架构:当网站流量很小时,只需一个应用,将所有功能都部署在一起,以减少部署节点和成本。此时,用于简化增删改查工作量的数据访问框架(ORM)是关键。 ①适用于小型网站,小型管理系统,将所有功能都部署到一个功能里,简单易用。 ②特点: <1>所有的功能集成在一个项目工程中。 <2>所有的功能打在一个war包部署到服务器。 <3>通过部署应用集群和数据库集群来提高系统的性能。 ③优点: <1>项目架构简单,前期开发成本低,周期短,小型项目的首选。 <2>开发效率高,模块之间交互采用本地方法调用。 <3>容易部署,运维成本小,直接打包为一个完整的包,拷贝到web容器的某个目录下即可运行。 <4>容易测试:IDE都是为开发单个应用设计的、容易测试——在本地就可以启动完整的系统。 ④缺点: <1>全部功能集成在一个工程中,对于大型项目不易开发、扩展及维护。 <2>版本迭代速度逐渐变慢,修改一个地方就要将整个应用全部编译、部署、启动,开发及测试周期过长。 <3>无法按需伸缩,通过集群的方式来实现水平扩展,无法针对某业务按需伸缩。 在这里插入图片描述

  • 垂直应用架构:当访问量逐渐增大,单一应用增加机器带来的加速度越来越小,将应用拆成互不相干的几个应用,以提升效率。此时,用于加速前端页面开发的Web框架(MVC)是关键。 ①通过切分业务来实现各个模块独立部署,降低了维护和部署的难度,团队各司其职更易管理,性能扩展也更方便,更有针对性。 ②特点: <1>按业务垂直拆分成一个一个的单体系统,此架构也称为垂直架构。 <2>系统与系统之间的存在数据冗余,耦合性较大,如下图中三个项目都存在客户信息。 <3>系统之间的接口多为实现数据同步,如下图中三个项目要同步客户信息。 ③优点: <1>通过垂直拆分,每个子系统变成小型系统,功能简单,前期开发成本低,周期短。 <2>每个子系统可按需伸缩。 <3>每个子系统可采用不同的技术。 ④缺点: <1>子系统之间存在数据冗余、功能冗余,耦合性高。 <2>按需伸缩粒度不够,对同一个子系统中的不同的业务无法实现,比如订单管理和用户管理。 在这里插入图片描述

  • 分布式服务架构:当垂直应用越来越多,应用之间交互不可避免,将核心业务抽取出来,作为独立的服务,逐渐形成稳定的服务中心,使前端应用能更快速的响应多变的市场需求。此时,用于提高业务复用及整合的分布式服务框架(RPC)是关键。 在这里插入图片描述

  • 流动计算架构:当服务越来越多,容量的评估,小服务资源的浪费等问题逐渐显现,此时需增加一个调度中心基于访问压力实时管理集群容量,提高集群利用率。此时,用于提高机器利用率的资源调度和治理中心(SOA)[Service Oriented Architecture]是关键。 在这里插入图片描述

什么叫RPC?

  • RPC【Remote Procedure Call】是指远程过程调用,是一种进程间通信方式,他是一种技术的思想,而不是规范。它允许程序调用另一个地址空间(通常是共享网络的另一台机器上)的过程或函数,而不用程序员显式编码这个远程调用的细节。
  • 即程序员无论是调用本地的还是远程的函数,本质上编写的调用代码基本相同。

RPC基本原理:

  • RPC两个核心模块: ①通讯 ②序列化。 在这里插入图片描述 在这里插入图片描述

dubbo简介

简介:

  • Apache Dubbo (incubating) |ˈdʌbəʊ| 是一款高性能、轻量级的开源JavaRPC框架,它提供了三大核心能力:面向接口的远程方法调用,智能容错和负载均衡,以及服务自动注册和发现。
  • 链接: ①官网最强Dubbo面试题,附带超级详细答案
  • 基本概念: 在这里插入图片描述服务提供者(Provider):暴露服务的服务提供方,服务提供者在启动时,向注册中心注册自己提供的服务。 ②服务消费者(Consumer): 调用远程服务的服务消费方,服务消费者在启动时,向注册中心订阅自己所需的服务,服务消费者,从提供者地址列表中,基于软负载均衡算法,选一台提供者进行调用,如果调用失败,再选另一台调用。 ③注册中心(Registry):注册中心返回服务提供者地址列表给消费者,如果有变更,注册中心将基于长连接推送变更数据给消费者 ④监控中心(Monitor):服务消费者和提供者,在内存中累计调用次数和调用时间,定时每分钟发送一次统计数据到监控中心
  • 调用关系说明: ①服务容器负责启动,加载,运行服务提供者。 ②服务提供者在启动时,向注册中心注册自己提供的服务。 ③服务消费者在启动时,向注册中心订阅自己所需的服务。 ④注册中心返回服务提供者地址列表给消费者,如果有变更,注册中心将基于长连接推送变更数据给消费者。 ⑤服务消费者,从提供者地址列表中,基于软负载均衡算法,选一台提供者进行调用,如果调用失败,再选另一台调用。 ⑥服务消费者和提供者,在内存中累计调用次数和调用时间,定时每分钟发送一次统计数据到监控中心。

zookeeper环境搭建:

  • windows下安装zookeeper: ①下载zookeeper,链接:zookeeper地址
  • 解压zookeeper:解压运行zkServer.cmd ,初次运行会报错,没有zoo.cfg配置文件
  • 修改zoo.cfg配置文件:将conf下的zoo_sample.cfg复制一份改名为zoo.cfg即可。 ①注意几个重要位置: <1>dataDir=./ 临时数据存储的目录(可写相对路径) <2>clientPort=2181 zookeeper的端口号 ②修改完成后再次启动zookeeper
  • 使用zkCli.cmd测试 ①ls /:列出zookeeper根下保存的所有节点 ②create –e /atguigu 123:创建一个atguigu节点,值为123 ③get /atguigu:获取/atguigu节点的值

dubbo-admin环境搭建:

  • 链接: ①dubbo管理工具之dubbo-admin教程新版dubbo-admin安装教程
  • windows下安装dubbo-admin管理控制台:图形化的服务管理页面;安装时需要指定注册中心地址,即可从注册中心中获取到所有的提供者/消费者进行配置管理
  • dubbo本身并不是一个服务软件。它其实就是一个jar包能够帮你的java程序连接到zookeeper,并利用zookeeper消费、提供服务。所以你不用在Linux上启动什么dubbo服务。但是为了让用户更好的管理监控众多的dubbo服务,官方提供了一个可视化的监控程序,不过这个监控即使不装也不影响使用。
  • 下载dubbo-admin,链接:dubbo-admin地址
  • 进入目录,修改dubbo-admin配置,修改 src\main\resources\application.properties 指定zookeeper地址
spring.guest.password=guest
dubbo.registry.address=zookeeper://127.0.0.1:2181
  • 打包dubbo-admin
mvn clean package -Dmaven.test.skip=true 
  • 运行dubbo-admin ①注意:【有可能控制台看着启动了,但是网页打不开,需要在控制台按下ctrl+c即可】 默认使用root/root 登陆
java -jar dubbo-admin-0.0.1-SNAPSHOT.jar

dubbo-monitor-simple环境搭建:

dubbo.container=log4j,spring,registry,jetty
dubbo.application.name=simple-monitor
dubbo.application.owner=dubbo
#dubbo.registry.address=multicast://224.5.6.7:1234
dubbo.registry.address=zookeeper://118.24.44.169:2181#注册中心地址
#dubbo.registry.address=redis://127.0.0.1:6379 
#dubbo.registry.address=dubbo://127.0.0.1:9090
dubbo.protocol.port=7070
dubbo.jetty.port=8080 #http访问端口
  • 打包dubbo-monitor-simple
mvn clean package -Dmaven.test.skip=true
  • 解压 tar.gz 文件,并运行start.bat 注意:如果缺少servlet-api,自行导入servlet-api再访问监控中心
  • 启动访问8080
  • 监控中心配置:所有服务配置连接监控中心,进行监控统计 ①Simple Monitor 挂掉不会影响到 Consumer 和 Provider 之间的调用,所以用于生产环境不会有风险。 ②Simple Monitor 采用磁盘存储统计信息,请注意安装机器的磁盘限制,如果要集群,建议用mount共享磁盘。
<!-- 监控中心协议,如果为protocol="registry",
表示从注册中心发现监控中心地址,否则直连监控中心 -->
<dubbo:monitor protocol="registry"></dubbo:monitor>

dubbo入门案例

分析:

  • 提出需求:某个电商系统,订单服务需要调用用户服务获取某个用户的所有地址;我们现在需要创建两个服务模块进行测试
模块功能
订单服务web模块创建订单等
用户服务service模块查询用户地址等
  • 测试预期结果:订单服务web模块在A服务器,用户服务模块在B服务器,A可以远程调用B的功能。
  • 分包:建议将服务接口,服务模型,服务异常等均放在 API 包中,因为服务模型及异常也是 API 的一部分,同时,这样做也符合分包原则:重用发布等价原则(REP),共同重用原则(CRP)。 ①如果需要,也可以考虑在 API 包中放置一份 spring 的引用配置,这样使用方,只需在 spring 加载过程中引用此配置即可,配置建议放在模块的包目录下,以免冲突,如:com/alibaba/china/xxx/dubbo-reference.xml。
  • 粒度:服务接口尽可能大粒度,每个服务方法应代表一个功能,而不是某功能的一个步骤,否则将面临分布式事务问题,Dubbo 暂未提供分布式事务支持。 ①服务接口建议以业务场景为单位划分,并对相近业务做抽象,防止接口数量爆炸。 ②不建议使用过于抽象的通用接口,如:Map query(Map),这样的接口没有明确语义,会给后期维护带来不便。 在这里插入图片描述

创建公共接口层模块:

  • gmall-interface:公共接口层(model,service,exception…) 作用:定义公共接口,也可以导入公共依赖
  • Bean模型
public class UserAddress implements Serializable{
    private Integer id;
    private String userAddress;
    private String userId;
    private String consignee;
    private String phoneNum;
    private String isDefault;
}
  • Service接口
public interface UserService{
	List<UserAddress> getUserAddressList(String userId);
}

创建用户模块层模块:

  • gmall-user:用户模块(对用户接口的实现)
  • pom.xml
  <dependencies>
  	<dependency>
  		<groupId>com.atguigu.dubbo</groupId>
  		<artifactId>gmall-interface</artifactId>
  		<version>0.0.1-SNAPSHOT</version>
  	</dependency>
  </dependencies>
  • Service
public class UserServiceImpl implements UserService {
	@Override
	public List<UserAddress> getUserAddressList(String userId) {
		// TODO Auto-generated method stub
		return userAddressDao.getUserAddressById(userId);
	}
}

创建订单模块层模块:

  • gmall-order-web:订单模块(调用用户模块)
  • pom.xml
<dependencies>
  	<dependency>
  		<groupId>com.atguigu.dubbo</groupId>
  		<artifactId>gmall-interface</artifactId>
  		<version>0.0.1-SNAPSHOT</version>
  	</dependency>
   </dependencies>
  • 测试
public class OrderService {	
	private UserService userService;	
	/**
	 * 初始化订单,查询用户的所有地址并返回
	 * @param userId
	 * @return
	 */
	public List<UserAddress> initOrder(String userId){
		return userService.getUserAddressList(userId);
	}
}
  • 现在这样是无法进行调用的。我们gmall-order-web引入了gmall-interface,但是interface的实现是gmall-user,我们并没有引入,而且实际他可能还在别的服务器中。

Curator简介:

  • Curator是Netflix公司开源的一套zookeeper客户端框架,解决了很多Zookeeper客户端非常底层的细节开发工作,包括连接重连、反复注册Watcher和NodeExistsException异常等等。Patrixck Hunt(Zookeeper)以一句“Guava is to Java that Curator to Zookeeper”给Curator予高度评价。
  • Curator的maven依赖:
<!-- 对zookeeper的底层api的一些封装 -->
<dependency>
    <groupId>org.apache.curator</groupId>
    <artifactId>curator-framework</artifactId>
    <version>2.12.0</version>
</dependency>
<!-- 封装了一些高级特性,如:Cache事件监听、选举、分布式锁、分布式Barrier -->
<dependency>
    <groupId>org.apache.curator</groupId>
    <artifactId>curator-recipes</artifactId>
    <version>2.12.0</version>
</dependency>

使用dubbo改造:

  • 改造gmall-user作为服务提供者
  • 引入dubbo
<!-- 引入dubbo -->
<dependency>
	<groupId>com.alibaba</groupId>
	<artifactId>dubbo</artifactId>
	<version>2.6.2</version>
</dependency>
<!-- 由于我们使用zookeeper作为注册中心,所以需要操作zookeeper
	dubbo 2.6以前的版本引入zkclient操作zookeeper 
	dubbo 2.6及以后的版本引入curator操作zookeeper
	下面两个zk客户端根据dubbo版本2选1即可
-->
<!-- zkclient-->
<dependency>
	<groupId>com.101tec</groupId>
	<artifactId>zkclient</artifactId>
	<version>0.10</version>
</dependency>
<!-- curator-framework -->
<dependency>
	<groupId>org.apache.curator</groupId>
	<artifactId>curator-framework</artifactId>
	<version>2.12.0</version>
</dependency>
  • 配置提供者
<!--当前应用的名字  -->
<dubbo:application name="gmall-user"></dubbo:application>
<!--指定注册中心的地址  -->
<dubbo:registry address="zookeeper://118.24.44.169:2181" />
<!--使用dubbo协议,将服务暴露在20880端口  -->
<dubbo:protocol name="dubbo" port="20880" />
<!-- 指定需要暴露的服务 -->
<dubbo:service interface="com.atguigu.gmall.service.UserService" 
ref="userServiceImpl" />
  • 启动服务
public static void main(String[] args) throws IOException {
	ClassPathXmlApplicationContext context = 
			new ClassPathXmlApplicationContext("classpath:spring-beans.xml");		
	System.in.read(); 
}

改造gmall-order-web作为服务消费者:

  • 引入dubbo
		<!-- 引入dubbo -->
		<dependency>
			<groupId>com.alibaba</groupId>
			<artifactId>dubbo</artifactId>
			<version>2.6.2</version>
		</dependency>
	<!-- 由于我们使用zookeeper作为注册中心,所以需要引入zkclient和curator操作zookeeper -->
		<dependency>
			<groupId>com.101tec</groupId>
			<artifactId>zkclient</artifactId>
			<version>0.10</version>
		</dependency>
		<!-- curator-framework -->
		<dependency>
			<groupId>org.apache.curator</groupId>
			<artifactId>curator-framework</artifactId>
			<version>2.12.0</version>
		</dependency>
  • 配置消费者信息
<!-- 应用名 -->
<dubbo:application name="gmall-order-web"></dubbo:application>
<!-- 指定注册中心地址 -->
<dubbo:registry address="zookeeper://118.24.44.169:2181" />
<!-- 生成远程服务代理,可以和本地bean一样使用demoService -->
<dubbo:reference id="userService" interface="com.atguigu.gmall.service.UserService"></dubbo:reference>
  • 测试调用
访问gmall-order-web的initOrder请求,会调用UserService获取用户地址;
调用成功。说明我们order已经可以调用远程的UserService了;

注解版:

  • 服务提供方
<dubbo:application name="gmall-user"></dubbo:application>
<dubbo:registry address="zookeeper://118.24.44.169:2181" />
<dubbo:protocol name="dubbo" port="20880" />
<dubbo:annotation package="com.atguigu.gmall.user.impl"/>
import com.alibaba.dubbo.config.annotation.Service;
import com.atguigu.gmall.bean.UserAddress;
import com.atguigu.gmall.service.UserService;
import com.atguigu.gmall.user.mapper.UserAddressMapper;

@Service //使用dubbo提供的service注解,注册暴露服务
public class UserServiceImpl implements UserService {

	@Autowired
	UserAddressMapper userAddressMapper;
  • 服务消费方
<dubbo:application name="gmall-order-web"></dubbo:application>
<dubbo:registry address="zookeeper://118.24.44.169:2181" />
<dubbo:annotation package="com.atguigu.gmall.order.controller"/>
@Controller
public class OrderController {
	
	@Reference  //使用dubbo提供的reference注解引用远程服务
	UserService userService;

dubbo整合SpringBoot

简介:

  • 引入spring-boot-starter以及dubbo和curator的依赖,注意starter版本适配:
<!-- spring-boot-dubbo-->
<dependency>
    <groupId>com.alibaba.boot</groupId>
    <artifactId>dubbo-spring-boot-starter</artifactId>
    <version>0.2.0</version>
</dependency>
<!--dubbp-->
<groupId>com.alibaba</groupId>
	<artifactId>dubbo</artifactId>
	<version>2.6.2</version>
</dependency>
<!-- curator-->
<dependency>
	<groupId>com.101tec</groupId>
	<artifactId>zkclient</artifactId>
	<version>0.10</version>
</dependency>
  • 配置application.properties:
----------------------------提供者配置:----------------------------
#服务名,不能跟别的dubbo提供端重复
dubbo.application.name=gmall-user
#指定注册中心协议
dubbo.registry.protocol=zookeeper
#注册中心的地址加端口号
dubbo.registry.address=zookeeper://192.168.67.159:2181
#注解方式要扫描的包
dubbo.scan.base-package=com.atguigu.gmall
#分布式固定是dubbo,不要改
dubbo.protocol.name=dubbo
#服务发现端口
dubbo.protocol.port=20880

----------------------------消费者配置:----------------
#服务名,不能跟别的dubbo消费端重复
dubbo.application.name=gmall-order-web
#指定注册中心协议
dubbo.registry.protocol=zookeeper
#注册中心的地址加端口号
dubbo.registry.address=zookeeper://192.168.67.159:2181
#注解方式要扫描的包
dubbo.scan.base-package=com.atguigu.gmall
#分布式固定是dubbo,不要改
dubbo.protocol.name=dubbo
#服务发现端口
dubbo.protocol.port=20881
  • 注意: ①如果没有在配置中写dubbo.scan.base-package,还需要使用@EnableDubbo注解来启动自动扫描。dubbo.registry.address:注册中心服务器地址(必填),如果地址没有端口缺省为9090,同一集群内的多个地址用逗号分隔,如:ip:port,ip:port,不同集群的注册中心,请配置多个<dubbo:registry>标签。 ③dubbo.protocol.name:协议名称(必填)。dubbo.protocol.port:协议名称(可选),dubbo协议缺省端口为20880,rmi协议缺省端口为1099,http和hessian协议缺省端口为80;如果没有配置port,则自动采用默认端口,如果配置为-1,则会分配一个没有被占用的端口。Dubbo 2.4.0+,分配的端口在协议缺省端口的基础上增长,确保端口段可控。 ⑤dubbo.registry.protocol:注册中心地址协议(可选),支持dubbo, multicast, zookeeper, redis, consul(2.7.1), sofa(2.7.2), etcd(2.7.2), nacos(2.7.2)等协议。 ⑥dubbo.application.name:当前应用名称(必填),用于注册中心计算应用间依赖关系,注意:消费者和提供者应用名不要一样,此参数不是匹配条件,你当前项目叫什么名字就填什么,和提供者消费者角色无关,比如:kylin应用调用了morgan应用的服务,则kylin项目配成kylin,morgan项目配成morgan,可能kylin也提供其它服务给别人使用,但kylin项目永远配成kylin,这样注册中心将显示kylin依赖于morgan。

Dubbo注解:

  • 注解@DubboService和@DubboReference对应着xml配置的<dubbo:service>和<dubbo:reference>。 ①将所有 @DubboService 的 class 提升为 Spring bean。 ②为使用 @DubboReference 注解的字段或方法注入代理对象。 ③注意: 2.7.7开始才增加这两个注解,之前使用的是@Service和@Reference。因为有开发者提议这个@Service和Spring中的@Service太容易混淆,建议调整为 @DubboService 和 @DubboReference。
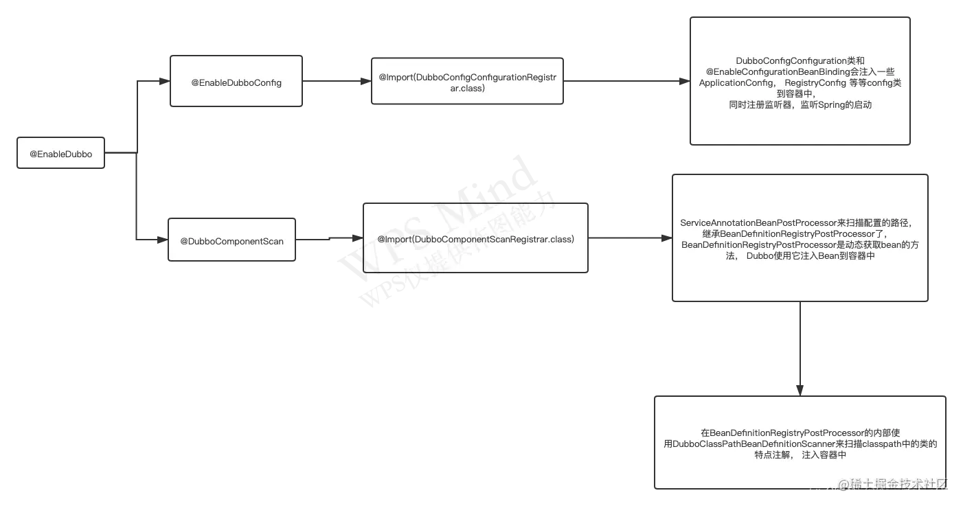
  • @EnableDubbo注解也是启动dubbo服务,它整合了@EnableDubboConfig和@DubboComponentScan。 @EnableDubboConfiguration在生产端和消费端加上此注解来表示使用dubbo服务(但这个注解属于旧版本的)。 ①@DubboComponentScan 作为 Dubbo 2.5.7 新增的 Annotation,是XML 元素dubbo:annotation 的替代方案。 ②@DubboComponentScan在扫描的时候 只需关注 @Service和@Reference两个注解,它除了将Dubbo @Service 类暴露 Dubbo 服务外,还把 Spring Bean @Reference字段或者方法注入了 Dubbo服务代理。@Reference字段所在的声明类不是 Spring Bean 的话, @DubboComponentScan 不会处理@Reference注入,其原理与 Spring @Autowired 一致。 ③@EnableDubboConfig 提供外部化配置属性与 Dubbo 配置类之间的绑定。multiple:表示是否支持多Dubbo 配置 Bean 绑定但是2.5.9版本默认multipe是false。
@EnableDubboConfig
@DubboComponentScan
public @interface EnableDubbo {
}
@Import (DubboComponentScanRegistrar.class)
public @interface DubboComponentScan {
}
@Import(DubboConfigConfigurationRegistrar.class)
public @interface EnableDubboConfig {
}

在这里插入图片描述

dubbo配置

配置原则:

  • JVM 启动 -D 参数优先,这样可以使用户在部署和启动时进行参数重写,比如在启动时需改变协议的端口。
  • XML 次之,如果在 XML 中有配置,则 dubbo.properties 中的相应配置项无效。
  • Properties 最后,相当于缺省值,只有 XML 没有配置时,dubbo.properties的相应配置项才会生效,通常用于共享公共配置,比如应用名。

在这里插入图片描述 重试次数:

  • 失败自动切换,当出现失败,重试其它服务器,但重试会带来更长延迟。可通过 retries="2" 来设置重试次数(不含第一次)。
  • 缺省值为2,不需要重试请设为0。
  • 重试次数配置如下:
<dubbo:service retries="2" /><dubbo:reference retries="2" /><dubbo:reference>
    <dubbo:method name="findFoo" retries="2" />
</dubbo:reference>

超时时间:

  • 由于网络或服务端不可靠,会导致调用出现一种不确定的中间状态(超时)。为了避免超时导致客户端资源(线程)挂起耗尽,必须设置超时时间。
  • Dubbo消费端:
全局超时配置
<dubbo:consumer timeout="5000" />

指定接口以及特定方法超时配置
<dubbo:reference interface="com.foo.BarService" timeout="2000">
    <dubbo:method name="sayHello" timeout="3000" />
</dubbo:reference>
  • Dubbo服务端:
全局超时配置
<dubbo:provider timeout="5000" />

指定接口以及特定方法超时配置
<dubbo:provider interface="com.foo.BarService" timeout="2000">
    <dubbo:method name="sayHello" timeout="3000" />
</dubbo:provider>
  • 配置原则:dubbo推荐在Provider上尽量多配置Consumer端属性: ①作服务的提供者,比服务使用方更清楚服务性能参数,如调用的超时时间,合理的重试次数,等等 ②在Provider配置后,Consumer不配置则会使用Provider的配置值,即Provider配置可以作为Consumer的缺省值。否则,Consumer会使用Consumer端的全局设置,这对于Provider不可控的,并且往往是不合理的
  • 配置的覆盖规则: ①方法级配置别优于接口级别,即小Scope优先 ② Consumer端配置 优于 Provider配置 优于 全局配置, ③ 最后是Dubbo Hard Code的配置值(见配置文档) 在这里插入图片描述

版本号:

  • 当一个接口实现,出现不兼容升级时,可以用版本号过渡,版本号不同的服务相互间不引用。 可以按照以下的步骤进行版本迁移: ①在低压力时间段,先升级一半提供者为新版本 ②再将所有消费者升级为新版本 ③然后将剩下的一半提供者升级为新版本
  • 缺省值为0.0.0,建议使用两位数字版本,如:1.0。
老版本服务提供者配置:
<dubbo:service interface="com.foo.BarService" version="1.0.0" />

新版本服务提供者配置:
<dubbo:service interface="com.foo.BarService" version="2.0.0" />

老版本服务消费者配置:
<dubbo:reference id="barService" interface="com.foo.BarService" version="1.0.0" />

新版本服务消费者配置:
<dubbo:reference id="barService" interface="com.foo.BarService" version="2.0.0" />

如果不需要区分版本,可以按照以下的方式配置:
<dubbo:reference id="barService" interface="com.foo.BarService" version="*" />

分组:

  • group:当一个接口有多个实现,可以用分组区分。
  • 例如:group = "group1"

总结:

dubbo应用详解

dubbo开发常见知识:

  • 调用Dubbo报错com.alibaba.dubbo.rpc.RpcException: Failed to invoke the method问题原因和解决办法: ①需要进行序列化的POJO类没有进行序列化,多是入参中的一些参数实体类。这个原因是最容易发现的,因为未序列化的类会在异常信息中显示,在日志信息中搜索“Serializable”,即可找到对应的类,再将其实现序列化即可。 ②Dubbo Provider 服务部署存在问题。检查你服务器上的dubbo服务是否正常,检查服务器是否存在问题(比如服务器上是否存在虚拟机网络)。最好尝试重新部署dubbo,通过invoke命令调用一下确认服务没有问题。 ③防火墙对应端口没有开启, 这种情况一般出现在外网调用时。dubbo默认端口是20880(这个可以通过修改配置更改)。 <1>在 /etc/sysconfig/iptables中添加下边内容(以下命令是开启20880端口,有可能还需开启其他端口):-A INPUT -m state --state NEW -m tcp -p tcp --dport 20880 -j ACCEPT,表示开启20880端口,然后:service iptables restart 重启防火墙即可。 <2>Windows开启方法:控制面板—防火墙—高级—入站规则—新建规则—填写—下一步... ④invoke方法代码执行过程中出现异常导致(也有可能是切面中存在异常,小心)。

dubbo调试invoke详解:

  • 系统中的telnet客户端是关闭状态,即Win10默认没有安装telnet功能。解决方法:将系统中的telnet客户端打开即可,控制面板 -> 程序 -> 启用或关闭Windows功能 -> 勾选Telnet客户端 -> 确定。
  • 首先使用telnet命令进入控制台,命令:telnet ip 端口。端口为dubbo.protocol.port。
  • invoke文档: ①invoke XxxService.xxxMethod(1234, "abcd", {"prop" : "value"}): 调用服务的方法 ②invoke com.xxx.XxxService.XxxService.xxxMethod(1234, "abcd", {"prop" : "value"}): 调用全路径服务的方法 ③invoke xxxMethod(1234, "abcd", {"prop" : "value"}): 调用服务的方法(自动查找包含此方法的服务) ④invoke xxxMethod({"name":"zhangsan","age":12,"class":"org.apache.dubbo.qos.legacy.service.Person"}) :当有参数重载,或者类型转换失败的时候,可以通过增加class属性指定需要转换类 ⑤invoke com.xxx.xxxApiService({"3":0.123, "class":"java.util.HashMap"}):当参数为Map<Integer,T>,key的类型为Integer时,建议指定类型
  • 链接: ①dubbo命令行详解dubbo中invoke多种调用入参方式

Dubbo 线程池满异常:

  • 链接:Arthas | 定位线上 Dubbo线程池满异常
  • 简单归纳下 Dubbo 默认的线程模型:Dubbo 服务端每次接收到一个 Dubbo 请求,便交给一个线程池处理,该线程池默认有 200 个线程,若是 200 个线程都不处于空闲状态,则客户端会报出以下异常:
Caused by: java.util.concurrent.ExecutionException: org.apache.dubbo.remoting.RemotingException:
Server side(192.168.1.101,20880) threadpool is exhausted ...
  • 引起该异常的缘由主要有如下几点: ①客户端/服务端超时时间设置不合理,致使请求无限等待,耗尽了线程数; ②客户端请求量过大,服务端没法及时处理,耗尽了线程数; ③服务端因为 fullgc 等缘由致使处理请求较慢,耗尽了线程数; ④服务端因为数据库、Redis、网络 IO 阻塞问题,耗尽了线程数; ⑤…
  • 紧接着针对本身的业务场景对 Dubbo 进行调优: ①调整 Provider 端的 dubbo.provider.threads 参数大小,默认 200,能够适当提升。多大算合适?至少 700 不算大;不建议调的过小,容易出现上述问题; ②调整 Consumer 端的 dubbo.consumer.actives 参数,控制消费者调用的速率。这个实践中不多使用,仅仅一提; ③客户端限流; ④服务端扩容; ⑤Dubbo 目前不支持给某个 Service 单独配置一个隔离的线程池,用于保护服务,可能在之后的版本中会增长这个特性。

dubbo超时重试与异常处理:

  • 超时是针对消费端还是服务端? ①如果是针对消费端,那么当消费端发起一次请求后,如果在规定时间内未得到服务端的响应则直接返回超时异常,但服务端的代码依然在执行。 ②如果是针对服务端,那么当消费端发起一次请求后,一直等待服务端的响应,服务端在方法执行到指定时间后如果未执行完,此时返回一个超时异常给到消费端。 ③如果是针对服务端,那么当消费端发起一次请求后,一直等待服务端的响应,服务端在方法执行到指定时间后如果未执行完,此时返回一个超时异常给到消费端。
  • 超时在哪设置及优先级? ①服务端的超时配置是消费端的缺省配置,即如果服务端设置了超时,任务消费端可以不设置超时时间,简化了配置。 ②针对控制的粒度,dubbo支持了接口级别也支持方法级别,可以根据不同的实际情况精确控制每个方法的超时时间。所以最终的优先顺序为:客户端方法级>服务端方法级>客户端接口级>服务端接口级>客户端全局>服务端全局。
  • dubbo超时配置详解: ①全局配置:dubbo:provider 以及 dubbo:consumer 。 ②接口类配置:dubbo:service以及dubbo:reference 。 ③方法配置:dubbo:method
  • 超时的实现原理是什么? ①dubbo默认采用了netty做为网络组件,它属于一种NIO的模式。消费端发起远程请求后,线程不会阻塞等待服务端的返回,而是马上得到一个ResponseFuture,消费端通过不断的轮询机制判断结果是否有返回。因为是通过轮询,轮询有个需要特别注要的就是避免死循环,所以为了解决这个问题就引入了超时机制,只在一定时间范围内做轮询,如果超时时间就返回超时异常。
  • 超时解决的是什么问题? ①对调用的服务设置超时时间,是为了避免因为某种原因导致线程被长时间占用,最终出现线程池用完返回拒绝服务的异常。
  • Dubbo超时和重连机制: ①dubbo启动时默认有重试机制和超时机制。 ②超时机制的规则是如果在一定的时间内,provider没有返回,则认为本次调用失败。重试机制在出现调用失败时,会再次调用。如果在配置的调用次数内都失败,则认为此次请求异常,抛出异常。
  • 链接:dubbo超时重试和异常处理

dubbo高可用

zookeeper宕机与dubbo直连:

  • 现象:zookeeper注册中心宕机,还可以消费dubbo暴露的服务。
  • 原因:
健壮性:
监控中心宕掉不影响使用,只是丢失部分采样数据
数据库宕掉后,注册中心仍能通过缓存提供服务列表查询,但不能注册新服务
注册中心对等集群,任意一台宕掉后,将自动切换到另一台
注册中心全部宕掉后,服务提供者和服务消费者仍能通过本地缓存通讯
服务提供者无状态,任意一台宕掉后,不影响使用
服务提供者全部宕掉后,服务消费者应用将无法使用,并无限次重连等待服务提供者恢复
  • 高可用:通过设计,减少系统不能提供服务的时间;

集群下dubbo负载均衡配置:

  • 在集群负载均衡时,Dubbo 提供了多种均衡策略,缺省为 random 随机调用。
  • 在dubbo的admin后台可以配置权重。
  • 负载均衡策略: ①Random LoadBalance:随机,按权重设置随机概率。在一个截面上碰撞的概率高,但调用量越大分布越均匀,而且按概率使用权重后也比较均匀,有利于动态调整提供者权重。 ②RoundRobin LoadBalance:轮循,按公约后的权重设置轮循比率。存在慢的提供者累积请求的问题,比如:第二台机器很慢,但没挂,当请求调到第二台时就卡在那,久而久之,所有请求都卡在调到第二台上。 ③LeastActive LoadBalance:最少活跃调用数,相同活跃数的随机,活跃数指调用前后计数差。使慢的提供者收到更少请求,因为越慢的提供者的调用前后计数差会越大。 ④ConsistentHash LoadBalance:一致性 Hash,相同参数的请求总是发到同一提供者。当某一台提供者挂时,原本发往该提供者的请求,基于虚拟节点,平摊到其它提供者,不会引起剧烈变动。 <1>算法参见:en.wikipedia.org/wiki/Consis… <2>缺省只对第一个参数 Hash,如果要修改,请配置 <dubbo:parameter key="hash.arguments" value="0,1" /> <3>缺省用 160 份虚拟节点,如果要修改,请配置\ <dubbo:parameter key="hash.nodes" value="320" />
public class OrderServiceImpl implements OrderService {

	//@Autowired
	@Reference( loadbalance="random") l / dubbo直连UserService userservice;
	@override
	public List<UserAddress> initOrder(String userId){
		//TODO Auto-generated method stub
		System.out.print1n("用户id. "+userId);
		//1、查询用户的收货地址
		List<UserAddress> addressList = userService.getuserAddressList(userId);
		return addressList;
}

整合hystrix,服务熔断与降级处理:

  • 什么是服务降级? ①当服务器压力剧增的情况下,根据实际业务情况及流量,对一些服务和页面有策略的不处理或换种简单的方式处理,从而释放服务器资源以保证核心交易正常运作或高效运作。 ②可以通过服务降级功能临时屏蔽某个出错的非关键服务,并定义降级后的返回策略。 ③向注册中心写入动态配置覆盖规则:
RegistryFactory registryFactory = 
ExtensionLoader.getExtensionLoader(RegistryFactory.class).getAdaptiveExtension();
Registry registry = 
registryFactory.getRegistry(URL.valueOf("zookeeper://10.20.153.10:2181"));
registry.register(URL.valueOf("override://0.0.0.0/com.foo.BarService?
category=configurators&dynamic=false&application=foo&mock=force:return+null"));
  • 覆盖规则中: ①mock=force:return+null 表示消费方对该服务的方法调用都直接返回 null 值,不发起远程调用。用来屏蔽不重要服务不可用时对调用方的影响。还可以改为 mock=fail:return+null 表示消费方对该服务的方法调用在失败后,再返回 null 值,不抛异常。用来容忍不重要服务不稳定时对调用方的影响。
  • 集群容错:在集群调用失败时,Dubbo 提供了多种容错方案,缺省为 failover 重试。 ①集群容错模式:
Failover Cluster
失败自动切换,当出现失败,重试其它服务器。通常用于读操作,但重试会带来更长延迟。可通过 retries="2" 来设置重试次数(不含第一次)。

重试次数配置如下:
<dubbo:service retries="2" /><dubbo:reference retries="2" /><dubbo:reference>
    <dubbo:method name="findFoo" retries="2" />
</dubbo:reference>

Failfast Cluster
快速失败,只发起一次调用,失败立即报错。通常用于非幂等性的写操作,比如新增记录。

Failsafe Cluster
失败安全,出现异常时,直接忽略。通常用于写入审计日志等操作。

Failback Cluster
失败自动恢复,后台记录失败请求,定时重发。通常用于消息通知操作。

Forking Cluster
并行调用多个服务器,只要一个成功即返回。通常用于实时性要求较高的读操作,但需要浪费更多服务资源。可通过 forks="2" 来设置最大并行数。

Broadcast Cluster
广播调用所有提供者,逐个调用,任意一台报错则报错 [2]。通常用于通知所有提供者更新缓存或日志等本地资源信息。

集群模式配置
按照以下示例在服务提供方和消费方配置集群模式
<dubbo:service cluster="failsafe" /><dubbo:reference cluster="failsafe" />
  • 整合hystrix:Hystrix 旨在通过控制那些访问远程系统、服务和第三方库的节点,从而对延迟和故障提供更强大的容错能力。Hystrix具备拥有回退机制和断路器功能的线程和信号隔离,请求缓存和请求打包,以及监控和配置等功能

整合hystrix详解:

  • 配置spring-cloud-starter-netflix-hystrix,spring boot官方提供了对hystrix的集成,直接在pom.xml里加入依赖:
        <dependency>
            <groupId>org.springframework.cloud</groupId>
            <artifactId>spring-cloud-starter-netflix-hystrix</artifactId>
            <version>1.4.4.RELEASE</version>
        </dependency>
  • 然后在Application类上增加@EnableHystrix来启用hystrix starter:
@SpringBootApplication
@EnableHystrix
public class ProviderApplication {
  • 配置Provider端:在Dubbo的Provider上增加@HystrixCommand配置,这样子调用就会经过Hystrix代理。
@Service(version = "1.0.0")
public class HelloServiceImpl implements HelloService {
    @HystrixCommand(commandProperties = {
     @HystrixProperty(name = "circuitBreaker.requestVolumeThreshold", value = "10"),
     @HystrixProperty(name = "execution.isolation.thread.timeoutInMilliseconds", value = "2000") })
    @Override
    public String sayHello(String name) {
        // System.out.println("async provider received: " + name);
        // return "annotation: hello, " + name;
        throw new RuntimeException("Exception to show hystrix enabled.");
    }
}
  • 配置Consumer端:对于Consumer端,则可以增加一层method调用,并在method上配置@HystrixCommand。当调用出错时,会走到fallbackMethod = "reliable"的调用里。
   @Reference(version = "1.0.0")
    private HelloService demoService;

    @HystrixCommand(fallbackMethod = "reliable")
    public String doSayHello(String name) {
        return demoService.sayHello(name);
    }
    public String reliable(String name) {
        return "hystrix fallback value";
    }

dubbo原理

RPC原理:

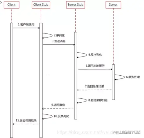
一次完整的RPC调用流程(同步调用,异步另说)如下: 
1)服务消费方(client)调用以本地调用方式调用服务; 
2)client stub接收到调用后负责将方法、参数等组装成能够进行网络传输的消息体; 
3)client stub找到服务地址,并将消息发送到服务端; 
4)server stub收到消息后进行解码; 
5)server stub根据解码结果调用本地的服务; 
6)本地服务执行并将结果返回给server stub; 
7)server stub将返回结果打包成消息并发送至消费方; 
8)client stub接收到消息,并进行解码; 
9)服务消费方得到最终结果。
RPC框架的目标就是要2~8这些步骤都封装起来,这些细节对用户来说是透明的,不可见的。

在这里插入图片描述 netty通信原理:

  • Netty是一个异步事件驱动的网络应用程序框架,用于快速开发可维护的高性能协议服务器和客户端。它极大地简化并简化了TCP和UDP套接字服务器等网络编程。
  • BIO:(Blocking IO) 在这里插入图片描述
  • NIO (Non-Blocking IO): ①Selector 一般称 为选择器 ,也可以翻译为 多路复用器, ②Connect(连接就绪)、Accept(接受就绪)、Read(读就绪)、Write(写就绪)在这里插入图片描述
  • Netty基本原理: 在这里插入图片描述

dubbo原理:

  • dubbo原理 -框架设计: 在这里插入图片描述
config 配置层:对外配置接口,以 ServiceConfig, ReferenceConfig 为中心,可以直接初始化配置类,也可以通过 spring 解析配置生成配置类

proxy 服务代理层:服务接口透明代理,生成服务的客户端 Stub 和服务器端 Skeleton, 以 ServiceProxy 为中心,扩展接口为 ProxyFactory

registry 注册中心层:封装服务地址的注册与发现,以服务 URL 为中心,扩展接口为 RegistryFactory, Registry, RegistryService

cluster 路由层:封装多个提供者的路由及负载均衡,并桥接注册中心,以 Invoker 为中心,扩展接口为 Cluster, Directory, Router, LoadBalance

monitor 监控层:RPC 调用次数和调用时间监控,以 Statistics 为中心,扩展接口为 MonitorFactory, Monitor, MonitorService

protocol 远程调用层:封装 RPC 调用,以 Invocation, Result 为中心,扩展接口为 Protocol, Invoker, Exporter

exchange 信息交换层:封装请求响应模式,同步转异步,以 Request, Response 为中心,扩展接口为 Exchanger, ExchangeChannel, ExchangeClient, ExchangeServer

transport 网络传输层:抽象 mina 和 netty 为统一接口,以 Message 为中心,扩展接口为 Channel, Transporter, Client, Server, Codec

serialize 数据序列化层:可复用的一些工具,扩展接口为 Serialization, ObjectInput, ObjectOutput, ThreadPool
  • dubbo原理 -启动解析、加载配置信息: 在这里插入图片描述
  • dubbo原理 -服务暴露: 在这里插入图片描述
  • dubbo原理 -服务引用: 在这里插入图片描述
  • dubbo原理 -服务调用: 在这里插入图片描述